訪問支店の仕組みの理解
ビジット・ブランチを追加すると、サブジェクト訪問スケジュールをより適切に管理でき、特定のコホートまたは複数のトリートメント・アームのスケジュールをカスタマイズできます。ブランチを設計する前に、その仕組みを理解する必要があります。
訪問ブランチは、訪問スケジュール内の訪問のグループと考えてください。ブランチは循環することもできます。つまり、そのブランチのすべての訪問は、試験の設計に応じて、n回数のサイクルで繰り返すことができます。
ブランチは、研究のニーズに合わせてカスタマイズできます。たとえば、症例が割り当てられているトリートメント・アームに基づいて交付およびビジットが異なる場合は、異なるビジット・スケジュールを作成できます。サブジェクトのサブセットに対してのみ、特定の訪問中に追加データを収集できます。ブランチが完了する前と後に、追加のビジットを含めることもできます。
トリートメント・アームに基づいてビジット・ブランチにサブジェクトを割り当てることはより一般的なシナリオですが、特定の質問に対する回答に基づいて、サブジェクトをビジット・ブランチに割り当てることもできます。
フォーム・データに基づいてビジット・ブランチにサブジェクトを割り当てることを選択した場合、最初のビジット・スケジュールに、フォームが回答されるビジットとブランチ間の仲介ビジットが含まれる場合、サイト・ユーザーは、サブジェクトをビジット・ブランチに移動する前にこれらの中間ビジットをスキップする必要があることに注意してください。たとえば、ビジット・スケジュールにスクリーニング・ビジット、週1ビジット、週2ビジットおよび2つの新規ブランチ(ブランチ1およびブランチ2)が含まれ、サブジェクトがこの質問に対して予想される回答を与える場合、サイト・ユーザーは週2ビジットをスキップする必要があるため、サブジェクトはブランチ1で訪問を開始できます。
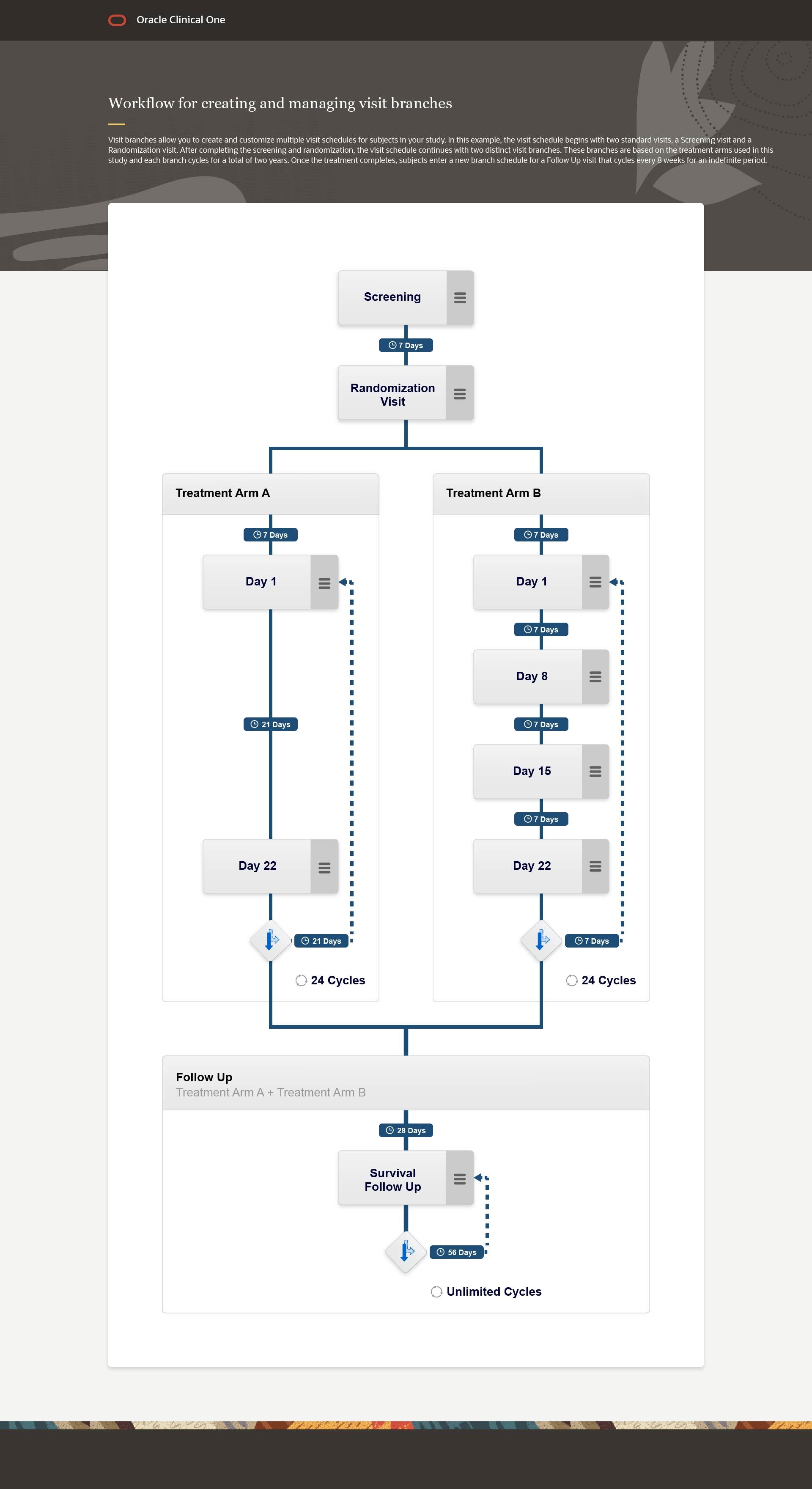
ブランチを作成するためのワークフローを理解するには、簡単な例を挙げましょう。この例では、腫瘍学研究のために、すべての科目に適用される2つのスケジュール済ビジット(スクリーニング・ビジットに続いて無作為化ビジット)をすでに作成しています。無作為化ビジットの後に、割り当てられたトリートメント・アームに基づいて分岐を使用してサブジェクトをスケジュールします。簡単にするために、これらの治療アームAおよび治療アームBをコールします。ブランチ訪問は、24サイクル(2年間)の28日ごとにサイクルされます。トリートメントが完了したら、すべてのサブジェクトを一連のフォローアップ訪問にスケジュールします。試験は、すべての症例の試験完了ビジットで終了します。
ブランチの詳細は、次のように要約されています。
| 支店 | 次を使用して件名を割り当てる | サイクル | サイクル数 |
|---|---|---|---|
| 支店A | トリートメントアームA | はい | 24 |
| 支店B | トリートメントアームB | はい | 24 |
| フォロー・アップ |
|
はい | 無制限 |
これらのブランチを作成する場合は、ワークフロー全体は次のようになります。
- スクリーニングおよび無作為化ビジットを作成します。ビジットまたはイベントの作成を参照してください。
- 支店Aを作成します。ビジット・ブランチの作成を参照してください。
- スケジュールされた訪問をブランチAに追加します。スケジュール済ビジットのブランチへの追加を参照してください。
- ビジット・スケジュールを設定し、ブランチAのサイクル情報を追加します。「ブランチのビジット・スケジュールの定義」を参照してください。
- 支店Bを作成します。ビジット・ブランチの作成を参照してください。
- スケジュールされた訪問をブランチBに追加します。スケジュール済ビジットのブランチへの追加を参照してください。
- ビジット・スケジュールを設定し、ブランチBのサイクル情報を追加します。「ブランチのビジット・スケジュールの定義」を参照してください。
- フォローアップ・ブランチをブランチAに追加します。これを行うには、ブランチAの下部にブランチを追加します。
- フォローアップ・ブランチをブランチBに追加します。これを行うには、ブランチBの下部にブランチを追加します。このブランチはブランチAに追加されたブランチと同じですが、各ブランチの下部に個別に追加する必要があることに注意してください。
- 試験完了ビジットを作成します。ビジットまたはイベントの作成を参照してください。
腫瘍学研究のための訪問分岐の定義方法を学びたいですか? Oncology Studyでの訪問ブランチの作成と管理に関するチュートリアルを参照してください。
図4-1腫瘍学研究に定義された訪問ブランチの視覚表現

親トピック: 訪問ブランチ