5 Installing and Deploying MetaSolv Solution on a Clustered Server
This chapter describes how to perform a full installation of the Oracle Communications MetaSolv Solution (MSS) 6.3.x release, if you are a new customer or upgrading from a pre-6.3 release, and explains how to set up the MSS application server for clustered server installations. The chapter covers the Oracle WebLogic Server domain configuration and the installation and deployment of the MSS application server.
About Clustered Server Installation
A clustered server installation (also called an administration server with cluster-managed servers installation) is one in which one or more WebLogic Server instances are managed by a separate administration server. In this arrangement, clustering the managed servers in WebLogic allows the servers to work together as one unit, rather than several independent processing units. This is the configuration Oracle recommends because it provides protection in the event a server fails.
This section describes how to:
-
Create a WebLogic domain for clustered servers
-
Install MSS
-
Deploy MSS to the cluster
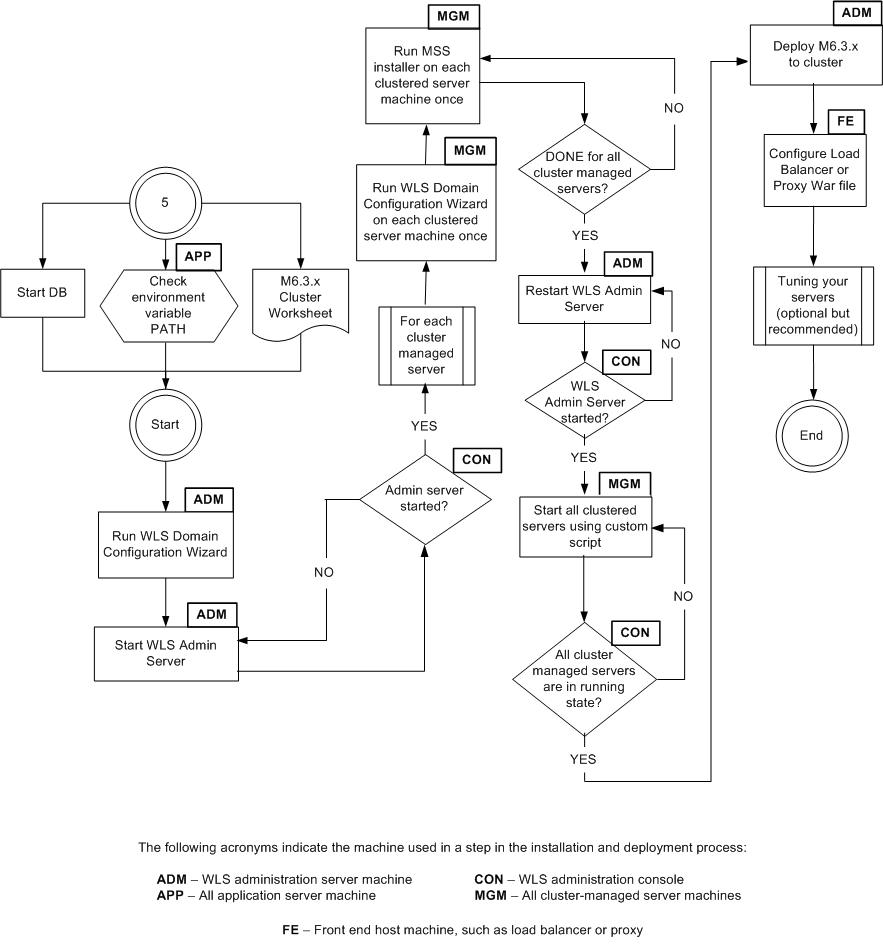
Figure 5-1 shows the detailed process for a clustered server installation.
Figure 5-1 Installing a Cluster-Managed Server

Description of "Figure 5-1 Installing a Cluster-Managed Server"
Figure 5-2 shows an example configuration. This installation includes two clustered managed servers (mslv01 and mslv02), an administration server, and a hardware load balancer or Proxy server used for load balancing. To see complete information on the data for the installation, refer to the worksheet examples.
Figure 5-2 Example Cluster-Managed Server Configuration

Description of "Figure 5-2 Example Cluster-Managed Server Configuration"
Before You Start
-
Print and complete the following planning worksheets:
-
Application server common installation worksheet. See Table C-1.
-
Admin server installation worksheet. See Table C-3.
-
Clustered server general installation worksheet. See Table C-4.
-
Clustered server installation worksheet. See Table C-5.
Complete a worksheet for each managed server in the cluster. In the example configuration used for the installation, two worksheets must be filled out, one for mslv01 and the other for mslv02.
-
WebLogic proxy server installation worksheet. See "Proxy Server Setup" for a complete description of the proxy server installation.
Some steps in the procedures for the WebLogic domain configuration and the MSS installation refer to the worksheet.
-
-
Review "Pre-requisites for the Latest MSS Release" and make sure all tasks listed there that apply to your installation are completed.
-
You may need assistance from your system administrator or network engineering team to perform the following tasks:
-
Set up a DNS entry to include all clustered servers' listening IP addresses for cluster address during cluster domain configuration in production environment.
-
In production environment, all clustered servers must listen on the same port. If there are multiple clustered servers running on the same machine in the same cluster, the machine must have multiple network interface cards (NICs).
-
Set up a load balancer
-
Acquire the multicast IP address and port for the cluster
-
Define and verify a range of ports for each machine hosting cluster-managed servers and administration servers.
-
-
See "Load Balancer Configuration Example" if you are using a load balancer in your clustered server installation.
Creating the Clustered Server WebLogic Domain
To create the domain, perform the following:
-
From the Administration Server, start the WebLogic Configuration Wizard by doing one of the following:
-
For UNIX/Linux platforms, run the program config.sh located in the directory: MW_Home/oracle_common/common/bin.
-
For Windows platforms, run the program config.cmd located in the directory: MW_Home\oracle_common\common\bin.
The Configuration Type window appears.
-
-
Select Create a new domain and in the Domain location field, enter the full path for the domain or click Browse to navigate to the domain home directory (for example, /opt/m63Cluster/cluster/m63domain/).
Oracle recommends that you specify the values for domain name and domain location as shown below.
Worksheet references and example values:
Field name Worksheet reference number Example value Domain name
COMM-0010
m63domain
Domain location
COMM-0110
/opt/m63Cluster/cluster
-
Click Next.
The Templates window appears.
-
Click Next.
The Administrator Account window appears.
-
Enter a user name and password and verify the password by retyping, then click Next.
Worksheet references and example values:
Field name Worksheet reference number Example value User name
COMM-0020
weblogic
User password
COMM-0030
password
The Domain Mode and JDK window appears.
-
Do one of the following:
-
If you are installing for company operations, select the Production Mode.
-
If you are installing to do integration development or testing, select Development Mode.
-
-
Select the Other JDK Location option, browse to the location of another JDK, select the JDK version, and then click Next. See "Software Requirements" for information on required software versions.
The Other JDK Location option is supported for both UNIX/Linux and Windows platforms.
The Advanced Configuration window appears.
-
Select Administration Server, Topology and click Next.
The Administration Server window appears.
-
Do the following:
-
In the Server Name field, enter the Administration Server name.
This single server serves as the MSS domain Administration Server.
-
In the Listen Address field, select a DNS or an IP address.
If you are creating an IPv6 domain, you must specify the IPv6 address in the Listen Address field.
-
In the Listen Port field, accept the default.
-
Select the Enable SSL check box if you want to enable SSL.
It is not a requirement to either enable or disable SSL.
If you decide to enable SSL, ensure that you configure SSL for WebLogic Server. See "Configuring SSL for WebLogic Server" for more information.
-
In the SSL Listen Port field, enter a port that is not used by another domain.
This field is enabled only if you selected the Enable SSL check box.
-
In the Server Groups list, accept the provided default value.
Worksheet references and example values:
Field name Worksheet reference number Example value Name
Admin-0240
mslvadmin
Listen address
Admin-0250
srvrchsca1
Listen port
Admin-0260, Admin-0270
7001 (HTTP port), 7002 (HTTPS port)
-
-
Click Next.
The Managed Servers window appears.
-
Do the following:
-
Click Add to add a managed server to the cluster.
-
In the Server Name field, enter a name for the managed server.
-
In the Listen Address field, enter the host, or IP address of the machine where the managed server is running.
If you are creating an IPv6 domain, you must specify the IPv6 address in the Listen Address field.
Note:
Use listener addresses that are equal to a resolvable DNS host or IP address. Do not use localhost or 127.0.0.1. Those addresses interfere with clustered servers.
-
In the Listen Port field, enter the number of the port where the managed server will listen for incoming messages.
-
Select Enable SSL as required.
-
In the SSL Listen Port field, enter the appropriate value only if SSL is selected.
Note:
You can also add a proxy server at this point, if the WebLogic proxy is used.
For example:
-
Name: M63Proxy;
-
Listen address: servrchosal;
-
Listen port: 7001.
Field name Worksheet reference number Example value Name
Cluster-0520
mslv01, mslv02
Listen address
Cluster-0550
srvrchosa1, srvrchosa2
Listen port
Cluster-0570, Cluster-0580
6001, 6001 (HTTP port); 6002, 6002 (HTTPS port) (2-node cluster)
-
-
(Optional) Click Add to add more managed servers or proxy servers as required on your MSS deployment.
-
Click Next.
The Clusters screen appears.
-
-
Do the following:
-
Click Add to start configuring the cluster.
-
In the Cluster Name field, enter the name for the cluster.
-
In the Cluster Address field, provide the cluster address information.
The cluster address contains each managed server along with the managed server's port separated by a comma. Separate the managed server and the port number by a colon.
(Optional) If you are creating the cluster in an IPv6 domain, you must specify the IPv6 addresses in the Cluster Address field, as follows:
[IPv6_address1]:port1, [IPv6_address2]:port2
For example:
[2606:b400:2010:484b:f13b:4672:38b7:5af9]:9083, [2606:b400:2010:484b:f13b:4672:38b7:5af9]:9084
-
In the Frontend Host field, enter the IP address of the frontend host for the cluster.
(Optional) If you are creating the cluster in an IPv6 domain, you must specify the IPv6 address in the Frontend Host field.
For example:
[2606:b400:2010:484b:f13b:4672:38b7:5af9]
-
In the Frontend HTTP Port field, enter the port number of the frontend host for the cluster.
Field name Worksheet reference number Example value Name
Cluster-0410
MSLVCluster
Frontend Host
Cluster-0430
203.0.113.1
Frontend HTTP Port
Cluster-0440
6060
Cluster address
Cluster-0420
Test/development environment:
srvrchosa1:6001 (HTTP port), srvrchosa1:6002 (HTTPS port)
srvrchosa2:6001 (HTTP port), srvrchosa2:6002 (HTTPS port) (2-node cluster).
Production environment requires a DNS entry:
m63cluster:
192.0.2.23 (srvrchosa1),
192.0.2.37 (srvrchosa2)
-
Click Next.
The Server Template screen appears.
-
-
Click Next on Server Templates screen.
The Dynamic Servers screen appears.
-
Click Next on Dynamic Servers screen.
The Assign Servers to Clusters screen appears.
-
Assign the servers to the cluster by moving the managed servers in the left pane to the required cluster in the right pane. Ensure that the proxy server remains in the Servers list.
-
Click Next.
The HTTP Proxy Applications window appears.
-
(Optional) Select the Create HTTP Proxy check box to create an HTTP proxy application for each cluster, and from the Proxy Server list, select the managed server on which the proxy application must be deployed.
-
Click Next.
-
Click the Machine tab, and do the following:
-
Click Add to create the first machine.
-
In the Name field, enter a name for the machine.
-
In the Node Manager Listen Address field, enter the host, or IP address of the node manager.
(Optional) If you are creating the cluster in an IPv6 domain, you must specify the IPv6 address in the Node Manager Listen Address field.
-
In the Node Manager Listen Port, enter the port number for the node manager.
-
(Optional) Create further machines as required on your MSS deployment.
-
Click Next.
The Assign Servers to Machines screen appears.
-
-
Assign the servers to the machines by moving the servers in the left pane to the required machine in the right pane.
-
Click Next.
The Virtual Targets screen appears.
-
Click Next on Virtual Targets Screen.
The Partitions screen appears.
-
Click Next on Partitions Screen.
The Configuration Summary screen appears.
-
Review the summary to verify the contents of your domain and click Create to create the domain.
The Configuration Progress screen appears, which displays the progress of the domain creation process.
After the domain is created successfully, the Configuration Success screen appears.
-
Click Finish.
-
From the Administration Server, start the WebLogic Configuration Wizard again by doing one of the following:
-
For UNIX/Linux platforms, run the program config.sh located in the directory: MW_Home/oracle_common/common/bin.
-
For Windows platforms, run the program config.cmd located in the directory: MW_Home\oracle_common\common\bin.
The Configuration Type window appears.
-
-
Select Upgrade an existing domain. In the Domain location field, enter the full path for the domain or click Browse to navigate to the created domain, for example in the /opt/m63Cluster/cluster/m63domain directory.
-
Click Next.
The Templates window appears.
-
Select the Update Domain Using Product Templates option and then the appropriate items from the provided list. You must select WebLogic Advanced Web Services for JAX-WS Extension, and the WebLogic JAX-WS SOAP/JMS Extension is optional depending on your requirements.
-
WebLogic Advanced Web Services for JAX-WS Extension - Version [oracle_common] - You must select this JAX-WS template for MSS Web Services as it is mandatory during the creation of an MSS domain.
-
WebLogic JAX-WS SOAP/JMS Extension - Version [oracle_common] - You select this template for SOAP over JMS Web Services or if you built custom web services that are SOAP over JMS.
where Version is the Oracle WebLogic version.
See "Software Requirements" for information on required WebLogic software version.
See Oracle Fusion Middleware Domain Template Reference for more information on WebLogic templates.
-
-
Click Next.
The Advanced Configuration window appears.
-
Keep the options the same as the default values, and click Next.
The Configuration Summary window appears.
-
Click Update.
The Configuration Progress window appears.
-
When the upgrade process reaches 100% completion, click Next.
The End of Configuration window appears.
-
Click Finish.
Then continue through the steps in the section "Verifying the Clustered WebLogic Domain Setup".
See Oracle Fusion Middleware documentation for more information on creating a clustered WebLogic Server domain.
Verifying the Clustered WebLogic Domain Setup
To verify the domain, perform the following:
-
To verify the domain setup, start the server by completing the following steps:
-
Run startWebLogic.sh (UNIX/Linux) or startWebLogic.cmd (Windows) in the domain directory.
The domain directory is the name you specified during configuration.
For example: /opt/m63Cluster/cluster/m63domain
-
Enter your administrator user name and password, when prompted.
The server takes a few moments to start. You will see information scroll on the screen. When the server has successfully started, you will see the words RUNNING mode at the prompt.
-
-
(Optional) If you are creating the cluster in an IPv6 domain, you must modify the web.xml file of the proxy web application, as follows:
<servlet-name>HttpClusterServlet</servlet-name> <servlet-class>weblogic.servlet.proxy.HttpClusterServlet</servlet-class> <init-param> <param-name>WebLogicCluster</param-name> <param-value> [IPv6_address1]:port1|[IPv6_address2]:port2</param-value> </init-param>
Configuring SSL for WebLogic Server
For information about public and private keys, about identity and trust keystores, and how to create and configure them in the WebLogic Server Administration Console, see the following website:
Oracle WebLogic Server 12.2.1.4.0: https://docs.oracle.com/en/middleware/fusion-middleware/weblogic-server/12.2.1.4/secmg/identity_trust.html
For information about how the WebLogic Server locates trust keystores, see the “How WebLogic Server Locates Trust" section at the following website:
Oracle WebLogic Server 12.2.1.4.0: https://docs.oracle.com/en/middleware/fusion-middleware/weblogic-server/12.2.1.4/secmg/identity_trust.html#GUID-20279E2E-E6DE-45D6-BD0C-B13E6EA23DE2
To configure SSL for WebLogic Server:
-
Log in to the Oracle WebLogic Server Administration Console.
-
In the Domain Structure tree, expand Environment, and then click Servers.
The Summary of Servers screen appears.
-
Click the AdminServer link.
The Settings for AdminServer screen appears.
-
Click the Configuration tab, and then click the Keystores tab.
-
From the Keystores list, select Custom Identity and Custom Trust.
-
Do the following:
-
Under the Identity section, do the following:
-
In the Custom Identity Keystore field, enter the full path for the identity keystore. For example, /opt/stores/identity.jks.
-
In the Custom Identity Keystore Type field, enter the type of the keystore. Typically, this attribute is Java KeyStore (JKS); if you leave this field blank, it defaults to jks.
-
In the Custom Identity Keystore Passphrase field, enter the password you will enter when reading or writing to the keystore.
-
In the Confirm Custom Identity Keystore Passphrase field, enter the password again.
-
-
Under the Trust section, do the following:
-
In the Custom Trust Keystore field, enter the full path for the trust keystore. For example, /opt/stores/trust.jks
-
In the Custom Trust Keystore Type field, enter the type of the keystore. Typically, this attribute is JKS; if you leave this field blank, it defaults to jks.
-
In the Custom Trust Keystore Passphrase field, enter the password you will enter when reading or writing to the keystore.
-
In the Confirm Custom Trust Keystore Passphrase field, enter the password again.
-
-
-
Click Save.
-
Click the SSL tab and do the following:
-
Under the Identity section, do the following:
-
In the Private Key Alias field, enter the private key for WebLogic Server from the keystore. For example, mycert.
-
In the Private Key Passphrase field, enter the password you specified when loading the private key for WebLogic Server into the keystore.
-
In the Confirm Private Key Passphrase field, enter the password again.
-
-
Under the Trust section, under Advanced, from the Hostname Verification list, select None.
-
-
Click Save.
Note:
Before you install MetaSolv Solution in an IPv6 domain, ensure that your firewall configuration supports IPv6 addresses. If your firewall configuration does not support IPv6 addresses, you must enable HTTP tunneling for the Administration Server, proxy server, and all the managed servers in the WebLogic Server Administration Console. See "Enabling HTTP Tunneling" for more information.
-
In the Change Center of the Administration Console, click Activate Changes, which activates these changes.
-
Repeat steps 1 through 10 for the proxy and for each of the managed servers.
-
(Optional) This step is applicable only if you are using HTTP Cluster Servlet as the proxy server. If the domain is created for a cluster that has SSL enabled, add the following two init-parameters in the WEB-INF\web.xml file of the proxy application.
<!--The following two init-parameter tags are required if the proxy server is set up using SSL in a clustered environment--> <init-param> <param-name>SecureProxy</param-name> <param-value>ON</param-value> </init-param> <init-param> <param-name>DebugConfigInfo</param-name> <param-value>ON</param-value> </init-param>
-
(Optional) If you have created the cluster in an IPv6 domain, add the following init-parameters in the WEB-INF\web.xml file of the proxy application.
<init-param> <param-name>WebLogicCluster</param-name> <param-value> [IPv6_address1]:port1|[IPv6_adrress2]:port2</param-value> </init-param>
-
(Optional) If you have created the SSL cluster with proxy, change the HTTP port to HTTPS port in the WEB-INF\web.xml file of the proxy application.
<init-param> <param-name>WebLogicCluster</param-name> <param-value> [IP Address]:HTTPS_port1|[IP Address]:HTTPS_port2</param-value> </init-param>
-
To call MSS Web services using the HTTPS port in an SSL environment (where the HTTP port is disabled), do the following:
-
Log in to the Oracle WebLogic Server Administration Console.
-
On the Home page, under Domain Configurations, click the Domain link.
-
Click the Configuration tab, and then click the JTA subtab.
-
Click Advanced to display advanced configuration options.
-
From the Web Service Transactions Transport Security Mode list, select SSL Required.
-
Click Save.
-
Click Activate Changes.
You can now call MSS Web services using the HTTPS port:
https://hostname:https_port/MssWS/customer/CustomerAccount?WSDL
-
Installing the Self-Signed Certificate on the Client Machine
To install the self-signed certificate on the client machine:
-
Click the Start menu, and then click Settings (gear icon).
-
Enter Internet Options in the search bar.
-
Click Internet Options from the search results to open the Internet Properties window.
-
Select Content tab and click Certificates button.
The Certificates window appears.
-
Select the Trusted Root Certification Authorities tab.
-
Click Import... button to import the root certificate for the server.
The Certificate Import Wizard appears.
-
Complete the installation of the certificate.
Installing and Deploying MSS
You must run the installer and install MSS on each machine that will host a clustered server.
Prerequisites
-
The instructions for creating the domain configuration included starting the server after the configuration was complete. Leave the server running until you are instructed to shut it down.
-
Ensure that the following environmental variables are set:
JAVA_HOME=/opt/jdkVersion PATH==JAVA_HOME/jdkVersion/bin;$PATH MW_HOME=/opt/Oracle/Middleware/Oracle_Home
where Version is the JDK version portion of the directory.
To install and deploy MSS, do the following:
-
From MSLV_Home, enter the following command:
java -jar MSS.RreleaseNumber.bbuild_AppServerInstaller.jar
where releaseNumber is the MSS software release version and build is the build number. For example:
java -jar MSS.R6_3_1.b74_AppServerInstaller.jarThe Select MetaSolv home directory window appears.
-
From the Look In list, select a directory in which to store the installer files then click Select.
A directory named installer is automatically created in the selected directory. Oracle recommends choosing your MSLV_Home directory for this task.
Note:
For 6.3.1.558 or later, choose a new directory other than the directory that was used for 6.3.1.452 or earlier.The installer auto-launches the installation process by invoking setup.sh (UNIX/Linux) or setup.cmd (Windows) in the MSLV_Home/installer directory.
Worksheet reference and example value:
Field name Worksheet reference number Example value File Name
(MSLV_Home)
COMM-0090
/opt/m63Cluster/cluster
The Oracle Communications MetaSolv Solution Installation window appears.
-
Click Next.
The Oracle Communications MetaSolv Solution Installation - Choose Install Type window appears.
-
Select Full Installation on WebLogic Server with JAX-WS Domain and click Next.
The Oracle Communications MetaSolv Solution Installation - Full Select Server window appears.
-
Do the following:
-
In the Admin Host field, enter the host name or the IP address of the administration server.
If you are using an SSL cluster, enter the host name in the Admin Host field.
If you are creating an IPv6 domain, you must specify the IPv6 address in the Admin Host field.
(Optional) If you are creating the cluster in an IPv6 domain in a dual-stack machine, ensure that you specify the IPv6 address and the system name in the etc/hosts file, as follows:
IPv6address ipv6machine@example.com ipv6machine
Note:
The MetaSolv Solution installer does not support the use of virtual IP address during installation. If you specify a virtual IP address during installation, the installer does not display the following:
-
The check box to select the server you want MSS installed on.
-
The following configuration tabs:
Directory
Oracle Database
Oracle RAC
Gateway
Port
Proxy
If your configuration requires the use of virtual IP address, you must specify the physical IP address during installation. After the installation is complete, you can change each managed server's listen address and port to the virtual IP address, and then restart the WebLogic Server. See "Changing an IP Address" for more information.
-
-
In the Port# field, enter the port number of the administration server.
-
In the User ID field, enter the user name for the administration server.
-
In the Pass field, enter the password for the administration server.
Worksheet references and example values:
Field name Worksheet reference number Example value Admin Host
Admin-0250
srvrchscal
Port#
Admin-0260, Admin-0270
7001 (HTTP port), 7002 (HTTPS port)
User ID
COMM-0020
weblogic
Pass
COMM-0030
password
-
(Optional) If you want to install and deploy MSS using the SSL port, leave the Connect to WebLogic using SSL check box selected (which the installer selects by default).
See the Oracle WebLogic Server documentation for information about configuring keystores.
-
In the Key Store Location field, enter the path for the keystore or click Browse to navigate to the keystore location. The keystore should be referred to in the trust.jks file.
-
-
Click GO.
The installer queries the Admin Host machine and returns with values you entered during the configuration of the WebLogic domain. This process can take a few moments.
If the domain does not have a JAX-WS template applied, then the following message is displayed:
Please update the domain with the required JAX-WS Extension template and restart the installation.
Please exit the installer and upgrade the domain by applying the WebLogic Advanced Web Services for JAX-WS Extension template and optionally the WebLogic JAX-WS SOAP/JMS Extension template. Retry the installation again after selecting the appropriate template(s):
-
WebLogic Advanced Web Services for JAX-WS Extension Template (Required)
-
WebLogic JAX-WS SOAP/JMS Extension Template (Optional)
The Oracle Communications MetaSolv Solution Installation window appears with the domain and any servers in the domain appearing in the left pane.
-
-
In the tree view on the left, select the check box next to the server you want MSS installed on.
Tabs appear in the right pane for information to be entered for the selected cluster.
Figure 5-3 View to Select the Server for Cluster Installation

Description of "Figure 5-3 View to Select the Server for Cluster Installation" -
Complete domain information by selecting and completing the following tabs:
-
Click the Directory tab and type the path and name of the MetaSolv home directory, WebLogic Domain directory, and WebLogic Home directory or click Browse to search for the directories.
Worksheet references and example values:
Field name Worksheet reference number Example value MetaSolv Home Directory
COMM-0090
/opt/m63Cluster/cluster
WebLogic Domain Directory
COMM-0010
/opt/m63Cluster/cluster/m63domain
-
Depending on your database configuration, do one of the following (Option 1 or Option 2):
Option 1:
Click the Oracle Database tab and do one of the following:
In the Oracle Server Name, Oracle Port#, and Oracle Service Name fields, enter the relevant values, and select the Pluggable DB check box if you are running the MSS database instance as a pluggable database (PDB).
OR
In the JDBC URL field, enter your own free-form JDBC connect string.
Example of a JDBC URL string:
jdbc:oracle:thin:@srvrchscal2:1521:BEN6
Example of a JDBC URL string for a pluggable database:
jdbc:oracle:thin:@srvrchscal2:1521/BEN6
Worksheet references and example values:
Field name Worksheet reference number Example value Oracle Database Server Name
COMM-0130
srvrchscal2
Oracle Database Port
COMM-0140
1521
Oracle Database Service Name
COMM- 0150
BEN6
APP_MSLV Password
COMM-0040
mss6mslv
APP_API Password
COMM-0050
password
APP_INT Password
COMM-0055
password
Option 2:
Click the Oracle RAC tab. The Remote Listener check box is selected by default. Deselect this check box if remote listener is turned off in the Oracle RAC database. In the Number of RAC Nodes field, specify the number of RAC nodes and click GO.
Do one of the following (Option A or Option B):
Option A:
Enter the relevant values in the following fields: Oracle DBService Name, Oracle Server1, Oracle Port#1, Oracle Instance name1, Oracle Server2, Oracle Port#2, Oracle Instance name2.....Oracle Servern, Oracle Port#n, Oracle Instance namen, where n is the number of nodes specified in the Number of RAC Nodes field, and select the Pluggable DB check box if you are running the MSS database instance as a pluggable database (PDB).
Option B:
-
Specify the JDBC URLs in the following fields:
JDBC URL#1
(Remote listener turned off)
jdbc:oracle:thin:@v-ip1:port1/dbservice1(Remote listener turned on)
jdbc:oracle:thin:@(DESCRIPTION= (ADDRESS= (PROTOCOL=TCP)(HOST=v-ip1)(PORT=port1))(CONNECT_DATA= (SERVICE_NAME=dbservice1)(INSTANCE_NAME=instance1)))
(Remote listener turned on for a pluggable database)
jdbc:oracle:thin:@(DESCRIPTION= (ADDRESS= (PROTOCOL=TCP)(HOST=v-ip1)(PORT=port1))(CONNECT_DATA= (SERVICE_NAME=pdbservice1)(INSTANCE_NAME=instance1)))JDBC URL#2
(Remote listener turned off)
jdbc:oracle:thin:@v-ip2:port2/dbservice2(Remote listener turned on)
jdbc:oracle:thin:@(DESCRIPTION= (ADDRESS= (PROTOCOL=TCP)(HOST=v-ip2)(PORT=port2))(CONNECT_DATA= (SERVICE_NAME=dbservice2)(INSTANCE_NAME=instance2)))
(Remote listener turned on for a pluggable database)
jdbc:oracle:thin:@(DESCRIPTION= (ADDRESS= (PROTOCOL=TCP)(HOST=v-ip2)(PORT=port2))(CONNECT_DATA= (SERVICE_NAME=pdbservice2)(INSTANCE_NAME=instance2)))JDBC URL#n
(Remote listener turned off)
jdbc:oracle:thin:@v-ipn:portn/dbservicen
(Remote listener turned on)
jdbc:oracle:thin:@(DESCRIPTION= (ADDRESS= (PROTOCOL=TCP)(HOST=v-ipn)(PORT=portn))(CONNECT_DATA= (SERVICE_NAME=dbservicen)(INSTANCE_NAME=instancen)))
(Remote listener turned on for a pluggable database)
jdbc:oracle:thin:@(DESCRIPTION= (ADDRESS= (PROTOCOL=TCP)(HOST=v-ipn)(PORT=portn))(CONNECT_DATA= (SERVICE_NAME=pdbservicen)(INSTANCE_NAME=instancen)))Where:
n is the number of nodes specified in the Number of RAC Nodes field.
v-ip is the IP address of the node.
port is the port address of the node.
dbservice is the database service name.
instance is the instance name.
Note:
You must specify values in either the Oracle Database tab or the Oracle RAC tab. If you specify values in both the Oracle Database and the Oracle RAC tabs, you get an error message.
If you specify the incorrect number of nodes in the Number of RAC Nodes field and click GO on the Oracle RAC tab, do the steps in "Correcting the Specified Number of RAC Nodes".
Worksheet references and example values for a two-node RAC:
Field name Worksheet reference number Example value Oracle Database Service Name
COMM- 0150
BEN6
Oracle Database Server Name1
COMM-0160
srvrchscal1
Oracle Database Port#1
COMM-0165
1521
Oracle Instance Name1
COMM-0170
drac1
Oracle Database Server Name2
COMM-0175
srvrchscal2
Oracle Database Port#2
COMM-0180
1521
Oracle Instance Name2
COMM-0185
drac2
APP_MSLV Password
COMM-0040
mss6mslv
APP_API Password
COMM-0050
password
APP_INT Password
COMM-0055
password
-
-
Click the Gateway tab, check the default selections for event servers that are to be activated, and make any necessary changes.
If you are unsure, leave the default settings. You can manually edit these settings through the gateway.ini file. The check boxes that appear on the tab are for APIs. When you select a check box, modifications are made to the gateway.ini file used to configure MSS APIs. See MetaSolv Solution System Administrator's Guide for more information on the gateway.ini file.
-
Click the Proxy tab if you use a proxy server or an external load balancer and provide the URL of the proxy server in the Proxy Server URL field.
If the installation type is SSL, specify the host name in the Proxy Server URL field.
For example:
https://example.com/9095Worksheet references and example values:
Field name Worksheet reference number Example value Proxy Server URL
Cluster-0450
http://srvplosa1:7001
-
Click the Info tab to see a summary of the selected server's properties.
-
-
When all tabs have correct information for the single server, click Next.
The Installation Summary window appears.
-
After checking the information in the summary for accuracy, click Install.
The installer installs the appropriate MSS files to the server. When the files are installed, the location of the startup file created for the server is displayed.
Note:
Do not exit the installer.
-
Note the location of the startup file for the application server.
If the installation type is SSL then perform step 12 for each managed server.
-
(Optional) Do this step only if you create the domain using SSL. Open the MSLV_Home\mslv01\jacORB\orb.properties file (where MSLV_Home is the directory in which the MSS software is installed and mslv01 is the server home directory) and provide the appropriate values for the following properties:
jacorb.security.keystore=/opt1/stores/identity.jks jacorb.security.keystore_password=<password of the identity keystore> jacorb.security.default_user=<default user> jacorb.security.default_password=<default password>Repeat this step for each managed server.
-
(Optional) Do this step only if you create the domain using SSL on the AIX platform. Open the MSLV_Home\mslv01\jacORB\orb.properties file (where MSLV_Home is the directory in which the MSS software is installed and mslv01 is the server home directory) and provide the appropriate values for the following properties:
jacorb.security.jsse.server.key_manager_algorithm=IbmX509 jacorb.security.jsse.server.trust_manager_algorithm=IbmX509 jacorb.security.jsse.client.key_manager_algorithm=IbmX509 jacorb.security.jsse.client.trust_manager_algorithm=IbmX509
Repeat this step for each managed server.
-
Shut down the server by navigating to the MSLV_Home\m63domain directory (where m63domain is the domain directory for the server) and entering the following command at a command prompt:
-
For UNIX or Linux:
stopmslv01.sh
-
For Windows:
stopmslv01.cmd
-
-
Restart the server by entering the command:
-
For UNIX or Linux:
startmslv01.sh
-
For Windows:
startmslv01.cmd
-
-
(Optional) If you are in Development mode, you should also start the Debug Proxy server using the following command:
-
For Windows:
startDebugProxy.cmd
-
For UNIX/Linux:
startDebugProxy.sh
-
-
Start the WebLogic Server Administration Console by entering the following in a web browser:
http://host_admin:port/consolewhere:
host_admin is the name or IP address of the Administration Server.
port is the port number of the Administration Server.
You can monitor the deployment from the console. To check the servers, click Servers in the left pane of the Console, and the right pane will show the status of all servers.
-
After the startup commands have been run and the application server has been started, maximize the installer window and click Deploy Application.
The Oracle Communications MetaSolv Solution Installation window appears listing the server you can select for deployment.
This process can take a few moments. If the server is not started, a status appears on the window indicating the installer is waiting for the server to be in running mode. When the server is in running mode, you can begin the deployment.
-
From the Target Servers list, select a server and click Deploy.
The deployment process begins. You can follow the progress of the deployment by viewing the text that appears in the right pane of the installation window.
When the deployment is complete, the Deployment Completed window appears.
-
Click OK.
-
Click Exit.
The Exit? window appears.
-
Click OK.
-
When all clustered servers have been deployed, shut down all servers, and restart them from the locations given using the start command listed on the window.
Start the administration server first, then bring up the remaining servers using the commands listed in the window. For example, using the servers from the procedures, the first server to be started would be mslvadmin, then mslv01, and then mslv02.
To shut down the admin, manage, and proxy servers, use the stop server scripts in the m63domain directory.
For example:
stopmslv01.sh stopmslv02.cmd stopProxyAndAdmin.sh stopProxyAndAdmin.cmd
-
(Optional) Configure the load balancer.
See "Load Balancer Configuration Example" for more information.
-
(Optional) Configure the proxy server set up.
See "Proxy Server Setup" for more information.
-
(Optional) Do performance tuning on the servers.
See "Tuning Servers For Performance" for more information.
Verifying the Deployment and Configuration
To verify deployment:
-
From a client workstation, start the web browser.
-
Enter the following information into the Address field:
http://host_admin:port number/mainThe MetaSolv Solution AppServer Runtime Information page appears, indicating that the deployment was successful.
To verify the configuration:
-
Start the WebLogic Server Administration Console by typing the following information into the Address field of the web browser and pressing ENTER:
http://host_admin:port/console -
Type your user name and password, then click Sign in.
-
Compare the values shown in Table 5-1 to your installation screen to make sure you have configured WebLogic correctly for your installation.
Table 5-1 Data Sources and Connection Pools
| Data Sources | Connection Pools |
|---|---|
|
mslvDataSource |
MSLVPool |
|
mslvDbTraceDataSource |
MSLVDbTracePool |
|
mslvNoneTxDataSource |
MSLVNonTxPool |
|
mslvProcDataSource |
MSLVProcPool |
|
mslvPSDataSource |
MSLVpsPool |
|
mslvWSDataSource |
MSLVwsPool |
JMS Connection Factories and Distributed Destinations
To view the JMS connection factories and distributed destinations:
-
Log in to the WebLogic Server Administration Console.
-
In the Domain Structure tree, expand Services, then expand Messaging, and then click JMS Modules.
The Summary of JMS Modules page appears.
-
Click mssJMSModule.
The Settings for mssJMSModule page appears. The resources for the mssJMSModule are listed under the Summary of Resources section.
Figure 5-4 shows the list of connection factories and distributed destinations.
Connection Factories
-
MSS.QueueConnectionFactory
Distributed Destinations
Note:
The following queues in the list of Distributed Destinations have a separate queue configured for each clustered server for load balancing.
-
mss.external.event.queue
JMS Servers
To view JMS Servers:
-
Log in to the WebLogic Server Administration Console.
-
In the Domain Structure tree, expand Services, then expand Messaging, and then click JMS Servers.
The Summary of JMS Servers page appears.
The installer creates queues under each JMS server.
Figure 5-5 shows JMS servers for the installation example.
Multiple Single Server Instances on the Same Machine
Complete the following steps for each single server being set up on a machine.
Note:
Create each single server under a different logon user ID.
To set up one single server instance on a machine:
-
Create an MSLV_Home directory for the single server.
-
Install the Oracle WebLogic Server under the MSLV_Home directory.
-
Create the WebLogic domain for a single server. See "Creating a Single Server WebLogic Domain" for more information.
Note:
You need to perform the Load Database action only once for each database, regardless of the number of servers on the machine.
-
Log in to the WebLogic Server Administration Console.
-
In the Domain Structure tree, expand Services, and then click Persistent Stores.
The Summary of Persistent Stores page appears.
-
Click cgJMSStore.
The Settings for cgJMSStore page appears.
-
In the Prefix Name field, modify the prefix name.
This value should be unique for each server.
-
Click Save.
-
Restart the WebLogic Server.

