The following topics introduce and describe the Oracle WebCenter Content enterprise deployment topology. This topology represent a specific reference implementation of the concepts described in Understanding a Typical Enterprise Deployment.
This section shows a diagram of the primary Oracle WebCenter Content enterprise deployment topologies.
This section provides information about the elements that are unique to the WebCenter Content topology.
Most of the elements of Oracle WebCenter Content topologies represent standard features of any enterprise topology that follows the Oracle-recommended best practices. These elements are described detail in Understanding a Typical Enterprise Deployment.
Before you review the information in the following topics, it is assumed you have reviewed the information in Understanding a Typical Enterprise Deployment and that you are familiar with the general concepts of an enterprise deployment topology.
In order to balance the load on servers and to provide high availability, the hardware load balancer is configured to recognize a set of virtual server names.
For information about the purpose of each of these server names, see Summary of the Typical Load Balancer Virtual Server Names.
The following virtual server names are recognized by the hardware load balancer in Oracle WebCenter Content topologies:
wcc.example.com - This virtual server name is used for all incoming traffic. It acts as the access point for all HTTP traffic to the runtime Oracle WebCenter Content components. The load balancer routes all requests to this virtual server name over SSL. As a result, clients access this service using the following secure address:
wcc.example.com:443
wccinternal.example.com - This virtual server name is for internal communications between the application tier components only and is not exposed to the Internet.
The traffic from clients to this URL is not SSL-enabled. Clients access this service using the following address and the requests are forwarded to port 7777 on WEBHOST1 and WEBHOST2:
wccinternal.example.com:80
Note that this URL can also be set as the URL to be used for internal service invocations while modeling composites or at runtime with the appropriate Enterprise Manager MBeans.
This virtual server name also acts as the access point for all internal Remote Intradoc Client (RIDC) TCP traffic to the runtime Oracle WebCenter Content components. Applications like Imaging and Capture access this service using the address ucminternal.example.com:6300 for RIDC connections, and the requests are forwarded to port 4444 on WCCHOST1 and WCCHOST2.
admin.example.com - This virtual server name is for administrators who need to access the Oracle Enterprise Manager Fusion Middleware Control and Oracle WebLogic Server Administration Console interfaces.
Information later in this guide provide instructions so you can:
Configure the hardware load balancer to recognize and route requests to the virtual host names
Configure the Oracle HTTP Server instances on the Web Tier to recognize and properly route requests to these virtual host names to the correct host computers.
The Application tier hosts the Administration Server and Managed Servers in the Oracle WebLogic Server domain.
Depending upon the topology you select, the Oracle WebLogic Server domain for the Oracle WebCenter Content domain consists of the clusters shown in Table 3-1 . These clusters function as active-active high availability configurations.
Table 3-1 Summary of the Clusters in the Oracle WebCenter Content Enterprise Deployment Topology
| Cluster | Managed Servers |
|---|---|
|
Oracle WebCenter Content Cluster |
WLS_WCC1, WLS_WCC2 |
|
Oracle SOA Suite Cluster |
WLS_SOA1, WLS_SOA2 |
|
Oracle Inbound Refinery Cluster |
WLS_IBR1, WLS_IBR2 |
|
Oracle WebCenter Enterprise Capture Cluster |
WLS_CPT1, WLS_CPT2 |
|
WebCenter Content user interface Cluster |
WLS_WCCUI1, WLS_WCCUI2 |
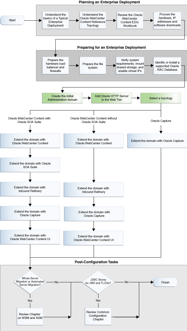
This section summarizes the high-level steps you must perform to install and configure the enterprise topology.
Figure 3-1 shows a flow chart of the steps required to install and configure the primary enterprise deployment topologies described in this chapter. The sections following the flow chart explain each step in the flow chart.
This guide is designed so you can start with a working WebCenter Content domain and then later extend the domain to add additional capabilities.
This modular approach to building the topology allows you to make strategic decisions, based on your hardware and software resources, as well as the Oracle WebCenter Content features that are most important to your organization.
It also allows you to validate and troubleshoot each individual product or component as they are configured.
This does not imply that configuring multiple products in one Configuration Wizard session is not supported; it is possible to group various extensions like the ones presented in this guide in one Configuration Wizard execution. However, the instructions in this guide focus primarily on the modular approach to building an enterprise deployment.
Figure 3-1 Flow Chart of the Enterprise Topology Configuration Steps

The following table describes each of the planning and preparing steps shown in the enterprise topology flow chart.
| Flow Chart Step | More Information |
|---|---|
|
Understand the basics of a Typical Enterprise Deployment |
|
|
Understand the specific reference topology for the products you plan to deploy. |
Review the product-specific topologies and the description of the topologies, including the virtual servers required and the summary of clusters and Managed Servers recommended for the product-specific deployment. |
|
Review the Oracle WebCenter Content EDG Workbook |
|
|
Procure the hardware, IP addresses and software downloads |
|
|
Prepare the hardware load balancer and firewalls |
Preparing the Load Balancer and Firewalls for an Enterprise Deployment |
|
Prepare the file system |
|
|
Verify system requirements, mount shared storage, and enable virtual IPs |
|
|
Identify or install a supported Oracle RAC Database |
The following table describes each of the configuration steps required when configuring the topology shown in Diagram of the WebCenter Content Enterprise Deployment Topology.
These steps correspond to the steps shown in the flow chart.
| Flow Chart Step | More Information |
|---|---|
|
Create the initial Infrastructure domain |
Creating the Initial Administration Server Domain for an Enterprise Deployment |
|
Extend the domain to Include the Web Tier |
|
|
Extend the domain with Oracle WebCenter Content |
|
|
Extend the domain with Oracle SOA Suite |
|
|
Extend the domain with Inbound Refinery |
|
|
Extend the domain with Oracle WebCenter Enterprise Capture |
|
|
Extend the domain with WebCenter Content user interface |
Extending the Domain to Include WebCenter Content User Interface |
|
Integrate the Enterprise Deployment with Oracle Identity Management |