3 Overview of WebLogic Server Subsystem MBeans
This chapter includes the following sections:
In addition, for a description of MBeans that can be used to manage WebLogic Security, see Understanding the Hierarchy of Security MBeans.
Domain and Server Logging Configuration
Within a WebLogic Server domain, several MBeans configure logging services. Table 3-1 introduces the MBeans and Figure 3-1 illustrates where the MBeans are located in the configuration MBean hierarchy.
Table 3-1 MBeans for Domain and Server Logging
| This MBean... | Configures... |
|---|---|
LogMBean |
The Administration Server maintains an instance of See LogMBean in the MBean Reference for Oracle WebLogic Server. |
LogFileMBean |
Log file names and the location, file-rotation criteria, and number of files that a WebLogic Server instance uses to store log messages. See LogFileMBean in the MBean Reference for Oracle WebLogic Server. |
LogFilterMBean |
A log filter which determines which messages a server instance sends to the registered log destinations. Each log filter is represented by its own instance of A log filter can be defined at the domain or server level. See LogFilterMBean in the MBean Reference for Oracle WebLogic Server. |
ServerMBean |
Path prefix for the server's JTA transaction log files. See ServerMBean in the MBean Reference for Oracle WebLogic Server. |
WebServerMBean |
Logging HTTP requests. See WebServerMBean in the MBean Reference for Oracle WebLogic Server. |
VirtualHostMBean |
Logging HTTP requests for virtual hosts that you define. See VirtualHostMBean in the MBean Reference for Oracle WebLogic Server. |
JMSServerMBean |
Message log file for this JMS Server. See JMSServerMBean in the MBean Reference for Oracle WebLogic Server. |
JMS Server and JMS System Module Configuration
Within a WebLogic Server domain, multiple MBeans configure JMS servers and JMS system module resources. JMS servers are persisted in the domain's config.xml file and multiple JMS servers can be configured on the various WebLogic Server instances in a cluster, as long as they are uniquely named. When a JMS system module is created using JMX, WebLogic Server creates a JMS system module descriptor file in the config\jms subdirectory of the domain directory, and adds a reference to the module in the domain's config.xml file as a JMSSystemResource element. This reference includes the path to the JMS system module file and a list of target servers and clusters on which the system module is deployed.
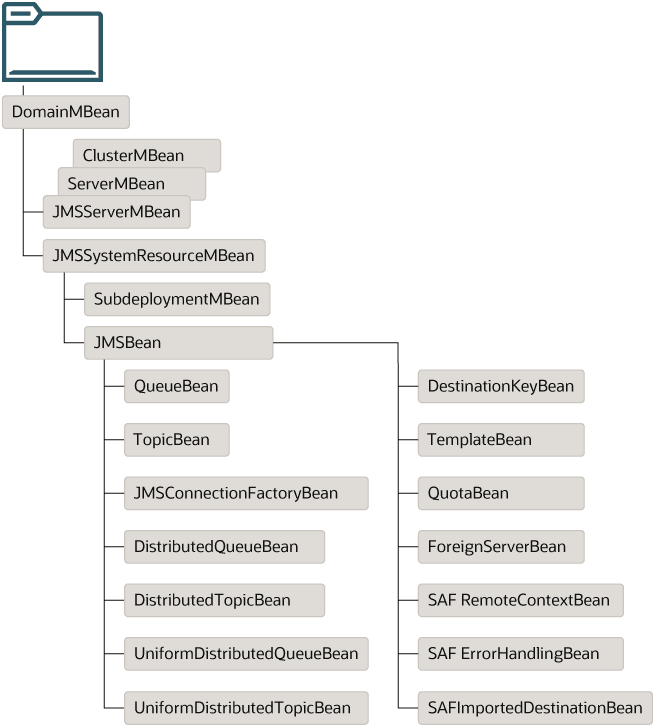
Table 3-2 introduces the MBeans and Figure 3-2 illustrates where the MBeans are located in the configuration MBean hierarchy.
Table 3-2 MBeans for JMS Servers and JMS System Module Resources
| This MBean... | Configures... |
|---|---|
JMSServerMBean |
A JMS server is configuration entity that acts as a management container for targeted destination resources (queues and topics) in a JMS system module. A JMS server's primary responsibility for its destinations is to maintain information on what persistent store is used for any persistent messages that arrive on the destinations, and to maintain the states of durable subscribers created on the destinations. As a container for targeted destinations, any configuration or run-time changes to a JMS server can affect all of its destinations. See JMSServerMBean in the MBean Reference for Oracle WebLogic Server. |
JMSSystemResourceMBean |
A JMS system resource is a resource whose definition is part of the system configuration rather than an application. The descriptor for the resource is linked through the WebLogic configuration file, but resides in a separate descriptor file. See JMSSystemResourceMBean in the MBean Reference for Oracle WebLogic Server. |
SubDeploymentMBean |
Subdeployments enable administrators to deploy some resources in a JMS module to a JMS server and other JMS resources to a server instance or cluster. Standalone queues or topics can only be targeted to a single JMS server. Whereas, connection factories, uniform distributed destinations (UDDs), and foreign servers can be targeted to one or more JMS servers, one or more server instances, or to a cluster. Therefore, standalone queues or topics cannot be associated with a subdeployment if other members of the subdeployment are targeted to multiple JMS servers. However, UDDs can be associated with such subdeployments since the purpose of UDDs is to distribute its members to multiple JMS servers in a domain. See SubDeploymentMBean in the MBean Reference for Oracle WebLogic Server. |
JMSBean |
The top of the JMS module bean tree. JMS modules all have a JMSBean as their root bean (a bean with no parent). See JMSBean in the MBean Reference for Oracle WebLogic Server. |
DestinationKeyBean |
Defines a unique sort order that destinations can apply to arriving messages. By default messages are sorted in FIFO (first-in, first-out) order, which sorts ascending based on each message's unique JMSMessageID. However, you can configure destination key to use a different sorting scheme for a destination, such as LIFO (last-in, first-out). See DestinationKeyBean in the MBean Reference for Oracle WebLogic Server. |
DistributedQueueBean |
Defines a set of queues that are distributed on multiple JMS servers, but which are accessible as a single, logical topic to JMS clients. Distributed queues can help with load balancing and distribution, and have many of the same properties as standalone queues. See DistributedQueueBean in the MBean Reference for Oracle WebLogic Server. |
DistributedTopicBean |
Defines a set of topics that are distributed on multiple JMS servers, but which are accessible as a single, logical topic to JMS clients. Distributed topics can help with load balancing and distribution, and have many of the same properties as standalone topics. See DistributedTopicBean in the MBean Reference for Oracle WebLogic Server. |
ForeignServerBean |
Defines foreign messaging providers or remote WebLogic Server instances that are not part of the current domain. This is useful when integrating with another vendor's JMS product, or when referencing remote instances of WebLogic Server in another cluster or domain in the local WebLogic JNDI tree. See ForeignServerBean in the MBean Reference for Oracle WebLogic Server. |
JMSConnectionFactoryBean |
Defines a set of connection configuration parameters that are used to create connections for JMS clients. Connection factories can configure properties of the connections returned to the JMS client, and also provide configurable options for default delivery, transaction, and message flow control parameters. See JMSConnectionFactoryBean in the MBean Reference for Oracle WebLogic Server. |
QueueBean |
Defines a point-to-point destination type, which are used for asynchronous peer communications. A message delivered to a queue is distributed to only one consumer. Several aspects of a queue's behavior can be configured, including thresholds, logging, delivery overrides, and delivery failure options. See QueueBean in the MBean Reference for Oracle WebLogic Server. |
QuotaBean |
Controls the allotment of system resources available to destinations. For example, the number of bytes a destination is allowed to store can be configured with a Quota resource. See QuotaBean in the MBean Reference for Oracle WebLogic Server. |
SAFRemoteContextBean |
Defines the URL of the remote server instance or cluster where a JMS destination is exported from. It also contains the security credentials to be authenticated and authorized in the remote cluster or server. See SAFRemoteContextBean in the MBean Reference for Oracle WebLogic Server. |
SAFErrorHandlingBean |
Defines the action to take when the SAF service fails to forward messages to remote destinations. Configuration options include an Error Handling Policy (Redirect, Log, Discard, or Always-Forward), a Log Format, and sending Retry parameters. See SAFErrorHandlingBean in the MBean Reference for Oracle WebLogic Server. |
SAFImportedDestinationsBean |
Defines a collection of imported store-and-forward (SAF) destinations. A SAF destination is a representation of a queue or topic in a remote server instance or cluster that is imported into the local cluster or server instance, so that the local server instance or cluster can send messages to the remote server instance or cluster. All JMS destinations are automatically exported by default, unless the Export SAF Destination parameter on a destination is explicitly disabled. Each collection of SAF imported destinations is associated with a remote SAF context resource, and, optionally, a SAF error handling resource. See SAFImportedDestinationsBean in the MBean Reference for Oracle WebLogic Server. |
TemplateBean |
Defines a set of default configuration settings for multiple destinations. If a destination specifies a template and does not explicitly set the value of a parameter, then that parameter will take its value from the specified template. See TemplateBean in the MBean Reference for Oracle WebLogic Server. |
TopicBean |
Defines a publish/subscribe destination type, which are used for asynchronous peer communications. A message delivered to a topic is distributed to all topic consumers. Several aspects of a topic's behavior can be configured, including thresholds, logging, delivery overrides, delivery failure, and multicasting parameters. See TopicBean in the MBean Reference for Oracle WebLogic Server. |
UniformDistributedQueueBean |
Defines a uniformly configured distributed queue, whose members have a consistent configuration of all distributed queue parameters, particularly in regards to weighting, security, persistence, paging, and quotas. These uniform distributed queue members are created on JMS servers based on the targeting of the uniform distributed queue. Uniform distributed queues can help with message load balancing and distribution, and have many of the same properties as standalone queues, including thresholds, logging, delivery overrides, and delivery failure parameters. See UniformDistributedQueueBean in the MBean Reference for Oracle WebLogic Server. |
UniformDistributedTopicBean |
Defines a uniformly configured distributed topic, whose members have a consistent configuration of all uniform distributed queue parameters, particularly in regards to weighting, security, persistence, paging, and quotas. These uniform distributed topic members are created on JMS servers based on the targeting of the uniform distributed topic. Uniform distributed topics can help with message load balancing and distribution, and have many of the same properties as standalone topics, including thresholds, logging, delivery overrides, and delivery failure parameters. See UniformDistributedTopicBean in the MBean Reference for Oracle WebLogic Server. |
Figure 3-2 JMS Server and JMS System Resource MBeans

Description of "Figure 3-2 JMS Server and JMS System Resource MBeans"
JDBC Resource Configuration
When you create a JDBC resource (data source or multi data source) using the WebLogic Remote Console or using the WebLogic Scripting Tool (WLST), WebLogic Server creates a JDBC module in the config/jdbc subdirectory of the domain directory, and adds a reference to the module in the domain's configuration file (config.xml).
Table 3-3 introduces the MBeans and Figure 3-3 illustrates where the MBeans are located in the configuration MBean hierarchy.
Table 3-3 MBeans for JDBC Resources
| This MBean... | Configures... |
|---|---|
JDBCSystemResourceMBean |
A container for the JavaBeans created from a data source module. However, all JMX access for a JDBC data source is through the JDBCSystemResourceMBean. You cannot directly access the individual JavaBeans created from the data source module. See JDBCSystemResourceMBean in the MBean Reference for Oracle WebLogic Server. |
JDBCDataSourceBean |
The top of the JDBC data source bean tree. JDBC data sources all have a JDBCDataSourceBean as their root bean (a bean with no parent). See JDBCDataSourceBean in the MBean Reference for Oracle WebLogic Server. |
JDBCDriverParamsBean |
Contains the driver parameters of a data source. Configuration parameters for the JDBC Driver used by a data source are specified using a driver parameters bean. See JDBCDriverParamsBean in the MBean Reference for Oracle WebLogic Server. |
JDBCConnectionPoolParamsBean |
Contains the connection pool parameters of a data source. Configuration parameters for a data source's connection pool are specified using the connection pool parameters bean. See JDBCConnectionPoolBean in the MBean Reference for Oracle WebLogic Server. |
JDBCDataSourceParamsBean |
Contains the basic usage parameters of a data source. Configuration parameters for the basic usage of a data source are specified using a data source parameters bean. See JDBCDataSourceParamsBean in the MBean Reference for Oracle WebLogic Server. |
JDBCXAParamsBean |
Contains the XA-related parameters of a data source. See JDBCXAParamsBean in the MBean Reference for Oracle WebLogic Server. |
JDBCOracleParamsBean |
Contains the Oracle database-related parameters of a data source. See JDBCOracleParamsBean in the MBean Reference for Oracle WebLogic Server. |

