7 Preparing the File System for an Enterprise Deployment
Preparing the file system for an enterprise deployment involves understanding the requirements for local and shared storage, as well as the terminology that is used to reference important directories and file locations during the installation and configuration of the enterprise topology.
This chapter describes how to prepare the file system for an Oracle Fusion Middleware enterprise deployment.
Overview of Preparing the File System for an Enterprise Deployment
It is important to set up your storage in a way that makes the enterprise deployment easy to understand, configure, and manage.
This chapter provides an overview of the process of preparing the file system for an enterprise deployment. Oracle recommends setting up your storage according to information in this chapter. The terminology defined in this chapter is used in the diagrams and procedures throughout the guide.
Use this chapter as a reference to understand the directory variables that are used in the installation and configuration procedures.
Other directory layouts are possible and supported, but the model adopted in this guide was designed for maximum availability, providing both the best isolation of components and symmetry in the configuration and facilitating backup and disaster recovery. The rest of the document uses this directory structure and directory terminology.
Shared Storage Recommendations When Installing and Configuring an Enterprise Deployment
Oracle recommends that you implement certain guidelines regarding shared storage when you install and configure an enterprise deployment.
Before you implement the detailed recommendations in this chapter, be sure to review the recommendations and general information about using shared storage in the High Availability Guide.
The recommendations in this chapter are based on the concepts and guidelines described in the High Availability Guide.
Table 7-1 lists the key sections that you should review and how those concepts apply to an enterprise deployment.
Table 7-1 Shared Storage Resources in the High Availability Guide
| Section in High Availability Guide | Importance to an Enterprise Deployment |
|---|---|
|
Describes guidelines for disk format and the requirements for hardware devices that are optimized for shared storage. |
|
|
Describes your options for storing the Oracle home on a shared storage device that is available to multiple hosts. For an enterprise deployment, Oracle recommends that you use redundant Oracle homes on separate storage volumes. If a separate volume is not available, a separate partition on the shared disk should be used to provide redundant Oracle homes to application tier hosts. |
|
|
Describes the concept of creating separate domain homes for the Administration Server and the Managed Servers in the domain. For an enterprise deployment, the Administration Server domain home location is referenced by the ASERVER_HOME variable. |
|
|
Describes the Zero Downtime feature and the procedure to configure and monitor workflows. |
Note:
Zero Downtime Patching (ZDT Patching) provides an automated mechanism to orchestrate the rollout of patches while avoiding downtime or loss of sessions. ZDT reduces risks and downtime of mission-critical applications that require availability and predictability while applying patches.
By using the workflows that you define, you can patch or update any number of nodes in a domain with little or no manual intervention. Changes are rolled out to one node at a time. This preemptively allows for session data to be migrated to compatible servers in the cluster and allows service migration of singleton services, such as JTA and JMS.
When you patch the Oracle home, the current Oracle home must be installed locally on each node that is included in the workflow. Although it is not required, Oracle also recommends that the Oracle home be in the same location on each node.
Understanding the Recommended Directory Structure for an Enterprise Deployment
The diagrams in this section show the recommended directory structure for a typical Oracle Fusion Middleware enterprise deployment.
The directories shown in the diagrams contain binary files that are installed on disk by the Oracle Fusion Middleware installers, domain-specific files generated via the domain configuration process, as well as domain configuration files that are propagated to the various host computers via the Oracle WebLogic Server pack and unpack commands:
-
Figure 7-1 shows the resulting directory structure on the shared storage device after you have installed and configured a typical Oracle Fusion Middleware enterprise deployment. The shared storage directories are accessible by the application tier host computers.
-
Figure 7-2 shows the resulting directory structure on the local storage device for a typical application tier host after you have installed and configured an Oracle Fusion Middleware enterprise deployment. The Managed Servers in particular are stored on the local storage device for the application tier host computers.
-
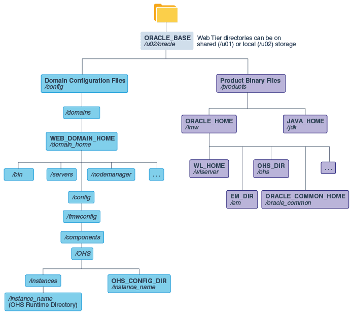
Figure 7-3 shows the resulting directory structure on the local storage device for a typical Web tier host after you have installed and configured an Oracle Fusion Middleware enterprise deployment. Note that the software binaries (in the Oracle home) are installed on the local storage device for each Web tier host.
Where applicable, the diagrams also include the standard variables used to reference the directory locations in the installation and configuration procedures in this guide.
Figure 7-1 Recommended Shared Storage Directory Structure for an Enterprise Deployment

* See About the Node Manager Configuration in a Typical Enterprise Deployment.
Figure 7-2 Recommended Local Storage Directory Structure for an Application Tier Host Computer in an Enterprise Deployment

* See About the Node Manager Configuration in a Typical Enterprise Deployment.
Figure 7-3 Recommended Local Storage Directory Structure for a Web Tier Host Computer in an Enterprise Deployment

File System and Directory Variables Used in This Guide
Understanding the file system directories and the directory variables used to reference these directories is essential for installing and configuring the enterprise deployment topology.
Table 7-2 lists the file system directories and the directory variables that are used to reference the directories on the application tier. Table 7-3 lists the file system directories and variables that are used to reference the directories on the web tier.
For additional information about mounting these directories when you use shared storage, see About Creating and Mounting the Directories for an Enterprise Deployment.
Throughout this guide, the instructions for installing and configuring the topology refer to the directory locations that use the variables shown here.
You can also define operating system variables for each of the directories listed in this section. If you define system variables for the particular UNIX shell that you are using, you can then use the variables as they are used in this document, without having to map the variables to the actual values for your environment.
Note:
As you configure your storage devices to accommodate the recommended directory structure, note the actual directory paths in the Enterprise Deployment workbook. You will use these addresses later when you enable the IP addresses on each host computer.
Table 7-2 Sample Values for Key Directory Variables on the Application Tier
| Directory Variable | Description | Relative Path | Sample Value on the Application Tier |
|---|---|---|---|
|
ORACLE_BASE |
The base directory, under which Oracle products are installed. | N/A | /u01/oracle |
|
ORACLE_HOME |
The read-only location for the product binaries. For the application tier host computers, it is stored on shared disk. The Oracle home is created when you install the Oracle Fusion Middleware Infrastructure software. You can then install additional Oracle Fusion Middleware products into the same Oracle home. |
|
/u01/oracle/products/fmw |
|
ORACLE_COMMON_HOME |
The directory within the Oracle Fusion Middleware Oracle home where common utilities, libraries, and other common Oracle Fusion Middleware products are stored. |
ORACLE_HOME/oracle_common |
/u01/oracle/products/fmw/oracle_common |
|
WL_HOME |
The directory within the Oracle home where the Oracle WebLogic Server software binaries are stored. |
ORACLE_HOME/wlserver |
/u01/oracle/products/fmw/wlserver |
|
PROD_DIR |
Individual product directories for each Oracle Fusion Middleware product that you install. |
ORACLE_HOME/prod_dir |
/u01/oracle/products/fmw/prod_dirThe product can be soa, wcc, idm, bi, or another value, depending on your enterprise deployment.
|
|
EM_DIR |
The product directory used to store the Oracle Enterprise Manager Fusion Middleware Control software binaries. |
ORACLE_HOME/em |
/u01/oracle/products/fmw/em |
|
JAVA_HOME |
The location where you install the supported Java Development Kit (JDK). |
ORACLE_BASE/products/jdk |
/u01/oracle/products/jdk |
|
SHARED_CONFIG_DIR |
The shared parent directory for shared environment configuration files, including domain configuration, keystores, runtime artifacts, and application deployments | ORACLE_BASE/config |
/u01/oracle/config |
|
PRIVATE_CONFIG_DIR |
The local or nfs-mounted private configuration directory unique to a given host containing the machine-specific domain directory (MSERVER_HOME).
Directory variable: PRIVATE_CONFIG_DIR |
|
/u02/oracle/config |
|
ASERVER_HOME |
The Administration Server domain home, which is installed on a shared disk. |
SHARED_CONFIG_DIR/domains/domain_name |
/u01/oracle/config/domains/domain_nameIn this example, replace |
|
MSERVER_HOME |
The Managed Server domain home, which is created by using the |
PRIVATE_CONFIG_DIR/domains/domain_name |
/u02/oracle/config/domains/domain_nameIn this example, replace |
|
APPLICATION_HOME |
The Application home directory, which is installed on shared disk, so the directory is accessible by all the application tier host computers. |
SHARED_CONFIG_DIR/applications/domain_name |
/u01/oracle/config/applications/domain_nameIn this example, replace |
|
ORACLE_RUNTIME |
This directory contains the Oracle runtime artifacts, such as the JMS logs and TLogs. Typically, you mount this directory as a separate shared file system, which is accessible by all hosts in the domain. When you run the Configuration Wizard or perform post-configuration tasks, and you identify the location of JMS stores or tlogs persistent stores, then you can use this directory, qualified with the name of the domain, the name of the cluster, and the purpose of the directory. For example: ORACLE_RUNTIME/cluster_name/jms |
ORACLE_BASE/runtime |
/u01/oracle/runtime/ |
|
NM_HOME |
The directory used by the Per Machine Node Manager start script and configuration files. Note: This directory is necessary only if you are using a Per Machine Node Manager configuration. See About the Node Manager Configuration in a Typical Enterprise Deployment. |
PRIVATE_CONFIG_DIR/node_manager |
/u02/oracle/config/node_manager |
|
DEPLOY_PLAN_HOME |
The deployment plan directory, which is used as the default location for application deployment plans. Note: This directory is required only when you are deploying custom applications to the application tier. |
SHARED_CONFIG_DIR/dp |
/u01/oracle/config/dp |
|
KEYSTORE_HOME |
The shared location for custom certificates and keystores. |
SHARED_CONFIG_DIR/keystores |
/u01/oracle/config/keystores |
Table 7-3 Sample Values for Key Directory Variables on the Web Tier
| Directory Variable | Description | Sample Value on the Web Tier | |
|---|---|---|---|
|
WEB_ORACLE_HOME |
The read-only location for the Oracle HTTP Server product binaries. For the web tier host computers, this directory is stored on the local disk. The Oracle home is created when you install the Oracle HTTP Server software . |
/u02/oracle/products/fmw |
|
|
ORACLE_COMMON_HOME |
The directory within the Oracle HTTP Server Oracle home where common utilities, libraries, and other common Oracle Fusion Middleware products are stored. |
/u02/oracle/products/fmw/oracle_common |
|
|
WL_HOME |
The directory within the Oracle home where the Oracle WebLogic Server software binaries are stored. |
/u02/oracle/products/fmw/wlserver |
|
|
PROD_DIR |
Individual product directories for each Oracle Fusion Middleware product that you install. |
/u02/oracle/products/fmw/ohs |
|
|
JAVA_HOME |
The location where you install the supported Java Development Kit (JDK). |
/u02/oracle/products/jdk |
|
|
WEB_DOMAIN_HOME |
The Domain home for the standalone Oracle HTTP Server domain, which is created when you install Oracle HTTP Server on the local disk of each web tier host. |
/u02/oracle/config/domains/domain_nameIn this example, replace |
|
|
WEB_CONFIG_DIR |
This is the location where you edit the Oracle HTTP Server configuration files (for example, Note this directory is also referred to as the OHS Staging Directory. Changes made here are later propagated to the OHS Runtime Directory. See Staging and Run-time Configuration Directories in the Administering Oracle HTTP Server. |
/u02/oracle/config/domains
/domain_name/config/fmwconfig
/components/OHS/instance/
/instance_name |
|
|
WEB_KEYSTORE_HOME |
If you use Oracle HTTP Server as your web server, this is the location for custom certificates and keystores. |
/u02/oracle/config/keystores |
About Creating and Mounting the Directories for an Enterprise Deployment
Oracle recommends that you implement certain best practices when you create or mount the top-level directories in an enterprise deployment.
-
For the application tier, install the Oracle home, which contains the software binaries, on a second shared storage volume or second partition that is mounted to WCPHOST2. Be sure the directory path to the binaries on WCPHOST2 is identical to the directory path on WCPHOST1.
For example:
/u01/oracle/products/fmw/
See Shared Storage Recommendations When Installing and Configuring an Enterprise Deployment.
-
This enterprise deployment guide assumes that the Oracle Web tier software is installed on a local disk.
The Web tier installation is typically performed on local storage to the WEBHOST nodes. When you use shared storage, you can install the Oracle Web tier binaries (and create the Oracle HTTP Server instances) on a shared disk. However, if you do so, then the shared disk must be separate from the shared disk used for the application tier, and you must consider the appropriate security restrictions for access to the storage device across tiers.
As with the application tier servers (WCPHOST1 and WCPHOST2), use the same directory path on both computers.
For example:
/u02/oracle/products/fmw/
Summary of the Shared Storage Volumes in an Enterprise Deployment
It is important to understand the shared volumes and their purpose in a typical Oracle Fusion Middleware enterprise deployment.
You can use shared storage to host the Web tier binaries and config to make backups easier so that files are stored on a more fault-tolerant hardware, but each node needs to use a private directory that is not shared with the other nodes.
The following table summarizes the shared volumes and their purpose in a typical Oracle Fusion Middleware enterprise deployment.
See Shared Storage Recommendations When Installing and Configuring an Enterprise Deployment.
Table 7-4 Shared Storage Volumes in an Enterprise Deployment
| Volume in Shared Storage | Mounted to Host | Mount Directories | Description and Purpose |
|---|---|---|---|
|
NFS Volume 1 |
WCPHOST1 WCCHOST1 |
|
Storage for the product binaries to be used by WCPHOST1; this is where the Oracle home directory and product directories are installed. Used initially by WCPHOST1, but can be shared with other hosts when scaling-out the topology. |
|
NFS Volume 2 |
WCPHOST2 WCCHOST2 |
|
Storage for the product binaries to be used by WCPHOST2; this is where the Oracle home directory and product directories are installed. Used initially by WCPHOST2, but can be shared with other hosts when scaling-out the topology. |
|
NFS Volume 3 |
WCCHOST1 WCCHOST2 |
|
Administration Server domain configuration, mounted to all hosts; used initially by WCPHOST1, but can be failed over to any host. |
|
NFS Volume 4 |
WCPHOST1 WCPHOST2 WCCHOST1 WCCHOST2 |
|
The runtime directory mounted to all hosts contains application runtime artifacts or any other files that need to be shared by all the members of the cluster and that are generated during the execution of an application or integration flow. |
|
NFS Volume 5 |
WCPHOST1 |
|
Local storage for the Managed Server domain directory to be used by WCPHOST1, if the private Managed Server domain directory resides on shared storage. |
|
NFS Volume 6 |
WCPHOST2 |
|
Local storage for the Managed Server domain directory to be used by WCPHOST2, if the private Managed Server domain directory resides on shared storage. |
|
NFS Volume 7 |
WEBHOST1 |
|
Local storage for the Oracle HTTP Server software binaries (Oracle home) and domain configuration files that are used by WEBHOST1, if the web tier private binary and config directories reside on shared storage. |
|
NFS Volume 8 |
WEBHOST2 |
|
Local storage for the Oracle HTTP Server software binaries (Oracle home) and domain configuration files that are used by WEBHOST2, if the Web Tier private binary and config directories reside on shared storage. |
|
NFS Volume 9 |
WCCHOST1 |
|
Local storage for the Managed Server domain directory to be used by WCCHOST1, if the private Managed Server domain directory resides on shared storage. |
|
NFS Volume 10 |
WCCHOST2 |
|
Local storage for the Managed Server domain directory to be used by WCCHOST2, if the private Managed Server domain directory resides on shared storage. |