1 Installation Overview
This chapter provides a high-level overview of the steps needed to perform an Oracle Communications MetaSolv Solution (MSS) installation.
Installation Process
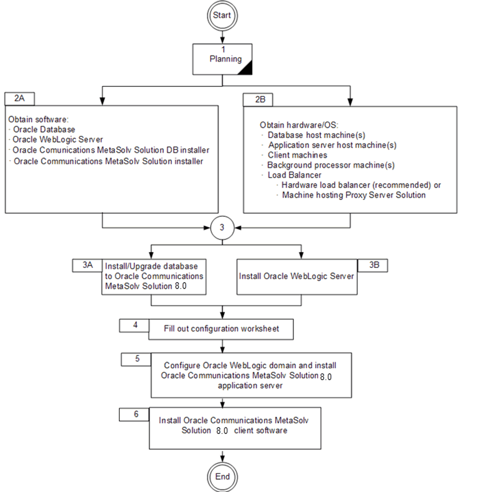
This section provides an overview of the installation process. The chapters that follow provide full information on each step. Figure 1-1 shows the high-level installation process.
Figure 1-1 Overview of the MSS Installation Process

Description of "Figure 1-1 Overview of the MSS Installation Process"
MetaSolv Solution contains three discrete software installation processes: database, application server, and client. The installation is completed in the following order:
-
Database installation
For MSS 8.0, you must install Oracle Database Enterprise Edition. See MSS Compatibility Matrix for information on required software versions.
-
Application server installation
The application server installation requires the most planning. You must decide which domain option you want for your installation and configure the application servers for the most benefit in terms of fail over, high availability, and scalability. Based on business and environment requirements, you should evaluate both hardware and software options for implementing your choice of the following domain options:
-
Single server
-
Administration server with managed servers in a cluster
-
Enable SSL
You must determine which of these options applies to your business needs and meets the most secure operational fail over requirements.
Oracle does not recommend the single server solution because it does not provide continuation of service if the server fails. There is no mechanism in this option to prevent the loss of data or service.
For information on each of these options, see the documentation at:
https://www.oracle.com/middleware/technologies/weblogic.html -
-
Client installation
The client files are bundled with the application server files in CAB files.
The Oracle database client software is required for MSS utilities, NPA/NXX Split utility, and Location and Routing Gateway (LERG). After the Oracle WebLogic domain is configured, the MSS installer identifies the configuration and sets the appropriate parameters for the installation.
See MSS Compatibility Matrix for information on the required software versions.
Where MetaSolv Solution Files Reside After Installation
In a MetaSolv Solution installation, application files are divided among the following locations:
-
Application server: MetaSolv Solution software that controls business logic and processing is loaded to a designated computer or computers. This software is designed to work with the Oracle WebLogic server software and improve the speed and efficiency of the information flow between the client workstation and the MetaSolv Solution database.
-
Client workstation: The files loaded to the client workstation include executable files that allow the operation of MetaSolv Solution for the user interface and INI files that configure the software. Initially, these files are loaded onto the application server in CAB files.
-
Citrix server (optional): If you are using a Citrix server, the client workstation files are loaded onto the Citrix server, and the client workstations use a Citrix browser to interact with MetaSolv Solution.
Figure 1-2 shows a simple MetaSolv Solution configuration.
Figure 1-2 Simple MetaSolv Solution configuration, showing where files are loaded

Description of "Figure 1-2 Simple MetaSolv Solution configuration, showing where files are loaded"
You can use a Citrix server to increase efficiency between the client workstation and the application server. In this configuration, the client workstation files are loaded to the Citrix server and a browser allows the user to access and use the application files on the Citrix server. The Citrix configuration is a good solution in cases where a wide area network (WAN) is used and users must communicate with the application server and database over great distances.
Figure 1-3 shows a MetaSolv Solution configuration with the Citrix server.
Figure 1-3 A MetaSolv Solution configuration, showing the Citrix server

Description of "Figure 1-3 A MetaSolv Solution configuration, showing the Citrix server"
If You Are a New Customer
The current release requires the following installation tasks:
-
Database: Install the Oracle database. See "Setting Up The MSS Database" for complete information.
-
Application Server: Install the Oracle WebLogic application server:
For more information about the supported Oracle WebLogic Server, visit the Oracle WebLogic Server Product Documentation website at:
https://docs.oracle.com/en/middleware/fusion-middleware/weblogic-server/index.htmlSee MSS Compatibility Matrix for information on required software versions.
-
Client Workstation: See "Installing The Client Workstation" for information on installing individual workstations.
If You Are an Existing Customer
The upgrade path for the MSS database differs from the path for the application server. This section explains the upgrade path for each component.
Database Upgrade Path
Figure 1-4 shows the upgrade path for the MSS database if you are on a pre 8.0 version.
Application Server Upgrade Path
For upgrading to 8.0, you can choose to perform full installation or migrate from MSS 6.3.1.
See "Installing and Deploying MetaSolv Solution on a Single Server" or "Installing and Deploying MetaSolv Solution on a Clustered Server" for more information on performing full installation. See "" for more information on migration from MSS 6.3.1.
The upgrade option in the installer can be used to install subsequent maintenance releases and patches. Refer to the specific maintenance release or patch file for detailed instructions. If you are installing a patch, refer to "Upgrading Oracle Communications MetaSolv Solution".
Downloading the Installation Files
Before you begin the installation, download the MSS files for the platform you are using from the Oracle software delivery website:
Identifying the Installation Files
This section explains which installation files you need to download from the Oracle software delivery website. Generic file names are used to identify the files in this section. Figure 1-5 shows the naming format used on the Oracle software delivery website.
Data Migration
If you are moving to MSS 8.0 from a pre-MSS 6.0 release, it might be necessary for you to perform a data migration. The Broadband Module available before MSS 6.0 has been discontinued, and customers who use the Broadband Module must migrate data to use Oracle's network templates, which replace the broadband functionality. Two tools are available to assist with the migration effort:
-
Pre-Migration Analysis Tool (PMAT): This tool can be run against your pre-MSS 6.0 database to determine the amount of data that potentially may need to be converted. This includes circuits (bandwidth, virtual, facilities, specials), product catalog, and orders. This tool is located on the Oracle software delivery website.
-
Next-Generation Migration Tool: This tool is part of MetaSolv Solution Utilities. This tool automates the process of migrating network elements, migrating network systems, migrating connections, and the circuit conversion to next gen connections and any related order conversion.
See MetaSolv Solution 6.0 Migration Guide on the Oracle Help Center.
Basic Installation Steps
Each of the steps shown here for installing MSS contains additional tasks and information that you must know to proceed with the installation. The chapters in this book discuss each basic step.
-
Plan the installation by completing the following tasks:
-
Plan for the hardware and software you will need to implement MSS.
See "MetaSolv Solution System Requirements" for hardware requirements. Also, see MSS Compatibility Matrix for information on software version requirements.
-
Complete the pre-installation checklist in this chapter.
The checklist contains planning tasks that should be done before you begin the installation process.
-
-
Obtain the appropriate hardware and software.
-
Prepare the database and application server environments by completing the following tasks:
-
Install Oracle Database. See "MSS Traditional Deployment Software Compatibility" in MSS Compatibility Matrix for information on required software versions.
-
Install the MSS database.
To complete this step, you must run the appropriate MSS database scripts. If you do not currently have the recommended release of the database installed, see "Setting Up The MSS Database" for information on getting your database to the current release level so that you can apply the current maintenance release.
See "MSS Traditional Deployment Software Compatibility" in MSS Compatibility Matrix for information on required software versions. -
Install WebLogic server and JDK on machines that will host the application server.
To complete this step, you must install Oracle WebLogic Platform on each machine hosting MSS. You can install your system in different configurations, but each machine must have Oracle WebLogic software installed. See "MSS Traditional Deployment Software Compatibility" in MSS Compatibility Matrix for information on required software versions.
-
-
Complete the worksheets that define properties for the installation machines.
Worksheets are included for each installation configuration type that MSS provides. The worksheets let you identify, in advance, information that is needed during the installation.
-
Install and deploy MSS on the Oracle WebLogic application servers by completing the following tasks:
-
Create the Oracle WebLogic domain and define the administration server and its clustered servers, or the single server.
When you create the domain and define the servers that belong to the domain, the Oracle WebLogic software creates the necessary files on the servers you indicate.
Note:
If you are upgrading from MSS 6.3.1 to MSS 8.0, you can migrate the WebLogic domain from MSS 6.3.1. If you are upgrading from any other version, perform a fresh installation. -
Install and deploy MSS.
To complete this step, you must:
-
Run the installer to copy MSS files to every machine that will host Oracle WebLogic application server(s).
-
In the situation where the administration server is on a separate machine, it is not necessary to load MSS on that machine.
-
Deploy MSS from the single server or administration server to the managed servers.
-
-
-
Install on the client workstation.
You must perform an initial client installation to perform post-installation tasks that require the use of the client.
To complete this step, you must:
-
Install the client on a workstation.
See "Installing The Client Workstation" for more information.
-
Install utilities or any other MSS components.
-
-
Complete the post-installation tasks.
Tasks include:
-
Loading graphics to the database from a utility program.
-
Running a client utility to determine the health of the database.
-
Customizing the application with your company logo (optional).
-
Setting up user authentication.
-
Setting Up a Test Environment
Before you move MetaSolv Solution into production, you should run it in a test environment to ensure you understand how it works and to resolve any issues before you commit the application to your production computers. This document and other MetaSolv Solution documents explain how to set up for a production environment, but you can set up your test environment with some variations. The failover requirements are not as strict for a test environment as they are for production.
For example, you can run MetaSolv Solution 8.0 and MetaSolv Solution 6.3.x on the same test computer. You must keep each application separate and ensure that ports used for http communication, name services, and logging are unique for each instance. The Oracle client (tnsnames.ora) must be configured to connect to the appropriate database for each instance.
On LINUX, use separate users for each instance and set necessary configuration settings for each user. On Windows, you might need to alter some start scripts to ensure the correct paths are set for environment variables such as PATH, CLASSPATH, TNS.ADMIN, and so on.
To achieve optimum application server performance for individual business needs, load and performance testing in a test environment that represents your true production environment is required. The test environment should mimic how you use your production system, including the transaction mix, number of users, hardware and software infrastructures, database, network usage, and all other relevant factors. Setting up a test environment will allow you to determine the optimal application server settings that you should implement in your production environment for:
-
Connection pool sizing
-
Execute thread sizing
-
Java memory management
Pre-installation Checklist
The following list indicates the information you need to research and understand before you start the installation process for MSS and the third-party software it requires. As you identify names, IP addresses, and so on, keep a written record of the information. You will need it during the system installation.
-
See "MetaSolv Solution System Requirements" for the proper hardware for the application server, database server, and client machines.
- See MSS Traditional Deployment Software Compatibility in MSS Compatibility Matrix for the software required for MSS installation.
-
Back up any customized reports and stored procedure exits. See the discussion on customizing the application in the MetaSolv Solution System Administrator's Guide for more information.
-
Identify the following:
-
Application server machines, names, and IP addresses.
-
Database server machines, name, IP address, database SID name, and database port (default = 1521).
-
See "Planning Worksheets" for help identifying and completing this information for the installation type you select.
-
-
Do a DNS and reverse DNS lookup for each application server machine from a user workstation.
-
DNS lookup: From a user workstation, use the
nslookupcommand for the application server machine DNS name.For example:
nslookup servername1 -
Reverse DNS lookup: From a user workstation, use the
nslookupcommand for the application server machine IP address.For example:
nslookup 192.0.2.225
If the name or IP address is not found, contact your system administrator.
-
-
Test network connectivity between the following machines:
-
Application server machines to the database server machines.
-
Log on to the application server machine and ping the database server machine using either the DNS name or the IP address. Do this for each application server machine.
-
Database server machines to the application server machines.
-
Log on to the database server machine and ping the application server machine using either the DNS name or the IP address. Do this for each application server machine.
-
-
(Optional) Before you install MetaSolv Solution in an IPv6 domain, ensure that your firewall configuration supports IPv6 addresses. If your firewall configuration does not support IPv6 addresses, you must enable HTTP tunneling in the WebLogic Server Remote Console. See "Enabling HTTP Tunneling" for more information.
-
If your firewall does network address translation (NAT) and MSS end users reside outside the firewall, define an external DNS name for the Oracle WebLogic Server. Contact your network/transport and system administrator groups to verify and define the external DNS, if necessary.
To add an external DNS name:
-
Log in to the Oracle WebLogic Remote Server Console.
-
Navigate to the Edit Tree in the WebLogic Remote Console.
- Expand Environment, then select Servers.
The Summary of Servers pane appears.
-
Click the server_name (admin server).
The Settings for server_name pane appears.
-
Click the General tab and then select Show Advanced Fields.
-
Enter the address into the External Listen Address field and click Save.
-
If you are using an external load balancer, the following conditions must be met:
-
Server affinity: Sticky Session must be enabled.
-
Cookie persistence: The load balancer must NOT modify WebLogic cookies.
-
-
Choose the installation configuration you plan to use for the application servers:
-
Single server: You can have multiple single server instances.
-
Clustered servers: This configuration provides failover benefits.
-
-
Download the MSS 8.0 files from the Oracle software delivery website.
-
If cluster is configured, create a DNS entry including all clustered managed servers' listening IP addresses in the same cluster. This DNS entry will be used as Cluster Address for the cluster during domain configuration in production environment.
-
(Optional) If you are creating the cluster in an IPv6 domain in a dual-stack machine, ensure that you specify the IPv6 address and the system name in the etc/hosts file, as follows:
IPv6address ipv6machine@example.com ipv6machine
-
If you are connecting to an IPv6 server for accessing MSS client application, ensure that you specify the server's IPv6 address in the client machine's etc/hosts file, as follows:
IPv6address ipv6machine@example.com ipv6machine
-
Directory Placeholders Used in This Guide
The following placeholders are used in this guide:
Table 1-1 Placeholder Directories in This Guide
| Placeholder | Directory Description |
|---|---|
|
MW_HOME |
The directory location where Oracle Fusion Middleware components are installed. This directory contains the base directory for WebLogic Server. For example: MW_HOME=/opt/Oracle/Middleware/Oracle_Home |
|
MSLV_HOME |
The directory location where MSS software is installed. MSS requires each server directory and its WebLogic domain directory to be placed in the MSLV_Home directory. For example: MSLV_HOME=/opt/m80Single/single |
|
mslvdomain |
The directory location that contains the configuration for the domain into which MSS is installed. |
|
mslv01 |
The directory location which is the MSS server home directory. |
See "Directory Structure" for additional examples of directory values.

