3 Complaint-to-Solution Business Process
This chapter describes the Complaint-to-Solution business process and its features.
Overview of the Complaint-to-Solution Business Process
The Complaint-to-Solution business process comprises activities that deal with a complaint (problem) initiated by the subscriber, then the Customer Service Representative (CSR) analyzes it to identify the source of the issue, initiates resolution, monitors progress, and resolves the issue.
It supports the following features:
-
View and capture adjustments
-
Credit/refund for bill adjustments
-
-
Collections management
-
Run the collection process in BRM
-
Include the billing profile in collection
-
Sync credit alerts into Siebel
-
Update the credit alert
-
Manually run ODI for collection
-
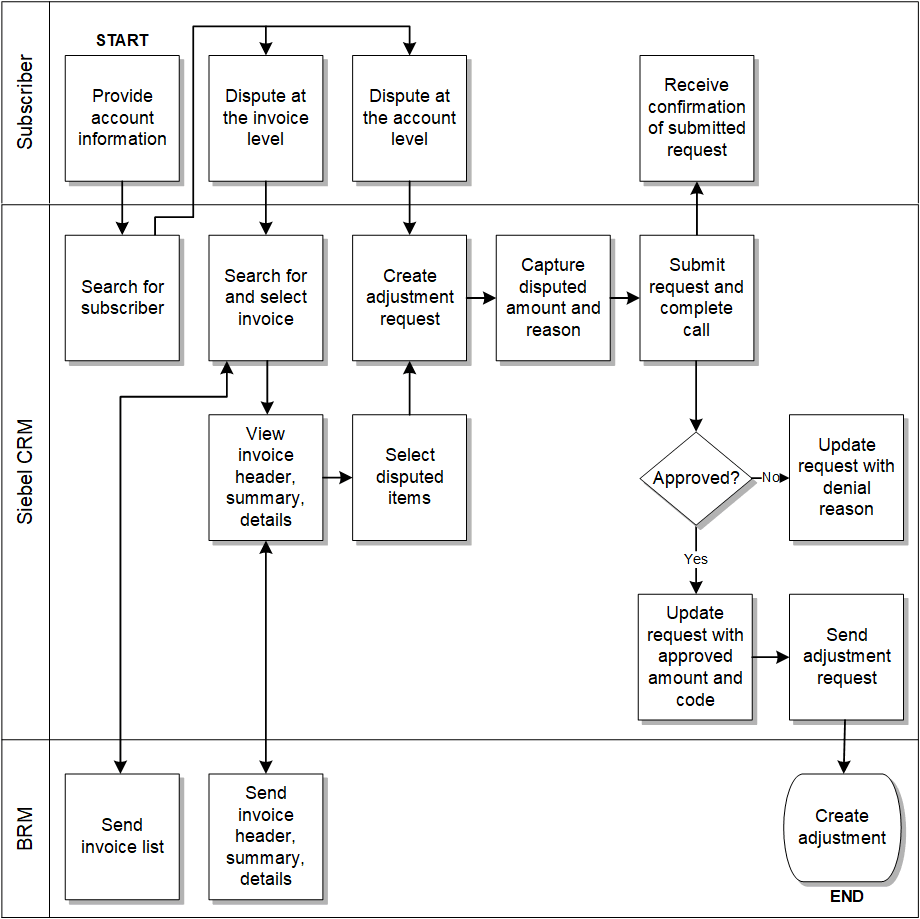
Figure 3-1 illustrates a typical request to answer business process flow.
Figure 3-1 Typical Complaint to Solution Business Process Flow

Description of "Figure 3-1 Typical Complaint to Solution Business Process Flow"
The sections that follow describe the above mentioned features.
About View and Capture Adjustments
The view and capture adjustments feature enables a Customer Service Representative (CSR) to make adjustments at three levels in the invoice (header, item, and event) in Siebel CRM. When a subscriber calls to dispute an item or multiple items on a bill, CSRs first identify the bill, and then find the disputed items on the bill.
The integration supports adjustment requests that are both amount-based and percentage-based for adjustments at the bill/header and event level. Therefore, a CSR either captures an adjustment request for an absolute value (such as USD 2) or percentage value (such as 2%).
In addition to invoice adjustments, a CSR can use this integration feature to make unbilled service usage adjustments at the event level, also known as call detail record (CDR) level.
Note:
In the billing system, taxes can only be applied to AR items after billing. Therefore, for Unbilled Event adjustments, the tax flag that is set in the Siebel CRM UI must be Exclude Tax.CSRs request adjustments on a variety of levels, as appropriate to the situation. For instance, if a subscriber made a 10-minute call that was mistakenly billed as a 30-minute call, the CSR requests an adjustment for that specific call at the call-detail level. If, however, the subscribers plan provided 100 free minutes a month, but charges started accruing after only 30 minutes, the CSR requests an adjustment at the summary-level instead. CSRs can create an adjustment request for one or more lines on a single invoice. The adjustment request can include the following details per line:
-
Account #
-
Invoice #
-
Request ID
-
Requested Date
-
Adjustment Amount Requested
-
Adjustment Type (for example, credit, debit)
-
Reason for Request
-
Comments
-
Status
-
Amount Approved
-
Approval Code
-
Date Approved
When the CSR clicks the Adjustments tab of the Siebel Billing Profile screen, the adjustment history information appears. The adjustment records in this view are adjustment requests that originated from Siebel CRM and are stored in the Siebel database. The CSR must navigate to the Invoice Detail view to make adjustments at the header and item levels. For adjustments at the event level, the CSR navigates to the event details view. Each adjustment request triggers a separate web services call in the billing system. The adjustment, if approved, is created in BRM and is reflected in the subscribers' next bill. If the adjustment is not approved, the adjustment request is updated with the reason for denial.
Figure 3-2 illustrates the flow for View and Capture Adjustments.
Figure 3-2 The View and Capture Adjustments Flow

Description of "Figure 3-2 The View and Capture Adjustments Flow"
To view the adjustments for an invoice and create different levels of adjustments in Siebel CRM:
-
Navigate to the Accounts screen and query an account. Scroll down to the Billing Profile applet and click the Billing Profile Name link.
-
Click the Bills tab to view the list of bills under the account. Click the Bill Number link to open the Bill Details screen.
-
Click the A/R Items tab to view the adjustments for an invoice.
-
In the Bills Detail view, an adjustment request can be captured at the header, item, or event level. Each of these sections in the view has an Adjust button.
-
After creating a new adjustment for a particular level and getting the approval, click the Submit button.
See Mapping Siebel Billing Management UI Elements to BRM Customer Center for more information on mapping Siebel CRM elements to BRM elements.
See About View and Capture Adjustments for more information about implementing the view and capture adjustments feature.
About Collections Management
Collections management is the process of collecting payments from subscribers after the grace period for paying dues has ended. If subscribers do not make a payment after the grace period, service providers may choose to remind the subscribers at first with a letter or a phone call. If these contact methods fail, service providers may decide to take actions such as inactivating the service.
Collections management synchronizes collections actions based on specified collection scenarios between BRM and Siebel CRM, and administration of these collection actions and credit alerts.
Collections management covers the entire collections life cycle across BRM and Siebel CRM to define activities typically performed, such as:
-
In BRM, a collections scenario is defined, created, and associated with a sequence of actions that must be performed.
-
Any bill units that move into collections and require an actionable event are passed to Siebel CRM as an action notification event in the form of a credit alert.
-
Siebel CRM capabilities can be accessed by the collections agent to create additional activities which can be associated with a credit alert.
See About Collections Management for more information about implementing collection management.
About the Collection Management Flow
Figure 3-3 illustrates the overall collection management process flow.
Assumptions and Constraints for Working with Collection Management
These are the assumptions and constraints for working with collection management:
-
Cross-reference data and domain value map (DVM) setup should be verified for a successful collections batch load run.
-
To achieve and maintain high performance, the database memory area must be large enough to hold the frequently accessed data in the cache.
-
If an amount due alert has not been sent by BRM a default 0 (zero) amount is set in the integration process.
-
When creating a credit alert, a default agreement association is provided at the account level and not the credit alert level.
-
BRM collection messages are stored in BRM tables, which can be queried from BRM database views. In a multischema scenario, a unified view is available on BRM to query the information of collections actions and scenarios.
-
No cross-reference for the collections action ID exists. The BRM Portal Object (POID) for the collections action ID is sent to Siebel CRM as the integration ID. This POID is used for all references to the action and when an Update Collection Action and Update Collection Action status is selected.
-
In case of failure executions, there are two options available for the administrator:
-
Run the ODI scenario manually.
-
Start the SyncCollectionHeaderInfoBRMCommsReqImpl service using the timestamp details. This will start the ODI web service to begin the scenario.
-
-
ODI uses SMTP port 25 to send notification emails. To use a different port you must configure the SMTP Port in ODI. See the discussion of defining Java options in ODI on the Oracle Support Web site:
https://support.oracle.com/epmos/faces/DocumentDisplay?id=1317507.1
Implementing the Complaint-to-Solution Business Process
This section explains how the Oracle Application Integration Architecture (Oracle AIA) Oracle Communications Cash to Care business process implements the Complaint-to-Solution business process.
About View and Capture Adjustments
The View and Capture Adjustments integration between Siebel CRM and BRM supports the following integration scenarios:
-
QueryAccountBalanceAdjustment Integration Flow enables a Customer Service Representative (CSR) to view the adjustments for an invoice in Siebel CRM.
-
CreateAccountBalanceAdjustment Integration Flow enables a CSR to create different levels of adjustments (invoice, item, and event) for an invoice in Siebel CRM.
QueryAccountBalanceAdjustment Integration Flow
This integration flow uses the following interfaces:
-
AdjustmentSiebelCommsReqABCS with operation QueryAdjustment
-
QueryAccountBalanceAdjustmentSiebelCommsReqABCSImpl
-
QueryAccountBalanceAdjustmentBRMCommsProvABCSImpl
Figure 3-4 illustrates the QueryAccountBalanceAdjustment integration scenario.
Figure 3-4 QueryAccountBalanceAdjustment Integration Flow Sequence Diagram

Description of "Figure 3-4 QueryAccountBalanceAdjustment Integration Flow Sequence Diagram"
When you initiate the QueryAccountBalanceAdjustment process, the following events occur:
-
In Siebel CRM, navigate to the Billing Profile screen.
-
Navigate to Accounts, query an account, and click the billing profile for the account. On the Billing Profile screen, click the Bill tab to view the list of bills under the account. To open the Bill Detail View screen, click the Bill Number link. This opens the Bill Details view with the following information: bill summary, service charges, and item charges. Click the A/R Items tab and a web service call is made to get the adjustments specific to this bill for the account.
-
Open an invoice and select the A/R Items tab. A web service call is made to get the adjustment for that invoice.
-
Navigate to the Bill tab and open the Bill Details view.
-
Select the A/R Items tab. This invokes the AdjustmentSiebelCommsReqABCS web service, which in turn calls AdjustmentSiebelCommsReqABCS with operation QueryAdjustment.
AdjustmentSiebelCommsReqABCS is a generic Siebel adjustment interface service with several operations defined on the AccountBalanceAdjustmentEBO.
-
Invoking AdjustmentSiebelCommsReqABCS with operation QueryAdjustment routes the QueryAdjustmentReqMsg to QueryAccountBalanceAdjustmentSiebelCommsReqABCSImpl.
-
The QueryAccountBalanceAdjustmentSiebelCommsReqABCSImpl transforms the QueryAdjustmentReqMsg into QueryAccountBalanceAdjustmentList_InputVariable and routes the QueryAccountBalanceAdjustmentListReqMsg to the appropriate billing system.
As delivered, QueryAccountBalanceAdjustmentListReqMsg is routed to QueryAccountBalanceAdjustmentBRMCommsProvABCSImpl.
-
QueryAccountBalanceAdjustmentBRMCommsProvABCSImpl first transforms QueryAccountBalanceAdjustmentListReqMsg into the Invoke_PCM_OP_AR_GET_ACCT_ACTION_ITEMS_InputVariable as input of PCM_OP_AR_GET_ACCT_ACTION_ITEMS and calls BRMARServices with operation PCM_OP_AR_GET_ACCT_ACTION_ITEMS.
-
Invoking BRMARServices with operation PCM_OP_AR_GET_ACCT_ACTION_ITEMS invokes the BRM application programming interface (API) PCM_OP_AR_GET_ACCT_ACTION_ITEMS and returns the adjustment outputs Invoke_PCM_OP_AR_GET_ACCT_ACTION_ITEMS_OutputVariable to QueryAccountBalanceAdjustmentBRMCommsProvABCSImpl.
-
QueryAccountBalanceAdjustmentBRMCommsProvABCSImpl transforms the BRM API output Invoke_PCM_OP_AR_GET_ACCT_ACTION_ITEMS_OutputVariable into enterprise business message (EBM) output QueryAccountBalanceAdjustmentListRespMsg and returns it to QueryAccountBalanceAdjustmentSiebelCommsReqABCSImpl.
-
QueryAccountBalanceAdjustmentSiebelCommsReqABCSImpl then transforms the QueryAccountBalanceAdjustmentListRespMsg into QueryAdjustmentRespMsg, which is returned to AdjustmentSiebelCommsReqABCS.
-
AdjustmentSiebelCommsReqABCS returns the QueryAdjustmentRespMsg to the calling CMUExternalAdjustments as QueryAdjustmentRespMsg.
-
CMUAdjustmentResponseMessage is then written to the Siebel Balance Summary virtual business component (VBC) for the subscribers.
CreateAccountBalanceAdjustment Integration Flow
This integration flow uses the following interfaces:
-
CreateAccountBalanceAdjustmentSiebelCommsReqABCSImpl
-
CreateAccountBalanceAdjustmentBRMCommsProvABCSImpl
-
UpdateAccountBalanceAdjustmentRespSiebelCommsProvABCSImpl
-
CreateAccountBalanceAdjustmentListResponseBRMCommsJMSConsumer
-
CreateAccountBalanceAdjustmentListResponseBRMCommsJMSProducer
-
CreateAccountBalanceAdjustmentSiebelCommsJMSConsumer
Figure 3-5 illustrates the CreateAccountBalanceAdjustment integration scenario.
Figure 3-5 CreateAccountBalanceAdjustment Integration Flow Sequence Diagram

Description of "Figure 3-5 CreateAccountBalanceAdjustment Integration Flow Sequence Diagram"
When you initiate the CreateAccountBalanceAdjustment process, the following events occur:
-
In Siebel CRM, navigate to the Billing Profile screen.
-
Navigate to the Accounts screen, query an account, and click a billing profile for the account. On the Billing Profile screen, the Adjustment tab displays all the adjustment requests.
-
To create an adjustment for an invoice, click the Bills tab.
Select the bill against which an adjustment request must be created.
-
In the Bill Details view, an adjustment request can be captured at the header, item, or event level. Each of these sections in the view has an Adjust button.
Clicking this button creates a new adjustment request at that level.
-
To create an adjustment at the event-level, click the Net Amount link for the required item charge.
This opens the Event Details view to create the adjustment.
-
At the event-level, adjustments can be created for both monetary and nonmonetary resources such as free minutes.
-
You can also create adjustments for unbilled usage.
Unbilled adjustments are applicable only at the event-level for both monetary and nonmonetary resources.
-
The Adjust button on different screens calls the same web service to create the adjustment.
But on the BRM side, it is based on the adjustment level. The adjustment type is set by Siebel CRM and the correct opcode is called based on the value in this column.
-
After creating the new adjustment for a particular level and getting the approval, click the Submit button.
A web service call is made to SWICreateAdjustment, which in turn puts the message into the Queue AIA_CMUREQADJIOJMSQUEUE along with a Simple Object Access Protocol (SOAP) envelope. After submission, the adjustment status changes to Submitted and the adjustment record becomes read-only. Adjustments are persisted in Siebel CRM and when the adjustments are accepted, the status of the record changes to Posted. If the changes are not approved, the status changes to Not Posted.
-
CreateAccountBalanceAdjustmentSiebelCommsJMSConsumer dequeues the message and transforms it into the Siebel request application business message (ABM) and routes the CreateAdjustmentReqMsg to CreateAccountBalanceAdjustmentSiebelCommsABCSImpl.
-
The CreateAccountBalanceAdjustmentSiebelCommsABCSImpl transforms the CreateAdjustmentReqMsg into CreateAccountBalanceAdjustmentList_InputVariable and routes the CreateAccountBalanceAdjustmentList_InputVariable to the appropriate billing system.
As delivered, CreateAccountBalanceAdjustmentList_InputVariable is routed to CreateAccountBalanceAdjustmentBRMCommsProvABCSImpl.
-
CreateAccountBalanceAdjustmentBRMCommsProvABCSImpl first checks the parameters of the Adjustment type coming from the request (Billed or Unbilled) and based on the parameter, PCM_OP_AR_EVENT_ADJUSTMENT is invoked with the appropriate data.
-
After checking the parameters of a particular service from request, the CreateAccountBalanceAdjustmentBRMCommsProvABCSImpl service transforms the CreateAccountBalanceAdjustmentListReqMsg into the BRM input flist message and invokes the opcode.
-
Invoking BRM API PCM_OP_AR_EVENT_ADJUSTMENT with account ID, billing profile ID, and event ID returns the list of events associated with items.
-
BRMARServices sends the response back to CreateAccountBalanceAdjustmentBRMCommsProvABCSImpl service with the list of adjustments and status for opcode calls.
The Status field is mapped to the response and returned to the Siebel CRM user interface (UI).
-
After getting the response back from BRMARService, the status of the adjustment in CreateAccountBalanceAdjustmentBRMCommsProvABCSImpl is checked.
If the status value returns as Fail, an error-handling framework service is called. This error-handling framework service calls the different error-handling services and logs the error for that particular failed adjustment request in the Admin Console.
-
Administrators can view the status, adjustment ID, and integration ID of a particular failed adjustment request.
Administrators can also get the BRM description for a failed request.
-
CreateAccountBalanceAdjustmentBRMCommsProvABCSImpl then takes the response from the service, transforms Invoke_Event_PCM_OP_AR_EVENT_ADJUSTMENT_OutputVariable to the CreateAccountBalanceAdjustmentListRespMsg, and routes it to the CreateAccountBalanceAdjustmentListResponseBRMCommsJMSProducer.
-
CreateAccountBalanceAdjustmentListResponseBRMCommsJMSProducer then puts the message into the queue AIA_CRTADJLSTRSPJMSQUEUE.
-
CreateAccountBalanceAdjustmentListResponseBRMCommsJMSConsumer picks the message from AIA_CRTADJLSTRSPJMSQUEUE and routes the CreateAccountBalanceAdjustmentListResponseMsg to UpdateAccountBalanceAdjustmentRespSiebelCommsProvABCSImpl.
-
UpdateAccountBalanceAdjustmentRespSiebelCommsProvABCSImpl transforms the CreateAccountBalanceAdjustmentListRespMsg into SWISIAAdjustmentIO and invokes the Siebel Update web service with this message.
Note:
In the case of billed adjustments at the Bill and Item levels, the BRM provider calls PCM_OP_AR_BILL_ADJUSTMENT and PCM_OP_AR_ITEM_ADJUSTMENT opcodes.
BRM Interfaces
The QueryAdjustment integration flow uses:
-
BRMARServices with operation PCM_OP_AR_GET_ACCT_ACTION_ITEMS
The CreateAdjustment integration flow uses:
-
BRMARServices with operation PCM_OP_AR_EVENT_ADJUSTMENT
See Oracle Communications Billing and Revenue Management Opcode Flist Reference for more information.
Siebel CRM Interfaces
The View and Capture Adjustments integration flow uses these Siebel CRM interfaces:
-
SWICreateAdjustment: To submit the adjustment
-
SWIAdjustmentStatusUpdate: To update the adjustment
See Siebel Order Management Guide Addendum for Communications for more information about these web services.
Industry Oracle AIA Components
The View and Capture Adjustments integration uses the following delivered enterprise business objects (EBOs) and enterprise business messages (EBMs):
-
AccountBalanceAdjustmentEBO
-
QueryAccountBalanceAdjustmentListEBM
-
QueryAccountBalanceAdjutsmentListResponseEBM
-
CreateAccountBalanceAdjustmentListEBM
-
CreateAccountBalanceAdjustmentListResponseEBM
The following directories contain the industry component files:
-
Enterprise business object (EBO) and enterprise business message (EBM) XML schema files:
COMMS_AIA_HOME/comms_home/source/soainfra/apps/AIAMetaData/AIAComponents/EnterpriseObjectLibrary/Industry/Communications/EBO/
-
Enterprise business service (EBS) WSDL files:
COMMS_AIA_HOME/comms_home/source/soainfra/apps/AIAMetaData/AIAComponents/EnterpriseBusinessServiceLibrary/Industry/Communications/EBO/
For detailed documentation of individual EBO and EBM, click the AIA Reference Doc link on EBO and EBM detail pages in the Oracle Enterprise Repository (OER).
EBOs can be extended, for instance, to add new data elements. These extensions are protected and remain intact after a patch or an upgrade, so long as the extensibility guidelines are followed.
See the discussion of Oracle AIA assets extensibility patterns in Oracle Fusion Middleware Developer's Guide for Oracle SOA Core Extension for more information about extending EBOs.
Integration Services
These services are delivered with the Adjustment Integration flow:
-
CreateAccountBalanceAdjustmentListResponseBRMCommsJMSConsumer
-
CreateAccountBalanceAdjustmentListResponseBRMCommsJMSProducer
Some of these services have been enabled to use Session Pool Manager.
See Oracle Application Integration Architecture Pre-Built Integrations Utilities Guide for more information about Session Pool Manager.
AdjustmentSiebelCommsReqABCS
AdjustmentSiebelCommsReqABCS exposes the following operation related to Account Balance Adjustment on the Siebel ABM:
QueryAdjustment:
- Routes QueryAdjustmentReqMsg to the provider implementation service
- Routes QueryAdjustmentRespMsg to the requester
Figure 3-6 illustrates the relationship of AdjustmentSiebelCommsReqABCS with the other services in the integration flow.
QueryAccountBalanceAdjustmentSiebelCommsReqABCSImpl
QueryAccountBalanceAdjustmentSiebelCommsReqABCSImpl transforms the Siebel message into the AccountBalanceAdjustmentEBM and calls the provider to get the Adjustment response from the billing system. It then transforms the AccountBalanceAdjustmentEBM response back to a Siebel message and returns it to the calling Siebel web service.
Figure 3-7 illustrates the relationship of QueryAccountBalanceAdjustmentSiebelCommsReqABCSImpl with other services in the integration flow.
Figure 3-7 QueryAccountBalanceAdjustmentSiebelCommsReqABCSImpl

Description of "Figure 3-7 QueryAccountBalanceAdjustmentSiebelCommsReqABCSImpl"
QueryAccountBalanceAdjustmentBRMCommsProvABCSImpl
QueryAccountBalanceAdjustmentBRMCommsProvABCSImpl transforms the AccountBalanceAdjustmentEBM message into a BRM API input format message and calls the API to get the adjustment details from the billing system. It then transforms the output from the API back to an AccountBalanceAdjustmentEBM message and returns it to the calling service.
Figure 3-8 illustrates the relationship of QueryAccountBalanceAdjustmentBRMCommsProvABCSImpl with other services in the integration flow:
Figure 3-8 QueryAccountBalanceAdjustmentBRMCommsProvABCSImpl

Description of "Figure 3-8 QueryAccountBalanceAdjustmentBRMCommsProvABCSImpl"
CreateAccountBalanceAdjustmentSiebelCommsABCSImpl
CreateAccountBalanceAdjustmentSiebelCommsABCSImpl transforms the Siebel message into an AccountBalanceAdjustmentEBM message format and calls the provider to create the adjustment and get the response from the billing system. It then transforms the EBM response message to a Siebel message and routes it back to the AdjustmentSiebelCommsReqABCS service WSDL.
CreateAccountBalanceAdjustmentBRMCommsProvABCSImpl
CreateAccountBalanceAdjustmentBRMCommsProvABCSImpl transforms the AccountBalanceAdjustmentListEBM into a BRM API input format and calls the APIs to get the bill, item charge, and event details or Resource Impact Event adjustments from the billing system. It then transforms the output from the APIs back to an AccountBalanceAdjustmentListResponseEBM format that returns it to the calling service.
UpdateAccountBalanceAdjustmentRespSiebelCommsProvABCSImpl
UpdateAccountBalanceAdjustmentRespSiebelCommsProvABCSImpl transforms the AccountBalanceAdjustmentListResponseEBM into Siebel web service input formats and calls the web service to update the adjustment status.
This service is Session Pool Manager enabled.
See Oracle Application Integration Architecture Pre-Built Integrations Utilities Guide for more information about Session Pool Manager.
CreateAccountBalanceAdjustmentListResponseBRMCommsJMSConsumer
This service picks the message from the queue AIA_CRTADJLSTRSPJMSQUEUE and routes the CreateAccountBalanceAdjustmentListResponseMsg to UpdateAccountBalanceAdjustmentRespSiebelCommsProvABCSImpl.
CreateAccountBalanceAdjustmentListResponseBRMCommsJMSProducer
This process gets the CreateAccountBalanceAdjustmentListResponseEBM message from CreateAccountBalanceAdjustmentBRMCommsProvABCSImpl and puts the message into the Queue AIA_CMUREQADJIOJMSQUEUE.
CreateAccountBalanceAdjustmentSiebelCommsJMSConsumer
This process picks the message with a SOAP envelope from the queue AIA_CMUREQADJIOJMSQUEUE, transforms the message into a Siebel Requestor ABM by opening the SOAP envelope, and calls the CreateAccountBalanceAdjustmentSiebelCommsABCSImpl with the ListOfCmuRequestAdjustmentIO message.
About Collections Management
Collections management lets you synchronize collection actions (based on the specified collection scenarios) defined in BRM to Siebel CRM, and administer these collection actions and credit alerts.
It consists of the following integration flows:
See About Collections Management for more information.
Synchronizing Collection Scenarios and Actions Flow - BRM to Siebel CRM
This section provides an overview of the Synchronizing Collection Scenarios and Actions flow and discusses how to:
-
Configure the AIAConfigurationProperties.xml file in an Oracle AIA layer
-
Receive and transform the data
For information about configuring BRM for integrated collections management, see:
-
Oracle Communications Billing and Revenue Management Concepts
-
Oracle Communications Billing and Revenue Management Collections Manager
For information about managing collections in Siebel CRM and configuring Siebel CRM for integration, see Siebel Communications Guide.
About the Synchronizing Collection Scenarios and Actions Flow
The synchronizing collection scenarios and actions flow enables the transfer of collections data from BRM database views to Siebel Enterprise Integration Manager (EIM) tables. This integration uses ODI to transfer the data from BRM to Siebel CRM.
Figure 3-9 illustrates the synchronizing collection scenarios and actions flow.
Figure 3-9 Collections Data Synchronizing Activity Flow Diagram

Description of "Figure 3-9 Collections Data Synchronizing Activity Flow Diagram"
When you initiate this process by creating a new collections action or updating an existing collections action, the following events occur:
-
A collections process is started in BRM and the actions data is populated into two database views:
-
UNIFIED_COLL_ACTION_IF_VIEW which contains all the collections action data (for example, to send a dunning letter)
-
UNIFIED_COLL_SCENARIO_IF_VIEW which contains the status of billing profiles (for example, Entered Collections or Exited Collections).
-
-
When the collections process is finished, BRM creates a CollectionsInfoChange business event and publishes it to an Advanced Queue (AQ) database queue with the start and end timestamp for the collection event. The timestamp information is in Unix format, such as 1319357706.
-
The SyncCollectionsInfoChangeBRMAQ service receives an AQ queue business event notification message and passes the timestamp details to SyncCollectionHeaderInfoBRMCommsReqImpl BPEL service.
-
The SyncCollectionHeaderInfoBRMCommsReqImpl BPEL service reads the required parameters from AIAConfigurationProperties.xml file and calls the ODI Web Service to start the SCEN_SYNCCOLLECTIONACTION scenario.
-
SCEN_SYNCCOLLECTIONACTION process starts ODI interfaces to perform the following:
-
Reads data from UNIFIED_COLL_ACTION_IF_VIEW and updates this data by performing a cross-reference and DVM lookup, and querying Siebel CRM base tables.
-
Reads data from the UNIFIED_COLL_SCENARIO_IF_VIEW view and updates this data by performing a cross-reference and DVM lookup, and querying Siebel CRM base tables.
-
Updates the AccountID and BillingProfileID columns using cross-reference data.
-
Updates the Currency Code, Action Name, Priority, and similar columns using DVMs.
-
-
The updated data is mapped to the EIM_ALERT_CUT table. For every row inserted into the EIM tables, the value of the IF_ROW_STAT column is set to FOR_IMPORT.
-
The Entered Collections and Exited Collections rows are extracted from the EIM_ALERT_CUT table and written to the EIM_ACCNT_PROF table. This data is responsible for changing the status of Billing Profile.
-
A success or failure notification mail is sent to the administrator. If a failure message is received the administrator must take the appropriate action. See Handling Errors for more information.
-
Siebel CRM runs a batch job and moves the data from the EIM table to the base table and creates credit alerts.
Table 3-1 lists various flows and steps while synchronizing collection scenarios and actions from BRM to Siebel CRM.
Table 3-1 Synchronizing Collection Scenarios and Actions Flow
| Work Location | Step |
|---|---|
|
BRM |
1. Collections actions are generated and stored in a database view. 2. Publishes an event to the AQ queue with timestamp details. |
|
Integration Process (ODI) |
3. AQ Consumer Service receives the message and passes on the details to a BPEL Service. 4. BPEL Service calls the ODI Web service with a timestamp value as input parameter. 5. Integration flow reads the messages from the BRM database views. 6. Data is collected from BRM, updated by cross-references and DVM lookup, and inserted into the Siebel EIM tables. 7. After the ODI Scenario is processed, a success or failure notification message is sent to the Administrator. |
|
Siebel CRM |
8. Siebel CRM runs a batch job to move data from the EIM table to the Base table and creates credit alerts. 9. If required, updates the billing profile. |
Time Zone Handling
Oracle AIA does not do a time-zone conversion when synchronizing credit alerts from BRM to Siebel CRM.
BRM publishes collection StartTime and EndTime timestamp details in BRM local server time in epoch format.
Configuring and Generating Data in BRM
You must configure BRM for integrated collections management as described in:
-
See Integrating Collections with External CRM Applications in Oracle Communications Billing and Revenue Management Developer's Guide for more information about integrating collections with external CRM application.
-
See About Integrating Collections Manager with Custom Client Applications in Oracle Communications Billing and Revenue Management Collections Manager for more information about integrating Collections Manager with custom client applications.
When you have configured BRM for integrated collections management, BRM generates collections data as follows:
-
A subscriber enters collections and one of the following collections activities occurs:
-
An account enters or exits collections.
-
A collections action object is created or updated.
-
A schedule object is created.
-
-
A collections process is started in BRM and data is populated to the UNIFIED_COLL_ACTION_IF_VIEW and UNIFIED_COLL_SCENARIO_IF_VIEW views.
See Oracle Communications Billing and Revenue Management Collections Manager for more information about how BRM handles collections.
Receiving and Transforming the Data
The synchronizing collection scenarios and actions process flow uses ODI to receive, transform, and load the BRM data into the Siebel CRM EIM tables.
Figure 3-10 illustrates the synchronizing collection scenarios and actions from BRM to Siebel CRM flow.
Figure 3-10 Synchronizing Collection Scenarios and Actions from BRM to Siebel CRM Sequence Diagram

Description of "Figure 3-10 Synchronizing Collection Scenarios and Actions from BRM to Siebel CRM Sequence Diagram"
These tasks are performed as a part of the data load process:
-
In BRM the pin_collections_process utility generates the /event/notification/collections/info_change BRM business event.
-
The Data Manager AQ queue receives the payload data and publishes a new CollectionsInfoChange business event to the AQ queue. This includes the start and end timestamps, and the Account POID from the BRM event.
-
An Oracle AIA BPEL service SyncCollectionsInfoChangeBRMAQ receives a message from the AQ queue that new data is available and starts the SyncCollectionHeaderInfoBRMCommsReqImpl BPEL service.
-
The SyncCollectionHeaderInfoBRMCommsReqImpl BPEL service receives the timestamp parameters and reads the required parameters from the AIAConfigurationProperties file. Using the parameters it calls the ODI web service to start the SCEN_SYNCCOLLECTIONACTION process.
-
SCEN_SYNCCOLLECTIONACTION process starts ODI to perform the following:
-
Reads data from the UNIFIED_COLL_ACTION_IF_VIEW view and updates this data by performing a cross-reference and DVM lookup, and querying Siebel CRM base tables.
-
Reads data from the UNIFIED_COLL_SCENARIO_IF_VIEW view and updates this data by performing a cross-reference and DVM lookup, and querying Siebel CRM base tables.
-
Updates the AccountID and BillingProfileID columns using cross-reference data.
-
Updates the Currency Code, Action Name, Priority, and similar columns using DVMs.
-
-
The updated data is mapped to the Siebel EIM_ALERT_CUT table.
-
The Entered Collections and Exited Collections rows are extracted from the EIM_ALERT_CUT table and written to the EIM_ACCNT_PROF table. This data is responsible for changing the status of Billing Profile.
-
For every row inserted in the EIM tables, the value of the IF_ROW_STAT column is set to FOR_IMPORT.
Note:
Before ODI loads the enriched collections data into the Siebel EIM tables, it performs data cleansing. All existing records that were successfully imported into the Siebel base table are deleted from the EIM tables.
Configuring AIAConfigurationProperties file to work with ODI
This section discusses how to configure the AIAConfigurationProperties.xml file to work with ODI.
Based on your requirements, after you have installed the collection management feature, you need to change the default values of the collections parameters to suit your implementation.
To configure the AIAConfigurationProperties.xml file to change the default values, do the following:
-
Open COMMS_AIA_HOME/comms_home/source/soainfra/apps/config/AIAConfigurationProperties.xml file in a text editor.
See the discussion of updating files in AIA MDS in Oracle Communications Application Integration Architecture Cloud Native Deployment Guide.
-
Locate <ModuleConfiguration moduleName="CollectionsParameters"> and update the following default values:
-
FromMailAddress
-
ToMailAddress
-
MailServer
-
ODI.USERNAME
-
ODI.PASSWORD
-
ODI.WORKREPNAME
-
BatchSize
-
Default.SystemID
-
AIAHome
-
IF_ROW_BATCH_NUM_CreatedStart
-
IF_ROW_BATCH_NUM_CreatedEnd
-
IF_ROW_BATCH_NUM_UpdateStart
-
IF_ROW_BATCH_NUM_UpdateEnd
-
IF_ROW_BATCH_NUM_Error
-
AL_SOURCE_CD
-
AL_TYPE_CD
See Configuring Collections Management for more information about these properties.
-
Synchronizing Credit Alerts Flow - Siebel CRM to BRM
This flow synchronizes the credit alerts from Siebel CRM to BRM.
This flow uses the following services:
-
UpdateCreditAlertSiebelCommsReqABCSImpl with operation UpdateCreditAlert
-
UpdateCreditAlertBRMCommsProvABCSImpl with operation UpdateCreditAlert
Figure 3-11 illustrates the flow scenario for synchronizing credit alerts.
Figure 3-11 Synchronizing Credit Alerts from Siebel CRM to BRM Sequence Diagram

Description of "Figure 3-11 Synchronizing Credit Alerts from Siebel CRM to BRM Sequence Diagram"
When you initiate the synchronizing credit alert process, the following events occur:
-
Siebel CRM starts Oracle AIA UpdateCreditAlertSiebelCommsReqABCSImpl service.
-
The UpdateCreditAlertSiebelCommsReqABCSImpl service transforms Credit Alert Status Siebel Application Business Message (ABM) ListOfSWICUTCreditManagementIO to the UpdateCreditAlertListEBM message. Based on the Billing Profile ID it sets the Target System ID in the EBM and calls the UpdateCreditAlertBRMCommsProvABCSImpl service.
-
The UpdateCreditAlertBRMCommsProvABCSImpl service searches for the Billing Profile ID, and sets the Target System ID and URL of target BRM instance.
The UpdateCreditAlertBRMCommsProvABCSImpl service then transforms the UpdateCreditAlertListEBM message to an ABM and starts the PCM_OP_COLLECTIONS_SET_ACTION_STATUS BRM opcode.
-
The credit alert or action status is updated to Closed in BRM.
Table 3-2 lists various flows and steps while synchronizing credit alerts from Siebel CRM to BRM.
Table 3-2 Synchronizing Credit Alerts Flow
| Work Location | Step |
|---|---|
| Siebel CRM | 1. The action status for a billing profile is updated. |
| Integration Process (Oracle AIA) |
2. Requester Application Business Connector Service (ABCS) receives the request from Siebel and transforms the application business specific message (ABM) to application neutral message (EBM). 3. Provider Application Business Connector Service (ABCS) transforms EBM to ABM and starts a BRM op-code. |
| BRM | 4. The BRM op-code updates the status of the given collections action in BRM. |
Handling Errors
Collection management handles BPEL services and ODI errors.
Handling BPEL Service Errors
For BPEL service errors, do the following:
SyncCollectionHeaderInfoBRMCommsReqImp
This service uses the default error handling capability of Oracle AIA.
-
Faults: On error, the collections Application Business Message (ABM) is transformed to a fault message and returned to the calling process. The fault message contains the collections run timestamp details. The Error BPEL process is started. An exception is raised.
-
Based on your Error Handling Notification configuration, an email is sent to the subscriber.
According to the message received the subscriber must take the appropriate action.
UpdateCreditAlertSiebelCommsReqABCSImpl
This service uses the default error handling capability of Oracle AIA.
-
Faults: On error, the Credit Alert ABM is transformed to a fault message and returned to the calling process. The fault message contains the Credit Alert details. The Error BPEL process is started. An exception is raised.
-
Based on your Error Handling Notification configuration, an email is sent to the subscriber.
According to the message received the subscriber must take the appropriate action.
UpdateCreditAlertBRMCommsProvABCSImpl
This service uses the default error handling capability of Oracle AIA.
-
Faults: On error, the Credit Alert ABM is transformed to a fault message and returned to the calling process. The fault message contains the Credit Alert details. The error BPEL process is started. An exception is raised.
-
Based on your Error Handling Notification configuration, an email is sent to the subscriber.
According to the message received the subscriber must take the appropriate action.
Handling ODI Error Messages
After each scenario run, a notification email is sent to the subscriber's email address.
Note:
The FromMailAddress and ToMailAddress must be set in the AIAConfiguraionProperties.xml file. See Configuring AIAConfigurationProperties file to work with ODI for more information.
On receiving a notification email, for failed jobs do the following:
-
Take the appropriate action based on the message received.
-
Re-start the scenario by doing one of the following:
-
Manually restart the scenario. See Restarting Your Job Manually for more information.
-
Re-run the job by passing the timestamp details to the SyncCollectionHeaderInfoBRMCommsReqImpl service.
-
Restarting Your Job Manually
The notification mail contains the start and end timestamps, for example:
Coll_StartTime: 1299794311 Coll_EndTime: 1299794315
To restart your job manually:
-
On the ODI system, navigate to the following file path:
ODI_DOMAIN_HOME/bin
where ODI_DOMAIN_HOME is the path to ODI Domain home.
-
Run the following command, where Start_Time_Stamp and End_Time_Stamp are the timestamp values shown in the notification email:
-
In a Linux environment:
./startscen.sh SYNCCOLLECTIONACTION 001 GLOBAL "GLOBAL.Coll_StartTime=Start_Time_Stamp" "GLOBAL.Coll_EndTime=End_Time_Stamp"
-
In a Windows environment:
startscen.bat SYNCCOLLECTIONACTION 001 GLOBAL "GLOBAL.Coll_StartTime=Start_Time_Stamp" "GLOBAL.Coll_EndTime=End_Time_Stamp"
For this command, ODI_HOME is the path of ODI home.
-
Note:
Make sure that Java home is set in the path before you run this command.
BRM Interfaces
The synchronizing credit alerts flow uses the following BRM interface:
-
PCM_OP_COLLECTIONS_SET_ACTION_STATUS
See Oracle Communications Billing and Revenue Management Opcode Flist Reference for more information.
Siebel CRM Interfaces
The synchronizing credit alerts flow uses this Siebel CRM interface:
-
Outbound web service UpdateCreditAlertSiebelCommsReqABCSImplServicePort operation UpdateCreditAlert
See Siebel Order Management Guide Addendum for Communications for more information about this web service.
Industry Oracle AIA Components
The synchronizing credit alerts flow uses the following delivered enterprise business objects (EBOs) and enterprise business messages (EBMs):
-
CreditAlertEBO
-
UpdateCreditAlertListEBM
The following directories contain the industry component files:
-
Enterprise business object (EBO) and enterprise business message (EBM) XML schema files:
COMMS_AIA_HOME/comms_home/source/soainfra/apps/AIAMetaData/AIAComponents/EnterpriseObjectLibrary/Industry/Communications/EBO/
-
Enterprise business service (EBS) WSDL files:
COMMS_AIA_HOME/comms_home/source/soainfra/apps/AIAMetaData/AIAComponents/EnterpriseBusinessServiceLibrary/Industry/Communications/EBO/
For detailed documentation of individual EBOs and EBMs, click the AIA Reference Doc link on EBO and EBM detail pages in the Oracle Enterprise Repository (OER).
EBOs can be extended, for instance, to add new data elements. These extensions are protected and remain intact after a patch or an upgrade, so long as the extensibility guidelines are followed.
See the discussion of Oracle AIA assets extensibility patterns in Oracle Fusion Middleware Developer's Guide for Oracle SOA Core Extension for more information about extending EBOs.
Integration Services
These services are delivered as part of the collection management flow:
UpdateCreditAlertSiebelCommsReqABCSImpl
UpdateCreditAlertSiebelCommsReqABCSImpl is a Business Process Execution Language (BPEL) process. It performs the following actions:
-
Receives Siebel Credit Alert ABM containing billing profile ID, credit alert ID, integration ID, and status.
-
Transforms the ABM to UpdateCreditAlertListEBM and starts the UpdateCreditAlertBRMCommsProvABCSImpl service.
UpdateCreditAlertBRMCommsProvABCSImpl
UpdateCreditAlertBRMCommsProvABCSImpl is a BPEL process. It performs the following actions:
-
Receives UpdateCreditAlertBRMCommsProvABCSImpl from the requestor service.
-
Transforms the UpdateCreditAlertListEBM to BRM opcode PCM_OP_COLLECTIONS_SET_ACTION_STATUS flist.
-
Starts BRM PCM_OP_COLLECTIONS_SET_ACTION_STATUS and updates the status of the credit alert or action to Closed.
SyncCollectionsInfoChangeBRMAQ
SyncCollectionsInfoChangeBRMAQ is a mediator based service. It performs the following actions:
-
Reads the message from AQ event message published by BRM.
-
Starts SyncCollectionHeaderInfoBRMCommsReqImpl
SyncCollectionHeaderInfoBRMCommsReqImpl
SyncCollectionHeaderInfoBRMCommsReqImpl a BPEL process. It performs the following actions:
-
Receives the timestamp values.
-
Reads the properties from the AIAConfigurationProperties.xml file
-
Transforms the input message to an ODI web service message type.
-
Starts the operation of the ODI web service.
Integrating Collections in a Multischema Environment
In BRM, you can distribute your data amongst multiple schemas in the same database to increase scalability and support load balancing. To distribute BRM accounts and associated objects amongst multiple schemas, you can migrate them between schemas in batches, with each batch consisting of a list of accounts identified by their BRM Portal Objects (POID), source, and destination schema numbers.
See Oracle Communications Billing and Revenue Management Concepts and Oracle Communications Billing and Revenue Management System Administrator's Guide for more information about multischema architecture and account migration.
To communicate the correct account information between BRM and Siebel CRM, a common Oracle AIA identifier and an Oracle AIA cross-reference table is used to map accounts between BRM and Siebel CRM. The Oracle AIA cross-reference table uses BRM POIDs that include the BRM schema number. The BRM POID consists of a schema number, an object type, a unique object ID, and a revision number. For example:
0.0.0.2 /account 11599 4
where:
-
0.0.0.2 is the BRM schema number
-
/account is the object type
-
11599 is the unique object ID
-
4 is the revision number
To integrate collections with Siebel CRM in a multischema environment, BRM populates the custom views UNIFIED_COLL_ACTION_IF_VIEW and UNIFIED_COLL_SCENARIO_IF_VIEW in BRM collections tables with the POID schema number, hard-coded as 0.0.0.1 for /collections_action regardless of the schema where the account resides. For example, for the account in the secondary schema shown in the example above, the value for a late fee would be 0.0.0.1/collections_action/late_fee 100845 0 in the UNIFIED_COLL_ACTION_IF_VIEW.
By including the hard-coded POID schema number, the schema numbers of the action objects being published to Siebel CRM do not change in the custom views, even if the action objects are migrated from one schema to another. Siebel CRM always reads the objects as residing in schema 0.0.0.1, whether it is a single-schema or a multischema environment. During the Synchronizing Credit Alerts integration flow, when synchronizing credit alerts from Siebel CRM to BRM, the integration reads the schema number for the account object POID to get the appropriate schema number for the /collections_action POIDs.
Configuring Complaint-to-Solution Business Process
This section describes how to configure the complaint-to-solution business process.
About Configuring Collections Management
This section discusses how to set up Oracle Communications Billing and Revenue Management (BRM) and Siebel customer relationship management (Siebel CRM). In addition, it discusses how to work with domain value maps (DVMs) and cross references, how to handle errors, and how to configure the collections management flow.
Setting Up BRM
To set up BRM:
-
Specify pay types to process.
-
Set the minimum overdue balance to process.
-
Set the number of bill units retrieved during step searches.
-
Set up invoice reminders.
-
Define collections features.
-
Configure how Collections Manager determines dates.
See the discussion of setting up Collections Manager in BRM Collections Manager Guide for more information.
-
Create views on BRM and configure pin_collections_process to record start and end time.
Setting up Collection Action Names in BRM
As stated in About Collections Management collection management synchronizes collection actions between BRM and Siebel CRM. The collection actions are mapped to Siebel CRM as credit alerts using the DVM COLLECTION_ACTIONNAME.xml file.
As delivered, DVM mappings exist for the following collections actions:
-
Impose Late Fee
-
Courtesy Phone Call
-
Courtesy Email or SMS Reminder
-
Courtesy Dunning Letter
-
Demanding Phone Call
-
Inactivate Services of Billinfo
-
Harsh Dunning Letter
-
Refer to outside agency
-
Writeoff Billinfo
-
Close Services of Billinfo
-
Inactivate the Account
Of the 11 collections actions, these 4 collections actions are seeded in BRM and are available as part of the product installation.
-
Inactivate Services of Billinfo
-
Close Services of Billinfo
-
Writeoff Billinfo
-
Refer to outside agency
Before using collections management, the implementer can either add the remaining seven collection actions in BRM or run the collection integration process with the four seeded values listed previously. If the implementer's intent is to add these additional collection actions, then they must be entered manually in Collection Manager:
-
Impose Late Fee
-
Courtesy Phone Call
-
Courtesy Email or SMS Reminder
-
Courtesy Dunning Letter
-
Demanding Phone Call
-
Harsh Dunning Letter
-
Inactivate the Account
Caution:
Use caution when manually entering these action names in BRM because any change in spelling or case breaks the Sync Collection Action flow. The DVM lookup fails due to a mismatch of strings.
Note:
If the intent of the implementer is to use new or different collection action names, then explicit changes must be made in the COLLECTION_ACTIONNAME DVM before you use collections management.
Setting Up Siebel CRM
For some Siebel CRM interfaces, you must set the UTCCanonical process property to Y in Siebel.
See instructions for ACR 474 and ACR 508 in Siebel Maintenance Release Guide for more information about which Siebel CRM interfaces require you to enable the UTCCanonical process property.
The credit alert appears in the subscriber service supervisor's queue by default, and the supervisor assigns the credit alert to a Customer Service Representative (CSR). Siebel CRM can also be customized to automatically assign these credit alerts to a CSR based on a set of criteria as defined by the service provider.
To set up Siebel CRM:
-
Extract and copy the .ifb files from the ACR 463/EIM folder.
-
Place the ProcessAlertsAndBillingProf.ifb file on the server path: Siebsrvr/Admin.
To configure Siebel CRM:
-
Make sure that the Siebel server is running.
-
Make sure that the Siebel Enterprise Integration Manager (EIM) component is online.
-
For creation of the EIM job:
-
Go to SiteMap, Administration - Server Management, Jobs
-
Click the New button and select Enterprise Integration Manager in the Component/Job tab.
-
Complete the following parameters on the Job Parameters applet: Configuration file = ProcessAlertsAndBillingProf.ifb. Enter appropriate settings for Error Flag, Trace Flag, and SQL Trace Flag.
-
-
Click the Submit Job button.
-
Make sure that the status changes to Success for the job that you have run.
-
After the EIM job is done, query the IF_ROW_STAT column of EIM_ALERT_CUT table to ensure that all the records have been loaded in the Siebel base tables correctly.
-
Check the Siebel CRM user interface (UI) to ensure that the data appears in corresponding views of the Credit Management screen.
See the discussion of configuring EIM interfaces in Configuring Siebel Business Applications for more information.
For Oracle Data Integrator (ODI)-based collection flows, during the transfer of data from BRM to Siebel CRM, ODI creates some temporary tables in the Siebel database. Once the data is successfully written to the Siebel EIM table, these temporary tables are dropped. Therefore, the Siebel database administer must grant create table privilege so that ODI can create the temporary tables.
See Oracle Fusion Middleware Developer's Guide for Oracle Data Integrator for more information on using ODI.
Setting Up Split Cross-Reference Tables
To maintain performance levels when looking up values in large cross-reference tables, Oracle recommends splitting the cross-reference tables into multiple tables, with one table for each cross-reference object. You split cross-reference tables using the XREF Migration Utility and add the custom table names to the AIAConfigurationProperties.xml file.
To set up split cross-reference tables:
-
Split the collections cross-reference tables using the XREF Migration Utility.
-
Open AIAConfigurationProperties.xml in a text editor.
-
Add a comma-separated list of the names of your custom cross-reference tables.
-
Save and close the file.
Working with DVMs
Domain value maps (DVMs) are a standard feature of the Oracle service-oriented architecture (SOA) Suite that enables you to equate lookup codes and other static values across applications, for example, FOOT and FT or US and USA.
DVMs are static in nature, though administrators can add maps as required. Transactional business processes never update DVMs-they only read them. They are stored in XML files and cached in memory at run time.
DVM types are seeded for the Oracle Communications Billing and Revenue Management: Cash to Care business processes. Administrators can extend the list of mapped values by adding more maps.
Table 3-3 lists the DVMs for the collections management flow:
Table 3-3 Collections Management DVMs
| DVM | Description |
|---|---|
|
COLLECTION_ACTIONNAME.xml |
DVM mapping for action name |
|
COLLECTION_PRIORITY.xml |
DVM mapping for priority |
|
COLLECTION_STATUS.xml |
DVM mapping for status |
|
COLLECTION_SUBSTATUS.xml |
DVM mapping for sub-status |
|
CURRENCY_CODE.xml |
DVM mapping for currency code |
Caution:
DVMs are stored in the Metadata Services (MDS) repository, which uses the database persistence, and are managed using tools provided by JDeveloper or Foundation Pack.
See the discussions of working with message transformations, DVMs, and cross references in Oracle Fusion Middleware Developer's Guide for Oracle SOA Core Extension for more information.
Working with Cross References
Cross references map and connect the records within the application network, and they enable these applications to communicate in the same language. The integration server stores the relationship in a persistent way so that others can refer to it.
Table 3-4 lists the collections management cross references:
Table 3-4 Collections Management Cross References
| Cross Reference Table Name | Column | Description |
|---|---|---|
|
CUSTOMERPARTY_ACCOUNTID |
BRM/ SIEBEL |
Used for cross-reference lookup for account ID. |
|
CUSTOMERPARTY_BILLPROFILEID |
BRM/ SIEBEL |
Used for cross-reference lookup for billing profile ID. |
Handling Errors
Handling BRM Errors
Error details are logged in the CollectionsErrorLog.txt file. This log file is available in the following directory:
User_Home/DISHome/CollectionsHome
where User_Home is the UNIX user home path.
Handling Siebel CRM Errors
After every EIM load, check the value of the IF_ROW_STAT column in the EIM_ALERT_CUT table. The status is imported for successful loading. If the status is not imported, errors occurred during data load from the Siebel EIM tables to the Siebel base tables. Perform the following actions for this type of error:
-
From the Jobs view in the Administration - Server Management screen, navigate to the Tasks view in the same screen.
-
Get the task number from the Task field.
-
Navigate to the Siebsrvr\Log directory in the server and locate the log file by querying with the same task number.
-
The log file contains details of every level of EIM processing and errors if any.
-
Run the EIM job with appropriate .ifb property values after modifying the values for failed records.
See the discussion of resolving import processing problems in EIM Administration Guide for more information about EIM Error handling.
For more information about the errors generated by BRM and Siebel CRM applications, see the documentation for that product.
For details on setting up error notifications using these values, see the discussions on error notifications and trace and error logs in the Oracle Fusion Middleware Infrastructure Components and Utilities User's Guide for Oracle Application Integration Architecture Foundation Pack.
Configuring the Collections Management Flow
Configure these properties in the AIAConfigurationProperties.xml file. The file is located in COMMS_AIA_HOME/comms_home/source/soainfra/apps/config. Entries in the AIAConfigurationProperties.xml file are case-sensitive. See Table 3-5.
See the discussion of updating files in AIA MDS in Oracle Communications Application Integration Architecture Cloud Native Deployment Guide.
Table 3-5 AIAConfigurationProperties.xml - Property Values
| Property Name | Value/Default Values | Description |
|---|---|---|
|
FromMailAddress |
user@oracle.com After installation, administrators or users can change this value. |
This property is required to send a notification mail to user/admin. |
|
ToMailAddress |
user@oracle.com After installation, administrators or users can change this value |
This property is required to send a notification mail to user/admin |
|
MailServer |
mail.oracle.com After installation, administrators or users can change this value. |
This property is required to send a notification mail to user/admin. |
|
ODI.USERNAME |
odi.username After installation, administrators or users can change this value. |
This property is read by SyncCollectionHeaderInfoBRMCommsReqImpl process to invoke ODI Web Service. |
|
ODI.PASSWORD |
odi.password |
This property is read by SyncCollectionHeaderInfoBRMCommsReqImpl process to invoke ODI Web Service. The odi.password value for this property should be retained as is because at run-time an encrypted ODI password is read from AIAInstallProperties.xml file. |
|
ODI.WORKREPNAME |
odi.workrep.name After installation, administrators or users can change this value. |
This property is read by SyncCollectionHeaderInfoBRMCommsReqImpl process to invoke ODI Web Service. |
|
AIAHome |
No default value. A value is entered during installation. |
This property contains the absolute path to AIA Home. |
|
BatchSize |
Default value = 5000 After installation, administrators or users can change this value. |
This property specifies the number of messages to dequeue in one batch. See Changing the BatchSize Default Value for information about changing the batch size default value. |
|
Default.SystemID |
SEBL_01 |
This property gives the system ID of Siebel CRM. |
|
IF_ROW_BATCH_NUM_CreatedStart |
Default value = 100. After installation, administrators or users can change this value. |
This property indicates the starting value of the batch number (IF_ROW_BATCH_NUM) for the rows for new collection actions created in the Siebel EIM table. |
|
IF_ROW_BATCH_NUM_CreatedEnd |
Default value = 199 After installation, administrators or users can change this value. |
This property indicates the end value of the batch number (IF_ROW_BATCH_NUM) for the rows for new collection actions created in the Siebel EIM table. |
|
IF_ROW_BATCH_NUM_UpdateStart |
Default value = 200 After installation, administrators or users can change this value. |
This property indicates the starting value of the batch number (IF_ROW_BATCH_NUM) for the updated collection actions in the Siebel EIM table. |
|
IF_ROW_BATCH_NUM_UpdateEnd |
Default value = 299 After installation, administrators or users can change this value |
This property indicates the ending value of the batch number (IF_ROW_BATCH_NUM) for the updated collection actions in the Siebel EIM table. |
|
IF_ROW_BATCH_NUM_Error |
Default value = 50 After installation, administrators or users can change this value. |
This property defines the value for the IF_ROW_BATCH_NUM for the unsuccessful collections actions during importing from the Siebel EIM table. |
|
AL_SOURCE_CD |
Customer |
This property is used to update the AL_SOURCE_CD value in the Siebel EIM table. |
|
AL_TYPE_CD |
Credit |
This property is used to update the AL_TYPE_CD value in the Siebel EIM table. |
Changing the BatchSize Default Value
Changing the BatchSize default value has dependencies on the batch size that is defined in Siebel. Before you make any changes to this property, check Siebel documentation to find out the optimal batch size and accordingly make changes to this property.
For example, if the BatchSize property is changed to 5000 and the IF_ROW_BATCH_NUM_CreatedStart = 100 and IF_ROW_BATCH_NUM_CreatedEnd = 199, then ODI can simultaneously dequeue 5000*100 = 500000 records into Siebel EIM table. Siebel batch size for the EIM table load must match so that it can manage this data upload from ODI.

