2 Business Proposal-to-Launch
This chapter describes the Business Proposal-to-Launch business process and its tasks. You perform activities related to the preparation of product launch, starting with the Go-decision and ending with the commercial launch.
About Business Proposal-to-Launch
- Create a product offering in Launch Cloud Service, which is the central commercial catalog system for the solution
- Launch the product offering
As a part of creating a product offering, in Launch, you create the following entities, among other entities that may be required depending on the product offering you want to create:
- Product Specifications and Attributes
- Pricelists
- Simple Offerings
- Bundle Offerings
- Commitment Terms
- Rules for upgrade, eligibility, and compatibility
The following sections describe how to create these entities, provide recommendations for the solution, and provide examples of entities.
Entity Mappings
The entities you create in Launch are populated into Siebel CRM and BRM PDC. Table 2-1 lists how the entities you create in Launch are mapped across these applications.
Table 2-1 Entity Mapping for Launch, Siebel, and PDC
| Entity Name in Launch | Entity Name in Siebel CRM | Entity Name in BRM PDC |
|---|---|---|
| Product Specification | Product Class | N/A |
| Attributes | Attributes | N/A |
| Service, Device, and Accessory Offering | Product | Charge Offer |
| Discount Offering | Product | Discount Offer |
| Time-Based Offering | Product | Discount Offer |
| Service Bundle | Product with Product Type Bundle | N/A |
| Commercial Bundle | Product with Product Type Bundle | N/A |
| Product line | Product line | N/A |
| Price list | Price list | N/A |
| Package | Promotion | N/A |
Note:
N/A indicates that the specific entity is not synced to BRM PDC.Creating a Product Specification with Attributes
To define a commercial product, one of the tasks you do is create a product specification with attributes in the Launch Cloud Service application. Product specifications and attributes are catalog entities that you use, among others, to design a product or a service that you want to sell.
A product specification consists of detailed description of tangible or intangible characteristics that are made externally available through the product offer. Attributes are characteristics of a product that you want to create and sell.
Note:
Product specifications cannot be sold. Only products can be sold.Product specifications enable you to organize and reuse these attributes when you add new products to your catalog. When you assign a product specification to a product, the product automatically inherits all the attributes defined in the product specification. You may choose to assign default values for those attributes in the products.
For example, as a Product Manager, consider a scenario in which you want to
define multiple voice services and data services in your catalog. A voice service
usually has attributes, such as outgoingMinutes and
incomingMinutes. Whereas, a data service usually has attributes
such as downloadSpeed and dataFUP. The
outgoingMinutes attribute can have values like 500 minutes, 700
minutes, and 1250 minutes. You may create a product specification with the name Voice
Service PS and assign outgoingMinutes as one of the attributes
with the value of 500 minutes. When you create a commercial product called Basic
Voice Service using the product specification Voice Service PS, it will
inherit the outgoingMinutes attribute with the value of 500
minutes.
For complete details and instructions about creating a product specification in Launch, see Create a Product Specification in the Oracle Communications Launch Cloud Service User's Guide.
Launch also allows you to create nested product specifications. This lets you create new product specifications by inheriting attributes of a parent product specification. Nested product specifications are also synced to Siebel CRM.
When published, a product specification in Launch is populated as Product Class in Siebel. Product classes published to Siebel can be further synchronized into Design Studio as product specifications using the query product classes process integration of Application Integration Architecture (AIA).
Refer to the following guides for information about how a product specification works in each application:
- In Launch, see Product Specification Overview in Oracle Communications Launch Cloud Service User's Guide.
- In Siebel, see About Product Classes in Oracle Communications Siebel Product Administration Guide.
- In Service Catalog and Design, see About Orchestration Product Specifications in Oracle Communications Service Catalog and Design Design Studio Modeling OSM Orchestration.
- In AIA, see Understanding the Process Integration for Product Lifecycle Management in Oracle Communications AIA Order to Cash Integration Pack Implementation Guide for query product classes.
Recommendations for Product Specifications and Attributes
Caution:
Revising or deleting a product specification that you have already published may create stale relationships across the applications in the solution.
Digital Business Experience uses some pre-defined attributes to achieve certain functionality such as time-based offering and so on. To know more about such functionality, see the respective topics in this guide.
Creating a Price List
A price list is a set of standard prices for commercial products. You can define a price list and associate prices of commercial products to one or more pricelists to define and use products in Digital Business Experience. A product must exist in a price list so that it appears in the Siebel catalog.
You can use multiple price lists to offer different prices for the same product. A Pricelist in Launch is populated into Siebel as a Pricelist.
For more information about price lists, refer to the following:
- In Launch, see Pricing Structures in Oracle Communications Launch Cloud Service User's Guide and Integrate Launch with Digital Business Experience in Oracle Communications Launch Cloud Service Implementation Guide.
- In Siebel, see About Price Lists in Oracle Communications Siebel Pricing Administration Guide.
Recommendations for Price List
It is recommended that you create a single price list for the entire Digital Business Experience solution, unless you are intentionally creating a multi-pricelist model.
If you are creating a multi-pricelist package, make sure all fees of its components are available in all the price lists that you want to offer your package in.
Creating Catalogs and Categories
Catalogs and categories are created for logical grouping of product offerings and associated entities.
A Catalog provides a way to organize product offerings for both administrative and display purposes. A Category is used to group product offerings further into logical containers within catalogs. A product category can contain other categories (sub-categories). Each category can belong to only one catalog.
Catalog and categories get synced only to Siebel CRM as catalog and categories. These entities do not get synced to BRM PDC.
Refer to the following guides for more information on how catalogs and categories work in each application:
- In Launch, see Create Catalogs and Categories in Oracle Communications Launch Cloud Service User's Guide.
- In Siebel, see Creating and Managing Catalogs in Oracle Communications Siebel Order Management Guide.
Creating Product Lines
Product lines are logical groupings of products. They are also called as offer family. When you define a product line, you name it and then specify all the products in that line. If you have products that are already defined, you can associate them with the product line. You can also assign product line managers.
Refer to the following guides for more information on how product lines work in each application:
- In Launch, see Product Lines in Oracle Communications Launch Cloud Service User's Guide.
- In Siebel, see Creating Product Lines in Oracle Communications Siebel Order Management Guide.
Creating an Offering
You use Launch to create product offerings. A product offering is an item that can be sold, ordered from the catalog provider or tracked as an asset. A product offering can be a simple offering or a bundle offering. A simple product offering has attributes, features, and characteristics but does not contain other product offerings. A bundle product offering is an assembly of two or more product offerings.
For more information about product offerings in Launch, see Product Offers in Oracle Communications Launch Cloud Service User's Guide.
Creating a Simple Product Offering
You use Launch to create simple product offerings.
- Service, Device, and Accessory Offerings
- Discount Offerings
- Time-Based Offerings
Service, device, and accessory offerings are synced to BRM PDC as charge offerings. Discount and time-based offerings are synced to BRM PDC as discount offerings.
To create a simple product offering in Launch, see Create a Simple Offer in Oracle Communications Launch Cloud Service User's Guide.
Creating a Service, Device, and Accessory Offering in Launch
Customer Service Providers (CSPs) normally create service offerings for non-tangible products, such as mobile and broadband services.
Service offerings can have one or more charges and allowances. Some examples are as follows:
- An installation service charge of 100 USD at the time of purchase is a service offering with a one-time fee.
- A 100 Mbps broadband service that charges 25 USD per month is a service offering with a monthly recurring fee.
- A text service that charges 50 cents per text is a service offering with usage charges.
- An Email service is a service offering with multiple charges as it can have a combination of a one-time charge and recurring charges. For example, an Email service can have a one-time activation charge of 10 USD and a monthly recurring charge of 5 USD.
- A voice service that charges 10 USD per month for 200 minutes of unlimited usage and 10 cents per minute after the free limit of 200 minutes is an example of a service offering with multiple charges and allowances as it is a combination of recurring and usage charges.
CSPs normally create device and accessory offerings for tangible products, such as SIM cards, routers, and phone cases. Some examples are as follows:
- A phone that costs 499 USD at purchase is a device offering with a one-time fee.
- A phone case that costs 49 USD at purchase is an accessory offering with a one-time fee.
A service, device, or accessory offering gets synced to Siebel CRM as a simple product and to BRM PDC as a charge offer.
The information you provide while creating a service, device, or accessory offering in Launch impacts the flow of the run-time module and the entire solution.
Table 2-2 provides information you need while creating a service, device, or accessory offering and how they are translated across participating applications in Digital Business Experience:
Table 2-2 Attribute Mapping for a Service, Device, and Accessory Offering
| Name of the Attribute in Launch | Description | Name of the Attribute in Siebel CRM | Name of the Attribute in BRM PDC |
|---|---|---|---|
| Name | Name of the service, device, or accessory offering you want to create. | Product Name | Charge offer Name |
| Description | A description for the service, device, or accessory offering. | Product Description | Charge offer Description |
| Start Date | The date from which the service, device, or accessory offering is valid. | Start Date of the product | Start Date of the charge offer |
| End Date | The date till which the service, device, or accessory offering is valid. | End Date of the product | End Date of the charge offer |
| Product Specification | The product specification associated with the service, device, or accessory offering. | Product Class of the product | N/A |
| Billing Type | The Billing Type of the service, device, or accessory offering. This can either be Subscription or Item. If you select Item, you can only select a one-time fee, as Item indicates an entity for which you pay once. An offering with Billing Type Item cannot include usage or recurring charges. But, for an offering with Billing Type Subscription, you can associate all types of fees with it. | Billing Type of the product | Billing Type of the charge offer |
| Billing Service Type | The Billing Service Type of the service, device, or accessory offering. It can be Account or any other user configured services. | Billing Service Type of the product | Service of the charge offer |
| Service Instance | This flag determines whether a service, device, or accessory offering is a simple service bundle or not. Digital Business Experience recommends to set this flag to true only if you want to use this service, device, or accessory offering as a simple service bundle. | Service Instance of the product | N/A |
| Pricing Commit Type | The Pricing Commit Type of the service, device, or accessory offering. It is either Amount or Percentage. | Pricing Commit Type of the product | N/A |
| Dynamic Discount Method | The Dynamic Discount Method of the service, device, or accessory offering. You get Dynamic Discount Method if you select Dynamic for Pricing Commit Type. It is either Amount or Percentage. | Dynamic Discount Method of the product | N/A |
| Fulfillment Item Code | The Fulfillment Item Code of the service, device, or accessory offering. | Fulfillment Item Code of the product | N/A |
| Composition Type | The Composition Type of the service, device, or accessory offering. It can either be Partial Item or Whole Item. Digital Business Experience recommends to set this as Whole Item for service, device, and accessory offering. | Composition Type of the product | N/A |
| Orderable | This flag determines whether a service, device, or accessory offering can be ordered or not. Digital Business Experience recommends to set this flag to true for service, device, and accessory offering. | Orderable attribute of the product | N/A |
| Configurable | This flag determines whether a service, device, or accessory offering can be customized or not. | Customizable attribute of the product | N/A |
| Bill on Purchase | This flag determines whether a service, device, or accessory offering is billed at purchase or not. Digital Business Experience recommends to set this flag to true for service, device, and accessory offering. | Billable attribute of the product | N/A |
| Trackable as Asset | This flag determines whether a service, device, or accessory offering can be tracked as an asset or not. Digital Business Experience recommends to set this flag to true for service, device, and accessory offering. | Trackable as Asset attribute of the product | N/A |
| Product Line | The product line of the service, device, and accessory offering. | Product Line of the product | N/A |
Note:
N/A indicates that the particular entity is not synced to BRM PDC.Pricing for Service, Device, or Accessory Offering
Launch allows you to add three types of fees for a service, device, and accessory offering; one-time fee, usage fee, and recurring fee. Following are the attributes available depending on the fee type you choose:
Table 2-3 describes all the attributes of one-time fee.
Table 2-3 Attributes of One-Time Fee
| Attribute | Description |
|---|---|
| Price Type | Purchase, Cancel, and Penalty are the three available options for Price Type. Digital Business Experience recommends to select Purchase for service, device, or accessory offering. This gets synced to BRM PDC as relevant one-time event of the charge offer. This gets synced to Siebel CRM as the price type attribute of the product. |
| Price List | The pricelist associated with one-time fee. A single pricelist gets synced to BRM PDC as single charge and a mult-pricelist gets synced as a charge selector. This gets synced to Siebel CRM as pricelist of the product. |
| Start Date and End Date | The starting and ending date of the one-time fee. This gets synced to both BRM PDC and Siebel CRM. |
| Price | The value of the one-time fee. This gets synced to both BRM PDC and Siebel CRM. |
Table 2-4 describes all the attributes of recurring fee.
Table 2-4 Attributes of Recurring Fee
| Attributes | Description |
|---|---|
| Recurring Fee Type | Cycle, Cycle Arrears, and Cycle Forward Arrears are the three available options for Recurring Fee Type. This gets synced to BRM PDC as the relevant (cycle, cycle_arrears, and cycle_forward_arrears) recurring event of the charge offer. This gets synced to Siebel CRM as the price type attribute of the product. |
| Advanced Pricing Model | The advanced pricing model is used to configure an allowance. |
| Period | The interval at which the recurring fee is billed. Digital Business Experience recommends you to set this as Monthly for service, device or accessory offering. |
| Price List | The pricelist associated with the recurring fee. A single pricelist gets synced to BRM PDC as single charge and a mult-pricelist gets synced as a charge selector. This gets synced to Siebel CRM as pricelist of the product. |
| Start Date and End Date | The starting and ending date of the fee. This gets synced to both BRM PDC and Siebel CRM. |
| Price | The value of the recurring fee. This gets synced to both BRM PDC and Siebel CRM. |
Table 2-5 describes the attributes of usage fee.
Table 2-5 Attributes of Usage Fee
| Attribute | Description |
|---|---|
| Price List | The pricelist associated with the usage fee. A single pricelist gets synced to BRM PDC as single charge and a mult-pricelist gets synced as a charge selector. This gets synced to Siebel CRM as pricelist of the product. |
| Usage Specification | The usage specification that is to be associated with the usage fee. This gets synced to BRM PDC as the usage event of the charge offer. This does not get synced to Siebel CRM. |
| Metering Rule | The metering rule determines how the usage fee is measured. This gets synced to the usage event of the charge offering. Digital Business Experience supports the values Duration, Volume, and Occurance. This does not get synced to Siebel CRM. |
| Unit of measure | The unit of measure that is to be used for the usage fee. This gets synced to the usage event of the charge offer. This does not get synced to Siebel CRM. |
| Price Format | The pricing format of the usage fee. This gets synced to the usage event of the charge offer. This does not get synced to Siebel CRM. |
| Start Date and End Date | The starting and ending date of the usage fee. This gets synced to both BRM PDC and Siebel CRM. |
| Price | The value of the usage fee. This gets synced to both BRM PDC and Siebel CRM. |
Table 2-6 maps how service, device, and accessory offerings get synced across the applications in Digital Business Experience according to the fee type.
Table 2-6 Entity Mapping for Service, Device, and Accessory Offering
| Launch | Siebel | PDC |
|---|---|---|
| Service, device, or accessory with one-time fee | Product with price type as one-time and price value captured in the pricelist | Single charge offer with related single time event |
| Service, device, or accessory with recurring fee | Product with price type as recurring and price value captured in the pricelist | Single charge offer with related monthly carried forward event |
| Service, device, or accessory with usage fee | Product with price type as usage and a price value of 0 captured in the pricelist | Single charge offer with related usage (delayed) event |
| Service, device, or accessory with one-time and recurring fee | Two products with parent child relationship. Parent product with price type as recurring and child product with price type as one-time | Single charge offer with two related events - one-time and monthly carried forward event |
| Service, device, or accessory with recurring and usage fee | Single product with price type as recurring and price value of recurring fee captured in the pricelist | Single charge offer with two events - monthly carried forward event and usage (delayed) event |
| Service, device, or accessory with one-time and usage fee | Single product with price type as one-time and price value of one-time captured in the pricelist | Single charge offer with two events - one-time event and usage (delayed) event |
| Service, device, or accessory with one-time, recurring, and usage fee | Two products with parent child relationship. Parent product with price type as recurring and child product with price type as one-time | Single charge offer with three events - one-time event, monthly carried forward event, and usage (delayed) event |
Recommendations for Service, Device, and Accessory Offerings
- Item type offerings can only have one-time fee, whereas subscription type offerings can have any combination of fees, including one-time, recurring, and usage.
- When you purchase a subscription type offering, a product instance is created under purchased offers in BRM PDC, but when you purchase an item type offering, it is not tracked in BRM PDC.
- Always set the Trackable as Asset flag to true for a subscription type offering.
- You should map the service, device, and accessory to the right Billing Service Type. If the offering cannot be matched to a specific service within Billing Service Type, make it an account-level product by selecting Account from the drop-down list.
- You should add all service type offerings to either a service bundle or mark them as a simple service bundle by setting the flag for Service Instance to true.
- Account-level offerings should not be included in service bundles.
Creating a Discount Offering
- A discount of 10 USD on the monthly fee of a broadband service is a discount offering that provides monetary benefit in amount.
- A discount of 20% on the usage fee of a text service is a discount offering that provides monetary benefit in percentage.
- 10 GB free allowance of data is a discount offering that provides non-monetary benefit.
A discount offering gets synced to Siebel CRM as a simple product and to BRM PDC as a discount offer.
You also create discount offerings to provide consumption rules on usage allowance.
Discount offerings are configured as simple product offerings with Offering Type set to Discount and the specific discount is configured as alterations to the pricing.
Table 2-7 describes the details you provide in Launch while creating a discount offering and how this information is synchronized across the participating applications in Digital Business Experience.
Table 2-7 Attribute Mapping for Discount Offering
| Name of the Attribute in Launch | Description | Name of the Attribute in Siebel CRM | Name of the Attribute in BRM PDC |
|---|---|---|---|
| Name | Name of the discount offering you want to create. | Product Name | Discount offer Name |
| Description | A description for the discount offering. | Product Description | Discount offer Description |
| Start Date | The date from which the discount offering is valid. | Start Date of the product | Start Date of the discount offer |
| End Date | The date till which the discount offering is valid. | End Date of the product | End Date of the discount offer |
| Product Specification | The product specification associated with the discount offering. | Product Class of the product | N/A |
| Billing Type | The Billing Type of the discount offering. This can either be Subscription or Item. If you select Item, you can only select a one-time fee, as Item indicates an entity for which you pay once. An offering with Billing Type Item cannot include usage or recurring charges. But, for an offering with Billing Type Subscription, you can associate all types of fees with it. | This is always synced to Siebel CRM as Discount | Billing Type of the discount offer |
| Billing Service Type | The Billing Service Type of the discount offering. It can be Account or any other user configured services. | Billing Service Type of the product | Service Type of the discount offer |
| Service Instance | This flag determines whether an offering can be configured as simple service bundle or not. Digital Business Experience recommends to set this flag to false for discount offering. | Service Instance of the product | N/A |
| Pricing Commit Type | The Pricing Commit Type of the discount offering. The value of this attribute has no impact on discount offering. | Pricing Commit Type of the product | N/A |
| Dynamic Discount Method | The Dynamic Discount Method of the discount offering. The value of this attribute has no impact on discount offering. | Dynamic Discount Method of the product | N/A |
| Fulfillment Item Code | The Fulfillment Item Code of the discount offering. | Fulfillment Item Code of the product | N/A |
| Composition Type | The Composition Type of the discount offering. It can either be Partial Item or Whole Item. Digital Business Experience recommends to set this as Whole Item for discount offering. | Composition Type of the product | N/A |
| Orderable | This flag determines whether the discount offering can be ordered or not. Digital Business Experience recommends to set this flag to true for discount offering. | Orderable attribute of the product | N/A |
| Configurable | This flag determines whether the discount offering can be customized or not. | Customizable attribute of the product | N/A |
| Bill on Purchase | This flag determines whether the discount offering is billed at purchase or not. Digital Business Experience recommends to set this flag to true for discount offering. | Billable attribute of the product | N/A |
| Trackable as Asset | This flag determines whether the discount offering can be tracked as an asset or not. Digital Business Experience recommends to set this flag to true for discount offering. | Trackable as Asset attribute of the product | N/A |
| Product Line | The product line of the discount offering. | Product Line of the product | N/A |
Note:
N/A indicates that the particular entity is not synced to BRM PDC.Pricing for Discount Offering
Launch lets you create discounts for one-time, recurring, and usage fee. You can create discounts for various fees by creating the specific fee with price zero and adding the required discount as an alteration to the specific fee.
Discount - Fixed, Discount Percentage, and Consumption Discount Model are the three available ways of adding an alteration for a discount offering. You can select this from the drop-down list for Add Price Alteration. Fixed and percentage discount let you set a fixed discount in terms of amount or percentage that will be reduced from the base price. Consumption Discount Model is used to add composite alterations and apply discount triggers on the existing allowances and usage fee to set a pattern of consumption and billing. When the trigger is met, the required alteration set up by the product manager is applied. Consumption Discount Model is only applicable for usage fee, while Discount-Fixed and Discount Percentage are applicable to all kinds of fee. For Discount-Fixed and Discount Percentage, you add an alteration without any discount triggers.
Table 2-8 describes all the required attributes to create one-time fee.
Table 2-8 Attributes of One-Time Fee
| Attribute | Description |
|---|---|
| Price Type | Purchase, Cancel, and Penalty are the three available options for Price Type. It is recommended to select Purchase for Digital Business Experience. This gets synced to BRM PDC as purchase charge event of the discount offer. This gets synced to Siebel CRM as the price type attribute of the product. |
| Price List | Pricelist associated with one-time fee. A single pricelist gets synced to BRM PDC as single charge and a mult-pricelist gets synced as a charge selector. This gets synced to Siebel CRM as pricelist of the product. |
| Start Date and End Date | The starting and ending date of the fee. This gets synced to both BRM PDC and Siebel CRM. |
| Price | The value of the one-time fee. Digital Business Experience recommends to set this to Zero. This gets synced to both BRM PDC and Siebel CRM. |
| Name | Name of the alteration if Discount-Fixed or Discount Percentage is selected for Add Price Alteration. |
| Discount Amount or Discount Percent | The value of the discount in amount or percentage. |
Table 2-9 describes all the attributes of recurring fee.
Table 2-9 Attributes of Recurring Fee
| Attributes | Description |
|---|---|
| Recurring Fee Type | Cycle, Cycle Arrears, and Cycle Forward Arrears are the three available options for Recurring Fee Type. This gets synced to BRM PDC as the relevant (cycle, cycle_arrears, and cycle_forward_arrears) recurring event of the discount offer. This gets synced to Siebel CRM as the price type attribute of the product. |
| Period | The interval at which the recurring fee is billed. Digital Business Experience recommends you to set this as Monthly for discount offering. |
| Price List | Pricelist associated with recurring fee. A single pricelist gets synced to BRM PDC as single charge and a mult-pricelist gets synced as a charge selector. This gets synced to Siebel CRM as pricelist of the product. |
| Start Date and End Date | The starting and ending date of the price. This gets synced to both BRM PDC and Siebel CRM. |
| Price | The value of the recurring fee. Digital Business Experience recommends to set this to Zero. This gets synced to both BRM PDC and Siebel CRM. |
| Name | Name of the alteration if Discount-Fixed or Discount Percentage is selected for Add Price Alteration. |
| Discount Amount or Discount Percent | The value of the discount in amount or percentage. |
Table 2-10 describes the attributes of usage fee.
Table 2-10 Attributes of Usage Fee
| Attribute | Description |
|---|---|
| Price List | Pricelist associated with the usage fee. A single pricelist gets synced to BRM PDC as single charge and a mult-pricelist gets synced as a charge selector. This gets synced to Siebel CRM as pricelist of the product. |
| Usage Specification | Usage specification that is to be associated with the usage fee. This gets synced to BRM PDC as the usage event of the discount offer. This does not get synced to Siebel CRM. |
| Metering Rule | The metering rule determines how the usage fee is measured. Digital Business Experience supports the values Duration, Volume, and Occurance. This does not get synced to Siebel CRM. |
| Unit of Measure | The unit of measure that is to be used for the usage fee. This gets synced to the usage event of the discount offer. This does not get synced to Siebel CRM. |
| Price Format | The pricing format of the usage fee. This gets synced to the usage event of the discount offer. This does not get synced to Siebel CRM. |
| Start Date and End Date | The starting and ending date of the usage fee. This gets synced to both BRM PDC and Siebel CRM. |
| Price | The value of the usage fee. Digital Business Experience recommends to set this to Zero. This gets synced to both BRM PDC and Siebel CRM. |
| Name | Name of the composite alteration if Consumption Discount Model is selected for Add Price Alteration. |
| Start Date and End Date | Effective date of the composite alteration. |
| Name | Name of the discount trigger. |
| Operator | The operator indicates the point at which the trigger is applied. |
| Value | The value applied on the operator. |
| Name | Name of the alteration if Discount-Fixed or Discount Percentage is selected for Add Price Alteration. |
| Discount Amount or Discount Percent | The value of the alteration in amount or percentage. |
See Set Up Price Alterations in Oracle Communications Launch Cloud Service User's Guide for more information about setting up price alterations.
Table 2-11 describes how a discount offering gets synced across the applications in Digital Business Experience.
Table 2-11 Entity Mapping for Discount Offerings
| Launch | Siebel CRM | BRM PDC |
|---|---|---|
| Discount offering | Product with Billing Type Discount and Price zero. | Discount offer |
Creating a Time-Based Offering
CSPs create time-based offerings to the discounts active for a fixed time after purchase. You can create a time-based offering by creating a product specification with a set of attributes and associating it with the time-based offering.
A time-based offering gets synced to Siebel CRM as a simple product and to BRM PDC as a discount offer.
Table 2-12 describes a set of attributes you can define for a product specification to create a time-based offering:
Table 2-12 Attributes of a Product Specification to Create a Time-Based Offering
| Name | Data Type | Value | Description |
|---|---|---|---|
| Duration | Number | 1,2,3... | This attribute is used along with
DurationUnitOfMeasure to calculate the validity of
a time-based offering.
|
| DurationUnitOfMeasure | Text | Days and Months | The unit used to measure the duration |
| DurationValidityStart | Text |
Now Original Start Original End |
This attribute is used by Siebel to re-calculate the end
date of the offering when the duration of the already purchased offering
changes due to a promotion upgrade or downgrade.
Now: The duration of the validity starts at the due
date. Siebel CRM calculates end date of a service by adding the
value of Original Start: The duration of the validity starts at
the start date. Siebel CRM calculates the end date of a service by
adding the value of Original End: The duration of the validity starts at the
original end date. This value is used in change orders. Siebel CRM
calculates the end date of a service by adding the value of
|
The information you provide while creating a time-based offering in Launch impacts the flow of the run-time module and the entire solution.
Table 2-13 provides information you need while creating a time-based offering and how they are translated across participating applications in Digital Business Experience:
Table 2-13 Attribute Mapping for Time-Based Offering
| Name of the Attribute in Launch | Description | Name of the Attribute in Siebel CRM | Name of the Attribute in BRM PDC |
|---|---|---|---|
| Name | Name of the time-based offering you want to create. | Product Name | Time-based offer Name |
| Offering Type | Type of the simple product offering you want to create. Select Time-Based Offering to create a time-based offering. | Product Type | N/A |
| Description | A description for the time-based offering. | Product Description | Time-based offer Description |
| Start Date | The date from which the time-based offering is valid. | Start Date of the product | Start Date of the time-based offer |
| End Date | The date till which the time-based offering is valid. | End Date of the product | End Date of the time-based offer |
| Product Specification | The product specification associated with the time-based offering. | Product Class of the product | N/A |
| Billing Type | The Billing Type of the time-based offering. This can either be Subscription or Item. If you select Item, you can only select a one-time fee, as Item indicates an entity for which you pay once. An offering with Billing Type Item cannot include usage or recurring charges. But, for an offering with Billing Type Subscription, you can associate all types of fees with it. | This is always synced to Siebel CRM as Discount | Billing Type of the time-based offer |
| Billing Service Type | The Billing Service Type of the time-based offering. It can be Account or any other user configured services. | Billing Service Type of the product | Service Type of the time-based offer |
| Service Instance | This flag determines whether an offering can be configured as simple service bundle or not. Digital Business Experience recommends to set this flag to false for a time-based offering. | Service Instance of the product | N/A |
| Pricing Commit Type | The Pricing Commit Type of the time-based offering. The value of this attribute has no impact on time-based offering. | Pricing Commit Type of the product | N/A |
| Dynamic Discount Method | The Dynamic Discount Method of the time-based offering. The value of this attribute has no impact on time-based offering. | Dynamic Discount Method of the product | N/A |
| Fulfillment Item Code | The Fulfillment Item Code of the time-based offering. | Fulfillment Item Code of the product | N/A |
| Composition Type | The Composition Type of the time-based offering. It can either be Partial Item or Whole Item. Digital Business Experience recommends to set this as Whole Item for time-based offering. | Composition Type of the product | N/A |
| Orderable | This flag determines whether the time-based offering can be ordered or not. Digital Business Experience recommends to set this flag to true for time-based offering. | Orderable attribute of the product | N/A |
| Configurable | This flag determines whether the time-based offering can be customized or not. | Customizable attribute of the product | N/A |
| Bill on Purchase | This flag determines whether the time-based offering is billed at purchase or not. Digital Business Experience recommends to set this flag to true for time-based offering. | Billable attribute of the product | N/A |
| Trackable as Asset | This flag determines whether the time-based offering can be tracked as an asset or not. Digital Business Experience recommends to set this flag to true for time-based offering. | Trackable as Asset attribute of the product | N/A |
| Product Line | The product line of the time-based offering. | Product Line of the product | N/A |
Note:
N/A indicates that the particular entity is not synced to BRM PDC.Pricing For Time-Based Offering
Launch lets you create time-based offerings with one-time, recurring, and usage fee. You can create discounts on various fees for time-based offerings by creating the specific fee with price zero and adding the required discount as an alteration to the specific fee.
Discount - Fixed and Discount Percentage are the two available ways of adding an alteration for a time-based offering. You can select this from the drop-down list for Add Price Alteration. Fixed and percentage discount let you set a fixed discount in terms of amount or percentage that will be reduced from the base price.Table 2-14 Attributes of One-Time Fee
| Attribute | Description |
|---|---|
| Price Type | Purchase, Cancel, and Penalty are the three available options for Price Type. It is recommended to select Purchase for Digital Business Experience. This gets synced to BRM PDC as purchase charge event of the discount offer. |
| Price List | Pricelist associated with one-time fee. A single pricelist gets synced to BRM PDC as single charge and a mult-pricelist gets synced as a charge selector. This gets synced to Siebel CRM as pricelist of the product. |
| Start Date | Start date of the one-time fee. This gets synced to both BRM PDC and Siebel CRM. |
| End Date | End date of the one-time fee. This gets synced to both BRM PDC and Siebel CRM. |
| Price | The value of the one-time fee. Digital Business Experience recommends to set this to Zero. This gets synced to both BRM PDC and Siebel CRM. |
| Name | Name of the alteration if Discount-Fixed or Discount Percentage is selected for Add Price Alteration. |
| Discount Amount or Discount Percent | The value of the discount in amount or percentage. |
Table 2-15 describes all the required attributes to create recurring fee.
Table 2-15 Attributes of Recurring Fee
| Attributes | Description |
|---|---|
| Recurring Fee Type | Cycle, Cycle Arrears, and Cycle Forward Arrears are the three available options for Recurring Fee Type. This gets synced to BRM PDC as the relevant (cycle, cycle_arrears, and cycle_forward_arrears) recurring event of the discount offer. This gets synced to Siebel CRM as the price type attribute of the product. |
| Period | The interval at which the recurring fee is billed. Digital Business Experience recommends you to set this as Monthly for time-based offering. |
| Price List | Pricelist associated with recurring fee. A single pricelist gets synced to BRM PDC as single charge and a mult-pricelist gets synced as a charge selector. This gets synced to Siebel CRM as pricelist of the product. |
| Start Date and End Date | The starting date of the price. This gets synced to both BRM PDC and Siebel CRM. |
| Price | The value of the recurring fee. Digital Business Experience recommends to set this to Zero. This gets synced to both BRM PDC and Siebel CRM. |
| Name | Name of the alteration if Discount-Fixed or Discount Percentage is selected for Add Price Alteration. |
| Discount Amount or Discount Percent | The value of the discount in amount or percentage. |
Table 2-16 describes all the required attributes to create usage fee.
Table 2-16 Attributes of Usage Fee
| Attribute | Description |
|---|---|
| Price List | Pricelist associated with the usage fee. A single pricelist gets synced to BRM PDC as single charge and a mult-pricelist gets synced as a charge selector. This gets synced to Siebel CRM as pricelist of the product. |
| Usage Specification | Usage specification that is to be associated with the usage fee. This gets synced to BRM PDC as the usage event of the discount offer. This does not get synced to Siebel CRM. |
| Metering Rule | The metering rule determines how the usage fee is measured. Digital Business Experience supports the values Duration, Volume, and Occurance. This does not get synced to Siebel CRM. |
| Unit of measure | The unit of measure that is to be used for the usage fee. This gets synced to the usage event of the discount offer. This does not get synced to Siebel CRM. |
| Price Format | The pricing format of the usage fee. This gets synced to the usage event of the discount offer. This does not get synced to Siebel CRM. |
| Start Date and End Date | The starting and ending date of the usage fee. This gets synced to both BRM PDC and Siebel CRM. |
| Price | The value of the usage fee. Digital Business Experience recommends to set this to Zero. This gets synced to both BRM PDC and Siebel CRM. |
| Name | Name of the alteration if Discount-Fixed or Discount Percentage is selected for Add Price Alteration. |
| Discount Amount or Discount Percent | The value of the discount in amount or percentage. |
See Set Up Price Alterations in Oracle Communications Launch Cloud Service User's Guide for more information about setting up price alterations.
Table 2-17 describes how a time-based offering gets synced across the applications in Digital Business Experience.
Table 2-17 Entity Mapping for Time-Based Offerings
| Launch | Siebel CRM | BRM PDC |
|---|---|---|
| Time-based offering | Product with Billing Type Discount and Price zero. | Discount offer |
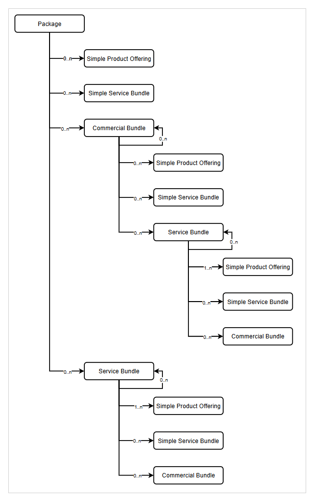
Creating a Bundled Product Offering
In Digital Business Experience, Launch lets you create bundled product offerings from the Offering Management page. Launch has three types of offerings under bundled product offerings; package, commercial bundle, and service bundle.
To create a bundled product offering in Launch, see Create a Bundle Offer in Oracle Communications Launch Cloud Service User's Guide.
Figure 2-1 depicts the hierarchy and cardinality of the product offerings.
Creating a Service Bundle
You create service bundles to bundle the services of similar type in Digital Business Experience. When a service bundle is purchased along with its components, a service instance is created in BRM PDC and its components are purchased as product instances.
- You can add a broadband service having a recurring fee and a broadband installation service with a one-time fee to a broadband service bundle.
- You can add a broadband service having a recurring fee and a broadband service with 25% discount on the broadband recurring fee to a broadband service bundle.
- You can add a voice service having a recurring fee, some credit allowance, a usage fee, and a discount offer with consumption rule to a voice service bundle.
The information you provide while creating a service bundle in Launch impacts the flow of the run-time module and the entire solution. A service bundle only gets synced to Siebel CRM.
Table 2-18 provides information you need while creating a service bundle and how it is translated across participating applications in Digital Business Experience:
Table 2-18 Attribute Mapping for Service Bundle
| Name of the Attribute in Launch | Description | Name of the Attribute in Siebel CRM |
|---|---|---|
| Name | Name of the service bundle. | Product Name |
| Description | A description for the service bundle. | Product Description |
| Start Date | The date from which the service bundle is valid. | Start Date of the product |
| End Date | The date till which the service bundle is valid. | End Date of the product |
| Product Specification | The product specification associated with the service bundle. | Product Class of the product |
| Attributes | The attributes of the offerings imported from the product specification associated with the service bundle. | Attributes of the product |
| Billing Type | The Billing Type of the service bundle. Digital Business Experience recommends to set this as service bundle. | Billing Type attribute of the product |
| Billing Service Type | The Billing Service Type of the service bundle. | Billing Service Type attribute of the product |
| Pricing Commit Type | The Pricing Commit Type of the service bundle. This value has no impact on service bundle. | Pricing Commit Type attribute of the product |
| Dynamic Discount Method | The Dynamic Discount Method of the service bundle. This value has no impact on service bundle. | Dynamic Discount Method attribute of the product |
| Fulfillment Item Code | The Fulfillment Item Code associated with the service bundle. | Fulfillment Item Code attribute of the product. |
| Composition Type | The Composition Type of the service bundle. It can either be a Partial Item or a Whole Item. Digital Business Experience recommends to set this as Whole Item for a service bundle. | Composition Type attribute of the product |
| Orderable | The orderable attribute of the service bundle. This flag determines whether the service bundle can be ordered or not. Digital Business Experience recommends you to set this flag to true for a service bundle. | Orderable attribute of the product |
| Configurable | The configurable attribute of the service bundle. This flag determines whether a service bundle can be customized or not. Digital Business Experience recommends you to set this flag to true for a service bundle. | Customizable attribute of the product |
| Bill on Purchase | This flag determines whether a service bundle is billed at purchase or not. Digital Business Experience recommends you to set this flag to true for a service bundle. | The billable attribute of the product. |
| Trackable as Asset | This flag determines whether a service bundle can be tracked as an asset or not. Digital Business Experience recommends you to set this flag to true for a service bundle. | Trackable as Asset attribute of the product. |
| Components | The components of the service bundle. | Children of the product. |
Recommendations for Service Bundles
- You should set Billing Type as Service Bundle for service bundles.
- You should not set Account as Billing Service Type for service bundles.
- You can include service, device, accessory, discount, and time-based offerings as components of service bundles.
- You must include at least one subscription type service, device, or accessory as the component of service bundles.
- You can also include option group as a component of service bundles.
- All the components of the service bundle must be of the same Billing Service Type as of the service bundle itself.
- You can include simple service bundle offerings as a component of service bundles. Billing Service Type of the component simple service bundle and the specific service bundle need not be the same.
- You can nest service bundles. Billing Service Type of nested service bundles need not be same as the parent service bundle.
- You can also include a commercial bundle as a component of service bundles. Immediate child of the commercial bundle in this case must have the same Billing Service Type as that of the parent service bundle.
- You should not include offerings that has Billing Service Type set to Account as components of service bundles.
Creating a Commercial Bundle
You can create a commercial bundle to bundle the related services. For example, you can add a voice service bundle, text service bundle, data service bundle, and a SIM Card to a commercial bundle.
A commercial bundle only gets synced to Siebel CRM, and not to BRM PDC. It gets synced to Siebel CRM as product with product type Bundle.
The information you provide while creating a commercial bundle in Launch impacts the flow of the run-time module and the entire solution.
Table 2-19 provides information you need while creating a commercial bundle and how it is translated across participating applications in Digital Business Experience:
Table 2-19 Attribute Mapping for Commercial Bundle
| Name of the Attribute in Launch | Description | Name of the Attribute in Siebel CRM |
|---|---|---|
| Name | Name of the commercial bundle. | Product Name |
| Description | A description for the commercial bundle. | Product Description |
| Start Date | The date from which the commercial bundle is valid. | Start Date of the product |
| End Date | The date till which the commercial bundle is valid. | End Date of the product |
| Product Specification | The product specification associated with the commercial bundle. | Product Class of the product |
| Attributes | The attributes of the offerings imported from the Product Specification associated with the commercial bundle. | Attributes of the product |
| Billing Type | The Billing Type of the commercial bundle. Digital Business Experience recommends to leave this field empty for a commercial bundle. | Billing Type attribute of the product |
| Billing Service Type | The Billing Service Type of the commercial bundle. Digital Business Experience recommends to leave this field empty for a commercial bundle. | Billing Service Type attribute of the product |
| Pricing Commit Type | The Pricing Commit Type of the commercial bundle. This value has no impact on a commercial bundle. | Pricing Commit Type attribute of the product |
| Dynamic Discount Method | The Dynamic Discount Method of the commercial bundle. This value has no impact on a commercial bundle. | Dynamic Discount Method attribute of the product |
| Fulfillment Item Code | The Fulfillment Item Code associated with the commercial bundle. | Fulfillment Item Code attribute of the product |
| Composition Type | The Composition Type of the commercial bundle. It can either be a Partial Item or a Whole Item. Digital Business Experience recommends to set this as Whole Item for a commercial bundle. | Composition Type attribute of the product |
| Orderable | The orderable attribute of the commercial bundle. This flag determines whether the commercial bundle can be ordered or not. Digital Business Experience recommends you to set this flag to true for a commercial bundle. | Orderable attribute of the product |
| Configurable | The configurable attribute of the commercial bundle. This flag determines whether a commercial bundle can be customized or not. Digital Business Experience recommends you to set this flag to true for a commercial bundle. | Customizable attribute of the product |
| Bill on Purchase | This flag determines whether a commercial bundle is billed at purchase or not. Digital Business Experience recommends you to set this flag to true for a commercial bundle. | Billable attribute of the product |
| Trackable as Asset | This flag determines whether a commercial bundle can be tracked as an asset or not. Digital Business Experience recommends you to set this flag to true for a commercial bundle. | Trackable as Asset attribute of the product |
| Components | The components of the commercial bundle. | Children of the product |
Creating a Package
You can create a package to bundle the related services and make it available to the customers. Some examples are as follows:
- You can add a wireless package, OTT services, and device offer aggregation to a mobile package.
- You can add a broadband bundle, email service, routers, and modems to a broadband package.
- You can add a wireless package, broadband bundle, OTT services, mobile devices, routers, and modems to create a dual play package.
Packages can have upgrade or downgrade rules and offer aggregations.
Packages get synced only to Siebel CRM as product with Product Type Promotion, and not to BRM PDC.
The information you provide while creating a package in Launch impacts the flow of the run-time module and the entire solution.
Table 2-20 describes the details you provide while creating a package and how these details are populated and synchronized across participating applications in Digital Business Experience:
Table 2-20 Attribute Mapping for Package
| Name of the Attribute in Launch | Description | Name of the Attribute in Siebel CRM |
|---|---|---|
| Name | Name of the package. | Promotion product Name |
| Description | A description for the package. | Promotion product Description |
| Start Date | The date from which the package is valid. | Start Date of the promotion product |
| End Date | The date till which the package is valid. | End Date of the promotion product |
| Product Specification | The product specification associated with the package. | Product Class of the promotion product |
| Attributes | The attributes of the offerings imported from the product specification associated with the package. | Attributes of the promotion product |
| Pricing Commit Type | The Pricing Commit Type of the package. This value has no impact on package. | Pricing Commit Type attribute of the promotion product |
| Dynamic Discount Method | The Dynamic Discount Method of the package. This value has no impact on package. | Dynamic Discount Method attribute of the promotion product. |
| Fulfillment Item Code | The Fulfillment Item Code associated with the package. | Fulfillment Item Code of the promotion product |
| Composition Type | The Composition Type of the package. It can either be a Partial Item or a Whole Item. Digital Business Experience recommends to set this as Whole Item for a package. | Composition Type of the promotion product |
| Orderable | The orderable attribute of the package. This flag determines whether the package can be ordered or not. Digital Business Experience recommends you to set this flag to true for a package. | Orderable attribute of the promotion product |
| Configurable | The configurable attribute of the package. This flag determines whether a package can be customized or not. Digital Business Experience recommends you to set this flag to true for a package. | Customizable attribute of the promotion product |
| Bill on Purchase | This flag determines whether a package is billed at purchase or not. Digital Business Experience recommends you to set this flag to true for a package. | Billable attribute of the promotion product |
| Trackable as Asset | This flag determines whether a package can be tracked as an asset or not. Digital Business Experience recommends you to set this flag to true for a package. | Trackable as Asset attribute of the promotion product |
| Components | The components of the package. | Children of the promotion product |
About Offer Aggregation and Option Group
Offer Aggregation
An offer aggregation is a collection of offerings associated to a product line or a product specification with a default value and cardinality limit. You can create an offer aggregation for a bundled product offering of type package. For example, brand A has 15 phones associated to a product line, of which 8 belong to a product specification and 7 other to another set of product specifications with similar characteristics. If you want to provide a discount on all the 15 phones, then instead of selecting all the 15 different phone offerings, you could create an aggregation with the product specifications that are common to all the 15 phone offerings. This way all the offerings associated to the product specification get the discount without creating different packages for different offerings.
To create an offer aggregation, see the topic "Create an Offer Aggregation" in the chapter Product Offers in Oracle Communications Launch Cloud Service User's Guide.
An offer aggregation within a package get synced to Siebel CRM as a Promotion. For more information, see Specifying Product Lines or Product Classes for a Product Promotion in Oracle Communications Siebel Pricing Administration Guide.
Option Groups
An option group is a grouping of similar offerings. This gets synced to Siebel CRM as dynamic class. You can create option groups while creating bundled product offerings (service bundles or commercial bundles). As a product manager, you can use option groups to group similar offerings and set cardinality at the group level. For example, consider a wireless data bundle that groups atomic offerings; 1 GB data offering, 5 GB data offering, and a 10 GB data offering. You can set one of the offerings within the option group as default. You can override the default value of an option group at the package level. This enables you to set a different default value within the context of a package and avoid proliferation of bundled product offerings.
To create an option group, see the topic "Create Product Option Groups" in the chapter Product Offers in Oracle Communications Launch Cloud Service User's Guide.
Package Models in Design-Time and Run-Time
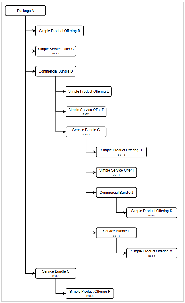
Figure 2-2 depicts a package (Package A) in design-time environment:
Figure 2-2 Package A in Design-Time Environment
The above diagram depicts that:
- Simple product offering B and E can only be account-level products.
- Billing Service Type of simple product offering H and K must be same as that of service bundle G.
- Billing Service Type of simple product offering M must be same as that of service bundle L.
- Billing Service Type of simple product offering P must be same as that of service bundle O.
Figure 2-3 represents the same package (Package A) in run-time environment (BRM PDC).
Figure 2-3 Package A in Run-Time Environment
Fulfillment Item Code
Fulfillment Item Code is one of the attributes of a product offering. A Fulfillment Item Code is required to map an OSM product specification with a product offering in Siebel CRM so that all order lines are mapped to a product specification. It is either the value of the product specification or one of the values from the product specification hierarchy of the product offering. OSM determines the product specification of an order line from the Fulfillment Item Code. It processes the order line based on Product Type Code, Fulfillment Item Code, and Billing Type. OSM further determines the fulfillment actions and dependencies based on product specification and fulfillment request type. The Fulfillment Mode Order header attribute determines the fulfillment request type (deliver or qualify).
Simple Service Bundle
You can create a simple service bundle by setting the Service Instance flag to True and Billing Type to Subscription for a service, device, and accessory offering in Launch. In Order-to-Cash scenarios, the integration treats such products as a regular service bundle in BRM. You can model a simple service bundle by itself, nest it within a regular service bundle, commercial bundle, or a package.
Simple service bundles can only ever have one product. They cannot include other products, discounts, special rating products, or regular service bundles. To combine multiple products and discounts, you must use a regular service bundle.
You should not convert simple service bundles into regular service bundles, nor convert regular service bundles into simple service bundles because of possible effects on the processing of change orders for existing assets. Do not flag a product that is already in a regular service bundle as a simple service bundle. If your product bundling requirements change, you must create a different product. Although you can nest a simple service bundle within a regular service bundle at design time, this does not make the simple service bundle a component of the regular service bundle in the order time. When processing an order containing a simple service bundle nested within a regular service bundle, the integration creates a separate service instance in BRM for each service bundle and each service is billed separately. If you want the service represented by the simple service bundle to be a component of the regular service bundle, you must create a new product, and bundle it as part of the regular service bundle.
If you disconnect a simple service bundle, the integration disconnects both the service instance and the purchased product instance in BRM. You cannot change from one simple service bundle to another while retaining the same service instance.
Defining Overrides on the Product Definition
An override on the product definition can be implemented in two ways; price override and discount override. You can communicate an override via Pricing Commit Type.
Pricing Commit Type indicates whether a price override or a discount override is being defined on the product. Possible values are:
-
Committed: Indicates that a price override has been defined on the product.
-
Dynamic: Indicates that a discount override has been defined on the product.
A pricing override communicates the new net price as the price charged for the product. The final price is mapped to the product General Ledger and there is no financial traceability of this override. Changing prices in mass for existing accounts requires a custom script.
A discount override communicates the difference between the start price and the net price as a discount override. The discount override amount can be traced to a separate General Ledger account.
Dynamic Discount Method identifies the discount type when a discount override has been defined. Possible values are:
- Amount: The discount override is communicated as discount amount.
-
Percent: The discount override is communicated as discount percentage.
Setting Up Commitment Terms and Penalty
You can create commitment terms for various offerings. A commitment term is a condition in which the product offering is sold to a customer. For example, you can set a two-year commitment period for a product offering. This effectively means that when you sell this offering, the customer has committed to this offering for a period of two years. You can set up penalty for early termination with the following options:
- None
- Flat: A flat fee, such as 100 US dollars or 75 euros.
- Fixed Proration: A flat termination fee for a contract duration with proration percentage penalty for each remaining month in the contract. The system calculates and evenly spreads the penalty percentage across the contract duration.
- Variable Proration: A flat termination fee with different proration percentages for different periods of time within the contract duration.
Commitment terms are synced only to Siebel CRM. Siebel calculates penalty at run-time.
- You should define only one commitment term per offering.
- You should copy the Siebel Penalty Offer name and create a simple product offering of Billing Type Item in Launch with the same name and publish it to Siebel CRM and BRM PDC.
Creating Price Alterations
Attribute-Based Alteration
You can define attribute-based alterations for one-time and recurring fee of service, device, and accessory offering with Billing Service Type Account. Attribute-based price alteration is only synced to Siebel CRM as Discount Matrix.
Price Alteration for Packages
You can provide price alterations for first-level components including offer aggregations of a package. This price alteration is only synced to Siebel CRM as Promotion Component Discount.
The discount should be provided in percentage.
Creating Rules
Rules are different types of conditions that you can set for product offerings. These conditions are applied during the ordering process to ensure that the validations and checks are in place. Digital Business Experience supports three kinds of rules; Migration Rules, Eligibility Rules, and Compatibility Rules.
- In Launch, see Rules in Oracle Communications Launch Cloud Service Guide.
- In Siebel, see Product and Promotion Eligibility and Compatibility in Oracle Communications Siebel Product Administration Guide.
Launching a Product Offering
This topic describes the tasks for launching a product offering you have created in Launch. The product offerings along with all the entities you want to publish to the downstream systems are added to an Initiative. Initiatives are used to consolidate all the entities you want to publish. See Initiatives and Entity Lifecycle Management in Oracle Communications Launch Cloud Service User's Guide for information on managing lifecycle status of catalog entities using initiatives in Launch.
Launch lets you do a single-click sequential publishing to Siebel CRM and BRM PDC. In this sequential publishing, all entities are first synced to Siebel CRM and notified to Launch which then initiates publishing to BRM PDC. See Publish Catalogs in Oracle Communications Launch Cloud Service Implementation Guide for more information on publishing catalogs and catalog entities to downstream systems.


