4 Configuring XStream Out
You can configure the Oracle Database components that are used by XStream Out.
Note:
A multitenant container database is the only supported architecture in Oracle Database 21c. While the documentation is being revised, legacy terminology may persist. In most cases, "database" and "non-CDB" refer to a CDB or PDB, depending on context. In some contexts, such as upgrades, "non-CDB" refers to a non-CDB from a previous release.
- Preparing for XStream Out
There are decisions to make and tasks to complete to prepare for an XStream Out configuration. - Configuring XStream Out
An outbound server in an XStream Out configuration streams Oracle database changes to a client application.
See Also:
Parent topic: XStream Out
Preparing for XStream Out
There are decisions to make and tasks to complete to prepare for an XStream Out configuration.
- Decide How to Configure XStream Out
When you configure XStream Out, you must configure XStream components to capture database changes and send these changes to the outbound server in the form of logical change records (LCRs). - Prerequisites for Configuring XStream Out
Preparing for an XStream Out outbound server is similar to preparing for an Oracle Replication environment.
Parent topic: Configuring XStream Out
Decide How to Configure XStream Out
When you configure XStream Out, you must configure XStream components to capture database changes and send these changes to the outbound server in the form of logical change records (LCRs).
These components include a capture process and at least one queue. The capture process can be a local capture process or a downstream capture process. For some configurations, you must also configure a propagation.
Local capture means that a capture process runs on the source database. The source database is the database where the changes were generated. Downstream capture means that a capture process runs on a database other than the source database. The primary reason to use downstream capture is to reduce the load on the source database, thereby improving its performance. The primary reason to use a local capture is because it is easier to configure and maintain.
The database that captures changes made to the source database is called the capture database. One of the following databases can be the capture database:
-
Source database (local capture)
-
Destination database (downstream capture)
-
A third database (downstream capture)
If the database running the outbound server is not the capture database, then a propagation sends changes from the capture database to the database running the outbound server. If the database running the outbound server is the capture database, then this propagation between databases is not needed because the capture process and outbound server use the same queue.
You can configure the components in the following ways:
-
Local capture and outbound server in the same database: The database objects, capture process, and outbound server are all in the same database. This configuration is the easiest to configure and maintain because all of the components are contained in one database. See Figure 4-1 for an overview of this configuration.
-
Downstream capture and outbound server in the same database: The database objects are in one database, and the capture process and outbound server are in another database. This configuration is best when you want to optimize the performance of the database with the database objects and want to offload change capture to another database. With this configuration, most of the components run on the database with the outbound server. See Figure 4-2 for an overview of this configuration.
The following figures illustrate these different configurations.
Figure 4-1 Local Capture and Outbound Server in the Same Database

Description of "Figure 4-1 Local Capture and Outbound Server in the Same Database"
Figure 4-2 Downstream Capture and Outbound Server in the Same Database

Description of "Figure 4-2 Downstream Capture and Outbound Server in the Same Database"
If you decide to configure a downstream capture process, then you must decide which type of downstream capture process you want to configure. The following types are available:
-
A real-time downstream capture process configuration means that redo transport services at the source database sends redo data to the downstream database, and a remote file server process (RFS) at the downstream database receives the redo data over the network and stores the redo data in the standby redo log, where the capture process captures changes in real-time.
-
An archived-log downstream capture process configuration means that archived redo log files from the source database are copied to the downstream database, and the capture process captures changes in these archived redo log files. These log files can be transferred automatically using redo transport services, or they can be transferred manually using a method such as FTP.
The advantage of real-time downstream capture over archived-log downstream capture is that real-time downstream capture reduces the amount of time required to capture changes made to the source database. The time is reduced because the real-time downstream capture process does not need to wait for the redo log file to be archived before it can capture changes from it. You can configure multiple real-time downstream capture processes that capture changes from the same source database, but you cannot configure real-time downstream capture for multiple source databases at one downstream database.
The advantage of archived-log downstream capture over real-time downstream capture is that archived-log downstream capture allows downstream capture processes for multiple source databases at a downstream database. You can copy redo log files from multiple source databases to a single downstream database and configure multiple archived-log downstream capture processes to capture changes in these redo log files.
See Also:
Parent topic: Preparing for XStream Out
Prerequisites for Configuring XStream Out
Preparing for an XStream Out outbound server is similar to preparing for an Oracle Replication environment.
The components used in an Oracle Replication environment to capture changes and send them to an apply process are the same components used to capture changes and send them to an outbound server. These components include a capture process and one or more queues. If the capture process runs on a different database than the outbound server, then a propagation is also required.
This section provides an overview of each task and specific information about completing the task for an XStream Out configuration.
- Configure an XStream Administrator on All Databases
An XStream administrator configures and manages XStream components in an XStream Out environment. - Granting Additional Privileges to the XStream Administrator
Additional privileges might be required for the XStream administrator. - Grant User Privileges for Oracle AI Database 26ai and Higher
- If Required, Configure Network Connectivity and Database Links
Network connectivity and database links are required when an XStream Out configuration includes multiple databases. - Ensure That Each Source Database Is in ARCHIVELOG Mode
Each source database that generates changes that will be captured by a capture process must be inARCHIVELOG
mode. - Set the Relevant Initialization Parameters
Some initialization parameters are important for the configuration, operation, reliability, and performance of the components in an XStream configuration. Set these parameters appropriately. - Configure the Streams pool
The Streams pool is a portion of memory in the System Global Area (SGA) that is used by bothOracle Streams and XStream components. - If Required, Configure Supplemental Logging
When you use a capture process to capture changes, supplemental logging must be specified for certain columns at a source database for changes to the columns to be applied successfully at a destination database. - If Required, Configure Log File Transfer to a Downstream Database
If you decided to use a local capture process, then log file transfer is not required. However, if you decided to use downstream capture that uses redo transport services to transfer archived redo log files to the downstream database automatically, then configure log file transfer from the source database to the capture database. - If Required, Add Standby Redo Logs for Real-Time Downstream Capture
If you decided to configure real-time downstream capture, then add standby redo logs to the capture database.
Parent topic: Preparing for XStream Out
Configure an XStream Administrator on All Databases
An XStream administrator configures and manages XStream components in an XStream Out environment.
You can configure an XStream administrator by granting a user the appropriate privileges. You must configure an XStream administrator in each Oracle database included in the XStream configuration.
Prerequisites
Before configuring an XStream administrator, ensure that the following prerequisites are met:
-
Ensure that you can log in to each database in the XStream configuration as an administrative user who can create users, grant privileges, and create tablespaces.
-
Identify a user who will be the XStream administrator. Either create a new user with the appropriate privileges or grant these privileges to an existing user.
Do not use the
SYS
orSYSTEM
user as an XStream administrator, and ensure that the XStream administrator does not use theSYSTEM
tablespace as its default tablespace. -
If a new tablespace is required for the XStream administrator, then ensure that there is enough disk space on each computer system in the XStream configuration for the tablespace. The recommended size of the tablespace is 25 MB.
Assumptions
This section makes the following assumptions:
-
The user name of the XStream administrator is
xstrmadmin
for a non-CDB. The user name of the XStream administrator isc##xstrmadmin
for a multitenant container database (CDB). -
The tablespace used by the XStream administrator is
xstream_tbs
.
To configure an XStream administrator:
-
In SQL*Plus, connect as an administrative user who can create users, grant privileges, and create tablespaces. Remain connected as this administrative user for all subsequent steps.
If you are configuring an XStream administrator for XStream Out in a CDB, then connect to the root and configure the XStream administrator in the CDB root.
See Also:
-
Oracle AI Database Administrator’s Guide for information about connecting to a database in SQL*Plus
-
"XStream Out and a Multitenant Environment" for more information about XStream Out and CDBs
-
-
Either create a tablespace for the XStream administrator or use an existing tablespace.
This tablespace stores any objects created in the XStream administrator's schema.
For example, the following statement creates a new tablespace for the XStream administrator:
CREATE TABLESPACE xstream_tbs DATAFILE '/usr/oracle/dbs/xstream_tbs.dbf' SIZE 25M REUSE AUTOEXTEND ON MAXSIZE UNLIMITED;
If you are creating an XStream administrator in a CDB, then you must create the tablespace in all of the containers in the CDB, including the CDB root, all pluggable databases (PDBs), all application roots, and all application containers. The tablespace is required in all containers because the XStream administrator must be a common user and so must have access to the tablespace in any container.
-
Create a new user to act as the XStream administrator or identify an existing user.
For example, to create a user named
xstrmadmin
and specify that this user uses thexstream_tbs
tablespace, run the following statement:CREATE USER xstrmadmin IDENTIFIED BY password DEFAULT TABLESPACE xstream_tbs QUOTA UNLIMITED ON xstream_tbs;
If you are creating an XStream administrator in a CDB, then the XStream administrator must be a common user. Therefore, include the
CONTAINER=ALL
clause in theCREATE
USER
statement:CREATE USER c##xstrmadmin IDENTIFIED BY password DEFAULT TABLESPACE xstream_tbs QUOTA UNLIMITED ON xstream_tbs CONTAINER=ALL;
Note:
Enter an appropriate password for the administrative user.
See Also:
Oracle AI Database Security Guide for guidelines about choosing passwords
-
Grant
CREATE
SESSION
privilege to the XStream administrator.If you created a new user to act as the XStream administrator, then grant this user
CREATE
SESSION
privilege.For example, to grant
CREATE
SESSION
privilege to userxstrmadmin
, run the following statement:GRANT CREATE SESSION TO xstrmadmin;
If you are creating an XStream administrator in a CDB, then grant
CREATE
SESSION
privilege andSET
CONTAINER
privilege to the XStream administrator, and include theCONTAINER=ALL
clause in the statement.For example, to grant these privileges to user
c##xstrmadmin
in a CDB, run the following statement:GRANT CREATE SESSION, SET CONTAINER TO c##xstrmadmin CONTAINER=ALL;
-
Grant the
XSTREAM_CAPTURE
role to the XStream administrator. -
If necessary, grant additional privileges to the XStream administrator.
See "Granting Additional Privileges to the XStream Administrator".
-
Repeat all of the previous steps at each Oracle database in the environment that will use XStream.
Example 4-1 Granting Privileges to a XStream Administrator in a Non-CDB
GRANT XSTREAM_CAPTURE TO xstrmadmin;
Parent topic: Prerequisites for Configuring XStream Out
Granting Additional Privileges to the XStream Administrator
Additional privileges might be required for the XStream administrator.
Grant any of the following additional privileges to the XStream administrator if necessary:
-
If you plan to use Oracle Enterprise Manager Cloud Control to manage databases with XStream components, then the XStream administrator must be granted
DBA
role. You must also configure the XStream administrator to be an Oracle Enterprise Manager administrative user. Doing so grants additional privileges required by Oracle Enterprise Manager Cloud Control, such as the privileges required to run Oracle Enterprise Manager Cloud Control jobs. See the Oracle Enterprise Manager Cloud Control online help for information about creating Oracle Enterprise Manager administrative users. -
Grant the privileges for a remote XStream administrator to perform actions in the local database. Grant this privilege if a remote XStream administrator will use a database link that connects to the local XStream administrator to perform administrative actions. Specifically, grant these privileges if either of the following conditions is true:
-
You plan to configure a downstream capture process at a remote downstream database that captures changes originating at the local source database, and the downstream capture process will use a database link to perform administrative actions at the source database.
-
You plan to use a remote XStream administrator to set the instantiation system change number (SCN) values for replicated database objects at the local database.
-
-
Grant the XStream administrator
EXECUTE
privilege on any PL/SQL function owned by another user that is specified in a custom rule-based transformation for a rule used by a capture process, propagation, or outbound server. For a capture process, if a capture user is specified, then the capture user must have these privileges. These privileges must be granted directly. They cannot be granted through a role. -
Grant the XStream administrator privileges to alter database objects where appropriate. For example, if the XStream administrator must create a supplemental log group for a table in another schema, then the XStream administrator must have the necessary privileges to alter the table. These privileges can be granted directly or through a role.
-
If the XStream administrator does not own the queue used by a capture process, propagation, or outbound server, and is not specified as the queue user for the queue when the queue is created, then the XStream administrator must be configured as a secure queue user of the queue if you want the XStream administrator to be able to enqueue LCRs into or dequeue LCRs from the queue. The XStream administrator might also need
ENQUEUE
orDEQUEUE
privileges on the queue, or both. -
Grant the XStream administrator
EXECUTE
privilege on any object types that the XStream administrator might need to access. These privileges can be granted directly or through a role. -
If you are using Oracle Database Vault, then the XStream administrator must be granted the
DV_XSTREAM_ADMIN
role to perform the following tasks: create a capture process, create an outbound server, and modify the capture user for a capture process. When the XStream administrator is not performing these tasks, you can revokeDV_XSTREAM_ADMIN
role from the XStream administrator.In addition, the user who performs the following actions must be granted the
BECOME
USER
system privilege:-
Creates or alters a capture process
-
Creates or alters an outbound server
Granting the
BECOME
USER
system privilege to the user who performs these actions is not required if Oracle Database Vault is not installed. You can revoke theBECOME
USER
system privilege from the user after the completing one of these actions, if necessary. -
Parent topic: Prerequisites for Configuring XStream Out
Grant User Privileges for Oracle AI Database 26ai and Higher
Oracle AI Database 26ai uses a role-based approach to grant privileges
necessary for replication. The roles are a replacement of the
GRANT_ADMIN_PRIVILEGE
procedures from the
DBMS_XSTREAM_AUTH
package.
For example, to create an Oracle XStream Administration user, you have
to grant the appropriate XSTREAM_CAPTURE
or
XSTREAM_APPLY
roles to the user while creating the user. If you
still use GRANT_ADMIN_PRIVILEGE
procedures from the
DBMS_XSTREAM_AUTH
package in Oracle AI Database 26ai, no
privileges are granted. Instead, a warning message is raised alerting that the
procedure call is disabled.
Here are the user roles introduced in Oracle XStream 26ai:
-
XSTREAM_CAPTURE
-
XSTREAM_CAPTURE
has the privileges necessary for using and managing XStream Out processes.For capturing DML and DDL with Oracle XStream Out, a user requires the following permissions:
GRANT CONNECT, RESOURCE to xstrmadmin; GRANT XSTREAM_CAPTURE to xstrmadmin;
A downstream XStream Out process is registered at the root container level. When configuring a downstream XStream Out process, the following step is required:ALTER USER c##xstrmadmin CONTAINER_DATA = all CONTAINER = current;
-
XSTREAM_APPLY
-
Role with privileges necessary for using Oracle XStream In.
To use Oracle XStream In processes a user needs this role, as well as the permissions to execute DML and DDL at the target. For example, if an Oracle XStream In process is intended to perform DML operations on theEMPLOYEES
table from theHR
schema:GRANT CONNECT, RESOURCE to xstrmadmin; GRANT XSTRM_APPLY to xstrmadmin; GRANT SELECT, INSERT, UPDATE, DELETE on HR.EMPLOYEES;
If the user is intended to apply DDL operations likeCREATE TABLE
,DROP TABLE
andALTER TABLE
it should receive the system privileges necessary to execute such statements:GRANT CREATE TABLE, ALTER TABLE, DROP TABLE to xstrmadmin;
-
XSTRM_APPLY_PROCREP
-
Role with privileges necessary to execute packages supported for procedural replication with Oracle XStream. It only includes the execution permissions, therefore, this role should be used together with
XSTREAM_APPLY
role to allow the user to run the Oracle XStream In process and to execute the procedures at the target.For example, if an Oracle XStream In will apply procedure executions. The grant process should be as follows:GRANT CONNECT, RESOURCE to xstrmadmin; GRANT XSTRM_APPLY, XSTRM_APPLY_PROCREP to xstrmadmin;
Parent topic: Prerequisites for Configuring XStream Out
If Required, Configure Network Connectivity and Database Links
Network connectivity and database links are required when an XStream Out configuration includes multiple databases.
Network connectivity and database links are not required when all of the components run on the same database. These components include the capture process, queue, and outbound server.
You must configure network connectivity and database links if you decided to configure XStream in either of the following ways:
-
The capture process and the outbound server will run on different databases.
-
Downstream capture will be used.
See "Decide How to Configure XStream Out" for more information about these decisions.
If network connectivity is required, then configure your network and Oracle Net so that the databases can communicate with each other.
The following database links are required:
-
When the capture process runs on a different database from the outbound server, create a database link from the capture database to the outbound server database. A propagation uses this database link to send changes from the capture database to the outbound server database.
-
When you use downstream capture, create a database link from the capture database to the source database. The source database is the database that generates the redo data that the capture process uses to capture changes. The capture process uses this database link to perform administrative tasks at the source database.
The name of each database link must match the global name of the destination database, and each database link should be created in the XStream administrator's schema.
For example, assume that you want to create a database link in a configuration with the following characteristics:
-
The global name of the source database is
dbs1.example.com
. -
The global name of the destination database is
dbs2.example.com
. -
The XStream administrator is
xstrmadmin
at each database.
Given these assumptions, the following statement creates a database link from dbs1.example.com
to dbs2.example.com
:
CONNECT xstrmadmin@dbs1.example.com Enter password: password CREATE DATABASE LINK dbs2.example.com CONNECT TO xstrmadmin IDENTIFIED BY password USING 'dbs2.example.com';
See Also:
-
Oracle AI Database Administrator’s Guide for more information about database links
Parent topic: Prerequisites for Configuring XStream Out
Ensure That Each Source Database Is in ARCHIVELOG Mode
Each source database that generates changes that will be captured by a capture process must be in ARCHIVELOG
mode.
For downstream capture processes, the downstream database also must be in ARCHIVELOG
mode if you plan to configure a real-time downstream capture process. The downstream database does not need to be in ARCHIVELOG
mode if you plan to run only archived-log downstream capture processes on it.
If you are configuring XStream in an Oracle Real Application Clusters (Oracle RAC) environment, then the archived redo log files of all threads from all instances must be available to any instance running a capture process. This requirement pertains to both local and downstream capture processes.
See Also:
Oracle AI Database
Administrator’s Guidefor instructions about running a database in ARCHIVELOG
mode
Parent topic: Prerequisites for Configuring XStream Out
Set the Relevant Initialization Parameters
Some initialization parameters are important for the configuration, operation, reliability, and performance of the components in an XStream configuration. Set these parameters appropriately.
The following requirements apply to XStream outbound servers:
-
Ensure that the
PROCESSES
initialization parameter is set to a value large enough to accommodate the outbound server background processes and all of the other Oracle Database background processes. -
Ensure that the
SESSIONS
initialization parameter is set to a value large enough to accommodate the sessions used by the outbound server background processes and all of the other Oracle Database sessions.
Parent topic: Prerequisites for Configuring XStream Out
Configure the Streams pool
The Streams pool is a portion of memory in the System Global Area (SGA) that is used by bothOracle Streams and XStream components.
The Streams pool stores buffered queue LCRs in memory, and it provides memory for capture processes and outbound servers.
The following are considerations for configuring the Streams pool:
-
Oracle recommends that you set the MAX_SGA_SIZE parameter to 1GB as a starting point. The Streams Pool Utilization might be higher or lower. Depending on the workload, you can increase or decrease the Streams_Pool_Size. If there are multiple Outbound or Inbound servers, then Oracle recommends that you use the SUM of any MAX_SGA_SIZES with a 25 percent offset.
-
After XStream Out is configured, you can use the
max_sga_size
capture process parameter to control the amount of system global area (SGA) memory allocated specifically to a capture process.The sum of system global area (SGA) memory allocated for all components on a database must be less than the value set for the
STREAMS_POOL_SIZE
initialization parameter. -
After XStream Out is configured, you can use the
max_sga_size
apply parameter to control the amount of SGA memory allocated specifically to an outbound server. -
Ensure that there is enough space in the Streams pool at each database to run XStream components and to store LCRs and run the components properly.
-
The Streams pool is initialized the first time an outbound server is started.
-
The best practice is to set the
STREAMS_POOL_SIZE
initialization parameter explicitly to the desired Streams pool size.
The Automatic Shared Memory Management feature automatically manages the size of the Streams pool when the following conditions are met:
-
The
MEMORY_TARGET
andMEMORY_MAX_TARGET
initialization parameters are both set to0
(zero). -
The
SGA_TARGET
initialization parameter is set to a nonzero value.
The Streams pool size is the value specified by the STREAMS_POOL_SIZE
parameter, in bytes, if the following conditions are met:
-
The
MEMORY_TARGET
,MEMORY_MAX_TARGET
, andSGA_TARGET
initialization parameters are all set to0
(zero). -
The
STREAMS_POOL_SIZE
initialization parameter is set to a nonzero value.
If you are using Automatic Shared Memory Management, and if the
STREAMS_POOL_SIZE
initialization
parameter also is set to a nonzero value, then
Automatic Shared Memory Management uses this value
as a minimum for the Oracle Streams pool. If your
environment needs a minimum amount of memory in
the Oracle Streams pool to function properly, then
you can set a minimum size. To view the current
memory allocated to Oracle Streams pool by
Automatic Shared Memory Management, query the
V$SGA_DYNAMIC_COMPONENTS
view. In
addition, you can query the
V$STREAMS_POOL_STATISTICS
view to
view the current usage of the Oracle Streams
pool.
See Also:
-
Oracle AI Database PL/SQL Packages and Types Reference for more information about the
max_sga_size
capture process parameter
Parent topic: Prerequisites for Configuring XStream Out
If Required, Configure Supplemental Logging
When you use a capture process to capture changes, supplemental logging must be specified for certain columns at a source database for changes to the columns to be applied successfully at a destination database.
Supplemental logging places additional information in the redo log for these columns. A capture process captures this additional information and places it in logical change records (LCRs), and an XStream inbound server or client application might need this additional information to process changes properly.
- Required Supplemental Logging in an XStream Environment
There are two types of supplemental logging: database supplemental logging and table supplemental logging. - Specifying Table Supplemental Logging Using Unconditional Log Groups
You can specify supplemental logging using unconditional log groups. - Specifying Table Supplemental Logging Using Conditional Log Groups
You can specify table supplemental logging using conditional log groups. - Dropping a Supplemental Log Group
To drop a conditional or unconditional supplemental log group, use theDROP
SUPPLEMENTAL
LOG
GROUP
clause in theALTER
TABLE
statement. - Specifying Database Supplemental Logging of Key Columns
You have the option of specifying supplemental logging for all primary key, unique key, bitmap index, and foreign key columns in a source database. - Dropping Database Supplemental Logging of Key Columns
To drop supplemental logging for all primary key, unique key, bitmap index, and foreign key columns in a source database, issue theALTER
DATABASE
DROP
SUPPLEMENTAL
LOG
DATA
statement. - Procedures That Automatically Specify Supplemental Logging
Some procedures in theDBMS_CAPTURE_ADM
package automatically specify supplemental logging.
Parent topic: Prerequisites for Configuring XStream Out
Required Supplemental Logging in an XStream Environment
There are two types of supplemental logging: database supplemental logging and table supplemental logging.
Database supplemental logging specifies supplemental logging for an entire database, while table supplemental logging enables you to specify log groups for supplemental logging of a particular table. If you use table supplemental logging, then you can choose between two types of log groups: unconditional log groups and conditional log groups.
Unconditional log groups log the before images of specified columns when the table is changed, regardless of whether the change affected any of the specified columns. Unconditional log groups are sometimes referred to as "always log groups." Conditional log groups log the before images of all specified columns only if at least one of the columns in the log group is changed.
Supplementing logging at the database level, unconditional log groups at the table level, and conditional log groups at the table level determine which old values are logged for a change.
If you plan to use one or more XStream inbound servers to apply LCRs captured by a capture process, then you must enable supplemental logging at the source database for the following types of columns in tables at the destination database:
-
Any columns at the source database that are used in a primary key in tables for which changes are applied at a destination database must be unconditionally logged in a log group or by database supplemental logging of primary key columns.
-
If the parallelism of any inbound server that will apply the changes is greater than 1, then any unique constraint column at a destination database that comes from multiple columns at the source database must be conditionally logged. Supplemental logging does not need to be specified if a unique constraint column comes from a single column at the source database.
-
If the parallelism of any inbound server that will apply the changes is greater than 1, then any foreign key column at a destination database that comes from multiple columns at the source database must be conditionally logged. Supplemental logging does not need to be specified if the foreign key column comes from a single column at the source database.
-
If the parallelism of any inbound server that will apply the changes is greater than 1, then any bitmap index column at a destination database that comes from multiple columns at the source database must be conditionally logged. Supplemental logging does not need to be specified if the bitmap index column comes from a single column at the source database.
-
Any columns at the source database that are used as substitute key columns for an inbound server at a destination database must be unconditionally logged. You specify substitute key columns for a table using the
SET_KEY_COLUMNS
procedure in theDBMS_APPLY_ADM
package. -
The columns specified in a column list for conflict resolution during apply must be conditionally logged if multiple columns at the source database are used in the column list at the destination database.
-
Any columns at the source database that are used by a change handler, procedure DML handler, or error handler at a destination database must be unconditionally logged.
-
Any columns at the source database that are used by a rule or a rule-based transformation must be unconditionally logged.
-
Any columns at the source database that are specified in a value dependency virtual dependency definition at a destination database must be unconditionally logged.
-
If you specify row subsetting for a table at a destination database, then any columns at the source database that are in the destination table or columns at the source database that are in the subset condition must be unconditionally logged. You specify a row subsetting condition for an inbound server using the
dml_condition
parameter in theADD_SUBSET_RULES
procedure in theDBMS_XSTREAM_ADM
package.
If you do not use supplemental logging for these types of columns at a source database, then changes involving these columns might not apply properly at a destination database.
Note:
Columns of the following data types cannot be part of a supplemental log group: LOB, LONG
, LONG
RAW
, user-defined types (including object types, REF
s, varrays, nested tables), and Oracle-supplied types (including Any
types, XML types, spatial types, and media types).
Parent topic: If Required, Configure Supplemental Logging
Specifying Table Supplemental Logging Using Unconditional Log Groups
You can specify supplemental logging using unconditional log groups.
To specify an unconditional supplemental log group that only includes the primary key column(s) for a table, use an ALTER
TABLE
statement with the PRIMARY
KEY
option in the ADD
SUPPLEMENTAL
LOG
DATA
clause. For example, the following statement adds the primary key column of the hr.regions
table to an unconditional log group with a system-generated name:
ALTER TABLE hr.regions ADD SUPPLEMENTAL LOG DATA (PRIMARY KEY) COLUMNS;
To specify an unconditional supplemental log group that includes all of the columns in a table, use an ALTER
TABLE
statement with the ALL
option in the ADD
SUPPLEMENTAL
LOG
DATA
clause. For example, the following statement adds all of the columns in the hr.regions
table to an unconditional log group with a system-generated name:
ALTER TABLE hr.regions ADD SUPPLEMENTAL LOG DATA (ALL) COLUMNS;
To specify an unconditional supplemental log group that contains columns that you select, use an ALTER
TABLE
statement with the ALWAYS
specification for the ADD
SUPPLEMENTAL
LOG
GROUP
clause. These log groups can include key columns, if necessary.
For example, the following statement adds the department_id
column and the manager_id
column of the hr.departments
table to an unconditional log group named log_group_dep_pk
:
ALTER TABLE hr.departments ADD SUPPLEMENTAL LOG GROUP log_group_dep_pk (department_id, manager_id) ALWAYS;
The ALWAYS
specification makes this log group an unconditional log group.
Parent topic: If Required, Configure Supplemental Logging
Specifying Table Supplemental Logging Using Conditional Log Groups
You can specify table supplemental logging using conditional log groups.
You can use the following options in the ADD
SUPPLEMENTAL
LOG
DATA
clause of an ALTER
TABLE
statement:
-
The
FOREIGN
KEY
option creates a conditional log group that includes the foreign key column(s) in the table. -
The
UNIQUE
option creates a conditional log group that includes the unique key column(s) and bitmap index column(s) in the table.
If you specify multiple options in a single ALTER
TABLE
statement, then a separate conditional log group is created for each option.
For example, the following statement creates two conditional log groups:
ALTER TABLE hr.employees ADD SUPPLEMENTAL LOG DATA (UNIQUE, FOREIGN KEY) COLUMNS;
One conditional log group includes the unique key columns and bitmap index columns for the table, and the other conditional log group includes the foreign key columns for the table. Both log groups have a system-generated name.
Note:
Specifying the UNIQUE
option does not enable supplemental logging of bitmap join index columns.
To specify a conditional supplemental log group that includes any columns you choose to add, you can use the ADD
SUPPLEMENTAL
LOG
GROUP
clause in the ALTER
TABLE
statement. To make the log group conditional, do not include the ALWAYS
specification.
For example, suppose the min_salary
and max_salary
columns in the hr.jobs
table are included in a column list for conflict resolution at a destination database. The following statement adds the min_salary
and max_salary
columns to a conditional log group named log_group_jobs_cr
:
ALTER TABLE hr.jobs ADD SUPPLEMENTAL LOG GROUP log_group_jobs_cr (min_salary, max_salary);
Parent topic: If Required, Configure Supplemental Logging
Dropping a Supplemental Log Group
To drop a conditional or unconditional supplemental log group, use the DROP
SUPPLEMENTAL
LOG
GROUP
clause in the ALTER
TABLE
statement.
For example, to drop a supplemental log group named log_group_jobs_cr
, run the following statement:
ALTER TABLE hr.jobs DROP SUPPLEMENTAL LOG GROUP log_group_jobs_cr;
Parent topic: If Required, Configure Supplemental Logging
Specifying Database Supplemental Logging of Key Columns
You have the option of specifying supplemental logging for all primary key, unique key, bitmap index, and foreign key columns in a source database.
You might choose this option if you configure a capture process to capture changes to an entire database. To specify supplemental logging for all primary key, unique key, bitmap index, and foreign key columns in a source database, issue the following SQL statement:
ALTER DATABASE ADD SUPPLEMENTAL LOG DATA (PRIMARY KEY, UNIQUE, FOREIGN KEY) COLUMNS;
If your primary key, unique key, bitmap index, and foreign key columns are the same at all source and destination databases, then running this command at the source database provides the supplemental logging needed for primary key, unique key, bitmap index, and foreign key columns at all destination databases. When you specify the PRIMARY
KEY
option, all columns of a row's primary key are placed in the redo log file any time the table is modified (unconditional logging). When you specify the UNIQUE
option, any columns in a row's unique key and bitmap index are placed in the redo log file if any column belonging to the unique key or bitmap index is modified (conditional logging). When you specify the FOREIGN
KEY
option, all columns of a row's foreign key are placed in the redo log file if any column belonging to the foreign key is modified (conditional logging).
You can omit one or more of these options. For example, if you do not want to supplementally log all of the foreign key columns in the database, then you can omit the FOREIGN
KEY
option, as in the following example:
ALTER DATABASE ADD SUPPLEMENTAL LOG DATA (PRIMARY KEY, UNIQUE) COLUMNS;
In addition to PRIMARY
KEY
, UNIQUE
, and FOREIGN
KEY
, you can also use the ALL
option. The ALL
option specifies that, when a row is changed, all the columns of that row (except for LOB, LONG
, LONG
RAW
, user-defined type, and Oracle-supplied type columns) are placed in the redo log file (unconditional logging).
Supplemental logging statements are cumulative. If you issue two consecutive ALTER
DATABASE
ADD
SUPPLEMENTAL
LOG
DATA
statements, each with a different identification key, then both keys are supplementally logged.
Note:
Specifying the UNIQUE
option does not enable supplemental logging of bitmap join index columns.
See Also:
Oracle AI Database SQL Language Reference for information about data types
Parent topic: If Required, Configure Supplemental Logging
Dropping Database Supplemental Logging of Key Columns
To drop supplemental logging for all primary key, unique key, bitmap index, and foreign key columns in a source database, issue the ALTER
DATABASE
DROP
SUPPLEMENTAL
LOG
DATA
statement.
For example, to drop database supplemental logging for all primary key, unique key, bitmap index, and foreign key columns, issue the following SQL statement:
ALTER DATABASE DROP SUPPLEMENTAL LOG DATA (PRIMARY KEY, UNIQUE, FOREIGN KEY) COLUMNS;
Note:
Dropping database supplemental logging of key columns does not affect any existing table-level supplemental log groups.
Parent topic: If Required, Configure Supplemental Logging
Procedures That Automatically Specify Supplemental Logging
Some procedures in the DBMS_CAPTURE_ADM
package automatically specify supplemental logging.
The following procedures in the DBMS_CAPTURE_ADM
package automatically specify supplemental logging:
The BUILD
procedure automatically specifies database supplemental logging by running the ALTER
DATABASE
ADD
SUPPLEMENTAL
LOG
DATA
statement. In most cases, the BUILD
procedure is run automatically when a capture process is created.
The PREPARE_GLOBAL_INSTANTIATION
, PREPARE_SCHEMA_INSTANTIATION
, and PREPARE_TABLE_INSTANTIATION
procedures automatically specify supplemental logging of the primary key, unique key, bitmap index, and foreign key columns in the tables prepared for instantiation.
Certain procedures in the DBMS_XSTREAM_ADM
package automatically run a procedure listed previously, including the ADD_SUBSET_RULES
, ADD_TABLE_RULES
, ADD_SCHEMA_RULES
, and ADD_GLOBAL_RULES
procedures.
See Also:
Oracle AI Database PL/SQL Packages and Types Reference for more information about these procedures
Parent topic: If Required, Configure Supplemental Logging
If Required, Configure Log File Transfer to a Downstream Database
If you decided to use a local capture process, then log file transfer is not required. However, if you decided to use downstream capture that uses redo transport services to transfer archived redo log files to the downstream database automatically, then configure log file transfer from the source database to the capture database.
See "Decide How to Configure XStream Out" for information about this decision.
Tip:
You can use Oracle Enterprise Manager Cloud Control to configure log file transfer and a downstream capture process. See the Oracle Enterprise Manager Cloud Control online help for instructions.
The steps in this section configure the source database to transfer its redo log files to the capture database and configure the capture database to accept these redo log files.
To configure log file transfer to a downstream database:
-
Configure Oracle Net so that the source database can communicate with the downstream database.
-
Configure authentication at both databases to support the transfer of redo data.
Redo transport sessions are authenticated using either the Secure Sockets Layer (SSL) protocol or a remote login password file. If the source database has a remote login password file, then copy it to the appropriate directory on the downstream capture database system. The password file must be the same at the source database and the downstream capture database.
See Also:
Oracle Data Guard Concepts and Administration for detailed information about authentication requirements for redo transport
-
At the source database, set the following initialization parameters to configure redo transport services to transmit redo data from the source database to the downstream database:
-
LOG_ARCHIVE_DEST_
n
- Configure at least oneLOG_ARCHIVE_DEST_
n
initialization parameter to transmit redo data to the downstream database. Set the following attributes of this parameter in the following way:-
SERVICE
- Specify the network service name of the downstream database. -
ASYNC
orSYNC
- Specify a redo transport mode.The advantage of specifying
ASYNC
is that it results in little or no effect on the performance of the source database.ASYNC
is recommended to avoid affecting source database performance if the downstream database or network is performing poorly.The advantage of specifying
SYNC
is that redo data is sent to the downstream database faster than whenASYNC
is specified. Also, specifyingSYNC
AFFIRM
results in behavior that is similar toMAXIMUM
AVAILABILITY
standby protection mode. Note that specifying anALTER
DATABASE
STANDBY
DATABASE
TO
MAXIMIZE
AVAILABILITY
SQL statement has no effect on an XStream capture process. -
NOREGISTER
- Specify this attribute so that the location of the archived redo log files is not recorded in the downstream database control file. -
VALID_FOR
- Specify either(ONLINE_LOGFILE,PRIMARY_ROLE)
or(ONLINE_LOGFILE,ALL_ROLES)
. -
TEMPLATE
- If you are configuring an archived-log downstream capture process, then specify a directory and format template for archived redo logs at the downstream database. TheTEMPLATE
attribute overrides theLOG_ARCHIVE_FORMAT
initialization parameter settings at the downstream database. TheTEMPLATE
attribute is valid only with remote destinations. Ensure that the format uses all of the following variables at each source database:%t
,%s
, and%r
.Do not specify the
TEMPLATE
attribute if you are configuring a real-time downstream capture process. -
DB_UNIQUE_NAME
- The unique name of the downstream database. Use the name specified for theDB_UNIQUE_NAME
initialization parameter at the downstream database.
The following example is a
LOG_ARCHIVE_DEST_
n
setting that specifies the downstream databasedbs2
for a real-time downstream capture process:LOG_ARCHIVE_DEST_2='SERVICE=DBS2.EXAMPLE.COM ASYNC NOREGISTER VALID_FOR=(ONLINE_LOGFILES,PRIMARY_ROLE) DB_UNIQUE_NAME=dbs2'
The following example is a
LOG_ARCHIVE_DEST_
n
setting that specifies the downstream databasedbs2
for an archived-log downstream capture process:LOG_ARCHIVE_DEST_2='SERVICE=DBS2.EXAMPLE.COM ASYNC NOREGISTER VALID_FOR=(ONLINE_LOGFILES,PRIMARY_ROLE) TEMPLATE=/usr/oracle/log_for_dbs1/dbs1_arch_%t_%s_%r.log DB_UNIQUE_NAME=dbs2'
See "Decide How to Configure XStream Out" for information about the differences between real-time and archived-log downstream capture.
Tip:
If you are configuring an archived-log downstream capture process, then specify a value for the
TEMPLATE
attribute that keeps log files from a remote source database separate from local database log files. In addition, if the downstream database contains log files from multiple source databases, then the log files from each source database should be kept separate from each other. -
-
LOG_ARCHIVE_DEST_STATE_
n
- Set this initialization parameter that corresponds with theLOG_ARCHIVE_DEST_
n
parameter for the downstream database toENABLE
.For example, if the
LOG_ARCHIVE_DEST_2
initialization parameter is set for the downstream database, then set theLOG_ARCHIVE_DEST_STATE_2
parameter in the following way:LOG_ARCHIVE_DEST_STATE_2=ENABLE
-
LOG_ARCHIVE_CONFIG
- Set theDB_CONFIG
attribute in this initialization parameter to include theDB_UNIQUE_NAME
of the source database and the downstream database.For example, if the
DB_UNIQUE_NAME
of the source database isdbs1
, and theDB_UNIQUE_NAME
of the downstream database isdbs2
, then specify the following parameter:LOG_ARCHIVE_CONFIG='DG_CONFIG=(dbs1,dbs2)'
By default, the
LOG_ARCHIVE_CONFIG
parameter enables a database to both send and receive redo.
See Also:
Oracle AI Database Reference and Oracle Data Guard Concepts and Administration for more information about these initialization parameters
-
-
At the downstream database, set the
DB_CONFIG
attribute in theLOG_ARCHIVE_CONFIG
initialization parameter to include theDB_UNIQUE_NAME
of the source database and the downstream database.For example, if the
DB_UNIQUE_NAME
of the source database isdbs1
, and theDB_UNIQUE_NAME
of the downstream database isdbs2
, then specify the following parameter:LOG_ARCHIVE_CONFIG='DG_CONFIG=(dbs1,dbs2)'
By default, the
LOG_ARCHIVE_CONFIG
parameter enables a database to both send and receive redo. -
If you reset any initialization parameters while the instance was running at a database in Step 3 or Step 4, then you might want to reset them in the initialization parameter file as well, so that the new values are retained when the database is restarted.
If you did not reset the initialization parameters while the instance was running, but instead reset them in the initialization parameter file in Step 3 or Step 4, then restart the database. The source database must be open when it sends redo log files to the downstream database, because the global name of the source database is sent to the downstream database only if the source database is open.
When these steps are complete, you can add standby redo logs files at the downstream database if you want to configure a real-time downstream capture process. In this case, see the instructions in "If Required, Add Standby Redo Logs for Real-Time Downstream Capture".
Parent topic: Prerequisites for Configuring XStream Out
If Required, Add Standby Redo Logs for Real-Time Downstream Capture
If you decided to configure real-time downstream capture, then add standby redo logs to the capture database.
See "Decide How to Configure XStream Out" for information about this decision.
The example in this section adds standby redo logs at a downstream database. Standby redo logs are required to configure a real-time downstream capture process. In the example, the source database is dbs1.example.com
and the downstream database is dbs2.example.com
The steps in this section are required only if you are configuring real-time downstream capture. If you are configuring archived-log downstream capture, then do not complete the steps in this section.
To add standby redo logs for real-time downstream capture:
-
Complete the steps in "If Required, Configure Log File Transfer to a Downstream Database".
-
At the downstream database, set the following initialization parameters to configure archiving of the redo data generated locally:
-
Set at least one archive log destination in the
LOG_ARCHIVE_DEST_
n
initialization parameter either to a directory or to the fast recovery area on the computer system running the downstream database. Set the following attributes of this parameter in the following way:-
LOCATION
- Specify either a valid path name for a disk directory or, to use a fast recovery area, specifyUSE_DB_RECOVERY_FILE_DEST
. This location is the local destination for archived redo log files written from the standby redo logs. Log files from a remote source database should be kept separate from local database log files. See Oracle AI Database Backup and Recovery User’s Guide for information about configuring a fast recovery area. -
VALID_FOR
- Specify either(ONLINE_LOGFILE,PRIMARY_ROLE)
or(ONLINE_LOGFILE,ALL_ROLES)
.
The following example is a
LOG_ARCHIVE_DEST_
n
setting for the locally generated redo data at the real-time downstream capture database:LOG_ARCHIVE_DEST_1='LOCATION=/home/arc_dest/local_rl_dbs2 VALID_FOR=(ONLINE_LOGFILE,PRIMARY_ROLE)'
A real-time downstream capture configuration should keep archived standby redo log files separate from archived online redo log files generated by the downstream database. Specify
ONLINE_LOGFILE
instead ofALL_LOGFILES
for the redo log type in theVALID_FOR
attribute to accomplish this.You can specify other attributes in the
LOG_ARCHIVE_DEST_
n
initialization parameter if necessary. -
-
Set the
LOG_ARCHIVE_DEST_STATE_
n
initialization parameter that corresponds with theLOG_ARCHIVE_DEST_
n
parameter previously set in this step toENABLE
.For example, if the
LOG_ARCHIVE_DEST_1
initialization parameter is set, then set theLOG_ARCHIVE_DEST_STATE_1
parameter in the following way:LOG_ARCHIVE_DEST_STATE_1=ENABLE
-
-
At the downstream database, set the following initialization parameters to configure the downstream database to receive redo data from the source database and write the redo data to the standby redo log at the downstream database:
-
Set at least one archive log destination in the
LOG_ARCHIVE_DEST_
n
initialization parameter either to a directory or to the fast recovery area on the computer system running the downstream database. Set the following attributes of this parameter in the following way:-
LOCATION
- Specify either a valid path name for a disk directory or, to use a fast recovery area, specifyUSE_DB_RECOVERY_FILE_DEST
. This location is the local destination for archived redo log files written from the standby redo logs. Log files from a remote source database should be kept separate from local database log files. See Oracle AI Database Backup and Recovery User’s Guide for information about configuring a fast recovery area. -
VALID_FOR
- Specify either(STANDBY_LOGFILE,PRIMARY_ROLE)
or(STANDBY_LOGFILE,ALL_ROLES)
.
The following example is a
LOG_ARCHIVE_DEST_
n
setting for the redo data received from the source database at the real-time downstream capture database:LOG_ARCHIVE_DEST_2='LOCATION=/home/arc_dest/srl_dbs1 VALID_FOR=(STANDBY_LOGFILE,PRIMARY_ROLE)'
You can specify other attributes in the
LOG_ARCHIVE_DEST_
n
initialization parameter if necessary. -
-
Set the
LOG_ARCHIVE_DEST_STATE_
n
initialization parameter that corresponds with theLOG_ARCHIVE_DEST_
n
parameter previously set in this step toENABLE
.For example, if the
LOG_ARCHIVE_DEST_2
initialization parameter is set for the downstream database, then set theLOG_ARCHIVE_DEST_STATE_2
parameter in the following way:LOG_ARCHIVE_DEST_STATE_2=ENABLE
See Also:
Oracle AI Database ReferenceandOracle Data Guard Concepts and Administrationfor more information about these initialization parameters
-
-
If you reset any initialization parameters while an instance was running at a database in Step 2 or Step 3, then you might want to reset them in the relevant initialization parameter file as well, so that the new values are retained when the database is restarted.
If you did not reset the initialization parameters while an instance was running, but instead reset them in the initialization parameter file in Step 2 or Step 3, then restart the database. The source database must be open when it sends redo data to the downstream database, because the global name of the source database is sent to the downstream database only if the source database is open.
-
Create the standby redo log files.
Note:
The following steps outline the general procedure for adding standby redo log files to the downstream database. The specific steps and SQL statements used to add standby redo log files depend on your environment. For example, in an Oracle Real Application Clusters (Oracle RAC) environment, the steps are different. See Oracle Data Guard Concepts and Administration for detailed instructions about adding standby redo log files to a database.
-
In SQL*Plus, connect to the source database
dbs1.example.com
as an administrative user.See Oracle AI Database Administrator’s Guide for information about connecting to a database in SQL*Plus.
-
Determine the log file size used on the source database. The standby log file size must exactly match (or be larger than) the source database log file size. For example, if the source database log file size is 500 MB, then the standby log file size must be 500 MB or larger. You can determine the size of the redo log files at the source database (in bytes) by querying the
V$LOG
view at the source database.For example, query the
V$LOG
view:SELECT BYTES FROM V$LOG;
-
Determine the number of standby log file groups required on the downstream database.
The number of standby log file groups must be at least one more than the number of online log file groups on the source database. For example, if the source database has two online log file groups, then the downstream database must have at least three standby log file groups.
You can determine the number of source database online log file groups by querying the
V$LOG
view of the source database for a single instance database or by querying theGV$LOG
view for a database cluster.For example, query the
GV$LOG
view:SELECT COUNT(GROUP#) FROM GV$LOG;
-
In SQL*Plus, connect to the downstream database
dbs2.example.com
as an administrative user. -
Use the SQL statement
ALTER
DATABASE
ADD
STANDBY
LOGFILE
to add the standby log file groups to the downstream database.For example, assume that the source database has two online redo log file groups and is using a log file size of 500 MB. In this case, use the following statements to create the appropriate standby log file groups:
ALTER DATABASE ADD STANDBY LOGFILE GROUP 3 ('/oracle/dbs/slog3a.rdo', '/oracle/dbs/slog3b.rdo') SIZE 500M; ALTER DATABASE ADD STANDBY LOGFILE GROUP 4 ('/oracle/dbs/slog4.rdo', '/oracle/dbs/slog4b.rdo') SIZE 500M; ALTER DATABASE ADD STANDBY LOGFILE GROUP 5 ('/oracle/dbs/slog5.rdo', '/oracle/dbs/slog5b.rdo') SIZE 500M;
-
Ensure that the standby log file groups were added successfully by running the following query:
SELECT GROUP#, THREAD#, SEQUENCE#, ARCHIVED, STATUS FROM V$STANDBY_LOG;
You output should be similar to the following:
GROUP# THREAD# SEQUENCE# ARC STATUS ---------- ---------- ---------- --- ---------- 3 0 0 YES UNASSIGNED 4 0 0 YES UNASSIGNED 5 0 0 YES UNASSIGNED
-
Ensure that log files from the source database are appearing in the location specified in the
LOCATION
attribute in Step 3. You might need to switch the log file at the source database to see files in the directory.
-
When these steps are complete, you are ready to configure a real-time downstream capture process.
Tip:
You can use Oracle Enterprise Manager Cloud Control to configure real-time downstream capture. See the Oracle Enterprise Manager Cloud Control online help for instructions.
Parent topic: Prerequisites for Configuring XStream Out
Configuring XStream Out
An outbound server in an XStream Out configuration streams Oracle database changes to a client application.
The client application attaches to the outbound server using the Oracle Call Interface (OCI) or Java interface to receive these changes.
Configuring an outbound server involves creating the components that send captured database changes to the outbound server. It also involves configuring the outbound server itself, which includes specifying the connect user that the client application will use to attach to the outbound server.
You can create an outbound server using the following procedures in the DBMS_XSTREAM_ADM
package:
-
The
CREATE_OUTBOUND
procedure creates an outbound server, a queue, and a capture process in a single database with one procedure call. -
The
ADD_OUTBOUND
procedure can create an outbound server, or it can add an outbound server to an existing XStream Out configuration. When you use this procedure on a database without an existing XStream Out configuration, it only creates an outbound server. You must create the capture process and queue separately, and they must exist before you run theADD_OUTBOUND
procedure. You can configure the capture process on the same database as the outbound server or on a different database.
In both cases, you must create the client application that communicates with the outbound server and receives LCRs from the outbound server.
If you require multiple outbound servers, then you can use the CREATE_OUTBOUND
procedure to create the capture process that captures database changes for the first outbound server. Next, you can run the ADD_OUTBOUND
procedure to add additional outbound servers that receive the same captured changes. The capture process can reside on the same database as the outbound servers or on a different database.
In addition, there are special considerations when you are configuring XStream Out in a CDB. This section provides instructions for creating outbound servers in a CDB.
Tip:
In an XStream Out configuration with multiple outbound servers, the best practice is to create one capture process that captures changes for all of the outbound servers.
- Configuring an Outbound Server Using CREATE_OUTBOUND
TheCREATE_OUTBOUND
procedure in theDBMS_XSTREAM_ADM
package creates a capture process, queue, and outbound server in a single database. - Adding an Additional Outbound Server to a Capture Process Stream
XStream Out configurations often require multiple outbound servers that process a stream of LCRs from a single capture process. You can add an additional outbound server to a database that already includes at least one outbound server. - Configuring an Outbound Server Using ADD_OUTBOUND
TheADD_OUTBOUND
procedure in theDBMS_XSTREAM_ADM
package creates an outbound server. - Configuring XStream Out in a CDB
When you configure XStream Out in a CDB, you must decide which database changes will be captured by XStream Out and sent to the client application.
Parent topic: Configuring XStream Out
Configuring an Outbound Server Using CREATE_OUTBOUND
The CREATE_OUTBOUND
procedure in the DBMS_XSTREAM_ADM
package creates a capture process, queue, and outbound server in a single database.
Both the capture process and the outbound server use the queue created by the procedure. When you run the procedure, you provide the name of the new outbound server, while the procedure generates a name for the capture process and queue. If you want all of the components to run on the same database, then the CREATE_OUTBOUND
procedure is the fastest and easiest way to create an outbound server.
Prerequisites
Before configuring XStream Out, ensure that the following prerequisites are met:
-
Complete the tasks described in "Prerequisites for Configuring XStream Out".
Assumptions
This section makes the following assumptions:
-
The capture process will be a local capture process, and it will run on the same database as the outbound server.
The instructions in this section can only set up the local capture and outbound server on the same database configuration described in "Decide How to Configure XStream Out".
-
The name of the outbound server is
xout
. -
Data manipulation language (DML) and data definition language (DDL) changes made to the
oe.orders
andoe.order_items
tables are sent to the outbound server. -
DML and DDL changes made to the
hr
schema are sent to the outbound server.
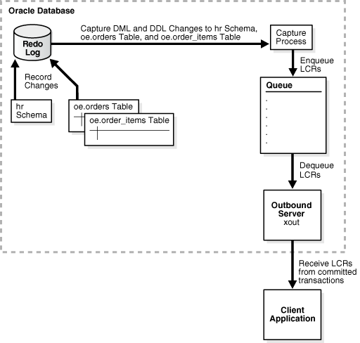
Figure 4-3 provides an overview of this XStream Out configuration.
Figure 4-3 Sample XStream Out Configuration Created Using CREATE_OUTBOUND

Description of "Figure 4-3 Sample XStream Out Configuration Created Using CREATE_OUTBOUND"
To create an outbound server using the CREATE_OUTBOUND
procedure:
-
In SQL*Plus, connect to the database as the XStream administrator.
See Oracle AI Database Administrator’s Guide for information about connecting to a database in SQL*Plus.
-
Run the
CREATE_OUTBOUND
procedure.Given the assumptions for this section, run the following
CREATE_OUTBOUND
procedure:DECLARE tables DBMS_UTILITY.UNCL_ARRAY; schemas DBMS_UTILITY.UNCL_ARRAY; BEGIN tables(1) := 'oe.orders'; tables(2) := 'oe.order_items'; schemas(1) := 'hr'; DBMS_XSTREAM_ADM.CREATE_OUTBOUND( server_name => 'xout', table_names => tables, schema_names => schemas); END; /
Running this procedure performs the following actions:
-
Configures supplemental logging for the
oe.orders
andoe.order_items
tables and for all of the tables in thehr
schema. -
Creates a queue with a system-generated name that is used by the capture process and the outbound server.
-
Creates and starts a capture process with a system-generated name with rule sets that instruct it to capture DML and DDL changes to the
oe.orders
table, theoe.order_items
table, and thehr
schema. -
Creates and starts an outbound server named
xout
with rule sets that instruct it to send DML and DDL changes to theoe.orders
table, theoe.order_items
table, and thehr
schema to the client application. -
Sets the current user as the connect user for the outbound server. In this example, the current user is the XStream administrator. The client application must connect to the database as the connect user to interact with the outbound server.
Note:
The
server_name
value cannot exceed 30 bytes.Tip:
To capture and send all database changes to the outbound server, specify
NULL
(the default) for thetable_names
andschema_names
parameters. -
-
Create and run the client application that will connect to the outbound server and receive the LCRs. See Sample XStream Client Application for a sample application.
-
To add one or more additional outbound servers that receive LCRs from the capture process created in Step 2, follow the instructions in "Adding an Additional Outbound Server to a Capture Process Stream".
When you run the client application, the outbound server is started automatically.
Parent topic: Configuring XStream Out
Adding an Additional Outbound Server to a Capture Process Stream
XStream Out configurations often require multiple outbound servers that process a stream of LCRs from a single capture process. You can add an additional outbound server to a database that already includes at least one outbound server.
The additional outbound server uses the same queue as another outbound server to receive the LCRs from the capture process. When an XStream Out environment exists, use the ADD_OUTBOUND
procedure in the DBMS_XSTREAM_ADM
package to add another outbound server to a capture process stream.
Prerequisites
Before completing the steps in this section, configure an XStream Out environment that includes at least one outbound server. The following sections describe configuring and XStream Out environment:
Assumptions
This section makes the following assumptions:
-
The name of the outbound server is
xout2
. -
The queue used by the outbound server is
xstrmadmin.xstream_queue
. -
DML and DDL changes made to the
oe.orders
andoe.order_items
tables are sent to the outbound server. -
DML and DDL changes made to the
hr
schema are sent to the outbound server. -
The source database for the database changes is
db1.example.com
.
Figure 4-4 provides an overview of this XStream Out configuration.
Figure 4-4 Sample XStream Out Configuration With an Additional Outbound Server

Description of "Figure 4-4 Sample XStream Out Configuration With an Additional Outbound Server"
To add another outbound server to a capture process stream using the ADD_OUTBOUND
procedure:
-
In SQL*Plus, connect to the database that will run the additional outbound server as the XStream administrator.
See Oracle Database Administrator's Guide for information about connecting to a database in SQL*Plus.
-
Determine the name of the queue used by an existing outbound server that receives LCRs from the capture process.
Run the query in "Displaying General Information About an Outbound Server" to determine the owner and name of the queue. This query also shows the name of the capture process and the source database name.
-
Run the
ADD_OUTBOUND
procedure.Given the assumptions for this section, run the following
ADD_OUTBOUND
procedure:DECLARE tables DBMS_UTILITY.UNCL_ARRAY; schemas DBMS_UTILITY.UNCL_ARRAY; BEGIN tables(1) := 'oe.orders'; tables(2) := 'oe.order_items'; schemas(1) := 'hr'; DBMS_XSTREAM_ADM.ADD_OUTBOUND( server_name => 'xout2', queue_name => 'xstrmadmin.xstream_queue', source_database => 'db1.example.com', table_names => tables, schema_names => schemas); END; /
Running this procedure performs the following actions:
-
Creates an outbound server named
xout2
. The outbound server has rule sets that instruct it to send DML and DDL changes to theoe.orders
table, theoe.order_items
table, and thehr
schema to the client application. The rules specify that these changes must have originated at thedb1.example.com
database. The outbound server dequeues LCRs from the queuexstrmadmin.xstream_queue
. -
Sets the current user as the connect user for the outbound server. In this example, the current user is the XStream administrator. The client application must connect to the database as the connect user to interact with the outbound server.
Note:
The
server_name
value cannot exceed 30 bytes.Tip:
For the outbound server to receive all of the LCRs sent by the capture process, specify
NULL
(the default) for thetable_names
andschema_names
parameters. -
-
If a client application does not exist, then create and run the client application that will connect to the outbound server and receive the LCRs. See Sample XStream Client Application for a sample application.
When you run the client application, the outbound server is started automatically.
Parent topic: Configuring XStream Out
Configuring an Outbound Server Using ADD_OUTBOUND
The ADD_OUTBOUND
procedure in the DBMS_XSTREAM_ADM
package creates an outbound server.
This procedure does not create the capture process or the queue. In a database without an existing XStream Out configuration, you must configure these components manually.
You can use the ADD_OUTBOUND
procedure to set up any of the configurations described in "Decide How to Configure XStream Out". However, if you chose to configure local capture and outbound server on the same database, then it is usually easier to use the CREATE_OUTBOUND
procedure to configure all of the components simultaneously. See "Configuring an Outbound Server Using CREATE_OUTBOUND".
This section includes an example that configures downstream capture and the outbound server in the same database.
Prerequisites
Before configuring XStream Out, ensure that the following prerequisites are met:
-
Complete the tasks described in "Prerequisites for Configuring XStream Out".
If you decide to use downstream capture, then you must configure log file transfer from the source database to a downstream database. See "If Required, Configure Log File Transfer to a Downstream Database".
If you want to use real-time downstream capture, then you must also add the required standby redo logs. See "If Required, Add Standby Redo Logs for Real-Time Downstream Capture".
The example in this section uses downstream capture. Therefore, log file transfer must be configured to complete the example.
Assumptions
This section makes the following assumptions:
-
The name of the outbound server is
xout
. -
The queue used by the outbound server is
xstrmadmin.xstream_queue
. -
The source database is
db1.example.com
. -
The capture process and outbound server run on a different database than the source database. Therefore, downstream capture is configured.
-
DML and DDL changes made to the
oe.orders
andoe.order_items
tables are sent to the outbound server. -
DML and DDL changes made to the
hr
schema are sent to the outbound server.
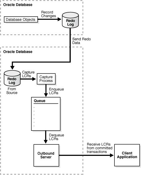
Figure 4-5 provides an overview of this XStream Out configuration.
Figure 4-5 Sample XStream Out Configuration Created Using ADD_OUTBOUND

Description of "Figure 4-5 Sample XStream Out Configuration Created Using ADD_OUTBOUND"
To create an outbound server using the ADD_OUTBOUND
procedure:
-
In SQL*Plus, connect to the database that will run the capture process (the capture database) as the XStream administrator.
See Oracle AI Database Administrator’s Guide for information about connecting to a database in SQL*Plus.
-
Create the queue that will be used by the capture process.
For example, run the following procedure:
BEGIN DBMS_XSTREAM_ADM.SET_UP_QUEUE( queue_table => 'xstrmadmin.xstream_queue_table', queue_name => 'xstrmadmin.xstream_queue'); END; /
-
Create the database link from the downstream capture database to the source database.
In this example, create a database link from the downstream capture database to
db1.example.com
. For example, if the userxstrmadmin
is the XStream administrator on both databases, then create the following database link:CREATE DATABASE LINK db1.example.com CONNECT TO xstrmadmin IDENTIFIED BY password USING 'db1.example.com';
See "If Required, Configure Network Connectivity and Database Links".
If you do not create the database link, then you must complete the following steps in source database:
-
Connect to the source database as the XStream administrator.
-
Run the
DBMS_CAPTURE_ADM.BUILD
procedure. For example:SET SERVEROUTPUT ON DECLARE scn NUMBER; BEGIN DBMS_CAPTURE_ADM.BUILD( first_scn => scn); DBMS_OUTPUT.PUT_LINE('First SCN Value = ' || scn); END; / First SCN Value = 409391
This procedure displays the valid first SCN value for the capture process that will be created in the downstream capture database. Make a note of the SCN value returned because you will use it when you create the capture process in Step 4.
-
Ensure that required supplemental logging is specified for the database objects at the source database.
For this example, ensure that supplemental logging is configured for the
hr
schema, theoe.orders
table, and theoe.order_items
table in thedb1.example.com
database.See "If Required, Configure Supplemental Logging" for instructions about specifying supplemental logging.
These steps are not required if you create the database link.
-
-
While connected to the downstream capture database, create the capture process and add rules to it.
For example, run the following procedure to create the capture process:
BEGIN DBMS_CAPTURE_ADM.CREATE_CAPTURE( queue_name => 'xstrmadmin.xstream_queue', capture_name => 'xout_capture', capture_class => 'xstream'); END; /
Add rules to the capture process's rule sets to capture changes to the
hr
schema, theoe.orders
table, and theoe.order_items
table.For example, run the following procedures to create the rules:
BEGIN DBMS_XSTREAM_ADM.ADD_SCHEMA_RULES( schema_name => 'hr', streams_type => 'capture', streams_name => 'xout_capture', queue_name => 'xstrmadmin.xstream_queue', include_dml => TRUE, include_ddl => TRUE, source_database => 'db1.example.com'); END; / BEGIN DBMS_XSTREAM_ADM.ADD_TABLE_RULES( table_name => 'oe.orders', streams_type => 'capture', streams_name => 'xout_capture', queue_name => 'xstrmadmin.xstream_queue', include_dml => TRUE, include_ddl => TRUE, source_database => 'db1.example.com'); END; / BEGIN DBMS_XSTREAM_ADM.ADD_TABLE_RULES( table_name => 'oe.order_items', streams_type => 'capture', streams_name => 'xout_capture', queue_name => 'xstrmadmin.xstream_queue', include_dml => TRUE, include_ddl => TRUE, source_database => 'db1.example.com'); END; /
Do not start the capture process.
-
Run the
ADD_OUTBOUND
procedure.Given the assumption for this section, run the following
ADD_OUTBOUND
procedure:DECLARE tables DBMS_UTILITY.UNCL_ARRAY; schemas DBMS_UTILITY.UNCL_ARRAY; BEGIN tables(1) := 'oe.orders'; tables(2) := 'oe.order_items'; schemas(1) := 'hr'; DBMS_XSTREAM_ADM.ADD_OUTBOUND( server_name => 'xout', queue_name => 'xstrmadmin.xstream_queue', source_database => 'db1.example.com', table_names => tables, schema_names => schemas); END; /
Running this procedure performs the following actions:
-
Creates an outbound server named
xout
. The outbound server has rule sets that instruct it to send DML and DDL changes to theoe.orders
table, theoe.order_items
table, and thehr
schema to the client application. The rules specify that these changes must have originated at thedb1.example.com
database. The outbound server dequeues LCRs from the queuexstrmadmin.xstream_queue
. -
Sets the current user as the connect user for the outbound server. In this example, the current user is the XStream administrator. The client application must connect to the database as the connect user to interact with the outbound server.
Note:
The
server_name
value cannot exceed 30 bytes.Tip:
For the outbound server to receive all of the LCRs sent by the capture process, specify
NULL
(the default) for thetable_names
andschema_names
parameters. -
-
Create and run the client application that will connect to the outbound server and receive the LCRs. See Sample XStream Client Application for a sample application.
When you run the client application, the outbound server is started automatically.
-
To add one or more additional outbound servers that receive LCRs from the capture process created in Step 4, follow the instructions in "Adding an Additional Outbound Server to a Capture Process Stream".
Parent topic: Configuring XStream Out
Configuring XStream Out in a CDB
When you configure XStream Out in a CDB, you must decide which database changes will be captured by XStream Out and sent to the client application.
XStream Out can stream all database changes for all containers, including the CDB root and all PDBs, application roots, and application PDBs, or XStream Out can stream the changes from specific containers. In addition, you can configure XStream Out with local capture, or you can configure it with downstream capture to offload the work required to capture changes from the source database.
The following restrictions apply when you configure XStream Out in a CDB:
-
The capture process and outbound server must be in the CDB root.
-
The capture process and outbound server must be in the same CDB.
-
Each container in the CDB must be open during XStream Out configuration.
-
When changes made to an application root are captured, you must ensure that
ALTER PLUGGABLE DATABASE APPLICATION
statements are replicated only to other application roots.
In addition, ensure that you create the XStream administrator properly for a CDB.
Note:
When a container is created using a non-CDB, any XStream Out components from the non-CDB cannot be used in the container. You must drop and re-create the XStream Out components, including the capture process and outbound servers, in the CDB root.
- Configuring XStream Out with Local Capture in a CDB
An example illustrates configuring XStream Out with local capture in a CDB. - Configuring XStream Out with Downstream Capture in CDBs
Using downstream capture, the XStream Out components can reside in databases other than the source database.
Related Topics
Parent topic: Configuring XStream Out
Configuring XStream Out with Local Capture in a CDB
An example illustrates configuring XStream Out with local capture in a CDB.
Prerequisites
Before configuring XStream Out, ensure that all containers in the CDB are in open read/write mode during XStream Out configuration.
Assumptions
This section makes the following assumptions:
-
The capture process will be a local capture process, and it will run on the same database as the outbound server.
-
The name of the outbound server is
xout
. -
Data manipulation language (DML) and data definition language (DDL) changes made to the
oe.orders
andoe.order_items
tables in PDBpdb1.example.com
are sent to the outbound server. -
DML and DDL changes made to the
hr
schema in the PDBpdb1.example.com
are sent to the outbound server.
Figure 4-6 provides an overview of this XStream Out configuration.
Figure 4-6 Sample XStream Out Configuration Created Using CREATE_OUTBOUND for a PDB

Description of "Figure 4-6 Sample XStream Out Configuration Created Using CREATE_OUTBOUND for a PDB"
To create an outbound server using the CREATE_OUTBOUND
procedure:
-
In SQL*Plus, connect to the root in the CDB (not to the PDB
pdb1.example.com
) as the XStream administrator. -
Create the outbound server and other XStream components.
-
Ensure that all containers in the source CDB are in open read/write mode.
-
Run the
CREATE_OUTBOUND
procedure.Given the assumptions for this example, run the following
CREATE_OUTBOUND
procedure:DECLARE tables DBMS_UTILITY.UNCL_ARRAY; schemas DBMS_UTILITY.UNCL_ARRAY; BEGIN tables(1) := 'oe.orders'; tables(2) := 'oe.order_items'; schemas(1) := 'hr'; DBMS_XSTREAM_ADM.CREATE_OUTBOUND( server_name => 'xout', source_database => 'pdb1.example.com', table_names => tables, schema_names => schemas); END; /
Note:
To capture changes in all containers in a CDB, including the CDB root, all PDBs, all application roots, and all application PDBs, and send those changes to the XStream client application, you can omit the
source_database
parameter when you run theCREATE_OUTBOUND
procedure. -
After the
CREATE_OUTBOUND
procedure completes successfully, optionally change the open mode of one or more containers if necessary.
Running the procedure in Step b performs the following actions:
-
Configures supplemental logging for the
oe.orders
andoe.order_items
tables and for all tables in thehr
schema in thepdb1.example.com
PDB. -
Creates a queue with a system-generated name that is used by the capture process and the outbound server.
-
Creates and starts a capture process with a system-generated name with rule sets that instruct it to capture DML and DDL changes to the
oe.orders
table, theoe.order_items
table, and thehr
schema from thepdb1.example.com
PDB. -
Creates and starts an outbound server named
xout
with rule sets that instruct it to send DML and DDL changes to theoe.orders
table, theoe.order_items
table, and thehr
schema to the client application. -
Sets the current user as the connect user for the outbound server. In this example, the current user is the XStream administrator. The client application must connect to the database as the connect user to interact with the outbound server.
Note:
The
server_name
value cannot exceed 30 bytes.Tip:
To capture and send all database changes from the
pdb1.example.com
database to the outbound server, specifyNULL
(the default) for thetable_names
andschema_names
parameters. -
-
Create and run the client application that will connect to the outbound server in the root of the CDB and receive the LCRs.
When you run the client application, the outbound server is started automatically.
Parent topic: Configuring XStream Out in a CDB
Configuring XStream Out with Downstream Capture in CDBs
Using downstream capture, the XStream Out components can reside in databases other than the source database.
Prerequisites
Before configuring XStream Out, the following prerequisites must be met:
-
Ensure that all containers in the CDB are in open read/write mode during XStream Out configuration.
-
This example uses downstream capture. Therefore, you must configure log file transfer from the source database to a downstream database.
-
If you want to use real-time downstream capture, then you must also add the required standby redo logs.
Assumptions
This section makes the following assumptions:
-
The name of the outbound server is
xout
. -
The queue used by the outbound server is
c##xstrmadmin.xstream_queue
. -
The source database is the PDB
pdb1.example.com
in the CDBdata.example.com
. -
The capture process runs in the CDB
capture.example.com
. -
The outbound server runs in the CDB
capture.example.com
. -
DML and DDL changes made to the
oe.orders
andoe.order_items
tables from the PDBpdb1.example.com
are sent to the outbound server. -
DML and DDL changes made to the
hr
schema from the PDBpdb1.example.com
are sent to the outbound server.
The following figure gives an overview of this XStream Out configuration.
Figure 4-7 Sample XStream Out Configuration Using Multiple CDBs and Downstream Capture

Description of "Figure 4-7 Sample XStream Out Configuration Using Multiple CDBs and Downstream Capture "
To configure XStream Out with downstream capture in CDBs:
-
In SQL*Plus, connect to the root of the downstream capture CDB as the XStream administrator.
In this example. the downstream capture CDB is
capture.example.com
. -
Create the queue that will be used by the capture process.
For example, run the following procedure:
BEGIN DBMS_XSTREAM_ADM.SET_UP_QUEUE( queue_table => 'c##xstrmadmin.xstream_queue_table', queue_name => 'c##xstrmadmin.xstream_queue'); END; /
-
Optionally, create the database link from the root in the downstream capture CDB to the root in the source CDB.
In this example, create a database link from the root in
capture.example.com
to the root indata.example.com
. For example, if the userc##xstrmadmin
is the XStream administrator on both databases, then create the following database link:CREATE DATABASE LINK data.example.com CONNECT TO c##xstrmadmin IDENTIFIED BY password USING 'data.example.com';
-
Ensure that all containers in the source CDB are in open read/write mode.
-
If you did not create the database link in Step 3, then you must complete additional steps in the root of the source CDB.
These steps are not required if you created the database link in Step 3.
Run the
BUILD
procedure and ensure that required supplemental logging is specified for the database objects in the source CDB:-
Connect to the root in the source CDB as the XStream administrator.
-
Run the
DBMS_CAPTURE_ADM.BUILD
procedure. For example:SET SERVEROUTPUT ON DECLARE scn NUMBER; BEGIN DBMS_CAPTURE_ADM.BUILD( first_scn => scn); DBMS_OUTPUT.PUT_LINE('First SCN Value = ' || scn); END; / First SCN Value = 409391
This procedure displays the valid first SCN value for the capture process that will be created in the root in the
capture.example.com
CDB. Make a note of the SCN value returned because you will use it when you create the capture process in Step 6. -
Ensure that required supplemental logging is specified for the database objects in the source CDB.
For this example, ensure that supplemental logging is configured for the
hr
schema, theoe.orders
table, and theoe.order_items
table in thepdb1.example.com
PDB.
-
-
While connected to the root in the downstream capture CDB, create the capture process.
For example, run the following procedure to create the capture process while connected as the XStream administrator to
capture.example.com
:BEGIN DBMS_CAPTURE_ADM.CREATE_CAPTURE( queue_name => 'c##xstrmadmin.xstream_queue', capture_name => 'real_time_capture', rule_set_name => NULL, start_scn => NULL, source_database => NULL, use_database_link => TRUE, first_scn => NULL, logfile_assignment => 'implicit', source_root_name => 'data.example.com', capture_class => 'xstream'); END; /
If you did not create a database link in Step 3, then specify the SCN value returned by the
DBMS_CAPTURE_ADM.BUILD
procedure for thefirst_scn
parameter.Do not start the capture process.
-
After the capture process is created, optionally change the open mode of one or more PDBs if necessary.
-
Run the
ADD_OUTBOUND
procedure.Given the assumption for this section, run the following
ADD_OUTBOUND
procedure:DECLARE tables DBMS_UTILITY.UNCL_ARRAY; schemas DBMS_UTILITY.UNCL_ARRAY; BEGIN tables(1) := 'oe.orders'; tables(2) := 'oe.order_items'; schemas(1) := 'hr'; DBMS_XSTREAM_ADM.ADD_OUTBOUND( server_name => 'xout', queue_name => 'c##xstrmadmin.xstream_queue', source_database => 'pdb1.example.com', table_names => tables, schema_names => schemas, source_root_name => 'data.example.com', source_container_name => 'pdb1'); END; /
Running this procedure performs the following actions:
-
Creates an outbound server named
xout
. The outbound server has rule sets that instruct it to send DML and DDL changes to theoe.orders
table, theoe.order_items
table, and thehr
schema to the client application. The rules specify that these changes must have originated at the PDBpdb1.example.com
in the CDBdata.example.com
. The outbound server dequeues LCRs from the queuec##xstrmadmin.xstream_queue
. -
Sets the current user as the
connect_user
for the outbound server. In this example, thecurrent_user
is the XStream administrator. The client application must connect to the database as theconnect_user
to interact with the outbound server.
Note:
The
server_name
value cannot exceed 30 bytes. -
-
Create and run the client application that will connect to the outbound server and receive the LCRs.
When you run the client application, the outbound server is started automatically at the downstream capture CDB.
Related Topics
Parent topic: Configuring XStream Out in a CDB