1 Introduction to Backup and Recovery
Become familiar with Oracle AI Database backup and recovery solutions.
Note:
To get started with Recovery Manager (RMAN) right away, proceed to Getting Started with RMAN.
1.1 Purpose of Backup and Recovery
As a backup administrator, your principal duty is to devise, implement, and manage a backup and recovery strategy.
In general, the purpose of a backup and recovery strategy is to protect the database against data loss and reconstruct the database after data loss. Typically, backup administration tasks include the following:
-
Planning and testing responses to different kinds of failures
-
Configuring the database environment for backup and recovery
-
Setting up a backup schedule
-
Monitoring the backup and recovery environment
-
Troubleshooting backup problems
-
Recovering from data loss if the need arises
As a backup administrator, you may also be asked to perform other duties that are related to backup and recovery:
-
Data archival, which involves creating a database copy for long-term storage
-
Data transfer, which involves moving data from one database or one host to another
The purpose of this manual is to explain how to perform the preceding tasks.
1.1.1 About Data Protection
As a backup administrator, your primary job is making and monitoring backups for data protection.
A backup is a copy of data of a database that you can use to reconstruct data. A backup can be either a physical backup or a logical backup.
Physical backups are copies of the physical files used in storing and recovering a database. These files include data files, control files, and archived redo logs. Ultimately, every physical backup is a copy of files that store database information to another location, whether on disk or on offline storage media such as tape.
Logical backups contain logical data such as tables and stored procedures. You can use Oracle Data Pump to export logical data to binary files, which you can later import into the database. The Data Pump command-line clients expdp
and impdp
use the DBMS_DATAPUMP
and DBMS_METADATA
PL/SQL packages.
Physical backups are the foundation of any sound backup and recovery strategy. Logical backups are a useful supplement to physical backups in many circumstances but are not sufficient protection against data loss without physical backups.
Unless otherwise specified, the term backup as used in the backup and recovery documentation refers to a physical backup. Backing up a database is the act of making a physical backup. The focus in the backup and recovery documentation set is almost exclusively on physical backups.
Most of this manual focuses on RMAN-based backup and recovery. The most noteworthy are the following:
-
Incremental backups
An incremental backup stores only blocks changed since a previous backup. Thus, they provide more compact backups and faster recovery, thereby reducing the need to apply redo during data file media recovery. If you enable block change tracking, then you can improve performance by avoiding full scans of every input data file. You use the
BACKUP INCREMENTAL
command to perform incremental backups. -
Block media recovery
You can repair a data file with only a small number of corrupt data blocks without taking it offline or restoring it from backup. You use the
RECOVER BLOCK
command to perform block media recovery. -
Binary compression
A binary compression mechanism integrated into Oracle Database reduces the size of backups.
-
Encrypted backups
RMAN uses backup encryption capabilities integrated into Oracle Database to store backup sets in an encrypted format. To create encrypted backups on disk, the database must use the Advanced Security Option. To create encrypted backups directly on tape, RMAN must use the Oracle Secure Backup SBT interface, but does not require the Advanced Security Option.
-
Automated database duplication
Easily create a copy of your database, supporting various storage configurations, including direct duplication between ASM databases.
-
Cross-platform data conversion
Whether you use RMAN or user-managed methods, you can supplement physical backups with logical backups of schema objects made with Data Pump Export utility. You can later use Data Pump Import to re-create data after restore and recovery. Logical backups are mostly beyond the scope of the backup and recovery documentation.
1.1.2 About Failures that Require Database Recovery
Although several problems can halt the normal operation of an Oracle Database or affect database I/O operations, not all of them require DBA intervention.
The following problems typically require DBA intervention and data recovery: media failure, user errors, and application errors. Other failures may require DBA intervention without causing data loss or requiring recovery from backup. For example, you may need to restart the database after an instance failure or allocate more disk space after statement failure because of a full data file.
Media Failures
A media failure is a physical problem with a disk that causes a failure of a read from or write to a disk file that is required to run the database. Any database file can be vulnerable to a media failure. The appropriate recovery technique following a media failure depends on the files affected and the types of backup available.
One particularly important aspect of backup and recovery is developing a disaster recovery strategy to protect against catastrophic data loss, for example, the loss of an entire database host.
User Errors
User errors occur when, either due to an error in application logic or a manual mistake, data in a database is changed or deleted incorrectly. User errors are estimated to be the greatest single cause of database downtime.
Data loss due to user error can be either localized or widespread. An example of localized damage is deleting the wrong person from the employees table. This type of damage requires surgical detection and repair. An example of widespread damage is a batch job that deletes the company orders for the current month. In this case, drastic action is required to avoid a extensive database downtime.
While user training and careful management of privileges can prevent most user errors, your backup strategy determines how gracefully you recover the lost data when user error does cause data loss.
Application Errors
Sometimes a software malfunction can corrupt data blocks. In a physical corruption, which is also called a media corruption, the database does not recognize the block at all: the checksum is invalid, the block contains all zeros, or the header and footer of the block do not match. If the corruption is not extensive, then you can often repair it easily with block media recovery.
See Also:
Oracle AI Database Utilities to learn how to use Data Pump.
1.1.3 About Data Archival
Data archival, although related to data protection, serves a different purpose. An archival backup is exempted from the normal backup and recovery strategy. These backups are typically archived onto separate storage media and retained for long periods.
For example, you may need to preserve a copy of a database as it existed at the end of a business quarter. This backup is not part of the disaster recovery strategy. The media to which these backups are written are often unavailable after the backup is complete. You may send the tape into fire storage or ship a portable hard drive to a testing facility. RMAN provides a convenient way to create a backup and exempt it from your backup retention policy. This type of backup is known as an archival backup.
1.1.4 About Data Transfer
RMAN backups can be used to transport databases and tablespaces across different platforms.
In some situations you may need to take a backup of a database or database component and move it to another location. For example, you can use Recovery Manager (RMAN) to create a database copy, create a tablespace copy that can be imported into another database, or move an entire database from one platform to another. These tasks are not strictly speaking part of a backup and recovery strategy, but they do require the use of database backups, and so may be included in the duties of a backup administrator.
See Also:
The chapters in Transferring Data with RMAN
1.2 Oracle Backup and Recovery Solutions
Oracle provides multiple solutions for performing backup and recovery.
The following solutions are available when implementing a backup and recovery strategy:
-
Recovery Manager is fully integrated with the Oracle Database to perform a range of backup and recovery activities, including maintaining an RMAN repository of historical data about backups. You can access RMAN through the command line or through Oracle Enterprise Manager.
-
Oracle Enterprise Manager Cloud Control
Oracle Enterprise Manager Cloud Control (Cloud Control) provides a graphical front end and scheduling facilities for RMAN. You enter job parameters, specify a job schedule, and Cloud Control runs RMAN to conduct the backup and recovery operations.
-
Zero Data Loss Recovery Appliance (Recovery Appliance)
Recovery Appliance is a cloud-scale Engineered System that provides data protection for all Oracle Databases in the enterprise. Integrated with RMAN and Cloud Control, the Recovery Appliance provides a single repository for backups of multiple databases as described in "About Zero Data Loss Recovery Appliance".
-
User-managed backup and recovery
In this solution, you perform backup and recovery with a mixture of host operating system commands and SQL*Plus recovery commands. You are responsible for determining all aspects of when and how backups and recovery are done.
These solutions are supported by Oracle and are fully documented, but RMAN is the preferred solution for database backup and recovery. RMAN provides a common interface for backup tasks across different host operating systems, and offers several backup techniques not available through user-managed methods.
See Also:
1.3 Comparison of Oracle Backup Techniques
You can use multiple techniques to create backups of the Oracle Database. This section compares the Recovery Manager (RMAN), user-managed backups, and Data Pump techniques.
Table 1-1 summarizes the features of the different backup techniques.
Table 1-1 Feature Comparison of Backup Techniques
Feature | Recovery Manager | User-Managed |
---|---|---|
Closed database backups |
Supported. Requires instance to be mounted. |
Supported. |
Open database backups |
Supported. No need to use
|
Supported. Must use
|
Incremental backups |
Supported. |
Not supported. |
Corrupt block detection |
Supported. Identifies corrupt blocks and logs in
|
Not supported. |
Automatic specification of files to include in a backup |
Supported. Establishes the name and locations of all files to be backed up (whole database, tablespaces, data files, control files, and so on). |
Not supported. Files to be backed up must be located and copied manually. |
Backup repository |
Supported. Backups are recorded in the control file, which is the main repository of RMAN metadata. Additionally, you can store this metadata in a recovery catalog, which is a schema in a different database. |
Not supported. DBA must keep own records of backups. |
Backups to a media manager |
Supported. Interfaces with a media mnagement software. RMAN also supports proxy copy, a feature that enables a media manager to manage completely the transfer of data between disk and backup media. |
Supported. Backup to tape is manual or controlled by a media manager. |
Backup of initialization parameter file |
Supported. |
Supported. |
Backup of password and networking files |
Not supported. |
Supported. |
Platform-independent language for backups |
Supported. |
Not supported. |
Backups to Oracle Cloud Infrastructure |
Supported. |
Supported. |
1.4 About Oracle Flashback Technology
Oracle Flashback technology provides a set of features that complements your physical backup and recovery strategy.
Oracle Flashback Technology provides an additional layer of data protection. Specifically, you can use the various features of Oracle Flashback to view past states of data and rewind your database without restoring backups or performing point-in-time recovery. In general, flashback features are more efficient and less disruptive than media recovery in most situations in which they apply.
Oracle Flashback Technology enables you to use the following functionality:
1.4.1 Logical Flashback Features
The logical-level flashback features of Oracle Database do not depend on RMAN and are available whether or not RMAN is part of your backup strategy.
Most of the flashback features of Oracle operate at the logical level, enabling you to view and manipulate database objects. Except for Oracle Flashback Drop, the logical flashback features rely on undo data, which are records of the effects of each database update and the values overwritten in the update.
Oracle Database includes the following logical flashback features:
-
Oracle Flashback Query
You can specify a target time and run queries against a database, viewing results as they would appear at the target time. To recover from an unwanted change like an update to a table, you could choose a target time before the error and run a query to retrieve the contents of the lost rows. Oracle AI Database Development Guide explains how to use this feature.
-
Oracle Flashback Version Query
You can view all versions of all rows that ever existed in one or more tables in a specified time interval. You can also retrieve metadata about the differing versions of the rows, including start and end time, operation, and transaction ID of the transaction that created the version. You can use this feature to recover lost data values and to audit changes to the tables queried. Oracle AI Database Development Guide explains how to use this feature.
-
Oracle Flashback Transaction Query
You can view changes made by a single transaction, or by all the transactions during a specific time period. Oracle AI Database Development Guide explains how to use this feature.
-
Oracle Flashback Transaction
You can reverse a transaction. Oracle Database determines the dependencies between transactions and in effect creates a compensating transaction that reverses the unwanted changes. The database rewinds to a state as if the transaction, and any transactions that could be dependent on it, had never happened. Oracle AI Database Development Guide explains how to use this feature.
-
Oracle Flashback Table
You can recover a table or set of tables to a specified point in time earlier without taking any part of the database offline. In many cases, Flashback Table eliminates the need to perform more complicated point-in-time recovery operations. Flashback Table restores tables while automatically maintaining associated attributes such as current indexes, triggers, and constraints, and in this way enabling you to avoid finding and restoring database-specific properties. "Rewinding a Table with Flashback Table" explains how to use this feature.
-
Oracle Flashback Drop
You can reverse the effects of a
DROP
TABLE
statement. "Rewinding a DROP TABLE Operation with Flashback Drop" explains how to use this feature.
A flashback data archive enables you to use some logical flashback features to access data from far back in the past. A flashback data archive consists of one or more tablespaces or parts of tablespaces. When you create a flashback data archive, you specify the name, retention period, and tablespace. You can also specify a default flashback data archive. The database automatically purges old historical data the day after the retention period expires.
You can turn flashback archiving on and off for individual tables. By default, flashback archiving is turned off for every table.
See Also:
-
Performing Flashback and Database Point-in-Time Recovery to learn how to perform Flashback Table and Flashback Drop
-
Oracle AI Database Development Guide for more information on the logical flashback features
1.4.2 Flashback Database
Flashback Database enables you to revert an Oracle Database to a previous point in time.
At the physical level, Oracle Flashback Database provides a more efficient data protection alternative to database point-in-time recovery (DBPITR). If the current data files have unwanted changes, then you can use the RMAN command FLASHBACK DATABASE
to revert the data files to their contents at a past time. The end product is much like the result of a DBPITR, but is generally much faster because it does not require restoring data files from backup and requires less redo than media recovery.
Flashback Database uses flashback logs to access past versions of data blocks and some information from archived redo logs. Flashback Database requires that you configure a fast recovery area for a database because the flashback logs are stored there (by default). Flashback logging is not enabled by default. Space used for flashback logs is managed automatically by the database and balanced against space required for other files in the fast recovery area.
Starting with Oracle AI Database 26ai, when you configure the fast recovery area, you can designate a separate disk location for flashback logging. If you have write-intensive database workloads, flashback logs can slow down the database if the fast recovery area is not fast enough. Therefore, you can choose to write the flashback logs to faster disks outside the fast recovery area to improve database performance.
Oracle Database also supports restore points along with Flashback Database and backup and recovery. A restore point is an alias corresponding to a system change number (SCN). You can create a restore point at any time if you anticipate needing to return part or all of a database to its contents at that time. A guaranteed restore point ensures that you can use Flashback Database to return a database to the time of the restore point.
See Also:
"Rewinding a Database with Flashback Database" to learn how to perform Flashback Database with the FLASHBACK DATABASE
command
1.5 RMAN and Oracle Enterprise Manager Cloud Control
RMAN functionality can also be accessed using Oracle Enterprise Manager Cloud Control.
This section contains:
1.5.1 About Oracle Enterprise Manager Cloud Control
Oracle Enterprise Manager Cloud Control (Cloud Control) is a browser-based management interface for Oracle Database.
Cloud Control provides a graphical front end and scheduling facilities for RMAN. You enter job parameters, specify a job schedule, and Cloud Control runs RMAN at the designated time or designated repeat interval to conduct the backup and recovery operations. Cloud Control provides access to RMAN through a set of wizards. These wizards lead you through a variety of recovery procedures based on an analysis of your database, your available backups, and your data recovery objectives.
By using Cloud Control, you can perform the simpler restore and recovery scenarios outlined in this documentation. You can also use more sophisticated restore and recovery techniques such as point-in-time recovery and Oracle Flashback operations, which allow for efficient repair of media failures and user errors. Using Cloud Control is often simpler than the RMAN command-line client.
To use Cloud Control, you start by accessing the Database Home page as described in Accessing the Database Home Page Using Cloud Control.
Performing Backup and Recovery Tasks with Cloud Control describes how to use Cloud Control for backup and recovery.
1.5.2 Accessing the Database Home Page Using Cloud Control
The Database Home page is the main database management page in Oracle Enterprise Manager Cloud Control (Cloud Control).
After you log in to Cloud Control, you go to the Database Home page for the target database for backup and recovery tasks.
To access the Database Home page in Cloud Control:
-
Start Cloud Control.
The URL for accessing Cloud Control has the following syntax:
http://hostname.domain:portnumber/em
Obtain the URL from your Oracle Enterprise Manager administrator or your database administrator.
-
On the Welcome page, enter your Cloud Control user name and password, and then click Login.
-
From the Targets menu, select Databases.
-
On the Databases page, if not already selected, select Search List to display a list of the available target databases.
-
Select the target database that you want to modify by clicking the database name.
The home page for the target database appears. The first time that you interact with the database (for example, by selecting from the menu options), the Database Login page appears.
-
On the login page for the target database, log in as a user with the appropriate privileges. For example, to log in as user
SYS
with theSYSDBA
privilege:-
User Name: Enter
SYS
. -
Password: Enter the
SYS
user's password. -
Connect As: From the list, select Sysdba Role.
-
1.5.3 Performing Backup and Recovery Tasks with Cloud Control
You can perform a variety of both simple and advanced backup and recovery tasks with Oracle Enterprise Manager Cloud Control (Cloud Control).
To perform backup and recovery tasks with Cloud Control:
- Access the Database Home page for the target database as described in Accessing the Database Home Page Using Cloud Control.
- From the Availability menu, select Backup and Recovery, and then select an option.
1.6 About Zero Data Loss Recovery Appliance
Zero Data Loss Recovery Appliance (Recovery Appliance) is a cloud-scale Engineered System that is designed to protect all the Oracle Databases in your enterprise. It achieves significant efficiencies in performance and manageability of backups by offloading most Oracle Database backup and restore processing to a centralized Recovery Appliance.
Recovery Appliance stores and manages backups of multiple databases on a unified disk pool, using an incremental-forever backup strategy described in "About the Incremental-Forever Backup Strategy for Recovery Appliance". It continually compresses, deduplicates, and validates backups at the Oracle block level, while quickly creating full virtual backups on demand.
See Also:
Zero Data Loss Recovery Appliance Protected Database Configuration Guide for information about the advantages of Recovery Appliance
Multiple client databases—known as protected databases—share a single, centrally-managed Recovery Appliance catalog that resides on the Recovery Appliance. All protected databases that send backups to Recovery Appliance must use this catalog. Virtual private catalog technology enforces separation of duties among the protected database DBAs and the Recovery Appliance administrator.
Real-time redo transport minimizes the window of potential data loss that exists between successive archived log backups. Redo data from the protected database is written directly to the recovery appliance as it is generated.
Recovery Appliance is integrated with Cloud Control and RMAN. An accompanying media management library is used for communication between RMAN and Recovery Appliance. Cloud Control enables administrators to centrally manage and monitor the data protection of all protected databases in the enterprise.
Oracle Secure Backup, the tape management component of Recovery Appliance, is preinstalled on Recovery Appliance. For disaster recovery, Recovery Appliance can replicate backups to other Recovery Appliances. A single Recovery Appliance can service multiple protected databases of different versions and from different platforms.
1.6.1 Using RMAN with Recovery Appliance
You can use most RMAN commands to back up to and recover from Zero Data Loss Recovery Appliance (Recovery Appliance).
To make backups to Recovery Appliance, you must first set up the Recovery Appliance
backup module on the target database server. The backup module installer
(ra_installer.zip
) is located in the
ORACLE_HOME/lib
directory of the target database.
- On UNIX/Linux systems, the Recovery Appliance SBT library
libra.so
is located in the$ORACLE_HOME/lib
directory. - On Windows systems, the Recovery Appliance SBT library
orara.dll
is located in the%ORACLE_HOME%\bin
directory.
oracle.zdlra
is the predefined alias name for the native SBT
library that corresponds to Recovery Appliance. When you configure the RMAN SBT channel
for backups to Recovery Appliance, use the SBT_LIBRARY
parameter to
specify the native SBT library alias oracle.zdlra
(recommended), or
provide the absolute path to the native library file
($ORACLE_HOME/lib/libra.so
or
%ORACLE_HOME%\bin\orara.dll
) located in the Oracle home
directory.
See Also:
-
About the Incremental-Forever Backup Strategy for Recovery Appliance
-
Zero Data Loss Recovery Appliance Protected Databases Configuration Guide for information about RMAN commands with modified behavior in Recovery Appliance
1.7 Backup and Recovery Documentation Roadmap
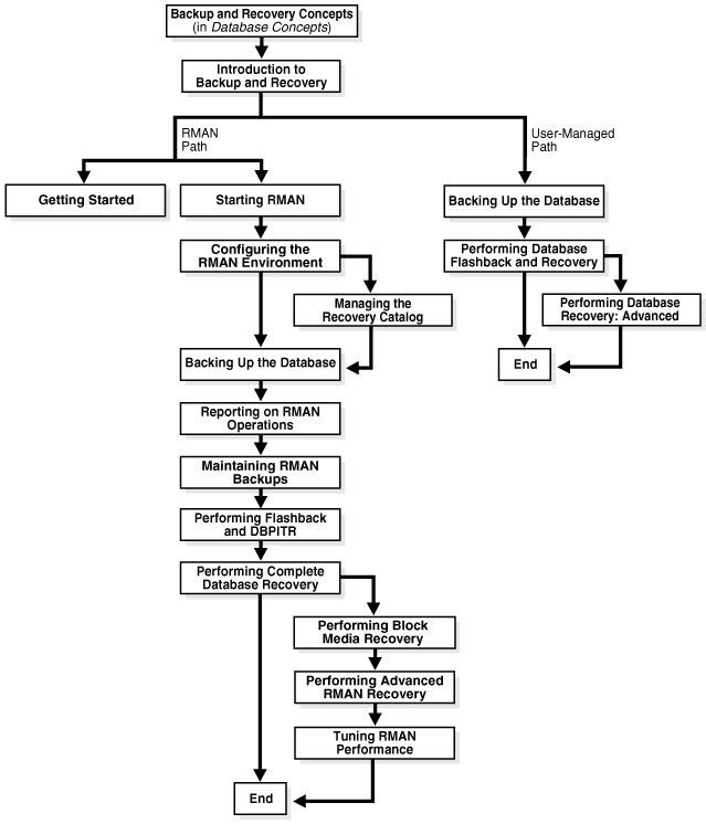
The backup and recovery documentation roadmap is divided into two main paths: RMAN and user-managed backup and recovery. Optional paths are shown as splitting off and then rejoining each main path.
Figure 1-1 illustrates the recommended way to navigate the backup and recovery documentation. You can either implement your backup and recovery strategy with RMAN, which is recommended, or with user-managed tools.
Figure 1-1 Backup and Recovery Documentation Roadmap

Description of "Figure 1-1 Backup and Recovery Documentation Roadmap"
Note:
Starting in Oracle AI Database 26ai, the Data Recovery Advisor (DRA) feature is desupported.
The desupport of DRA includes desupporting the following Oracle Recovery Manager (RMAN) commands: LIST FAILURE
, ADVISE FAILURE
, REPAIR FAILURE
, and CHANGE FAILURE
. Database administrators will no longer have access to these commands. There is no replacement feature for DRA.
1.7.1 Recovery Manager Documentation Roadmap
This section provides a roadmap for navigating the backup and recovery documentation when using RMAN as your principal backup and recovery solution.
Begin by reading "Getting Started with RMAN". This brief chapter, which explains the most basic RMAN techniques, may be adequate for your purposes. For a more comprehensive explanation of how to implement a backup and recovery strategy with RMAN, read the chapters in the following order (optional chapters are not listed):
-
Read " Starting and Interacting with the RMAN Client".
This chapter explains how to start the RMAN client and connect to databases.
-
Read " Configuring the RMAN Environment".
This chapter explains how to perform basic tasks such as configuring a fast recovery area, backup retention policy, and archived redo log deletion policy.
-
Read " Backing Up the Database".
This chapter explains how to implement a basic backup strategy.
-
Read "Reporting on RMAN Operations".
This chapter explains how to monitor RMAN backup and recovery operations. Specifically, the chapter explains how to use the reporting commands (
LIST
,REPORT
, andSHOW
) and the relevant V$ and recovery catalog views. -
Read " Maintaining RMAN Backups and Repository Records".
This chapter explains how to verify the existence of backups, change the repository status of backups, delete backups, and perform other maintenance tasks.
-
Read " Performing Flashback and Database Point-in-Time Recovery".
This chapter explains how to use the
FLASHBACK DATABASE
command and perform point-in-time recovery with theRECOVER DATABASE
command. -
Read " Performing Complete Database Recovery".
This chapter explains how to recover individual tablespaces or the database.
1.7.2 User-Managed Backup and Recovery Documentation Roadmap
This section provides a roadmap for navigating the backup and recovery documentation when you do not use RMAN as your principal backup and recovery solution.
In this case, you must use third-party tools to make your backups and SQL or SQL*Plus commands to perform recovery. Read the chapters in the following order:
-
Read Making User-Managed Database Backups.
This chapter explains how to make backups with third-party tools.
-
Read Performing User-Managed Database Flashback and Recovery.
This chapter explains how to use the SQL statement
FLASHBACK DATABASE
and to perform recovery with the SQL*PlusRECOVER
command. -
Read Performing User-Managed Recovery: Advanced Scenarios.
This chapter explains various recovery scenarios.