193 DBMS_SQL

The DBMS_SQL package provides an interface to use dynamic SQL to parse any data manipulation language (DML) or data definition language (DDL) statement using PL/SQL.

For example, you can enter a DROP TABLE statement from within a stored procedure by using the PARSE Procedures supplied with the DBMS_SQL package.

This chapter contains the following topics:

See Also:

For more information on native dynamic SQL, see Oracle Database PL/SQL Language Reference.

193.1 DBMS_SQL Overview

Oracle lets you write stored procedures and anonymous PL/SQL blocks that use dynamic SQL. Dynamic SQL statements are not embedded in your source program; rather, they are stored in character strings that are input to, or built by, the program at runtime. This enables you to create more general-purpose procedures. For example, dynamic SQL lets you create a procedure that operates on a table whose name is not known until runtime.

Native Dynamic SQL is an alternative to DBMS_SQL that lets you place dynamic SQL statements directly into PL/SQL blocks. In most situations, Native Dynamic SQL is easier to use and performs better than DBMS_SQL. However, Native Dynamic SQL itself has certain limitations:

  • There is no support for so-called Method 4 (for dynamic SQL statements with an unknown number of inputs or outputs)

  • There are some tasks that can only be performed using DBMS_SQL. For tasks that require DBMS_SQL, see Oracle Database PL/SQL Language Reference.

The ability to use dynamic SQL from within stored procedures generally follows the model of the Oracle Call Interface (OCI).

PL/SQL differs somewhat from other common programming languages, such as C. For example, addresses (also called pointers) are not user-visible in PL/SQL. As a result, there are some differences between the Oracle Call Interface and the DBMS_SQL package. These differences include the following:

  • The OCI binds by address and the DBMS_SQL package binds by value.

  • With DBMS_SQL you must call VARIABLE_VALUE to retrieve the value of an OUT parameter for an anonymous block, and you must call COLUMN_VALUE after fetching rows to retrieve the values of the columns in the rows into your program.

  • The current release of the DBMS_SQL package does not provide CANCEL cursor procedures.

  • Indicator variables are not required, because NULLs are fully supported as values of a PL/SQL variable.

193.2 DBMS_SQL Security Model

DBMS_SQL is a SYS-owned package compiled with AUTHID CURRENT_USER. Any DBMS_SQL subprogram called from an anonymous PL/SQL block runs with the privileges of the current user.

See Also:

Oracle Database PL/SQL Language Reference for more information about using Invoker Rights or Definer Rights

Preventing Malicious or Accidental Access of Open Cursor Numbers

An error, ORA-29471, is raised when any DBMS_SQL subprogram is called with a cursor number that does not denote an open cursor. When the error is raised, an alert is issued to the alert log and DBMS_SQL becomes inoperable for the life of the session.

If the actual value for the cursor number in a call to the IS_OPEN Function denotes a cursor currently open in the session, the return value is TRUE. If the actual value is NULL, then the return value is FALSE. Otherwise, this raises an ORA-29471 error.

Preventing Inappropriate Use of a Cursor

Cursors are protected from security breaches that subvert known existing cursors.

Checks are made when binding and executing. Optionally, checks may be performed for every single DBMS_SQL subprogram call. The check is:

  • The current_user is the same on calling the subprogram as it was on calling the most recent parse.

  • The enabled roles on calling the subprogram must be identical to the enabled roles on calling the most recent parse.

  • The container is the same on calling the subprogram as it was on calling the most recent parse.

Consistent with the use of definer's rights subprograms, roles do not apply.

If either check fails, then an ORA-29470 error is raised.

The mechanism for defining when checks are performed is a new overload for the OPEN_CURSOR subprogram, which takes a formal parameter, security_level, with allowed values NULL, 1 and 2.

  • When security_level = 1 (or is NULL), the checks are made only when binding and executing.

  • When security_level = 2, the checks are always made.

Upgrade Considerations

This security regime is stricter than those in the previous releases. As a consequence, users of DBMS_SQL may encounter runtime errors on upgrade.

193.3 DBMS_SQL Constants

The DBMS_SQL Constants package provides constants that are used with the language_flag parameter of the PARSE Procedures.

These constants are described in the following table.

Table 193-1 DBMS_SQL Constants

Name Type Value Description

V6

INTEGER

0

Specifies Oracle database version 6 behavior

NATIVE

INTEGER

1

Specifies normal behavior for the database to which the program is connected

V7

INTEGER

2

Specifies Oracle database version 7 behavior

FOREIGN_SYNTAX

INTEGER

4294967295

Specifies a non-Oracle database syntax and behavior. The SQL statement to be parsed needs to be translated first using the SQL translation profile set in the database session. The SQL translation profile is a database schema object that directs how SQL statements are translated to Oracle. An error is raised if a profile is not set.

Related Topics

193.4 DBMS_SQL Operational Notes

These operational notes describe processing queries, processing updates, inserts, and deletes, and locating errors.

Processing Queries

If you are using dynamic SQL to process a query, then you must perform the following steps:

  1. Specify the variables that are to receive the values returned by the SELECT statement by calling the DEFINE_COLUMN Procedures, the DEFINE_COLUMN_LONG Procedure, or the DEFINE_ARRAY Procedure.

  2. Run your SELECT statement by calling the EXECUTE Function.

  3. Call the FETCH_ROWS Function (or EXECUTE_AND_FETCH) to retrieve the rows that satisfied your query.

  4. Call COLUMN_VALUE Procedure or COLUMN_VALUE_LONG Procedure to determine the value of a column retrieved by the FETCH_ROWS Function for your query. If you used anonymous blocks containing calls to PL/SQL procedures, then you must call the VARIABLE_VALUE Procedures to retrieve the values assigned to the output variables of these procedures.

Processing Updates, Inserts, and Deletes

If you are using dynamic SQL to process an INSERT, UPDATE, or DELETE, then you must perform the following steps:

  1. Run your INSERT, UPDATE, or DELETE statement by calling the EXECUTE Function.

  2. If statements have the returning clause, then you must call the VARIABLE_VALUE Procedures to retrieve the values assigned to the output variables.

Locating Errors

The DBMS_SQL package has additional functions for obtaining information about the last referenced cursor in the session. The values returned by these functions are meaningful only immediately after a SQL statement is run. In addition, some error-locating functions are meaningful only after certain DBMS_SQL calls. For example, you call the LAST_ERROR_POSITION Function immediately after calling one of the PARSE Procedures.

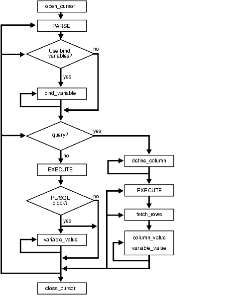
193.5 DBMS_SQL Execution Flow

These functions comprise the DBMS_SQL execution flow.

193.5.1 OPEN_CURSOR

To process a SQL statement, you must have an open cursor. When you call the OPEN_CURSOR Functions, you receive a cursor ID number for the data structure representing a valid cursor maintained by Oracle.

These cursors are distinct from cursors defined at the precompiler, OCI, or PL/SQL level, and are used only by the DBMS_SQL package.

Related Topics

193.5.2 PARSE

Every SQL statement must be parsed by calling the PARSE procedures. Parsing the statement checks the statement's syntax and associates it with the cursor in your program.

You can parse any DML or DDL statement. DDL statements are run on the parse, which performs the implied commit.

The execution flow of DBMS_SQL is shown in Figure 193-1.

Figure 193-1 DBMS_SQL Execution Flow

Description of Figure 193-1 follows
Description of "Figure 193-1 DBMS_SQL Execution Flow"

Related Topics

193.5.3 BIND_VARIABLE, BIND_VARIABLE_PKG or BIND_ARRAY

Many DML statements require that data in your program be input to Oracle. When you define a SQL statement that contains input data to be supplied at runtime, you must use placeholders in the SQL statement to mark where data must be supplied.

For each placeholder in the SQL statement, you must call one of the BIND_ARRAY Procedures, or BIND_VARIABLE Procedures, or the BIND_VARIABLE_PKG Procedure to supply the value of a variable in your program (or the values of an array) to the placeholder. When the SQL statement is subsequently run, Oracle uses the data that your program has placed in the output and input, or bind variables.

DBMS_SQL can run a DML statement multiple times — each time with a different bind variable. The BIND_ARRAY procedure lets you bind a collection of scalars, each value of which is used as an input variable once for each EXECUTE. This is similar to the array interface supported by the OCI.

Note that the datatype of the values bound to placeholders cannot be PL/SQL-only datatypes.

193.5.4 DEFINE_COLUMN, DEFINE_COLUMN_LONG, or DEFINE_ARRAY

The DEFINE_COLUMN, DEFINE_COLUMN_LONG, and DEFINE_ARRAY procedures specify the variables that receive SELECT values on a query.

The columns of the row being selected in a SELECT statement are identified by their relative positions as they appear in the select list, from left to right. For a query, you must call one of the define procedures (DEFINE_COLUMN Procedures, DEFINE_COLUMN_LONG Procedure, or DEFINE_ARRAY Procedure) to specify the variables that are to receive the SELECT values, much the way an INTO clause does for a static query.

Use the DEFINE_COLUMN_LONG procedure to define LONG columns, in the same way that DEFINE_COLUMN is used to define non-LONG columns. You must call DEFINE_COLUMN_LONG before using the COLUMN_VALUE_LONG Procedure to fetch from the LONG column.

Use the DEFINE_ARRAY procedure to define a PL/SQL collection into which you want to fetch rows in a single SELECT statement. DEFINE_ARRAY provides an interface to fetch multiple rows at one fetch. You must call DEFINE_ARRAY before using the COLUMN_VALUE procedure to fetch the rows.

193.5.5 EXECUTE

Call the EXECUTE Function to run your SQL statement.

Related Topics

193.5.6 FETCH_ROWS or EXECUTE_AND_FETCH

The FETCH_ROWS Function retrieves the rows that satisfy the query. Each successive fetch retrieves another set of rows, until the fetch is unable to retrieve any more rows. Instead of calling EXECUTE Function and then FETCH_ROWS, you may find it more efficient to call EXECUTE_AND_FETCH Function if you are calling EXECUTE for a single execution.

193.5.7 VARIABLE_VALUE, VARIABLE_VALUE_PKG, COLUMN_VALUE, or COLUMN_VALUE_LONG

The type of call determines which procedure or function to use.

For queries, call the COLUMN_VALUE Procedure to determine the value of a column retrieved by the FETCH_ROWS Function.

For anonymous blocks containing calls to PL/SQL procedures or DML statements with returning clause, call the VARIABLE_VALUE Procedures or the VARIABLE_VALUE_PKG Procedure to retrieve the values assigned to the output variables when statements were run.

To fetch only part of a LONG database column (which can be up to two gigabytes in size), use the DEFINE_COLUMN_LONG Procedure. You can specify the offset (in bytes) into the column value, and the number of bytes to fetch.

193.5.8 CLOSE_CURSOR

When you no longer need a cursor for a session, close the cursor by calling the CLOSE_CURSOR Procedure. If you are using an Oracle Open Gateway, then you may need to close cursors at other times as well. Consult your Oracle Open Gateway documentation for additional information.

Related Topics

193.6 DBMS_SQL Exceptions

This exception is raised by the COLUMN_VALUE Procedure or the VARIABLE_VALUE Procedures when the type of the given OUT parameter (for where to put the requested value) is different from the type of the value.

inconsistent_type EXCEPTION;
  pragma exception_init(inconsistent_type, -6562);

193.7 DBMS_SQL Examples

These example procedures use the DBMS_SQL package.

Example : Using DBMS_SQL Demo

This example does not need dynamic SQL because the text of the statement is known at compile time, but it illustrates the basic concept underlying the package.

The DEMO procedure deletes all of the employees from the EMP table whose salaries are greater than the salary that you specify when you run DEMO.

CREATE OR REPLACE PROCEDURE demo(salary IN NUMBER) AS
    cursor_name INTEGER;
    rows_processed INTEGER;
BEGIN
    cursor_name := dbms_sql.open_cursor;
    DBMS_SQL.PARSE(cursor_name, 'DELETE FROM emp WHERE sal > :x',
                   DBMS_SQL.NATIVE);
    DBMS_SQL.BIND_VARIABLE(cursor_name, ':x', salary);
    rows_processed := DBMS_SQL.EXECUTE(cursor_name);
    DBMS_SQL.CLOSE_CURSOR(cursor_name);
EXCEPTION
WHEN OTHERS THEN
    DBMS_SQL.CLOSE_CURSOR(cursor_name);
END;

Example 2

The following sample procedure is passed a SQL statement, which it then parses and runs:

CREATE OR REPLACE PROCEDURE exec(STRING IN varchar2) AS
    cursor_name INTEGER;
    ret INTEGER;
BEGIN
   cursor_name := DBMS_SQL.OPEN_CURSOR;
  

DDL statements are run by the parse call, which performs the implied commit.

   DBMS_SQL.PARSE(cursor_name, string, DBMS_SQL.NATIVE);
   ret := DBMS_SQL.EXECUTE(cursor_name);
   DBMS_SQL.CLOSE_CURSOR(cursor_name);
END;

Creating such a procedure enables you to perform the following operations:

  • The SQL statement can be dynamically generated at runtime by the calling program.

  • The SQL statement can be a DDL statement or a DML without binds.

For example, after creating this procedure, you could make the following call:

exec('create table acct(c1 integer)');

You could even call this procedure remotely, as shown in the following example. This lets you perform remote DDL.

exec@domain.com('CREATE TABLE acct(c1 INTEGER)');

Example 3

The following sample procedure is passed the names of a source and a destination table, and copies the rows from the source table to the destination table. This sample procedure assumes that both the source and destination tables have the following columns:

id        of type NUMBER
name      of type VARCHAR2(30)
birthdate of type DATE

This procedure does not need the use of dynamic SQL; however, it illustrates the concepts of this package.

CREATE OR REPLACE PROCEDURE copy ( 
     source      IN VARCHAR2, 
     destination IN VARCHAR2) IS 
     id_var             NUMBER; 
     name_var           VARCHAR2(30); 
     birthdate_var      DATE; 
     source_cursor      INTEGER; 
     destination_cursor INTEGER; 
     ignore             INTEGER; 
  BEGIN 
 
  -- Prepare a cursor to select from the source table: 
     source_cursor := dbms_sql.open_cursor; 
     DBMS_SQL.PARSE(source_cursor, 
         'SELECT id, name, birthdate FROM ' || source, 
          DBMS_SQL.NATIVE); 
     DBMS_SQL.DEFINE_COLUMN(source_cursor, 1, id_var); 
     DBMS_SQL.DEFINE_COLUMN(source_cursor, 2, name_var, 30); 
     DBMS_SQL.DEFINE_COLUMN(source_cursor, 3, birthdate_var); 
     ignore := DBMS_SQL.EXECUTE(source_cursor); 
 
  -- Prepare a cursor to insert into the destination table: 
     destination_cursor := DBMS_SQL.OPEN_CURSOR; 
     DBMS_SQL.PARSE(destination_cursor, 
                  'INSERT INTO ' || destination || 
                  ' VALUES (:id_bind, :name_bind, :birthdate_bind)', 
                   DBMS_SQL.NATIVE); 
 
  -- Fetch a row from the source table and insert it into the destination table: 
     LOOP 
       IF DBMS_SQL.FETCH_ROWS(source_cursor)>0 THEN 
         -- get column values of the row 
         DBMS_SQL.COLUMN_VALUE(source_cursor, 1, id_var); 
         DBMS_SQL.COLUMN_VALUE(source_cursor, 2, name_var); 
         DBMS_SQL.COLUMN_VALUE(source_cursor, 3, birthdate_var); 
 
  -- Bind the row into the cursor that inserts into the destination table. You 
  -- could alter this example to require the use of dynamic SQL by inserting an 
  -- if condition before the bind. 
        DBMS_SQL.BIND_VARIABLE(destination_cursor, ':id_bind', id_var); 
        DBMS_SQL.BIND_VARIABLE(destination_cursor, ':name_bind', name_var); 
        DBMS_SQL.BIND_VARIABLE(destination_cursor, ':birthdate_bind', 
                                                                   birthdate_var); 
        ignore := DBMS_SQL.EXECUTE(destination_cursor); 
      ELSE 
 
  -- No more rows to copy: 
        EXIT; 
      END IF; 
    END LOOP; 
 
  -- Commit and close all cursors: 
     COMMIT; 
     DBMS_SQL.CLOSE_CURSOR(source_cursor); 
     DBMS_SQL.CLOSE_CURSOR(destination_cursor); 
   EXCEPTION 
     WHEN OTHERS THEN 
       IF DBMS_SQL.IS_OPEN(source_cursor) THEN 
         DBMS_SQL.CLOSE_CURSOR(source_cursor); 
       END IF; 
       IF DBMS_SQL.IS_OPEN(destination_cursor) THEN 
         DBMS_SQL.CLOSE_CURSOR(destination_cursor); 
       END IF; 
       RAISE; 
  END; 
/ 

Example 4: RETURNING clause

With this clause, INSERT, UPDATE, and DELETE statements can return values of expressions in bind variables.

If a single row is inserted, updated, or deleted, then use DBMS_SQL.BIND_VARIABLE to bind these outbinds. To get the values in these bind variables, call DBMS_SQL.VARIABLE_VALUE

Note:

This process is similar to DBMS_SQL.VARIABLE_VALUE, which must be called after running a PL/SQL block with an outbind inside DBMS_SQL.

i) Single-row insert

      CREATE OR REPLACE PROCEDURE single_Row_insert
           (c1 NUMBER, c2 NUMBER, r OUT NUMBER) is
      c NUMBER;
      n NUMBER;
      begin
        c := DBMS_SQL.OPEN_CURSOR;
        DBMS_SQL.PARSE(c, 'INSERT INTO tab VALUES (:bnd1, :bnd2) ' ||
                          'RETURNING c1*c2 INTO :bnd3', DBMS_SQL.NATIVE);
     DBMS_SQL.BIND_VARIABLE(c, 'bnd1', c1);
        DBMS_SQL.BIND_VARIABLE(c, 'bnd2', c2);
        DBMS_SQL.BIND_VARIABLE(c, 'bnd3', r);
        n := DBMS_SQL.EXECUTE(c); 
        DBMS_SQL.VARIABLE_VALUE(c, 'bnd3', r); -- get value of outbind variable
        DBMS_SQL.CLOSE_CURSOR(c);
      END;
      /
 

ii) Single-row update

      CREATE OR REPLACE PROCEDURE single_Row_update
           (c1 NUMBER, c2 NUMBER, r out NUMBER) IS
      c NUMBER;
      n NUMBER;
      BEGIN
        c := DBMS_SQL.OPEN_CURSOR;
        DBMS_SQL.PARSE(c, 'UPDATE tab SET c1 = :bnd1, c2 = :bnd2 ' ||
                          'WHERE rownum < 2 ' || 
                          'RETURNING c1*c2 INTO :bnd3', DBMS_SQL.NATIVE);
        DBMS_SQL.BIND_VARIABLE(c, 'bnd1', c1);
        DBMS_SQL.BIND_VARIABLE(c, 'bnd2', c2);
        DBMS_SQL.BIND_VARIABLE(c, 'bnd3', r);
        n := DBMS_SQL.EXECUTE(c); 
        DBMS_SQL.VARIABLE_VALUE(c, 'bnd3', r);-- get value of outbind variable
        DBMS_SQL.CLOSE_CURSOR(c);
      END;
      /

iii) Single-row delete

      CREATE OR REPLACE PROCEDURE single_Row_Delete
           (c1 NUMBER, r OUT NUMBER) is
      c NUMBER;
      n number;
      BEGIN
        c := DBMS_SQL.OPEN_CURSOR;
        DBMS_SQL.PARSE(c, 'DELETE FROM tab WHERE ROWNUM = :bnd1 ' ||
                      'RETURNING c1*c2 INTO :bnd2', DBMS_SQL.NATIVE);
        DBMS_SQL.BIND_VARIABLE(c, 'bnd1', c1);
        DBMS_SQL.BIND_VARIABLE(c, 'bnd2', r);
        n := DBMS_SQL.EXECUTE(c); 
        DBMS_SQL.VARIABLE_VALUE(c, 'bnd2', r);-- get value of outbind variable
        DBMS_SQL.CLOSE_CURSOR(c);
      END;
      /
 

iv) Multiple-row insert

      CREATE OR REPLACE PROCEDURE multi_Row_insert
           (c1 DBMS_SQL.NUMBER_TABLE, c2 DBMS_SQL.NUMBER_TABLE, 
            r OUT DBMS_SQL.NUMBER_TABLE) is
      c NUMBER;
      n NUMBER;
      BEGIN
        c := DBMS_SQL.OPEN_CURSOR;
        DBMS_SQL.PARSE(c, 'insert into tab VALUES (:bnd1, :bnd2) ' ||
                          'RETURNING c1*c2 INTO :bnd3', DBMS_SQL.NATIVE);
        DBMS_SQL.BIND_ARRAY(c, 'bnd1', c1);
        DBMS_SQL.BIND_ARRAY(c, 'bnd2', c2);
        DBMS_SQL.BIND_ARRAY(c, 'bnd3', r);
        n := DBMS_SQL.EXECUTE(c); 
        DBMS_SQL.VARIABLE_VALUE(c, 'bnd3', r);-- get value of outbind variable
        DBMS_SQL.CLOSE_CURSOR(c);
      END;
      /

v) Multiple-row update.

      CREATE OR REPLACE PROCEDURE multi_Row_update
           (c1 NUMBER, c2 NUMBER, r OUT DBMS_SQL.NUMBER_TABLE) IS
      c NUMBER;
      n NUMBER;
     BEGIN
        c := DBMS_SQL.OPEN_CURSOR;
        DBMS_SQL.PARSE(c, 'UPDATE tab SET c1 = :bnd1 WHERE c2 = :bnd2 ' ||
                          'RETURNING c1*c2 INTO :bnd3', DBMS_SQL.NATIVE);
        DBMS_SQL.BIND_VARIABLE(c, 'bnd1', c1);
        DBMS_SQL.BIND_VARIABLE(c, 'bnd2', c2);
        DBMS_SQL.BIND_ARRAY(c, 'bnd3', r);
        n := DBMS_SQL.EXECUTE(c); 
        DBMS_SQL.VARIABLE_VALUE(c, 'bnd3', r);-- get value of outbind variable
        DBMS_SQL.CLOSE_CURSOR(c);
      END;
      /

Note:

bnd1 and bnd2 can be arrays too. The value of the expression for all the rows updated will be in bnd3. There is no way to determine which rows were updated for each value of bnd1 and bnd2.

vi) Multiple-row delete

      CREATE OR REPLACE PROCEDURE multi_row_delete
           (c1 DBMS_SQL.NUMBER_TABLE,
            r OUT DBMS_SQL.NUMBER_TABLE) is
      c NUMBER;
      n NUMBER;
      BEGIN
        c := DBMS_SQL.OPEN_CURSOR;
        DBMS_SQL.PARSE(c, 'DELETE FROM tab WHERE c1 = :bnd1' ||
                          'RETURNING c1*c2 INTO :bnd2', DBMS_SQL.NATIVE);
        DBMS_SQL.BIND_ARRAY(c, 'bnd1', c1);
        DBMS_SQL.BIND_ARRAY(c, 'bnd2', r);
        n := DBMS_SQL.EXECUTE(c); 
        DBMS_SQL.VARIABLE_VALUE(c, 'bnd2', r);-- get value of outbind variable
        DBMS_SQL.CLOSE_CURSOR(c);
      END;
      /

vii) outbind in bulk PL/SQL

      CREATE OR REPLACE PROCEDURE foo (n NUMBER, square OUT NUMBER) IS
      BEGIN square := n * n; END;/
 
      CREATE OR REPLACE PROCEDURE bulk_plsql 
         (n DBMS_SQL.NUMBER_TABLE, square OUT DBMS_SQL.NUMBER_TABLE) IS
      c NUMBER;
      r NUMBER;
      BEGIN
        c := DBMS_SQL.OPEN_CURSOR;
        DBMS_SQL.PARSE(c, 'BEGIN foo(:bnd1, :bnd2); END;', DBMS_SQL.NATIVE);
        DBMS_SQL.BIND_ARRAY(c, 'bnd1', n);
        DBMS_SQL.BIND_ARRAY(c, 'bnd2', square);
        r := DBMS_SQL.EXECUTE(c);
        DBMS_SQL.VARIABLE_VALUE(c, 'bnd2', square);
     END;
     /

Note:

DBMS_SQL.BIND_ARRAY of number_Table internally binds a number. The number of times statement is run depends on the number of elements in an inbind array.

Example 5: Binds and Defines of User-defined Types in DBMS_SQL

CREATE TYPE dnames_var IS VARRAY(7) OF VARCHAR2(30)
/
 
CREATE TABLE depts (region VARCHAR2(25), dept_names dnames_var)
/
INSERT INTO depts VALUES('Europe', dnames_var('Shipping','Sales','Finance'))
/
INSERT INTO depts VALUES('Americas', dnames_var('Sales','Finance','Shipping'))
/
INSERT INTO depts VALUES('Asia', dnames_var('Finance','Payroll','Shipping','Sales'))
/
 
CREATE OR REPLACE PROCEDURE update_depts(new_dnames dnames_var, region VARCHAR2) IS
   some_dnames dnames_var;
   c      NUMBER;
   r      NUMBER;
   sql_stmt VARCHAR2(32767) :=
    'UPDATE depts SET dept_names = :b1 WHERE region = :b2 RETURNING dept_names INTO :b3';
 
BEGIN
 
   c := DBMS_SQL.OPEN_CURSOR;
 
   DBMS_SQL.PARSE(c, sql_stmt, dbms_sql.native);
 
   DBMS_SQL.BIND_VARIABLE(c, 'b1', new_dnames);
   DBMS_SQL.BIND_VARIABLE(c, 'b2', region);
   DBMS_SQL.BIND_VARIABLE(c, 'b3', some_dnames);
 
   r := DBMS_SQL.EXECUTE(c);
 
   -- Get value of outbind variable
   DBMS_SQL.VARIABLE_VALUE(c, 'b3', some_dnames);
 
   DBMS_SQL.CLOSE_CURSOR(c);
 
   -- select dept_names
   sql_stmt := 'SELECT dept_names FROM depts WHERE region = :b1';
 
   c := DBMS_SQL.OPEN_CURSOR;
   DBMS_SQL.PARSE(c, sql_stmt, dbms_sql.native);
 
   DBMS_SQL.DEFINE_COLUMN(c, 1, some_dnames);
   DBMS_SQL.BIND_VARIABLE(c, 'b1', region);
 
   r := DBMS_SQL.EXECUTE_AND_FETCH(c);
 
   DBMS_SQL.COLUMN_VALUE(c, 1, some_dnames);
 
   DBMS_SQL.CLOSE_CURSOR(c);
 
    -- loop through some_dnames collections
    FOR i IN some_dnames.FIRST .. some_dnames.LAST  LOOP
        DBMS_OUTPUT.PUT_LINE('Dept. Name = ' || some_dnames(i) || ' Updated!');
    END LOOP;
END;
/
 
DECLARE
  new_dnames dnames_var;
BEGIN
  new_dnames := dnames_var('Benefits', 'Advertising', 'Contracting', 
                           'Executive', 'Marketing');
  update_depts(new_dnames, 'Asia');
END;
/

193.8 DBMS_SQL Data Structures

The DBMS_SQL package defines RECORD type and TABLE type data structures.

193.8.1 DBMS_SQL DESC_REC Record Type

This record type holds the describe information for a single column in a dynamic query.

Note:

This type has been deprecated in favor of the DESC_REC2 Record Type.

It is the element type of the DESC_TAB table type and the DESCRIBE_COLUMNS Procedure.

Syntax

TYPE desc_rec IS RECORD (
      col_type            BINARY_INTEGER := 0,
      col_max_len         BINARY_INTEGER := 0,
      col_name            VARCHAR2(32)   := '',
      col_name_len        BINARY_INTEGER := 0,
      col_schema_name     VARCHAR2(32)   := '',
      col_schema_name_len BINARY_INTEGER := 0,
      col_precision       BINARY_INTEGER := 0,
      col_scale           BINARY_INTEGER := 0,
      col_charsetid       BINARY_INTEGER := 0,
      col_charsetform     BINARY_INTEGER := 0,
      col_null_ok         BOOLEAN        := TRUE);
TYPE desc_tab IS TABLE OF desc_rec INDEX BY BINARY_INTEGER;

Fields

Table 193-2 DESC_REC Fields

Field Description

col_type

Type of column

col_max_len

Maximum column length

col_name

Name of column

col_name_len

Length of column name

col_schema_name

Column schema name

col_schema_name_len

Length of column schema name

col_precision

Precision of column

col_scale

Scale of column

col_charsetid

Column character set id

col_charsetform

Column character set form

col_null_ok

NULL column flag; TRUE, if NULL possible

193.8.2 DBMS_SQL DESC_REC2 Record Type

DESC_REC2 is the element type of the DESC_TAB2 table type and the DESCRIBE_COLUMNS2 Procedure.

This record type is identical to DESC_REC except for the col_name field, which has been expanded to the maximum possible size for VARCHAR2. It is therefore preferred to DESC_REC because column name values can be greater than 32 characters. DESC_REC is deprecated as a result.

Syntax

TYPE desc_rec2 IS RECORD (
   col_type            binary_integer := 0,
   col_max_len         binary_integer := 0,
   col_name            varchar2(32767) := '',
   col_name_len        binary_integer := 0,
   col_schema_name     varchar2(32)   := '',
   col_schema_name_len binary_integer := 0,
   col_precision       binary_integer := 0,
   col_scale           binary_integer := 0,
   col_charsetid       binary_integer := 0,
   col_charsetform     binary_integer := 0,
   col_null_ok         boolean        := TRUE);

Fields

Table 193-3 DESC_REC2 Fields

Field Description

col_type

Type of column

col_max_len

Maximum column length

col_name

Name of column

col_name_len

Length of column name

col_schema_name

Column schema name

col_schema_name_len

Length of column schema name

col_precision

Precision of column

col_scale

Scale of column

col_charsetid

Column character set id

col_charsetform

Column character set form

col_null_ok

NULL column flag; TRUE, if NULL possible

193.8.3 DBMS_SQL DESC_REC3 Record Type

DESC_REC3 is the element type of the DESC_TAB3 table type and the DESCRIBE_COLUMNS3 Procedure.

DESC_REC3 is identical to DESC_REC2 except for two additional fields to hold the type name (type_name) and type name len (type_name_len) of a column in a dynamic query. These two fields hold the type name and type name length when the column is a user-defined type (a collection or object type). The col_type_name and col_type_name_len fields are only populated when the col_type field's value is 109, the Oracle type number for user-defined types.

Syntax

TYPE desc_rec3 IS RECORD (
   col_type               binary_integer := 0,
   col_max_len            binary_integer := 0,
   col_name               varchar2(32767) := '',
   col_name_len           binary_integer := 0,
   col_schema_name        varchar2(32) := '',
   col_schema_name_len    binary_integer := 0,
   col_precision          binary_integer := 0,
   col_scale              binary_integer := 0,
   col_charsetid          binary_integer := 0,
   col_charsetform        binary_integer := 0,
   col_null_ok            boolean := TRUE,
   col_type_name          varchar2(32767)   := '',
   col_type_name_len      binary_integer := 0);

Fields

Table 193-4 DESC_REC3 Fields

Field Description

col_type

Type of column

col_max_len

Maximum column length

col_name

Name of column

col_name_len

Length of column name

col_schema_name

Column schema name

col_schema_name_len

Length of column schema name

col_precision

Precision of column

col_scale

Scale of column

col_charsetid

Column character set ID

col_charsetform

Column character set form

col_null_ok

NULL column flag; TRUE, if NULL possible

col_type_name

User-define type column type name, this field is valid when col_type is 109

col_type_name_len

Length of user-define type column type name, this field is valid when col_type is 109

193.8.4 DBMS_SQL DESC_REC4 Record Type

DESC_REC4 is the element type of the DESC_TAB4 table type and the DESCRIBE_COLUMNS3 Procedure.

DESC_REC4 is identical to DESC_REC3 except that it supports longer identifiers in the fields that hold the schema name (col_schema_name) and type name (col_type_name) of a column in a dynamic query.

Syntax

TYPE desc_rec4 IS RECORD (
   col_type               binary_integer := 0,
   col_max_len            binary_integer := 0,
   col_name               varchar2(32767) := '',
   col_name_len           binary_integer := 0,
   col_schema_name        DBMS_ID := '',
   col_schema_name_len    binary_integer := 0,
   col_precision          binary_integer := 0,
   col_scale              binary_integer := 0,
   col_charsetid          binary_integer := 0,
   col_charsetform        binary_integer := 0,
   col_null_ok            boolean := TRUE,
   col_type_name          DBMS_ID   := '',
   col_type_name_len      binary_integer := 0);

See Also:

Oracle Database PL/SQL Language Reference for more information about the predefined subtype DBMS_ID.

Fields

Table 193-5 DESC_REC4 Fields

Field Description

col_type

Type of column

col_max_len

Maximum column length

col_name

Name of column

col_name_len

Length of column name

col_schema_name

Column schema name

col_schema_name_len

Length of column schema name

col_precision

Precision of column

col_scale

Scale of column

col_charsetid

Column character set ID

col_charsetform

Column character set form

col_null_ok

NULL column flag; TRUE, if NULL possible

col_type_name

User-define type column type name, this field is valid when col_type is 109

col_type_name_len

Length of user-define type column type name, this field is valid when col_type is 109

193.8.5 DBMS_SQL BFILE_TABLE Table Type

This is a table of BFILE.

Syntax

TYPE bfile_table IS TABLE OF BFILE INDEX BY BINARY_INTEGER;

193.8.6 DBMS_SQL BINARY_DOUBLE_TABLE Table Type

This is a table of BINARY_DOUBLE.

Syntax

TYPE binary_double_table IS TABLE OF BINARY_DOUBLE INDEX BY BINARY_INTEGER;

193.8.7 DBMS_SQL BINARY_FLOAT_TABLE Table Type

This is a table of BINARY_FLOAT.

Syntax

TYPE binary_float_table IS TABLE OF BINARY_FLOAT INDEX BY BINARY_INTEGER;

193.8.8 DBMS_SQL BLOB_TABLE Table Type

This is a table of BLOB.

Syntax

TYPE blob_table IS TABLE OF BLOB INDEX BY BINARY_INTEGER;

193.8.9 DBMS_SQL BOOLEAN_TABLE Table Type

This is a table of BOOLEAN.

Syntax

TYPE boolean_table IS TABLE OF BOOLEAN INDEX BY BINARY_INTEGER;

193.8.10 DBMS_SQL CLOB_TABLE Table Type

This is a table of CLOB.

Syntax

TYPE clob_table IS TABLE OF CLOB INDEX BY BINARY_INTEGER;

193.8.11 DBMS_SQL DATE_TABLE Table Type

This is a table of DATE.

Syntax

type date_table IS TABLE OF DATE INDEX BY BINARY_INTEGER; 

193.8.12 DBMS_SQL DESC_TAB Table Type

This is a table of DESC_REC Record Type.

Syntax

TYPE desc_tab IS TABLE OF desc_rec INDEX BY BINARY_INTEGER;

193.8.13 DBMS_SQL DESC_TAB2 Table Type

This is a table of DESC_REC2 Record Type.

Syntax

TYPE desc_tab2 IS TABLE OF desc_rec2 INDEX BY BINARY_INTEGER;

193.8.14 DBMS_SQL DESC_TAB3 Table Type

This is a table of DESC_REC3 Record Type.

Syntax

TYPE desc_tab3 IS TABLE OF desc_rec3 INDEX BY BINARY_INTEGER; 

193.8.15 DBMS_SQL DESC_TAB4 Table Type

This is a table of DBMS_SQL DESC_REC4 Record Type.

Syntax

TYPE DESC_TAB4 IS TABLE OF DESC_REC4 INDEX BY BINARY_INTEGER; 

193.8.16 DBMS_SQL INTERVAL_DAY_TO_SECOND_TABLE Table Type

This is a table of DSINTERVAL_UNCONSTRAINED.

Syntax

 TYPE interval_day_to_second_Table IS TABLE OF
    DSINTERVAL_UNCONSTRAINED INDEX BY binary_integer;

193.8.17 DBMS_SQL INTERVAL_YEAR_TO_MONTH_TABLE Table Type

This is a table of YMINTERVAL_UNCONSTRAINED.

Syntax

TYPE interval_year_to_month_table IS TABLE OF YMINTERVAL_UNCONSTRAINED 
   INDEX BY BINARY_INTEGER;

193.8.18 DBMS_SQL JSON_TABLE Table Type

This is a table of JSON.

Syntax

TYPE JSON_TABLE IS TABLE OF JSON INDEX BY BINARY_INTEGER;

193.8.19 DBMS_SQL NUMBER_TABLE Table Type

This is a table of NUMBER.

Syntax

TYPE number_table IS TABLE OF NUMBER INDEX BY BINARY_INTEGER;

193.8.20 DBMS_SQL TIME_TABLE Table Type

This is a table of TIME_UNCONSTRAINED.

Syntax

TYPE time_table IS TABLE OF TIME_UNCONSTRAINED INDEX BY BINARY_INTEGER;

193.8.21 DBMS_SQL TIME_WITH_TIME_ZONE_TABLE Table Type

This is a table of TIME_TZ_UNCONSTRAINED.

Syntax

TYPE time_with_time_zone_table IS TABLE OF TIME_TZ_UNCONSTRAINED 
   INDEX BY BINARY_INTEGER;;

193.8.22 DBMS_SQL TIMESTAMP_TABLE Table Type

This is a table of TIMESTAMP_UNCONSTRAINED.

Syntax

TYPE timestamp_table IS TABLE OF TIMESTAMP_UNCONSTRAINED INDEX BY BINARY_INTEGER;

193.8.23 DBMS_SQL TIMESTAMP_WITH_LTZ_TABLE Table Type

This is a table of TIMESTAMP_LTZ_UNCONSTRAINED

Syntax

TYPE timestamp_with_ltz_table IS TABLE OF
    TIMESTAMP_LTZ_UNCONSTRAINED INDEX BY binary_integer;

193.8.24 DBMS_SQL TIMESTAMP_WITH_TIME_ZONE_TABLE Table Type

This is a table of TIMESTAMP_TZ_UNCONSTRAINED.

Syntax

TYPE timestamp_with_time_zone_Table IS TABLE OF 
    TIMESTAMP_TZ_UNCONSTRAINED INDEX BY binary_integer;

193.8.25 DBMS_SQL UROWID_TABLE Table Type

This is a table of UROWID.

Syntax

TYPE urowid_table IS TABLE OF UROWID INDEX BY BINARY_INTEGER;

193.8.26 DBMS_SQL VARCHAR2_TABLE Table Type

This is table of VARCHAR2(4000).

Syntax

TYPE varchar2_table IS TABLE OF VARCHAR2(4000) INDEX BY BINARY_INTEGER;

193.8.27 DBMS_SQL VARCHAR2A Table Type

This is table of VARCHAR2(32767).

Syntax

TYPE varchar2a IS TABLE OF VARCHAR2(32767) INDEX BY BINARY_INTEGER;

193.8.28 DBMS_SQL VARCHAR2S Table Type

This is table of VARCHAR2(256).

Note:

This type has been superseded by the VARCHAR2A Table Type. Although it is currently retained for backward compatibility of legacy code, it is in the process of deprecation and will be de-supported in a future release.

Syntax

TYPE varchar2s IS TABLE OF VARCHAR2(256) INDEX BY BINARY_INTEGER;

193.8.29 DBMS_SQL VECTOR Table Type

This is a table of VECTOR.

Syntax

DBMS_SQL bulk operations are supported with this predefined DBMS_SQL TABLE type.

TYPE VECTOR_Table IS TABLE OF VECTOR INDEX BY BINARY_INTEGER;

193.9 Summary of DBMS_SQL Subprograms

This table lists the DBMS_SQL subprograms and briefly describes them.

Table 193-6 DBMS_SQL Package Subprograms

Subprogram Description

BIND_ARRAY Procedures

Binds a given value to a given collection.

BIND_VARIABLE Procedures

Binds a given value to a given variable.

BIND_VARIABLE_PKG Procedure

Binds a given value to a given package variable.

CLOSE_CURSOR Procedure

Closes given cursor and frees memory.

COLUMN_VALUE Procedure

Returns value of the cursor element for a given position in a cursor.

COLUMN_VALUE_LONG Procedure

Returns a selected part of a LONG column, that has been defined using DEFINE_COLUMN_LONG.

DEFINE_ARRAY Procedure

Defines a collection to be selected from the given cursor, used only with SELECT statements.

DEFINE_COLUMN Procedures

Defines a column to be selected from the given cursor, used only with SELECT statements.

DEFINE_COLUMN_CHAR Procedure

Defines a column of type CHAR to be selected from the given cursor, used only with SELECT statements.

DEFINE_COLUMN_LONG Procedure

Defines a LONG column to be selected from the given cursor, used only with SELECT statements.

DEFINE_COLUMN_RAW Procedure

Defines a column of type RAW to be selected from the given cursor, used only with SELECT statements.

DEFINE_COLUMN_ROWID Procedure

Defines a column of type ROWID to be selected from the given cursor, used only with SELECT statements.

DESCRIBE_COLUMNS Procedure

Describes the columns for a cursor opened and parsed through DBMS_SQL.

DESCRIBE_COLUMNS2 Procedure

Describes the specified column, an alternative to DESCRIBE_COLUMNS Procedure.

DESCRIBE_COLUMNS3 Procedure

Describes the specified column, an alternative to DESCRIBE_COLUMNS Procedure.

EXECUTE Function

Executes a given cursor.

EXECUTE_AND_FETCH Function

Executes a given cursor and fetch rows.

FETCH_ROWS Function

Fetches a row from a given cursor.

GET_NEXT_RESULT Procedures

Gets the statement of the next result returned to the caller of the recursive statement or, if this caller sets itself as the client for the recursive statement, the next result returned to this caller as client.

IS_OPEN Function

Returns TRUE if given cursor is open.

LAST_ERROR_POSITION Function

Returns byte offset in the SQL statement text where the error occurred.

LAST_ROW_COUNT Function

Returns cumulative count of the number of rows fetched

LAST_ROW_ID Function

Returns ROWID of last row processed.

LAST_SQL_FUNCTION_CODE Function

Returns SQL function code for statement.

OPEN_CURSOR Functions

Returns cursor ID number of new cursor.

PARSE Procedures

Parses given statement.

RETURN_RESULT Procedures

Returns the result of an executed statement to the client application.

TO_CURSOR_NUMBER Function

Takes an OPENed strongly or weakly-typed ref cursor and transforms it into a DBMS_SQL cursor number.

TO_REFCURSOR Function

Takes an OPENed, PARSEd, and EXECUTEd cursor and transforms/migrates it into a PL/SQL manageable REF CURSOR (a weakly-typed cursor) that can be consumed by PL/SQL native dynamic SQL switched to use native dynamic SQL.

VARIABLE_VALUE Procedures

Returns value of named variable for given cursor.

VARIABLE_VALUE_PKG Procedure

Returns value of named variable for given cursor. It is used to return the values of bind variables inside PL/SQL blocks or DML statements with returning clause for a declared package. The type of the variable must be declared in the package specification.

193.9.1 BIND_ARRAY Procedures

This procedure binds a given value or set of values to a given variable in a cursor, based on the name of the variable in the statement.

Syntax

DBMS_SQL.BIND_ARRAY ( 
   c                   IN INTEGER, 
   name                IN VARCHAR2, 
   <variable>          IN <table_type> 
 [,index1              IN INTEGER, 
   index2              IN INTEGER)] ); 

Where the <variable> and its corresponding <table_type> can be any one of the following matching pairs, with BIND_ARRAY being overloaded to accept different data types.


bdbl_tab     Binary_Double_Table
bf_tab       Bfile_Table
bflt_tab     Binary_Float_Table
bl_tab       Blob_Table
bool_tab     Boolean_Table
c_tab        Varchar2_Table
c_tab        Varchar2A
cl_tab       Clob_Table
d_tab        Date_Table
ids_tab      Interval_Day_To_Second_Table
iym_tab      Interval_Year_To_Month_Table
j_tab        Json_Table
n_tab        Number_Table
tm_tab       Time_Table
tms_tab      Timestamp_Table
tstz_tab     Timestamp_With_ltz_Table
tstz_tab     Timestamp_With_Time_Zone_Table
ttz_tab      Time_With_Time_Zone_Table
ur_tab       Urowid_Table
v_tab        Vector_Table

Parameters

Table 193-7 BIND_ARRAY Procedure Parameters

Parameter Description

c

ID number of the cursor to which you want to bind a value.

name

Name of the collection in the statement.

variable

Local variable that has been declared as <table_type>. The table type can be one of the predefined options or a user defined collection type. For a full list of predefined DBMS_SQL table types for scalar and LOB collections, see DBMS_SQL Data Structures.

index1

Index for the table element that marks the lower bound of the range.

index2

Index for the table element that marks the upper bound of the range.

Usage Notes

For binding a range, the table must contain the elements that specify the range — tab(index1) and tab(index2) — but the range does not have to be dense. Index1 must be less than or equal to index2. All elements between tab(index1) and tab(index2) are used in the bind.

If you do not specify indexes in the bind call, and two different binds in a statement specify tables that contain a different number of elements, then the number of elements actually used is the minimum number between all tables. This is also the case if you specify indexes — the minimum range is selected between the two indexes for all tables.

Not all bind variables in a query have to be array binds. Some can be regular binds and the same value are used for each element of the collections in expression evaluations (and so forth).

Bulk Array Binds

Bulk selects, inserts, updates, and deletes can enhance the performance of applications by bundling many calls into one. The DBMS_SQL package lets you work on collections of data using the PL/SQL table type.

Table items are unbounded homogeneous collections. In persistent storage, they are like other relational tables and have no intrinsic ordering. But when a table item is brought into the workspace (either by querying or by navigational access of persistent data), or when it is created as the value of a PL/SQL variable or parameter, its elements are given subscripts that can be used with array-style syntax to get and set the values of elements.

The subscripts of these elements need not be dense, and can be any number including negative numbers. For example, a table item can contain elements at locations -10, 2, and 7 only.

When a table item is moved from transient workspace to persistent storage, the subscripts are not stored; the table item is unordered in persistent storage.

At bind time the table is copied out from the PL/SQL buffers into local DBMS_SQL buffers (the same as for all scalar types) and then the table is manipulated from the local DBMS_SQL buffers. Therefore, if you change the table after the bind call, then that change does not affect the way the execute acts.

Example 193-1 Use DBMS_SQL.BIND_ARRAY with VECTOR

CREATE TABLE vec_seq_table(
  col_vector VECTOR(1, float32),
  col_seq NUMBER
);

SET SERVEROUTPUT ON;
DECLARE
  cur NUMBER;
  stmt_1 VARCHAR2(255) :=
    'INSERT INTO vec_seq_table(col_vector, col_seq) VALUES (:1, :2)';
  number_array DBMS_SQL.NUMBER_TABLE;
  v_array DBMS_SQL.VECTOR_TABLE;
  rowsProcessed NUMBER;
BEGIN
  FOR cnt IN 1 .. 5 LOOP
    v_array(cnt) := TO_VECTOR('[' || cnt || ']', 1, float32);
    number_array(cnt) := cnt;
  END LOOP;

  cur := DBMS_SQL.OPEN_CURSOR();
  DBMS_SQL.PARSE(cur, stmt_1, DBMS_SQL.NATIVE);
  DBMS_SQL.BIND_ARRAY(cur, ':1', v_array);
  DBMS_SQL.BIND_ARRAY(cur, ':2', number_array);
  rowsProcessed := DBMS_SQL.EXECUTE(cur);
  DBMS_SQL.CLOSE_CURSOR(cur);
  COMMIT;
END;
/

SELECT * FROM vec_seq_table ORDER BY col_seq;

Result:

COL_VECTOR   COL_SEQ
-----------  -------
[1.0E+000]         1
[2.0E+000]         2
[3.0E+000]         3
[4.0E+000]         4
[5.0E+000]         5

Example 193-2 Examples Using Bulk DML

This series of examples shows how to use bulk array binds (table items) in the SQL DML statements INSERT, UPDATE and DELETE.

Here is an example of a bulk INSERT statement that demonstrates adding seven new employees to the emp table:

DECLARE
  stmt VARCHAR2(200);
  empno_array      DBMS_SQL.NUMBER_TABLE;
  empname_array    DBMS_SQL.VARCHAR2_TABLE;
  jobs_array       DBMS_SQL.VARCHAR2_TABLE;
  mgr_array        DBMS_SQL.NUMBER_TABLE;
  hiredate_array   DBMS_SQL.VARCHAR2_TABLE;
  sal_array        DBMS_SQL.NUMBER_TABLE;
  comm_array       DBMS_SQL.NUMBER_TABLE;
  deptno_array     DBMS_SQL.NUMBER_TABLE;
  c                NUMBER;
  dummy            NUMBER;
BEGIN
  empno_array(1):= 9001;
  empno_array(2):= 9002;
  empno_array(3):= 9003;
  empno_array(4):= 9004;
  empno_array(5):= 9005;
  empno_array(6):= 9006;
  empno_array(7):= 9007;

  empname_array(1) := 'Dopey';
  empname_array(2) := 'Grumpy';
  empname_array(3) := 'Doc';
  empname_array(4) := 'Happy';
  empname_array(5) := 'Bashful';
  empname_array(6) := 'Sneezy';
  empname_array(7) := 'Sleepy';

  jobs_array(1) := 'Miner';
  jobs_array(2) := 'Miner';
  jobs_array(3) := 'Miner';
  jobs_array(4) := 'Miner';
  jobs_array(5) := 'Miner';
  jobs_array(6) := 'Miner';
  jobs_array(7) := 'Miner';

  mgr_array(1) := 9003;
  mgr_array(2) := 9003;
  mgr_array(3) := 9003;
  mgr_array(4) := 9003;
  mgr_array(5) := 9003;
  mgr_array(6) := 9003;
  mgr_array(7) := 9003;

  hiredate_array(1) := '06-DEC-2006';
  hiredate_array(2) := '06-DEC-2006';
  hiredate_array(3) := '06-DEC-2006';
  hiredate_array(4) := '06-DEC-2006';
  hiredate_array(5) := '06-DEC-2006';
  hiredate_array(6) := '06-DEC-2006';
  hiredate_array(7) := '06-DEC-2006';

  sal_array(1):= 1000;
  sal_array(2):= 1000;
  sal_array(3):= 1000;
  sal_array(4):= 1000;
  sal_array(5):= 1000;
  sal_array(6):= 1000;
  sal_array(7):= 1000;

  comm_array(1):= 0;
  comm_array(2):= 0;
  comm_array(3):= 0;
  comm_array(4):= 0;
  comm_array(5):= 0;
  comm_array(6):= 0;
  comm_array(7):= 0;

  deptno_array(1):= 11;
  deptno_array(2):= 11;
  deptno_array(3):= 11;
  deptno_array(4):= 11;
  deptno_array(5):= 11;
  deptno_array(6):= 11;
  deptno_array(7):= 11;

  stmt := 'INSERT INTO emp VALUES(
     :num_array, :name_array, :jobs_array, :mgr_array, :hiredate_array, 
     :sal_array, :comm_array, :deptno_array)';
  c := DBMS_SQL.OPEN_CURSOR;
  DBMS_SQL.PARSE(c, stmt, DBMS_SQL.NATIVE);
  DBMS_SQL.BIND_ARRAY(c, ':num_array', empno_array);
  DBMS_SQL.BIND_ARRAY(c, ':name_array', empname_array);
  DBMS_SQL.BIND_ARRAY(c, ':jobs_array', jobs_array);
  DBMS_SQL.BIND_ARRAY(c, ':mgr_array', mgr_array);
  DBMS_SQL.BIND_ARRAY(c, ':hiredate_array', hiredate_array);
  DBMS_SQL.BIND_ARRAY(c, ':sal_array', sal_array);
  DBMS_SQL.BIND_ARRAY(c, ':comm_array', comm_array);
  DBMS_SQL.BIND_ARRAY(c, ':deptno_array', deptno_array);

  dummy := DBMS_SQL.EXECUTE(c);
  DBMS_SQL.CLOSE_CURSOR(c);
  EXCEPTION WHEN OTHERS THEN
    IF DBMS_SQL.IS_OPEN(c) THEN
      DBMS_SQL.CLOSE_CURSOR(c);
    END IF;
    RAISE;
END;
/
SHOW ERRORS;

Here is an example of a bulk UPDATE statement that demonstrates updating salaries for four existing employees in the emp table:

DECLARE
  stmt VARCHAR2(200);
  empno_array     DBMS_SQL.NUMBER_TABLE;
  salary_array    DBMS_SQL.NUMBER_TABLE;
  c               NUMBER;
  dummy           NUMBER;
BEGIN
 
  empno_array(1):= 7369;
  empno_array(2):= 7876;
  empno_array(3):= 7900;
  empno_array(4):= 7934;
 
  salary_array(1) := 10000;
  salary_array(2) := 10000;
  salary_array(3) := 10000;
  salary_array(4) := 10000;
 
  stmt := 'update emp set sal = :salary_array
    WHERE empno = :num_array';
  c := DBMS_SQL.OPEN_CURSOR;
  DBMS_SQL.PARSE(c, stmt, DBMS_SQL.NATIVE);
  DBMS_SQL.BIND_ARRAY(c, ':num_array', empno_array);
  DBMS_SQL.BIND_ARRAY(c, ':salary_array', salary_array);
  dummy := DBMS_SQL.EXECUTE(c);
  DBMS_SQL.CLOSE_CURSOR(c);
 
  EXCEPTION WHEN OTHERS THEN
    IF DBMS_SQL.IS_OPEN(c) THEN
      DBMS_SQL.CLOSE_CURSOR(c);
    END IF;
    RAISE;
END;
/

In a DELETE statement, for example, you could bind an array in the WHERE clause and have the statement be run for each element in the array:

DECLARE
  stmt VARCHAR2(200);
  dept_no_array DBMS_SQL.NUMBER_TABLE;
  c NUMBER;
  dummy NUMBER;
begin
  dept_no_array(1) := 10; dept_no_array(2) := 20;
  dept_no_array(3) := 30; dept_no_array(4) := 40;
  dept_no_array(5) := 30; dept_no_array(6) := 40;
  stmt := 'delete from emp where deptno = :dept_array';
  c := DBMS_SQL.OPEN_CURSOR;
  DBMS_SQL.PARSE(c, stmt, DBMS_SQL.NATIVE);
  DBMS_SQL.BIND_ARRAY(c, ':dept_array', dept_no_array, 1, 4);
  dummy := DBMS_SQL.EXECUTE(c);
  DBMS_SQL.CLOSE_CURSOR(c); 

  EXCEPTION WHEN OTHERS THEN
    IF DBMS_SQL.IS_OPEN(c) THEN
      DBMS_SQL.CLOSE_CURSOR(c);
    END IF;
    RAISE;
END;
/ 

In the preceding example, only elements 1 through 4 are used as specified by the BIND_ARRAY call. Each element of the array potentially deletes a large number of employees from the database.

193.9.2 BIND_VARIABLE Procedures

These procedures bind a given value or set of values to a given variable in a cursor, based on the name of the variable in the statement.

Syntax

DBMS_SQL.BIND_VARIABLE (
   c              IN INTEGER,
   name           IN VARCHAR2,
   value          IN <datatype>);

Where <datatype> can be any one of the following types:

ADT (user-defined object types)
BINARY_DOUBLE
BINARY_FLOAT
BFILE
BLOB
BOOLEAN
CLOB CHARACTER SET ANY_CS
DATE
DSINTERVAL_UNCONSTRAINED
JSON
NESTED table
NUMBER
OPAQUE types
REF
TIME_UNCONSTRAINED
TIME_TZ_UNCONSTRAINED
TIMESTAMP_LTZ_UNCONSTRAINED
TIMESTAMP_TZ_UNCONSTRAINED
TIMESTAMP_UNCONSTRAINED
UROWID
VARCHAR2 CHARACTER SET ANY_CS
VARRAY
VECTOR
YMINTERVAL_UNCONSTRAINED

Notice that BIND_VARIABLE is overloaded to accept different data types.

The following syntax is also supported for BIND_VARIABLE. The square brackets [] indicate an optional parameter for the BIND_VARIABLE procedure.

DBMS_SQL.BIND_VARIABLE (
   c              IN INTEGER,
   name           IN VARCHAR2,
   value          IN VARCHAR2 CHARACTER SET ANY_CS [,out_value_size IN INTEGER]);

To bind CHAR, RAW, and ROWID data, you can use the following variations on the syntax:

DBMS_SQL.BIND_VARIABLE_CHAR (
   c              IN INTEGER,
   name           IN VARCHAR2,
   value          IN CHAR CHARACTER SET ANY_CS [,out_value_size IN INTEGER]);

DBMS_SQL.BIND_VARIABLE_RAW (
   c              IN INTEGER,
   name           IN VARCHAR2,
   value          IN RAW [,out_value_size IN INTEGER]);

DBMS_SQL.BIND_VARIABLE_ROWID (
   c              IN INTEGER,
   name           IN VARCHAR2,
   value          IN ROWID);

Pragmas

pragma restrict_references(bind_variable,WNDS);

Parameters

Table 193-8 BIND_VARIABLE Procedures Parameters

Parameter Description

c

ID number of the cursor to which you want to bind a value.

name

Name of the variable in the statement.

The length of the bind variable name must be <=30 bytes.

value

Value that you want to bind to the variable in the cursor.

For IN and IN/OUT variables, the value has the same type as the type of the value being passed in for this parameter.

out_value_size

Maximum expected OUT value size, in bytes, for the VARCHAR2, RAW, CHAR OUT or IN/OUT variable.

If no size is given, then the length of the current value is used. This parameter must be specified if the value parameter is not initialized.

Usage Notes

If the variable is an IN or IN/OUT variable or an IN collection, then the given bind value must be valid for the variable or array type. Bind values for OUT variables are ignored.

The bind variables or collections of a SQL statement are identified by their names. When binding a value to a bind variable or bind array, the string identifying it in the statement must contain a leading colon, as shown in the following example:

SELECT emp_name FROM emp WHERE SAL > :X;

For this example, the corresponding bind call would look similar to

BIND_VARIABLE(cursor_name, ':X', 3500); 

or

BIND_VARIABLE (cursor_name, 'X', 3500);

193.9.3 BIND_VARIABLE_PKG Procedure

This procedures binds a variable given value or set of values to a given variable in a cursor, based on the name of the variable in the statement. The type of the variable must be declared in the package specification. Bulk operations are not supported for these types.

Syntax

DBMS_SQL.BIND_VARIABLE_PKG (
   c              IN INTEGER,
   name           IN VARCHAR2,
   value          IN <datatype>);

Where <datatype> can be any one of the following data types:

  • RECORD

  • VARRAY

  • NESTED TABLE

  • INDEX BY PLS_INTEGER TABLE

  • INDEX BY BINARY_INTEGER TABLE

Table 193-9 BIND_VARIABLE_PKG Parameters

Parameter Description

c

ID number of the cursor from which to get the values.

name

Name of the variable in the statement for which you are retrieving the value.

value

  • Single row option: Returns the value of the variable for the specified position. Oracle raises the exception ORA-06562, inconsistent_type, if the type of this output parameter differs from the actual type of the value, as defined by the call to BIND_VARIABLE_PKG.

  • Array option: Local variable that has been declared <table_type>

Example 193-3 Dynamic SQL using DBMS_SQL.BIND_VARIABLE_PKG to Bind a Package Variable

The variables types are declared in the package specification. The BIND_VARIABLE_PKG is used to bind the variable v1 in the cursor SQL statement.

CREATE OR REPLACE PACKAGE ty_pkg AS 
   TYPE rec IS RECORD ( n1 NUMBER, n2 NUMBER); 
   TYPE trec IS TABLE OF REC INDEX BY BINARY_INTEGER; 
   TYPE trect IS TABLE OF NUMBER;
   TYPE trecv IS VARRAY(100) OF NUMBER;
END ty_pkg; 
/
CREATE OR REPLACE PROCEDURE dyn_sql_ibbi AS 
  dummy NUMBER; 
  cur   NUMBER; 
  v1 ty_pkg.trec; 
  str VARCHAR2(3000); 
  n1 NUMBER;
  n2 NUMBER;
BEGIN 
  FOR i in 1..3 LOOP
     v1(i).n1 := i*10; 
     v1(i).n2 := i*20;
  END LOOP; 
  str := 'SELECT * FROM TABLE(:v1)' ; 
  cur := DBMS_SQL.OPEN_CURSOR(); 
  DBMS_SQL.PARSE(cur, str, DBMS_SQL.NATIVE); 
  DBMS_SQL.BIND_VARIABLE_PKG(cur, ':v1', v1); 
  dummy := DBMS_SQL.EXECUTE(cur); 
  DBMS_SQL.DEFINE_COLUMN(cur, 1, n1);   
  DBMS_SQL.DEFINE_COLUMN(cur, 2, n2);   

  LOOP 
    IF DBMS_SQL.FETCH_ROWS(cur) > 0 THEN 
      -- get column values of the row 
       DBMS_SQL.COLUMN_VALUE(cur, 1, n1); 
       DBMS_SQL.COLUMN_VALUE(cur, 2, n2); 
       DBMS_OUTPUT.PUT_LINE('n1 = '||n1||' n2 = '||n2); 
    ELSE 
      -- No more rows 
       EXIT; 
    END IF; 
  END LOOP; 
  DBMS_SQL.CLOSE_CURSOR(cur); 
END dyn_sql_ibbi;
/
EXEC dyn_sql_ibbi;

n1 = 10 n2 = 20
n1 = 20 n2 = 40
n1 = 30 n2 = 60

193.9.4 CLOSE_CURSOR Procedure

This procedure closes a given cursor.

Syntax

DBMS_SQL.CLOSE_CURSOR (
   c    IN OUT INTEGER);

Pragmas

pragma restrict_references(close_cursor,RNDS,WNDS);

Parameters

Table 193-10 CLOSE_CURSOR Procedure Parameters

Parameter Mode Description

c

IN

ID number of the cursor that you want to close.

c

OUT

Cursor is set to null.

After you call CLOSE_CURSOR, the memory allocated to the cursor is released and you can no longer fetch from that cursor.

193.9.5 COLUMN_VALUE Procedure

This procedure returns the value of the cursor element for a given position in a given cursor. This procedure is used to access the data fetched by calling FETCH_ROWS.

Syntax

DBMS_SQL.COLUMN_VALUE (
   c                 IN  INTEGER,
   position          IN  INTEGER,
   value             OUT <datatype> 
 [,column_error      OUT NUMBER] 
 [,actual_length     OUT INTEGER]);

Where square brackets [ ] indicate optional parameters and <datatype> can be any one of the following types:

BINARY_DOUBLE
BINARY_FLOAT
BFILE
BLOB
BOOLEAN
CLOB CHARACTER SET ANY_CS
DATE
DSINTERVAL_UNCONSTRAINED
JSON
NUMBER
TIME_TZ_UNCONSTRAINED
TIME_UNCONSTRAINED
TIMESTAMP_LTZ_UNCONSTRAINED
TIMESTAMP_TZ_UNCONSTRAINED
TIMESTAMP_UNCONSTRAINED
UROWID
VARCHAR2 CHARACTER SET ANY_CS
VECTOR
YMINTERVAL_UNCONSTRAINED
user-defined object types
collections (VARRAYs and nested tables)
REFs
Opaque types

For variables containing CHAR, RAW, and ROWID data, you can use the following variations on the syntax:

DBMS_SQL.COLUMN_VALUE_CHAR (
   c               IN  INTEGER,
   position        IN  INTEGER,
   value           OUT CHAR CHARACTER SET ANY_CS
 [,column_error    OUT NUMBER]
 [,actual_length   OUT INTEGER]);
 
DBMS_SQL.COLUMN_VALUE_RAW (
   c               IN  INTEGER,
   position        IN  INTEGER,
   value           OUT RAW
 [,column_error    OUT NUMBER]
 [,actual_length   OUT INTEGER]);

DBMS_SQL.COLUMN_VALUE_ROWID (
   c               IN  INTEGER,
   position        IN  INTEGER,
   value           OUT ROWID
 [,column_error    OUT NUMBER]
 [,actual_length   OUT INTEGER]);

The following syntax enables the COLUMN_VALUE procedure to accommodate bulk operations:

DBMS_SQL.COLUMN_VALUE( 
   c                 IN             INTEGER, 
   position          IN             INTEGER, 
   <param_name>      IN OUT NOCOPY  <table_type>);  

Where the <param_name> and its corresponding <table_type> can be any one of these matching pairs:

bdbl_tab     Binary_Double_Table
bf_tab       Bfile_Table
bflt_tab     Binary_Float_Table
bl_tab       Blob_Table
bool_tab     Boolean_Table
c_tab        Varchar2_Table
c_tab        Varchar2A
cl_tab       Clob_Table
d_tab        Date_Table
ids_tab      Interval_Day_To_Second_Table
iym_tab      Interval_Year_To_Month_Table
j_tab        Json_table
n_tab        Number_Table
tm_tab       Time_Table
tms_tab      Timestamp_Table
tstz_tab     Timestamp_With_ltz_Table
tstz_tab     Timestamp_With_Time_Zone_Table
ttz_tab      Time_With_Time_Zone_Table
ur_tab       Urowid_Table
v_tab        Vector_Table

Pragmas

pragma restrict_references(column_value,RNDS,WNDS);

Parameters

Table 193-11 COLUMN_VALUE Procedure Parameters (Single Row)

Parameter Description

c

ID number of the cursor from which you are fetching the values.

position

Relative position of the column in the cursor.

The first column in a statement has position 1.

value

Returns the value at the specified column.

Oracle raises exception ORA-06562, inconsistent_type, if the type of this output parameter differs from the actual type of the value, as defined by the call to DEFINE_COLUMN.

column_error

Returns any error code for the specified column value.

actual_length

The actual length, before any truncation, of the value in the specified column.

Table 193-12 COLUMN_VALUE Procedure Parameters (Bulk)

Parameter Description

c

ID number of the cursor from which you are fetching the values.

position

Relative position of the column in the cursor.

The first column in a statement has position 1.

<param_name>

Local variable that has been declared <table_type>. <param_name> is an IN OUT NOCOPY parameter for bulk operations.

For bulk operations, the subprogram appends the new elements at the appropriate (implicitly maintained) index. For instance if on utilizing the DEFINE_ARRAY Procedure a batch size (the cnt parameter) of 10 rows was specified and a start index (lower_bound) of 1 was specified, then the first call to this subprogram after calling the FETCH_ROWS Function will populate elements at index 1..10, and the next call will populate elements 11..20, and so on.

Exceptions

INCONSISTENT_TYPE (ORA-06562) is raised if the type of the given OUT parameter value is different from the actual type of the value. This type was the given type when the column was defined by calling procedure DEFINE_COLUMN.

Example 193-4 Use COLUMN_VALUE Procedure with the VECTOR Data Type

This example demonstrates using the COLUMN_VALUE procedure along with the procedures DEFINE_ARRAY, the table type VECTOR_Table, and the function FROM_VECTOR to interact with a table with a VECTOR column.

DROP TABLE dbmsSqlTable;
CREATE TABLE dbmsSqlTable (embedding VECTOR(3, float32), id NUMBER);
INSERT INTO dbmsSqlTable VALUES ('[1.11, 2.22, 3.33]', 1);
INSERT INTO dbmsSqlTable VALUES ('[4.44, 5.55, 6.66]', 2);
INSERT INTO dbmsSqlTable VALUES ('[7.77, 8.88, 9.99]', 3);

SET SERVEROUTPUT ON;

DECLARE
  cur NUMBER;
  stmt_1 VARCHAR2(255) := 'SELECT embedding FROM dbmsSqlTable ORDER BY id';
  vecArray DBMS_SQL.VECTOR_TABLE;
  rowsProcessed NUMBER;
BEGIN
  cur := DBMS_SQL.OPEN_CURSOR();
  DBMS_SQL.PARSE(cur, stmt_1, DBMS_SQL.NATIVE);
  DBMS_SQL.DEFINE_ARRAY(cur, 1, vecArray, 3, 1);
  rowsProcessed := DBMS_SQL.EXECUTE_AND_FETCH(cur);
 
  FOR i IN 1..rowsProcessed LOOP
    DBMS_SQL.COLUMN_VALUE(cur, 1, vecArray);
    DBMS_OUTPUT.PUT_LINE('fetched ID ' || i || ': ' || FROM_VECTOR(vecArray(i)));
   END LOOP;
  DBMS_SQL.CLOSE_CURSOR(cur);
END;
/

Result:

fetched ID 1: [1.11000001E+000,2.22000003E+000,3.32999992E+000]
fetched ID 2: [4.44000006E+000,5.55000019E+000,6.65999985E+000]
fetched ID 3: [7.76999998E+000,8.88000011E+000,9.98999977E+000]

193.9.6 COLUMN_VALUE_LONG Procedure

This procedure gets part of the value of a long column.

Syntax

DBMS_SQL.COLUMN_VALUE_LONG (
   c            IN  INTEGER, 
   position     IN  INTEGER, 
   length       IN  INTEGER, 
   offset       IN  INTEGER,
   value        OUT VARCHAR2,
   value_length OUT INTEGER);

Pragmas

pragma restrict_references(column_value_long,RNDS,WNDS);

Parameters

Table 193-13 COLUMN_VALUE_LONG Procedure Parameters

Parameter Description

c

Cursor ID number of the cursor from which to get the value.

position

Position of the column of which to get the value.

length

Number of bytes of the long value to fetch.

offset

Offset into the long field for start of fetch.

value

Value of the column as a VARCHAR2.

value_length

Number of bytes actually returned in value.

193.9.7 DEFINE_ARRAY Procedure

This procedure defines the collection for column into which you want to fetch rows (with a FETCH_ROWS call). This procedure lets you do batch fetching of rows from a single SELECT statement. A single fetch call brings over a number of rows into the PL/SQL aggregate object.

When you fetch the rows, they are copied into DBMS_SQL buffers until you run a COLUMN_VALUE call, at which time the rows are copied into the table that was passed as an argument to the COLUMN_VALUE call.

Syntax

DBMS_SQL.DEFINE_ARRAY (
   c                   IN INTEGER, 
   position            IN INTEGER,
   <variable>          IN <table_type> 
   cnt                 IN INTEGER, 
   lower_bound         IN INTEGER);

Where <variable> and its corresponding <table_type> can be any one of the following matching pairs, with DEFINE_ARRAY being overloaded to accept different data types:


bdbl_tab     Binary_Double_Table
bf_tab       Bfile_Table
bflt_tab     Binary_Float_Table
bl_tab       Blob_Table
bool_tab     Boolean_Table
c_tab        Varchar2_Table
c_tab        Varchar2A
cl_tab       Clob_Table
d_tab        Date_Table
ids_tab      Interval_Day_To_Second_Table
iym_tab      Interval_Year_To_Month_Table
j_tab        Json_Table
n_tab        Number_Table
tm_tab       Time_Table
tms_tab      Timestamp_Table
tstz_tab     Timestamp_With_ltz_Table
tstz_tab     Timestamp_With_Time_Zone_Table
ttz_tab      Time_With_Time_Zone_Table
ur_tab       Urowid_Table
v_tab        Vector_Table

Pragmas

pragma restrict_references(define_array,RNDS,WNDS);

The subsequent FETCH_ROWS call fetch "count" rows. When the COLUMN_VALUE call is made, these rows are placed in positions lower_bound, lower_bound+1, lower_bound+2, and so on. While there are still rows coming, the user keeps issuing FETCH_ROWS/COLUMN_VALUE calls. The rows keep accumulating in the table specified as an argument in the COLUMN_VALUE call.

Parameters

Table 193-14 DEFINE_ARRAY Procedure Parameters

Parameter Description

c

ID number of the cursor to which you want to bind an array.

position

Relative position of the column in the array being defined.

The first column in a statement has position 1.

variable

Local variable that has been declared as <table_type>. The table type can be one of the predefined options or a user defined collection type. For a full list of predefined DBMS_SQL table types for scalar and LOB collections, see DBMS_SQL Data Structures.

cnt

Number of rows that must be fetched.

lower_bound

Results are copied into the collection, starting at this lower bound index.

Usage Notes

The count (cnt) must be an integer greater than zero; otherwise an exception is raised. The lower_bound can be positive, negative, or zero. A query on which a DEFINE_ARRAY call was issued cannot contain array binds.

Examples

PROCEDURE BULK_PLSQL(deptid NUMBER)
    TYPE namelist IS TABLE OF employees.last_name%TYPE;
    TYPE sallist IS TABLE OF employees.salary%TYPE;
    names    namelist;
    sals     sallist;
    c        NUMBER;
    r        NUMBER;
    sql_stmt VARCHAR2(32767) :=
        'SELECT last_name, salary FROM employees WHERE department_id = :b1';
 
BEGIN
    c := DBMS_SQL.OPEN_CURSOR;
    DBMS_SQL.PARSE(c, sql_stmt, dbms_sql.native);
 
    DBMS_SQL.BIND_VARIABLE(c, 'b1', deptid);
 
    DBMS_SQL.DEFINE_ARRAY(c, 1, names, 5);
    DBMS_SQL.DEFINE_ARRAY(c, 2, sals, 5);
 
    r := DBMS_SQL.EXECUTE(c);
 
    LOOP
      r := DBMS_SQL.FETCH_ROWS(c);
      DBMS_SQL.COLUMN_VALUE(c, 1, names);
      DBMS_SQL.COLUMN_VALUE(c, 2, sals);
      EXIT WHEN r != 5;
    END LOOP;
 
    DBMS_SQL.CLOSE_CURSOR(c);
 
    -- loop through the names and sals collections
    FOR i IN names.FIRST .. names.LAST  LOOP
      DBMS_OUTPUT.PUT_LINE('Name = ' || names(i) || ', salary = ' || sals(i));
    END LOOP;
END;
/

Example 193-5 Example: Defining an Array

The following examples show how to use the DEFINE_ARRAY procedure:

declare
  c       NUMBER;
  d       NUMBER;
  n_tab   DBMS_SQL.NUMBER_TABLE;
  indx    NUMBER := -10;
BEGIN
  c := DBMS_SQL.OPEN_CURSOR;
  dBMS_SQL.PARSE(c, 'select n from t order by 1', DBMS_SQL.NATIVE);

  DBMS_SQL.DEFINE_ARRAY(c, 1, n_tab, 10, indx);

  d := DBMS_SQL.EXECUTE(c);
  loop
    d := DBMS_SQL.FETCH_ROWS(c);

    DBMS_SQL.COLUMN_VALUE(c, 1, n_tab);

    EXIT WHEN d != 10;
  END LOOP;

  DBMS_SQL.CLOSE_CURSOR(c);

  EXCEPTION WHEN OTHERS THEN
    IF DBMS_SQL.IS_OPEN(c) THEN
      DBMS_SQL.CLOSE_CURSOR(c);
    END IF;
    RAISE;
END;
/

Each time the preceding example calls FETCH_ROWS Function, it fetches 10 rows that are kept in DBMS_SQL buffers. When the COLUMN_VALUE Procedure is called, those rows move into the PL/SQL table specified (in this case n_tab), at positions -10 to -1, as specified in the DEFINE statements. When the second batch is fetched in the loop, the rows go to positions 0 to 9; and so on.

A current index into each array is maintained automatically. This index is initialized to "indx" at EXECUTE time and is updated every time COLUMN_VALUE is called. If you reexecute at any point, then the current index for each DEFINE is reinitialized to "indx".

In this way the entire result of the query is fetched into the table. When FETCH_ROWS cannot fetch 10 rows, it returns the number of rows actually fetched (if no rows could be fetched, then it returns zero) and exits the loop.

Here is another example of using the DEFINE_ARRAY procedure:

Consider a table MULTI_TAB defined as:

CREATE TABLE multi_tab (num NUMBER, 
                        dat1 DATE, 
                        var VARCHAR2(24), 
                        dat2 DATE) 

To select everything from this table and move it into four PL/SQL tables, you could use the following simple program:

DECLARE
  c       NUMBER;
  d       NUMBER;
  n_tab  DBMS_SQL.NUMBER_TABLE;
  d_tab1 DBMS_SQL.DATE_TABLE;
  v_tab  DBMS_SQL.VARCHAR2_TABLE;
  d_tab2 DBMS_SQL.DATE_TABLE;
  indx NUMBER := 10;
BEGIN

  c := DBMS_SQL.OPEN_CURSOR;
  DBMS_SQL.PARSE(c, 'select * from multi_tab order by 1', DBMS_SQL.NATIVE);

  DBMS_SQL.DEFINE_ARRAY(c, 1, n_tab,  5, indx);
  DBMS_SQL.DEFINE_ARRAY(c, 2, d_tab1, 5, indx);
  DBMS_SQL.DEFINE_ARRAY(c, 3, v_tab,  5, indx);
  DBMS_SQL.DEFINE_ARRAY(c, 4, d_tab2, 5, indx);

  d := DBMS_SQL.EXECUTE(c);

  LOOP
    d := DBMS_SQL.FETCH_ROWS(c);

    DBMS_SQL.COLUMN_VALUE(c, 1, n_tab);
    DBMS_SQL.COLUMN_VALUE(c, 2, d_tab1);
    DBMS_SQL.COLUMN_VALUE(c, 3, v_tab);
    DBMS_SQL.COLUMN_VALUE(c, 4, d_tab2);
  
    EXIT WHEN d != 5;
  END LOOP;

  DBMS_SQL.CLOSE_CURSOR(c);

/* 

The four tables can be used for anything. One usage might be to use BIND_ARRAY to move the rows to another table by using a statement such as 'INSERT into SOME_T values (:a, :b, :c, :d);

*/

EXCEPTION WHEN OTHERS THEN
    IF DBMS_SQL.IS_OPEN(c) THEN
      DBMS_SQL.CLOSE_CURSOR(c);
    END IF;
    RAISE;
END;
/

193.9.8 DEFINE_COLUMN Procedures

This procedure defines a column to be selected from the given cursor. This procedure is only used with SELECT cursors.

The column being defined is identified by its relative position in the SELECT list of the statement in the given cursor. The type of the COLUMN value determines the type of the column being defined.

See also the DEFINE_COLUMN_CHAR Procedure, DEFINE_COLUMN_LONG Procedure, DEFINE_COLUMN_RAW Procedure and DEFINE_COLUMN_ROWID Procedure.

Syntax

DBMS_SQL.DEFINE_COLUMN (
   c              IN INTEGER,
   position       IN INTEGER,
   column         IN <datatype>);

Where <datatype> can be any one of the following types:

BINARY_DOUBLE
BINARY_FLOAT
BFILE
BLOB
BOOLEAN
CLOB CHARACTER SET ANY_CS
DATE
DSINTERVAL_UNCONSTRAINED
JSON
NUMBER
TIME_UNCONSTRAINED
TIME_TZ_UNCONSTRAINED
TIMESTAMP_LTZ_UNCONSTRAINED
TIMESTAMP_TZ_UNCONSTRAINED
TIMESTAMP_UNCONSTRAINED
UROWID
VECTOR
YMINTERVAL_UNCONSTRAINED
user-defined object types
collections (VARRAYs and nested tables)
REFs
Opaque types

Note that DEFINE_COLUMN is overloaded to accept different datatypes.

The following syntax is also supported for the DEFINE_COLUMN procedure:

DBMS_SQL.DEFINE_COLUMN (
   c              IN INTEGER,
   position       IN INTEGER,
   column         IN VARCHAR2 CHARACTER SET ANY_CS,
   column_size    IN INTEGER);

Pragmas

pragma restrict_references(define_column,RNDS,WNDS);

Parameters

Table 193-15 DEFINE_COLUMN Procedure Parameters

Parameter Description

c

ID number of the cursor for the row being defined to be selected.

position

Relative position of the column in the row being defined. The first column in a statement has position 1.

column

Value of the column being defined. The type of this value determines the type for the column being defined.

column_size

Maximum expected size of the column value in bytes for columns of type VARCHAR2.

Usage Notes

When using character length semantics the maximum number of bytes that can be returned for a column value of type VARCHAR2 is calculated as: column_size * maximum character byte size for the current character set. For example, specifying the column_size as 10 means that a maximum of 30 (10*3) bytes can be returned when using character length semantics with a UTF8 character set regardless of the number of characters this represents.

193.9.9 DEFINE_COLUMN_CHAR Procedure

This procedure defines a column with CHAR data to be selected from the given cursor. This procedure is only used with SELECT cursors.

The column being defined is identified by its relative position in the SELECT list of the statement in the given cursor. The type of the COLUMN value determines the type of the column being defined.

See also the DEFINE_COLUMN Procedures, DEFINE_COLUMN_LONG Procedure, DEFINE_COLUMN_RAW Procedure and DEFINE_COLUMN_ROWID Procedure.

Syntax

DBMS_SQL.DEFINE_COLUMN_CHAR (
   c              IN INTEGER,
   position       IN INTEGER,
   column         IN CHAR CHARACTER SET ANY_CS,
   column_size    IN INTEGER);

Pragmas

pragma restrict_references(define_column,RNDS,WNDS);

Parameters

Table 193-16 DEFINE_COLUMN_CHAR Procedure Parameters

Parameter Description

c

ID number of the cursor for the row being defined to be selected

position

Relative position of the column in the row being defined.The first column in a statement has position 1.

column

Value of the column being defined. The type of this value determines the type for the column being defined.

column_size

Maximum expected size of the column value in characters for columns of type CHAR.

193.9.10 DEFINE_COLUMN_LONG Procedure

This procedure defines a LONG column for a SELECT cursor. The column being defined is identified by its relative position in the SELECT list of the statement for the given cursor. The type of the COLUMN value determines the type of the column being defined.

Syntax

DBMS_SQL.DEFINE_COLUMN_LONG (
   c              IN INTEGER,
   position       IN INTEGER); 

Parameters

Table 193-17 DEFINE_COLUMN_LONG Procedure Parameters

Parameter Description

c

ID number of the cursor for the row being defined to be selected.

position

Relative position of the column in the row being defined.

The first column in a statement has position 1.

193.9.11 DEFINE_COLUMN_RAW Procedure

This procedure defines a column of type RAW to be selected from the given cursor.

This procedure is only used with SELECT cursors.

The column being defined is identified by its relative position in the SELECT list of the statement in the given cursor. The type of the COLUMN value determines the type of the column being defined.

See also the DEFINE_COLUMN Procedures, DEFINE_COLUMN_CHAR Procedure, DEFINE_COLUMN_LONG Procedure and DEFINE_COLUMN_ROWID Procedure.

Syntax

DBMS_SQL.DEFINE_COLUMN_RAW (
   c              IN INTEGER,
   position       IN INTEGER,
   column         IN RAW,
   column_size    IN INTEGER);

Pragmas

pragma restrict_references(define_column,RNDS,WNDS);

Parameters

Table 193-18 DEFINE_COLUMN_RAW Procedure Parameters

Parameter Description

c

ID number of the cursor for the row being defined to be selected.

position

Relative position of the column in the row being defined.The first column in a statement has position 1.

column

Value of the column being defined. The type of this value determines the type for the column being defined.

column_size

Maximum expected size of the column value in bytes for columns of RAW type.

193.9.12 DEFINE_COLUMN_ROWID Procedure

This procedure defines a column of type ROWID to be selected from the given cursor. This procedure is only used with SELECT cursors.

The column being defined is identified by its relative position in the SELECT list of the statement in the given cursor. The type of the COLUMN value determines the type of the column being defined.

See also the DEFINE_COLUMN Procedures, DEFINE_COLUMN_CHAR Procedure, DEFINE_COLUMN_LONG Procedure and DEFINE_COLUMN_RAW Procedure.

Syntax

DBMS_SQL.DEFINE_COLUMN_ROWID (
   c              IN INTEGER,
   position       IN INTEGER,
   column         IN ROWID); 

Pragmas

pragma restrict_references(define_column,RNDS,WNDS);

Parameters

Table 193-19 DEFINE_COLUMN_ROWID Procedure Parameters

Parameter Description

c

ID number of the cursor for the row being defined to be selected

position

Relative position of the column in the row being defined.The first column in a statement has position 1.

column

Value of the column being defined. The type of this value determines the type for the column being defined.

193.9.13 DESCRIBE_COLUMNS Procedure

This procedure describes the columns for a cursor opened and parsed through DBMS_SQL.

Syntax

DBMS_SQL.DESCRIBE_COLUMNS ( 
   c              IN  INTEGER, 
   col_cnt        OUT INTEGER, 
   desc_t         OUT DESC_TAB);

Parameters

Table 193-20 DESCRIBE_COLUMNS Procedure Parameters

Parameter Description

c

ID number of the cursor for the columns being described

col_cnt

Number of columns in the select list of the query

desc_t

Describe table to fill in with the description of each of the columns of the query

Example 193-6 Describe Columns

This code can be used as a substitute to the SQL*Plus DESCRIBE call by using a SELECT * query on the table that you want to describe.

DECLARE
  c           NUMBER;
  d           NUMBER;
  col_cnt     INTEGER;
  f           BOOLEAN;
  rec_tab     DBMS_SQL.DESC_TAB;
  col_num    NUMBER;
  PROCEDURE print_rec(rec in DBMS_SQL.DESC_REC) IS
  BEGIN
    DBMS_OUTPUT.NEW_LINE;
    DBMS_OUTPUT.PUT_LINE('col_type            =    ' || rec.col_type);
    DBMS_OUTPUT.PUT_LINE('col_maxlen          =    ' || rec.col_max_len);
    DBMS_OUTPUT.PUT_LINE('col_name            =    ' || rec.col_name);
    DBMS_OUTPUT.PUT_LINE('col_name_len        =    ' || rec.col_name_len);
    DBMS_OUTPUT.PUT_LINE('col_schema_name     =    ' || rec.col_schema_name);
    DBMS_OUTPUT.PUT_LINE('col_schema_name_len =    ' || rec.col_schema_name_len);
    DBMS_OUTPUT.PUT_LINE('col_precision       =    ' || rec.col_precision);
    DBMS_OUTPUT.PUT_LINE('col_scale           =    ' || rec.col_scale);
    DBMS_OUTPUT.PUT('col_null_ok         =    ');
    IF (rec.col_null_ok) THEN
      DBMS_OUTPUT.PUT_LINE('true');
    ELSE
      DBMS_OUTPUT.PUT_LINE('false');
    END IF;
  END;
BEGIN
  c := DBMS_SQL.OPEN_CURSOR;

  DBMS_SQL.PARSE(c, 'SELECT * FROM scott.bonus', DBMS_SQL.NATIVE);
 
  d := DBMS_SQL.EXECUTE(c);
 
  DBMS_SQL.DESCRIBE_COLUMNS(c, col_cnt, rec_tab);

/*
 * Following loop could simply be for j in 1..col_cnt loop.
 * Here we are simply illustrating some of the PL/SQL table
 * features.
 */
  col_num := rec_tab.first;
  IF (col_num IS NOT NULL) THEN
    LOOP
      print_rec(rec_tab(col_num));
      col_num := rec_tab.next(col_num);
      EXIT WHEN (col_num IS NULL);
    END LOOP;
  END IF;
 
  DBMS_SQL.CLOSE_CURSOR(c);
END;
/

193.9.14 DESCRIBE_COLUMNS2 Procedure

This procedure describes the specified column. This is an alternative to DESCRIBE_COLUMNS Procedure.

Syntax

DBMS_SQL.DESCRIBE_COLUMNS2 ( 
   c              IN  INTEGER, 
   col_cnt        OUT INTEGER, 
   desc_t         OUT DESC_TAB2);

Pragmas

PRAGMA RESTRICT_REFERENCES(describe_columns2,WNDS);

Parameters

Table 193-21 DESCRIBE_COLUMNS2 Procedure Parameters

Parameter Description

c

ID number of the cursor for the columns being described.

col_cnt

Number of columns in the select list of the query.

desc_t

Describe table to fill in with the description of each of the columns of the query. This table is indexed from one to the number of elements in the select list of the query.

193.9.15 DESCRIBE_COLUMNS3 Procedure

This procedure describes the specified column. This is an alternative to DESCRIBE_COLUMNS Procedure.

Syntax

DBMS_SQL.DESCRIBE_COLUMNS3 ( 
   c              IN  INTEGER, 
   col_cnt        OUT INTEGER, 
   desc_t         OUT DESC_TAB3);

BMS_SQL.DESCRIBE_COLUMNS3 ( 
   c              IN  INTEGER, 
   col_cnt        OUT INTEGER, 
   desc_t         OUT DESC_TAB4);

Pragmas

PRAGMA RESTRICT_REFERENCES(describe_columns3,WNDS);

Parameters

Table 193-22 DESCRIBE_COLUMNS3 Procedure Parameters

Parameter Description

c

ID number of the cursor for the columns being described.

col_cnt

Number of columns in the select list of the query.

desc_t

Describe table to fill in with the description of each of the columns of the query. This table is indexed from one to the number of elements in the select list of the query.

Usage Notes

The cursor passed in by the cursor ID has to be OPENed and PARSEd, otherwise an "invalid cursor id" error is raised.

Examples

CREATE TYPE PROJECT_T AS OBJECT
      ( projname          VARCHAR2(20),
        mgr               VARCHAR2(20))
/
 
CREATE TABLE projecttab(deptno NUMBER, project HR.PROJECT_T)
/
 
DECLARE
  curid      NUMBER;
  desctab    DBMS_SQL.DESC_TAB3;
  colcnt     NUMBER;
  sql_stmt   VARCHAR2(200) := 'select * from projecttab';
BEGIN
 
    curid := DBMS_SQL.OPEN_CURSOR;
 
    DBMS_SQL.PARSE(curid, sql_stmt, DBMS_SQL.NATIVE);
 
    DBMS_SQL.DESCRIBE_COLUMNS3(curid, colcnt, desctab);
 
    FOR i IN 1 .. colcnt LOOP
      IF desctab(i).col_type = 109 THEN
        DBMS_OUTPUT.PUT(desctab(i).col_name || ' is user-defined type: ');
        DBMS_OUTPUT.PUT_LINE(desctab(i).col_schema_name || '.' ||
                             desctab(i).col_type_name);
      END IF;
    END LOOP;
 
    DBMS_SQL.CLOSE_CURSOR(curid);
END;
/
 
Output:
 
PROJECT is user-defined type: HR.PROJECT_T

193.9.16 EXECUTE Function

This function executes a given cursor. This function accepts the ID number of the cursor and returns the number of rows processed.

The return value is only valid for INSERT, UPDATE, and DELETE statements; for other types of statements, including DDL, the return value is undefined and must be ignored.

Syntax

DBMS_SQL.EXECUTE (
   c   IN INTEGER)
  RETURN INTEGER;

Parameters

Table 193-23 EXECUTE Function Parameters

Parameter Description

c

Cursor ID number of the cursor to execute.

Return Values

Returns number of rows processed

Usage Notes

The DBMS_SQL cursor that is returned by the TO_CURSOR_NUMBER Function performs in the same way as a DBMS_SQL cursor that has already been executed. Consequently, calling EXECUTE for this cursor will cause an error.

193.9.17 EXECUTE_AND_FETCH Function

This function executes the given cursor and fetches rows.

This function provides the same functionality as calling EXECUTE and then calling FETCH_ROWS. Calling EXECUTE_AND_FETCH instead, however, may reduce the number of network round-trips when used against a remote database.

The EXECUTE_AND_FETCH function returns the number of rows actually fetched.

Syntax

DBMS_SQL.EXECUTE_AND_FETCH (
   c              IN INTEGER,
   exact          IN BOOLEAN DEFAULT FALSE)
  RETURN INTEGER;

Pragmas

pragma restrict_references(execute_and_fetch,WNDS);

Parameters

Table 193-24 EXECUTE_AND_FETCH Function Parameters

Parameter Description

c

ID number of the cursor to execute and fetch.

exact

Set to TRUE to raise an exception if the number of rows actually matching the query differs from one.

Note: Oracle does not support the exact fetch TRUE option with LONG columns.

Even if an exception is raised, the rows are still fetched and available.

Return Values

Returns designated rows

193.9.18 FETCH_ROWS Function

This function fetches a row from a given cursor.

You can call FETCH_ROWS repeatedly as long as there are rows remaining to be fetched. These rows are retrieved into a buffer, and must be read by calling COLUMN_VALUE, for each column, after each call to FETCH_ROWS.

The FETCH_ROWS function accepts the ID number of the cursor to fetch, and returns the number of rows actually fetched.

Syntax

DBMS_SQL.FETCH_ROWS (
   c              IN INTEGER)
  RETURN INTEGER;

Pragmas

pragma restrict_references(fetch_rows,WNDS);

Parameters

Table 193-25 FETCH_ROWS Function Parameters

Parameter Description

c

ID number.

Return Values

Returns a row from a given cursor

193.9.19 GET_NEXT_RESULT Procedures

This procedure gets the statement of the next result returned to the caller of the recursive statement or, if this caller sets itself as the client for the recursive statement, the next result returned to this caller as client.

The statements are returned in same order as they are returned by the RETURN_RESULT Procedures.

Syntax

DBMS_SQL.GET_NEXT_RESULT(
   c            IN          INTEGER,
   rc           OUT         SYS_REFCURSOR);

DBMS_SQL.GET_NEXT_RESULT(
   c            IN          INTEGER,
   rc           OUT         INTEGER);

Parameters

Table 193-26 GET_NEXT_RESULT Procedure Parameters

Parameter Description

c

Recursive statement cursor

rc

Cursor or ref cursor of the statement of the next returned result

Exceptions

ORA-01403 no_data_found: This is raised when there is no further returned statement result.

Usage Notes

  • After the cursor of a statement result is retrieved, the caller must close the cursor properly when it is no longer needed.

  • The cursors for all unretrieved returned statements will be closed after the cursor of the recursive statement is closed.

Examples

DECLARE
  c  INTEGER;
  rc SYS_REFCURSOR;
BEGIN
  c := DBMS_SQL.OPEN_CURSOR(treat_as_client_for_results => TRUE);
  DBMS_SQL.PARSE(c                  => c,
                 statement          => 'begin proc; end;');
  DBMS_SQL.EXECUTE(c);
  LOOP
    BEGIN
      DBMS_SQL.GET_NEXT_RESULT(c, rc);
    EXCEPTIONS
      WHEN no_data_found THEN
        EXIT;
    END;
    LOOP
      FETCH rc INTO ...
      ...
    END LOOP;
  END LOOP;
END;

193.9.20 IS_OPEN Function

This function checks to see if the given cursor is currently open.

Syntax

DBMS_SQL.IS_OPEN (
   c              IN INTEGER)
  RETURN BOOLEAN;

Pragmas

pragma restrict_references(is_open,RNDS,WNDS);

Parameters

Table 193-27 IS_OPEN Function Parameters

Parameter Description

c

Cursor ID number of the cursor to check.

Return Values

Returns TRUE for any cursor number that has been opened but not closed, and FALSE for a NULL cursor number. Note that the CLOSE_CURSOR Procedure Procedure NULLs out the cursor variable passed to it.

Exceptions

ORA-29471 DBMS_SQL access denied: This is raised if an invalid cursor ID number is detected. Once a session has encountered and reported this error, every subsequent DBMS_SQL call in the same session will raise this error, meaning that DBMS_SQL is non-operational for this session.

193.9.21 LAST_ERROR_POSITION Function

This function returns the byte offset in the SQL statement text where the error occurred. The first character in the SQL statement is at position 0.

Syntax

DBMS_SQL.LAST_ERROR_POSITION 
   RETURN INTEGER;

Pragmas

pragma restrict_references(last_error_position,RNDS,WNDS);

Return Values

Returns the byte offset in the SQL statement text where the error occurred

Usage Notes

Call this function after a PARSE call, before any other DBMS_SQL procedures or functions are called.

193.9.22 LAST_ROW_COUNT Function

This function returns the cumulative count of the number of rows fetched.

Syntax

DBMS_SQL.LAST_ROW_COUNT 
   RETURN INTEGER;

Pragmas

pragma restrict_references(last_row_count,RNDS,WNDS);

Return Values

Returns the cumulative count of the number of rows fetched

Usage Notes

Call this function after a FETCH_ROWS or an EXECUTE_AND_FETCH call. If called after an EXECUTE call, then the value returned is zero.

193.9.23 LAST_ROW_ID Function

This function returns the ROWID of the last row processed.

Syntax

DBMS_SQL.LAST_ROW_ID 
   RETURN ROWID;

Pragmas

pragma restrict_references(last_row_id,RNDS,WNDS);

Return Values

Returns the ROWID of the last row processed

Usage Notes

Call this function after a FETCH_ROWS or an EXECUTE_AND_FETCH call.

193.9.24 LAST_SQL_FUNCTION_CODE Function

This function returns the SQL function code for the statement.

These codes are listed in the Oracle Call Interface Programmer's Guide.

Syntax

DBMS_SQL.LAST_SQL_FUNCTION_CODE 
   RETURN INTEGER;

Pragmas

pragma restrict_references(last_sql_function_code,RNDS,WNDS);

Return Values

Returns the SQL function code for the statement

Usage Notes

You must call this function immediately after the SQL statement is run; otherwise, the return value is undefined.

193.9.25 OPEN_CURSOR Functions

This function opens a new cursor.

The security_level parameter allows for application of fine-grained control to the security of the opened cursor.

Syntax

DBMS_SQL.OPEN_CURSOR (
   treat_as_client_for_results    IN     BOOLEAN    DEFAULT FALSE) 
  RETURN INTEGER;

DBMS_SQL.OPEN_CURSOR (
   security_level                 IN     INTEGER,
   treat_as_client_for_results    IN     BOOLEAN    DEFAULT FALSE) 
  RETURN INTEGER;

Parameters

Table 193-28 OPEN_CURSOR Function Parameters

Parameter Description

security_level

Specifies the level of security protection to enforce on the opened cursor. Valid security level values are 0, 1, and 2. When a NULL argument value is provided to this overload, as well as for cursors opened using the overload of open_cursor without the security_level parameter, the default security level value 1 will be enforced on the opened cursor.

  • Level 0 - allows all DBMS_SQL operations on the cursor without any security checks. The cursor may be fetched from, and even re-bound and re-executed, by code running with a different effective userid or roles than those in effect at the time the cursor was parsed. This level of security is off by default.

  • Level 1 - requires that the referenced container, effective userid, and roles of the caller to DBMS_SQL for bind and execute operations on this cursor must be the same as those of the caller of the most recent parse operation on this cursor.

  • Level 2 - requires that the referenced container, effective userid, and roles of the caller to DBMS_SQL for all bind, execute, define, describe, and fetch operations on this cursor must be the same as those of the caller of the most recent parse operation on this cursor.

treat_as_client_for results

Allows the caller of the recursive statement to set itself as the client to receive the statement results returned from the recursive statement to client. The statement results returned may be retrieved by the GET_NEXT_RESULT Procedures.

Pragmas

pragma restrict_references(open_cursor,RNDS,WNDS);

Return Values

Returns the cursor ID number of the new cursor

Usage Notes

  • When you no longer need this cursor, you must close it explicitly by calling the CLOSE_CURSOR Procedure.

  • You can use cursors to run the same SQL statement repeatedly or to run a new SQL statement. When a cursor is reused, the contents of the corresponding cursor data area are reset when the new SQL statement is parsed. It is never necessary to close and reopen a cursor before reusing it.

193.9.26 PARSE Procedures

This procedure parses the given statement in the given cursor. All statements are parsed immediately. In addition, DDL statements are run immediately when parsed.

There are multiple versions of the PARSE procedure:

  • Taking a VARCHAR2 statement as an argument

  • Taking a segmented string, one taking VARCHAR2A, a TABLE OF VARCHAR2(32767), and another, taking VARCHAR2S, a TABLE OF VARCHAR2(256), as argument. These overloads concatenate elements of a PL/SQL table statement and parse the resulting string. You can use these procedures to parse a statement that is longer than the limit for a single VARCHAR2 variable by splitting up the statement.

  • Taking a CLOB statement as an argument. You can use the CLOB overload version of the parse procedure to parse a SQL statement larger than 32K bytes.

Syntax

Each version has multiple overloads.

DBMS_SQL.PARSE (
   c                           IN   INTEGER,
   statement                   IN   VARCHAR2,
   language_flag               IN   INTEGER[
 [,edition                     IN   VARCHAR2 DEFAULT NULL],
   apply_crossedition_trigger  IN   VARCHAR2 DEFAULT NULL,
   fire_apply_trigger          IN   BOOLEAN DEFAULT TRUE]
 [,schema                      IN   VARCHAR2 DEFAULT NULL]
 [,container                   IN   VARCHAR2)];
DBMS_SQL.PARSE (
   c                           IN   INTEGER,
   statement                   IN   CLOB,
   language_flag               IN   INTEGER[
 [,edition                     IN   VARCHAR2 DEFAULT NULL],
   apply_crossedition_trigger  IN   VARCHAR2 DEFAULT NULL,
   fire_apply_trigger          IN   BOOLEAN DEFAULT TRUE]
 [,schema                      IN   VARCHAR2 DEFAULT NULL]
 [,container                   IN   VARCHAR2)];  
DBMS_SQL.PARSE (
   c                           IN   INTEGER, 
   statement                   IN   VARCHAR2A,
   lb                          IN   INTEGER, 
   ub                          IN   INTEGER,
   lfflg                       IN   BOOLEAN, 
   language_flag               IN   INTEGER[
 [,edition                     IN   VARCHAR2 DEFAULT NULL],
   apply_crossedition_trigger  IN   VARCHAR2 DEFAULT NULL,
   fire_apply_trigger          IN   BOOLEAN DEFAULT TRUE]
 [,schema                      IN   VARCHAR2 DEFAULT NULL]
 [,container                   IN   VARCHAR2)];
 
DBMS_SQL.PARSE (
   c                           IN   INTEGER, 
   statement                   IN   VARCHAR2s,
   lb                          IN   INTEGER, 
   ub                          IN   INTEGER,
   lfflg                       IN   BOOLEAN, 
   language_flag               IN   INTEGER[
 [,edition                     IN   VARCHAR2 DEFAULT NULL],
   apply_crossedition_trigger  IN   VARCHAR2 DEFAULT NULL,
   fire_apply_trigger          IN   BOOLEAN DEFAULT TRUE]
 [,schema                      IN   VARCHAR2 DEFAULT NULL]
 [,container                   IN   VARCHAR2)];

Parameters

Table 193-29 PARSE Procedure Parameters

Parameter Description

c

ID number of the cursor in which to parse the statement.

statement

SQL statement to be parsed. SQL statements larger than 32K that may be stored in CLOBs.

Unlike a PL/SQL statement, your SQL statement must not include a final semicolon. For example:

DBMS_SQL.PARSE(cursor1, 'BEGIN proc; END;', 2);

DBMS_SQL.PARSE(cursor1, 'INSERT INTO tab VALUES(1)', 2);

lb

Lower bound for elements in the statement

ub

Upper bound for elements in the statement

lfflg

If TRUE, then insert a linefeed after each element on concatenation.

language_flag

Specifies the behavior for the SQL statement. For more information about the possible values and its corresponding behaviors, see DBMS_SQL Constants

edition

Specifies the edition in which to run the statement under the following conditions:

  • If NULL and container is NULL, the statement will be run in the current edition.

  • If a valid container is specified, passing NULL indicates the statement is to run in the target container's default edition.

  • Given the user and the edition with which the statement is to be executed, the user must have USE privilege on the edition.

The following general conditions apply. The contents of the string are processed as a SQL identifier; double quotation marks must surround the remainder of the string if special characters or lowercase characters are present in the edition's actual name, and if double quotation marks are not used the contents will be uppercased.

apply_crossedition_trigger

Specifies the unqualified name of a forward crossedition trigger that is to be applied to the specified SQL. The name is resolved using the edition and current_schema setting in which the statement is to be executed. The trigger must be owned by the user that will execute the statement.If a non-NULL value is specified, the specified crossedition trigger will be executed assuming fire_apply_trigger is TRUE, the trigger is enabled, the trigger is defined on the table which is the target of the statement, the type of the statement matches the trigger's dml_event_clause, any effective WHEN and UPDATE OF restrictions are satisfied, and so on. Other forward crossedition triggers may also be executed, selected using the "crossedition trigger DML rules" applied as if the specified trigger was doing a further DML to the table that is the target of the statement. Non-crossedition triggers and reverse crossedition triggers will not be executed.The contents of the string are processed as a SQL identifier; double quotation marks must surround the remainder of the string if special characters or lowercase characters are present in the trigger's actual name, and if double quotation marks are not used, the contents will be uppercased.

fire_apply_trigger

Indicates whether the specified apply_crossedition_trigger is itself to be executed, or must only be a guide used in selecting other triggers. This is typically set FALSE when the statement is a replacement for the actions the apply_crossedition_trigger would itself perform. If FALSE, the specified trigger is not executed, but other triggers are still selected for firing as if the specified trigger was doing a DML to the table that is the target of the statement. The apply_crossedition_trigger and fire_apply_trigger parameters are ignored if the statement is not a DML.

schema

Specifies the schema in which to resolve unqualified object names. If NULL, the current schema is the effective user's schema.

container

Name of the target container in which the cursor is to run. If NULL or unspecified, the name of the target container is that of the calling container and no container switch is performed. If a valid container name is specified, the current user must be a common user with SET CONTAINER privilege to switch to the target container. If a container switch completes, the effective user will have its default roles.

Usage Notes

  • Using DBMS_SQL to dynamically run DDL statements can cause the program to stop responding. For example, a call to a procedure in a package results in the package being locked until the execution returns to the user side. Any operation that results in a conflicting lock, such as dynamically trying to drop the package before the first lock is released, stops the program from running.

  • Because client-side code cannot reference remote package variables or constants, you must explicitly use the values of the constants.

    For example, the following code does not compile on the client:

    DBMS_SQL.PARSE(cur_hdl, stmt_str, DBMS_SQL.NATIVE); -- uses constant DBMS_SQL.NATIVE

    The following code works on the client, because the argument is explicitly provided:

    DBMS_SQL.PARSE(cur_hdl, stmt_str, 1); -- compiles on the client

  • The VARCHAR2S type is currently supported for backward compatibility of legacy code. However, you are advised to use VARCHAR2A both for its superior capability and because VARCHAR2S will be deprecated in a future release.

  • To parse SQL statements larger than 32 KB, the new CLOB overload version of the PARSE procedure can be used instead of the VARCHAR2A overload.

  • If the container parameter value is the same as the calling container, a container switch will not occur. However, the default roles of the current user will be in effect.

Exceptions

If you create a type, procedure, function, or package using DBMS_SQL that has compilation warnings, an ORA-24344 exception is raised, and the PL/SQL unit is still created.

193.9.27 RETURN_RESULT Procedures

This procedure returns the result of an executed statement to the client application.

The result can be retrieved later by the client. Alternatively, it can return the statement result to and be retrieved later by the immediate caller that executes a recursive statement in which this statement result will be returned.

The caller can be:

  • A PL/SQL stored procedure executing the recursive statement using DBMS_SQL

  • A Java stored procedure using JDBC

  • A.NET stored procedure using ADO.NET

  • An external procedure using the Oracle Call Interface (OCI)

Syntax

DBMS_SQL.RETURN_RESULT(
   rc           IN OUT      SYS_REFCURSOR, 
   to_client    IN          BOOLEAN           DEFAULT TRUE);

DBMS_SQL.RETURN_RESULT(
   rc           IN OUT      INTEGER, 
   to_client    IN          BOOLEAN           DEFAULT TRUE);

Parameters

Table 193-30 RETURN_RESULT Procedure Parameters

Parameter Description

rc

Statement cursor or ref cursor

to_client

Returns (or does not return) the statement result to the client. If not, it is returned to the immediate caller.

Usage Notes

  • Currently only a SQL query can be returned, and the return of statement results over remote procedure calls is not supported.

  • Once the statement is returned, it is no longer accessible except by the client or the immediate caller to which it is returned.

  • Statement results cannot be returned when the statement being executed by the client or any intermediate recursive statement is a SQL query and an error is raised.

  • A ref cursor being returned can be strongly or weakly-typed.

  • A query being returned can be partially fetched.

  • Because EXECUTE IMMEDIATE statement provides no interface to retrieve the statement results returned from its recursive statement, the cursors of the statement results returned to the caller of the EXECUTE IMMEDIATE statement will be closed when the statement completes. To retrieve the returned statement results from a recursive statement in PL/SQL, use DBMS_SQL to execute the recursive statement.

Examples

CREATE PROCEDURE proc AS
  rc1 sys_refcursor;
  rc2 sys_refcursor;
BEGIN
  OPEN rc1 FOR SELECT * FROM t1;
  DBMS_SQL.RETURN_RESULT(rc1);
  OPEN rc2 FOR SELECT * FROM t2;
  DBMS_SQL.RETURN_RESULT(rc2);
END;
/ 

193.9.28 TO_CURSOR_NUMBER Function

This function takes an OPENed strongly or weakly-typed ref cursor and transforms it into a DBMS_SQL cursor number.

Syntax

DBMS_SQL.TO_CURSOR_NUMBER(
   rc IN OUT SYS_REFCURSOR)
  RETURN INTEGER;

Parameters

Table 193-31 TO_CURSOR_NUMBER Function Parameters

Parameter Description

rc

REF CURSOR to be transformed into a cursor number

Return Values

Returns a DBMS_SQL manageable cursor number transformed from a REF CURSOR

Usage Notes

  • The REF CURSOR passed in has to be OPENed, otherwise an error is raised.

  • Once the REF CURSOR is transformed into a DBMS_SQL cursor number, the REF CURSOR is no longer accessible by any native dynamic SQL operations.

  • The DBMS_SQL cursor that is returned by this subprogram performs in the same way as a DBMS_SQL cursor that has already been executed.

Examples

CREATE OR REPLACE PROCEDURE DO_QUERY(sql_stmt VARCHAR2) IS
  TYPE CurType IS REF CURSOR;
  src_cur         CurType;
  curid           NUMBER;
  desctab         DBMS_SQL.DESC_TAB;
  colcnt          NUMBER;
  namevar         VARCHAR2(50);
  numvar          NUMBER;
  datevar         DATE;
  empno           NUMBER := 100;
BEGIN
 
 
    -- sql_stmt := 'select ...... from employees where employee_id = :b1';
    OPEN src_cur FOR sql_stmt USING empno;
 
    -- Switch from native dynamic SQL to DBMS_SQL
    curid := DBMS_SQL.TO_CURSOR_NUMBER (src_cur);
 
    DBMS_SQL.DESCRIBE_COLUMNS(curid, colcnt, desctab);
 
    -- Define columns
    FOR i IN 1 .. colcnt LOOP
        IF desctab(i).col_type = 2 THEN
           DBMS_SQL.DEFINE_COLUMN(curid, i, numvar);
        ELSIF desctab(i).col_type = 12 THEN
            DBMS_SQL.DEFINE_COLUMN(curid, i, datevar);
.......
         ELSE
            DBMS_SQL.DEFINE_COLUMN(curid, i, namevar, 25);
         END IF;
    END LOOP;
 
  -- Fetch Rows
    WHILE DBMS_SQL.FETCH_ROWS(curid) > 0 LOOP
        FOR i IN 1 .. colcnt LOOP
          IF (desctab(i).col_type = 1) THEN
            DBMS_SQL.COLUMN_VALUE(curid, i, namevar);
         ELSIF (desctab(i).col_type = 2) THEN
            DBMS_SQL.COLUMN_VALUE(curid, i, numvar);
          ELSIF (desctab(i).col_type = 12) THEN
            DBMS_SQL.COLUMN_VALUE(curid, i, datevar);
....
          END IF;
        END LOOP;
    END LOOP;
 
    DBMS_SQL.CLOSE_CURSOR(curid);
END;
/ 

193.9.29 TO_REFCURSOR Function

This function takes an OPENed, PARSEd, and EXECUTEd cursor and transforms/migrates it into a PL/SQL manageable REF CURSOR (a weakly-typed cursor) that can be consumed by PL/SQL native dynamic SQL switched to use native dynamic SQL.

This subprogram is only used with SELECT cursors.

Syntax

DBMS_SQL.TO_REFCURSOR(
   cursor_number IN OUT INTEGER)
  RETURN SYS_REFCURSOR;

Parameters

Table 193-32 TO_REFCURSOR Function Parameters

Parameter Description

cursor_number

Cursor number of the cursor to be transformed into REF CURSOR

Return Values

Returns a PL/SQL REF CURSOR transformed from a DBMS_SQL cursor number

Usage Notes

  • The cursor passed in by the cursor_number has to be OPENed, PARSEd, and EXECUTEd; otherwise an error is raised.

  • Once the cursor_number is transformed into a REF CURSOR, the cursor_number is no longer accessible by any DBMS_SQL operations.

  • After a cursor_number is transformed into a REF CURSOR, using DBMS_SQL.IS_OPEN to check to see if the cursor_number is still open results in an error.

  • If the cursor number was last parsed with a valid container parameter, it cannot be converted to a REF CURSOR.

Examples

CREATE OR REPLACE PROCEDURE DO_QUERY(mgr_id NUMBER) IS
  TYPE CurType IS REF CURSOR;
  src_cur         CurType;
  curid           NUMBER;
  sql_stmt        VARCHAR2(200);
  ret             INTEGER;
  empnos          DBMS_SQL.Number_Table;
  depts           DBMS_SQL.Number_Table;
BEGIN

  -- DBMS_SQL.OPEN_CURSOR
  curid := DBMS_SQL.OPEN_CURSOR;
 
  sql_stmt :=    'SELECT EMPLOYEE_ID, DEPARTMENT_ID from employees where MANAGER_ID = :b1';

  DBMS_SQL.PARSE(curid, sql_stmt, DBMS_SQL.NATIVE);
  DBMS_SQL.BIND_VARIABLE(curid, 'b1', mgr_id);
  ret := DBMS_SQL.EXECUTE(curid);

  -- Switch from DBMS_SQL to native dynamic SQL
  src_cur := DBMS_SQL.TO_REFCURSOR(curid);

  -- Fetch with native dynamic SQL
  FETCH src_cur BULK COLLECT INTO empnos, depts;

  IF empnos.COUNT > 0 THEN
    DBMS_OUTPUT.PUT_LINE('EMPNO DEPTNO');
    DBMS_OUTPUT.PUT_LINE('----- ------');
    -- Loop through the empnos and depts collections
    FOR i IN 1 .. empnos.COUNT LOOP
      DBMS_OUTPUT.PUT_LINE(empnos(i) || '   ' || depts(i));
    END LOOP;
  END IF;
   -- Close cursor
  CLOSE src_cur;
END;
/ 

193.9.30 VARIABLE_VALUE Procedures

This procedure returns the value of the named variable for a given cursor. It is used to return the values of bind variables inside PL/SQL blocks or DML statements with returning clause.

Syntax

DBMS_SQL.VARIABLE_VALUE (
   c               IN  INTEGER,
   name            IN  VARCHAR2,
   value           OUT NOCOPY <datatype>);
 

Where <datatype> can be any one of the following types:

ADT (user-defined object types)
BINARY_DOUBLE
BINARY_FLOAT
BFILE
BLOB
BOOLEAN
CLOB CHARACTER SET ANY_CS
DATE
DSINTERVAL_UNCONSTRAINED
JSON
NESTED table
NUMBER
OPAQUE types
REF
TIME_UNCONSTRAINED
TIME_TZ_UNCONSTRAINED
TIMESTAMP_LTZ_UNCONSTRAINED
TIMESTAMP_TZ_UNCONSTRAINED
TIMESTAMP_UNCONSTRAINED
UROWID
VARCHAR2 CHARACTER SET ANY_CS
VARRAY
VECTOR
YMINTERVAL_UNCONSTRAINED

For variables containing CHAR, RAW, and ROWID data, you can use the following variations on the syntax:

DBMS_SQL.VARIABLE_VALUE_CHAR (
   c               IN  INTEGER,
   name            IN  VARCHAR2,
   value           OUT CHAR CHARACTER SET ANY_CS);

DBMS_SQL.VARIABLE_VALUE_RAW (
   c               IN  INTEGER,
   name            IN  VARCHAR2,
   value           OUT RAW);

DBMS_SQL.VARIABLE_VALUE_ROWID (
   c               IN  INTEGER,
   name            IN  VARCHAR2,
   value           OUT ROWID);

The following syntax enables the VARIABLE_VALUE procedure to accommodate bulk operations:

DBMS_SQL.VARIABLE_VALUE ( 
   c                 IN   INTEGER, 
   name              IN   VARCHAR2,
   value             OUT NOCOPY <table_type>); 

For bulk operations, <table_type> must be a supported DBMS_SQL predefined TABLE type.

See DBMS_SQL Data Structures

Pragmas

pragma restrict_references(variable_value,RNDS,WNDS);

Parameters

Table 193-33 VARIABLE_VALUE Procedure Parameters

Parameter Description

c

ID number of the cursor from which to get the values.

name

Name of the variable for which you are retrieving the value.

value

  • Single row option: Returns the value of the variable for the specified position. Oracle raises the exception ORA-06562, inconsistent_type, if the type of this output parameter differs from the actual type of the value, as defined by the call to BIND_VARIABLE.

  • Array option: Local variable that has been declared <table_type>. For bulk operations, value is an OUT NOCOPY parameter.

193.9.31 VARIABLE_VALUE_PKG Procedure

This procedure returns the value of the named variable for a given cursor.

It is used to return the values of bind variables of collection or record types inside PL/SQL blocks or DML statements with returning clause for a declared package. The type of the variable must be declared in the package specification. Bulk operations are not supported for these types.

Syntax

DBMS_SQL.VARIABLE_VALUE_PKG ( 
   c                 IN   INTEGER, 
   name              IN   VARCHAR2,
   value             OUT NOCOPY <table_type>); 

Where <datatype> can be any one of the following data types:

  • RECORD

  • VARRAY

  • NESTED TABLE

  • INDEX BY PLS_INTEGER TABLE

  • INDEX BY BINARY_INTEGER TABLE

Parameters

Table 193-34 VARIABLE_VALUE_PKG Parameters

Parameter Description

c

ID number of the cursor from which to get the values.

name

Name of the variable for which you are retrieving the value.

value

  • Single row option: Returns the value of the variable for the specified position. Oracle raises the exception ORA-06562, inconsistent_type, if the type of this output parameter differs from the actual type of the value, as defined by the call to BIND_VARIABLE_PKG.

  • Array option: Local variable that has been declared <table_type>.

Example 193-7 Dynamic SQL using DBMS_SQL.VARIABLE_VALUE_PKG to Get the Value of a Bind Variable

The data types are declared in the package specification. The VARIABLE_VALUE_PKG is used to get the value of the bind variable v2 in the cursor SQL statement.

CREATE OR REPLACE PACKAGE ty_pkg AS 
TYPE rec IS RECORD 
   ( n1 NUMBER, 
    n2 NUMBER); 
TYPE trect IS TABLE OF NUMBER; 
END ty_pkg; 
/
CREATE OR REPLACE PROCEDURE dyn_sql_nt  AS 
  dummy NUMBER; 
  cur   NUMBER; 
  v1 ty_pkg.trect; 
  v2 ty_pkg.trect; 
  str VARCHAR2(3000); 
BEGIN 
  v1 := ty_pkg.trect(1000); 
  str := 'declare v1 ty_pkg.trect;  begin v1:=:v1;  v1(1) := 2000; :v2 := v1; end;' ; 
  cur := DBMS_SQL.OPEN_CURSOR(); 
  DBMS_SQL.PARSE(cur, str, DBMS_SQL.NATIVE); 
  DBMS_SQL.BIND_VARIABLE_PKG(cur, ':v1', v1); 
  DBMS_SQL.BIND_VARIABLE_PKG(cur, ':v2', v2); 
  dummy := DBMS_SQL.EXECUTE(cur); 
  DBMS_SQL.VARIABLE_VALUE_PKG(cur, ':v2', v2); 
  DBMS_OUTPUT.PUT_LINE('n =  ' 
  || V2(1)); 
  DBMS_SQL.CLOSE_CURSOR(cur); 
END dyn_sql_nt;
/
EXEC dyn_sql_nt;

n =  2000