Estimate Message Pack Usage for a Metered Tenancy
Use the following information to help estimate how many message packs your Oracle Integration instance will use. By correctly sizing your instance based on peak loads, you ensure smooth, scalable, and resilient day-to-day operations for both your real-time transactions and your scheduled batch processing.
Message pack estimation varies based on several factors:
- Consumption model
This topic applies to tenancies that use the metered (universal credit) model.
- License type
- If you created a new Oracle Integration license in the cloud, each message pack includes 5,000 billing messages per hour.
- If you brought an existing Oracle Fusion Middleware license to the cloud (BYOL), each message pack includes 20,000 billing messages per hour.
- Instance shape
- For a development shape (non-production instance), you typically need only one message pack.
- For a production shape, estimate your message pack usage based on the calculations in this topic.
- Optional features
Some optional features increase your message consumption. These options aren't included in the calculations in this topic. See the following topics:
- Peak loads
Use the calculations in this topic to help you estimate your peak loads.
The number of message packs you subscribe to can also affect the processing time of synchronous requests. See Message Pack Usage and Synchronous/Asynchronous Requests.
To understand how billing message usage is calculated for different features, see How Billing Message Usage is Calculated Based on Feature.
Calculate Peak Loads and Message Pack Usage
Use the following questions to help estimate the number of message packs you'll need for your Oracle Integration instance.
Estimate your peak hourly transaction volume
It's critical to understand when peak transaction volumes occur—whether during month-end, quarter-end, or seasonal events. These spikes might last an hour or span several days. Identifying such patterns helps you accurately estimate message volumes.

| Question path and details | Next steps |
|---|---|
|
Does your business transaction volumes increase at specific times of month or year? For example, payroll runs, month-end processing, Black Friday, open enrollment, flash sales |
Yes What's the maximum daily transaction volume during a surge? Divide your daily surge volume by 24. This is your No Move on to the next question. |
|
Are your transactions evenly distributed throughout the day? |
Yes Move on to the next question. No During peak hours, how many transactions do you expect? This is your |
|
How many transactions do your systems process daily? For example, orders, invoices, employee updates, patient records, real-time chat |
Divide your daily business transactions by 24. This is your |
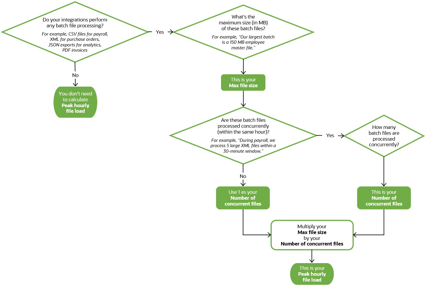
Estimate your peak hourly file load
It's also important to understand the frequency, size, and timing of any batch processes you run—such as daily file uploads, scheduled data syncs, or end-of-day processing. This number helps you accurately assess overall message volume and ensure your environment is sized appropriately to handle both real-time and scheduled workloads efficiently.

| Question path and details | Next steps |
|---|---|
|
Do your integrations perform any batch file processing? For example, CSV files for payroll, XML for purchase orders, JSON exports for analytics, PDF invoices |
Yes Move on to the next question. No You don't need to calculate a peak hourly file load. |
|
What's the maximum size (in MB) of these batch files? For example, “Our largest batch is an employee master file at 150 MB.” |
This is your Move on to the next question. |
|
Are these batch files processed concurrently (within the same hour)? For example, “During payroll week, we process 5 large XML files within a 30-minute window.” |
Yes How many batch files are processed concurrently? This is your Move on to the next question. No Use 1 as your Move on to the next question. |
|
Based on your answers, calculate your peak file load |
Multiply your This is your |
Calculate how many message packs you need
Now that you know your peak hourly transaction volume and your peak hourly file load, you can calculate how many message packs you need for your Oracle Integration instance. You can use the Cost Estimator tool or calculate it yourself using the steps in the following table.
| What to calculate | Formula |
|---|---|
|
Calculate your peak hourly file load in KB, rounded up to a whole number. |
|
|
Calculate the number of messages used for your peak hourly file load, rounded up to a whole number. One message is used for each 50 KB. |
|
|
Calculate the number of total messages used for your peak hourly file load and peak hourly transaction volume, rounded up to a whole number. |
|
|
Calculate the number of message packs needed to accommodate the number of messages used, rounded up to a whole number. As noted above, the number of messages included in a message pack is based on the type of Oracle Integration license you select. |
|
Use the Cost Estimator Tool to Determine Your Monthly Bill
Oracle provides a cost estimator tool to help you determine your monthly usage and bill for Oracle Integration.
Peak hourly transaction volume and Peak hourly file load. See Calculate Peak Loads and Message Pack Usage.
