OK Button

The OK button is a standard button on fix/inspect forms that appears by default. It causes runtime to validate the information on the form and update or add it to the database through JDEKRNL function calls.

This flowchart illustrates the initial tasks that constitute runtime processing for the OK button:

Fix/inspect OK button processing, part 1 of 4.

This flowchart expands on how runtime populates the grid during OK button processing:

Fix/inspect OK button processing, part 2 of 4

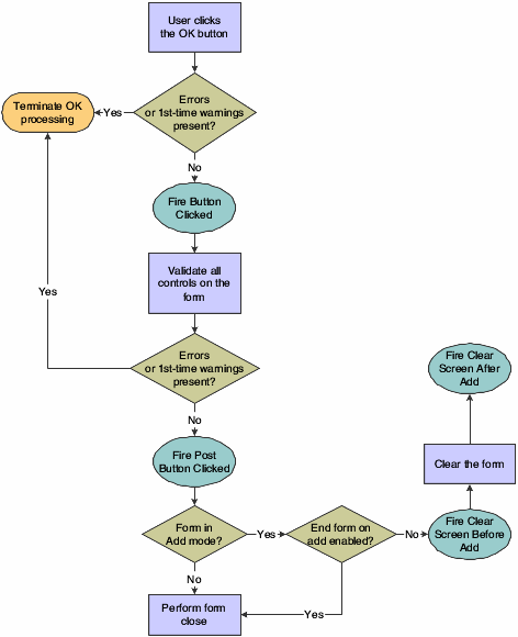
This flowchart illustrates how runtime processes any mode changes during OK button processing:

Fix/inspect OK button processing, part 3 of 4.

This flowchart illustrates how runtime completes the form close process during OK button processing:

Fix/inspect OK button processing, part 4 of 4.