Data Retrieval

A request is issued to the JDEKRNL, which performs the actual fetch from the database. The fetch is based on the information passed to the form through its form data structure.

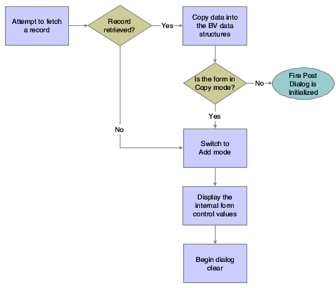
This flowchart illustrates the tasks that runtime performs to retrieve and display data on the fix/inspect form:

Fix/Inspect data retrieval.