Skip navigation.

Introducing Tuxedo ATMI

  Previous Next vertical dots separating previous/next from contents/index/pdf Contents View as PDF   Get Adobe Reader

BEA Tuxedo System Administration and Server Processes

The following sections describe the core BEA Tuxedo system administration and server processes that together form the infrastructure for ATMI applications built on the BEA Tuxedo system:

 


BEA Tuxedo ATMI Infrastructure

The following categories of BEA Tuxedo system processes provide an infrastructure for the efficient routing, dispatching, and management of application service requests, application queues, and event postings and notifications for ATMI applications:

Before exploring these categories of BEA Tuxedo system processes, you should have a good understanding of the following important BEA Tuxedo terms and concepts.

Tuxedo Domain

A BEA Tuxedo domain, also known as a BEA Tuxedo application, is a set of Tuxedo system, client, and server processes administered as a single unit from a single Tuxedo configuration file. A Tuxedo domain consists of many system processes, one or more application client processes, one or more application server processes, and one or more computer machines connected over a network.

The following figure presents a high-level view of a BEA Tuxedo domain.

Figure 3-1 High-Level View of a BEA Tuxedo Domain


 


 

High-Level View of a BEA Tuxedo Domain


 

In BEA Tuxedo terminology, a domain is the same as an application—a business application; both terms are used as synonyms throughout the BEA Tuxedo user documentation. Examples of business applications currently running on Tuxedo are airline and hotel reservation systems, credit authorization systems, stock-brokerage systems, banking systems, and automatic teller machines.

The application processes running on the client side of a Tuxedo client/server application are usually referred to as application clients or simply clients. The application processes running on the server side of a Tuxedo client/server application are usually referred to as application servers.

Note: Often, the term domain, or application, is intended to mean the server-side software of a BEA Tuxedo client/server application.

Tuxedo Configuration File

Each BEA Tuxedo domain is controlled by a configuration file in which installation-dependent parameters are defined. The text version of the configuration file is referred to as UBBCONFIG, although the configuration file may have any name, as long as the content of the file conforms to the format described on reference page UBBCONFIG(5)in BEA Tuxedo File Formats, Data Descriptions, MIBs, and System Processes Reference. Typical configuration filenames begin with the string ubb, followed by a mnemonic string, such as simple in the filename ubbsimple.

The UBBCONFIG file for a Tuxedo domain contains all the information necessary to boot the application, such as lists of its resources, machines, groups, servers, available services, and so on. It consists of nine sections, five of which are required for all configurations: RESOURCES, MACHINES, GROUPS, SERVERS, and SERVICES.

The binary version of the UBBCONFIG file is referred to as TUXCONFIG. As with UBBCONFIG, the TUXCONFIG file may be given any name; the actual name is the device or system filename specified in the TUXCONFIG environment variable.

Tuxedo Master Machine

The master machine, or master node, for a BEA Tuxedo domain is a server machine containing the domain's UBBCONFIG file, and is designated as the master machine in the RESOURCES section of the UBBCONFIG file. Starting, stopping, and administering the one or more server machines in a Tuxedo domain is done through the master machine.

The master machine for a Tuxedo domain also contains the master copy of the TUXCONFIG file. Copies of the TUXCONFIG file are propagated to every other server machine—referred to as non-master machines—in a Tuxedo domain whenever the Tuxedo system is booted on the master machine.

In a multiple-machine domain running different releases of the BEA Tuxedo system software, the master machine must run the highest release of the Tuxedo system software in the domain.

Note: Tuxedo 9.1 is a Tuxedo 9.0 minor release. Therefore, Tuxedo 9.1 can operate as a non-master machine to a Tuxedo 9.0 master machine in a multiple platform environment.

Tuxedo TUXCONFIG Environment Variable

The TUXCONFIG environment variable defines the location on the master machine where the tmloadcf(1) command loads the binary TUXCONFIG file. It must be set to an absolute pathname ending with the device or system filename where TUXCONFIG is to be loaded.

The TUXCONFIG pathname value is designated in the MACHINES section of the UBBCONFIG file. It is specified for the master machine and for every other server machine in the Tuxedo domain. When copies of the binary TUXCONFIG file are propagated to non-master machines during system boot, the copies are stored on the non-master machines in accordance to the TUXCONFIG pathname values.

Tuxedo TUXDIR Environment Variable

The TUXDIR environment variable defines the installation directory of the BEA Tuxedo system software on the master machine. It must be set to an absolute pathname ending with the name of the installation directory.

The TUXDIR pathname value is designated in the MACHINES section of the UBBCONFIG file. It is specified for the master machine and for every other server machine in the Tuxedo domain.

Tuxedo Bulletin Board

The BEA Tuxedo system uses the TUXCONFIG file to set up a bulletin board (BB) on each server machine in a Tuxedo domain. When a Tuxedo server process becomes active, it advertises the names of its services in the bulletin board. Some information in the bulletin board is global and is replicated on every server machine in the Tuxedo domain (for example, the names and locations of all servers offering a particular service). Other information is local and is visible only on the local bulletin board (for example, the actual number and type of client requests currently waiting on a local server request queue).

The bulletin board provides location and namespace transparency within a Tuxedo domain. Location transparency means that Tuxedo client and server processes do not have to be aware of the location of a resource within the Tuxedo domain. Namespace transparency means that Tuxedo client and server processes can use the same naming conventions (and namespace) to locate any resource in the Tuxedo domain.

See Also

 


BEA Tuxedo Administration Processes

The BEA Tuxedo administration processes automate most of the management tasks for a distributed application, including:

This discussion focuses only on the administration processes that set up and manage the bulletin board in a BEA Tuxedo single-machine or multiple-machine application (domain):

For a description of the administration processes used to start up, shut down, and dynamically reconfigure a Tuxedo application, see BEA Tuxedo Management Tools.

What Is the Role of the Bulletin Board?

The bulletin board (BB) is a memory segment in which all the application configuration and dynamic processing information is held at run time for a BEA Tuxedo application. It provides the following functionality:

Each server machine in a Tuxedo application contains a bulletin board.

What Is the Role of the Bulletin Board Liaison?

The Bulletin Board Liaison (BBL) is a BEA Tuxedo administration process running on each server machine in a Tuxedo application that coordinates changes to the local bulletin board and verifies the sanity of the software programs that are active on the local machine. There is one and only one BBL running on each server machine—including the master machine—in a Tuxedo domain.

Figure 3-2 Bulletin Board and Bulletin Board Liaison

Bulletin Board and Bulletin Board Liaison


 

What Is the Distinguished Bulletin Board Liaison (DBBL)?

The Distinguished Bulletin Board Liaison (DBBL) is the BEA Tuxedo administration process that makes it possible to distribute an application across multiple server machines. The DBBL ensures that the Bulletin Board Liaison (BBL) server on each server machine is alive and functioning correctly. The DBBL runs on the master machine of an application and communicates directly with all administration facilities.

The DBBL ensures that configuration and service addressing information is replicated to the bulletin board on each server machine in the configuration. Servers located on remote machines are accessed through the Bridge process running on the local machine. Servers on the local machine are accessed directly. All local communications are performed through high performance operating system message queues. Remote communications are performed in two phases. First, service requests are forwarded to a remote machine through the (local) Bridge. Second, when a request reaches the remote machine, operating system messages are used to send the request to the appropriate server process.

Note: A Tuxedo single-machine application may or may not have a DBBL process running, depending on the value of the MODEL parameter in the RESOURCES section of the UBBCONFIG file. If MODEL=SHM, no DBBL process is running; if MODEL=MP, a DBBL process and a Bridge process are running. The advantage of having a DBBL is that it periodically checks the health of the BBL and restarts it if it terminates. The disadvantage is that two additional system processes are running: the DBBL and the Bridge.

See Also

 


BEA Tuxedo Workstation Servers

The BEA Tuxedo Workstation server processes allow Workstation clients—remote ATMI clients—to reside on a remote machine that does not have a full BEA Tuxedo server-side installation, that is, a machine that does not support BEA Tuxedo administration servers or a bulletin board. All communication between a Workstation client and the BEA Tuxedo server application takes place over the network.

Workstation clients need enough of the BEA Tuxedo system software to package the information associated with a request. They can then send that information to a pair of Workstation Listener (WSL) and Workstation Handler (WSH) server processes running in a BEA Tuxedo application that supports all the BEA Tuxedo system software, including ATMI functions and networking software. The following figure shows how the WSL and WSH processes connect Workstation clients to the BEA Tuxedo server application.

Figure 3-3 Handling Workstation Clients

Handling Workstation Clients


 

What is the Role of the Workstation Listener?

The Workstation Listener (WSL) is a BEA Tuxedo listening process, running on a BEA Tuxedo server machine, that accepts connection requests from Workstation clients and assigns connections to a Workstation Handler also running on the server machine. It also manages the pool of Workstation Handler processes, starting and stopping them in response to load demands.

An administrator can define several WSLs in a Tuxedo domain to distribute and balance the workstation communication load across multiple server machines.

What is the Role of the Workstation Handler?

The Workstation Handler (WSH) is a BEA Tuxedo gateway process, running on the BEA Tuxedo server machine, that handles communications between Workstation clients and the BEA Tuxedo server application. A WSH process resides within the administrative domain of the application and is registered in the local BEA Tuxedo bulletin board as a client.

Each WSH process can manage multiple Workstation clients. A WSH multiplexes all requests and replies with a particular Workstation client over a single connection.

See Also

 


BEA Tuxedo Authentication Server

The BEA Tuxedo authentication server, named AUTHSRV, allows system administrators to configure the additional security needed to authenticate and authorize Workstation clients. AUTHSVR provides a single service, which verifies whether the user has the correct authentication level.

Administrators can configure BEA Tuxedo applications with incremental levels of authentication and authorization. Administrators can configure an application so that all servers except AUTHSVR have restricted access to shared resources, such as shared memory and message queues.

Application designers can replace AUTHSVR with an authentication server that implements logic specific to their application. For example, a company may want to develop a custom authentication server so that it can use the popular Kerberos mechanism for authentication.

See Also

 


BEA Tuxedo Transaction Management Server

The BEA Tuxedo transaction management server, named TMS, is responsible for coordinating global transactions, on behalf of BEA Tuxedo ATMI applications, from their point of origin—typically on the client—across one or more server machines, and then back to the originating client. TMS tracks transaction participants and supervises a two-phase commit protocol, ensuring that transaction commit and rollback are properly handled at each site.

Figure 3-4 Transaction Manager Servers at Work

Transaction Manager Servers at Work


 

Coordinating Operations

To coordinate all the performed operations and all the modules affected by a transaction, TMS directs the actions of one or more resource managers, such as relational databases, hierarchical databases, filesystems, document stores, message queues, and other back-end services. Together, TMS and the resource managers maintain the atomicity of a transaction, but it is TMS that actually manages the two-phase commit protocol and the recovery (if needed) for the transaction.

Tracking Participants with a Transaction Log

In the transaction log (TLOG), TMS logs a global transaction only after receiving all "yes" replies from the global transaction participants at the end of the first phase of a two-phase commit. A TLOG record indicates that a global transaction should be committed; no TLOG record indicates that the transaction should be rolled back. Each server machine in a Tuxedo domain should have its own TLOG.

See Also

 


BEA Tuxedo Message Queuing Servers

The BEA Tuxedo message queuing servers provide for time-independent communication among clients and servers in a BEA Tuxedo ATMI application. They make it possible for an application, within a global transaction, to store client and server generated messages to stable storage for processing later. A client or server process involved in message queuing communications decides when it wants to retrieve a message off its queue.

The BEA Tuxedo message queuing servers consist of a "message queue manager" server named TMQUEUE and a "message forwarding" server named TMQFORWARD.

What is the Role of the TMQUEUE Server?

The TMQUEUE server stores (enqueues) and retrieves (dequeues) messages on behalf of clients and servers. The following figure shows how TMQUEUE works.

Figure 3-5 Queuing Messages Using TMQUEUE

Queuing Messages Using TMQUEUE


 

What is the Role of the TMQFORWARD Server?

The TMQFORWARD server dequeues messages and forwards them to the appropriate servers for processing. TMQFORWARD is needed only if queued messages require a service call. For example, a queue may be used (on a BEA Tuxedo client or server) for interprocess communication in which one process places the message on the queue and another removes it. The following figure shows how TMQFORWARD works.

Figure 3-6 Storing and Forwarding Messages Using TMQFORWARD

Storing and Forwarding Messages Using TMQFORWARD


 

See Also

 


BEA Tuxedo Publish-and-Subscribe Servers

The BEA Tuxedo publish-and-subscribe servers provides asynchronous routing of application and system events among the processes running in a BEA Tuxedo ATMI application. An event is a state change or other occurrence in an application program or the BEA Tuxedo system that may be of interest to an administrator, an operator, or the software. Examples of events are "a stock traded at or above a specified price" or "a network failure occurred."

The BEA Tuxedo publish-and-subscribe servers consist of an "application event" server named TMUSREVT and a "system event" server named TMSYSEVT. The TMUSREVT server handles application events on behalf of clients and servers, and the TMSYSEVT server handles system events on behalf of clients and servers. The following figure shows how TMUSREVT and TMSYSEVT work.

Figure 3-7 Handling Events Using TMUSREVT and TMSYSEVT

Handling Events Using TMUSREVT and TMSYSEVT


 

See Also

 


BEA Tuxedo Domains (Multiple-Domain) Servers

The BEA Tuxedo Domains (multiple-domain) server processes extend the BEA Tuxedo system client/server model to provide transaction interoperability across transaction processing (TP) domains. This extension preserves the model and the ATMI interface by making access to services on the remote domain (or accepting service requests from a remote domain) transparent to both the application programmer and the end-user.

The BEA Tuxedo Domains server processes consist of a "Domains administrative" server named DMADM, a "gateway administrative" server named GWADM, and one of several types of "domain gateway" servers—for example, the TDomain gateway server, implemented by the GWTDOMAIN process. The following figure shows how DMADM, GWADM, and GWTDOMAIN work.

Figure 3-8 Interdomain Communication Using the TDomain Gateway Group

Interdomain Communication Using the TDomain Gateway Group


 

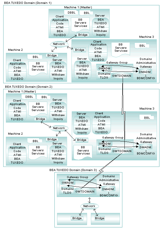
Here is another figure demonstrating the connectivity in a Domains configuration.

Figure 3-9 Domains Configuration

Domains Configuration


 

What is the Role of the DMADM Server?

The DMADM server provides a registration service for gateway groups. This service is requested by GWADM servers as part of their initialization procedure. The registration service downloads the configuration information required by the requesting gateway group. The DMADM server maintains a list of registered gateway groups, and propagates to these groups any changes made to the Domains configuration file (BDMCONFIG).

How multiple domains are connected and which services they make accessible to one another are defined in Domains configuration files, the text and binary versions of which are known as DMCONFIG and BDMCONFIG, respectively. Each BEA Tuxedo domain involved in a Domains configuration requires its own Domains configuration file.

What is the Role of the GWADM Server?

The GWADM server registers with the DMADM server to obtain the configuration information used by the corresponding gateway group. GWADM accepts requests from DMADM for run-time statistics or changes in the run-time options of the specified gateway group.

What is the Role of the Domain Gateway Servers?

Domain gateways are highly asynchronous, multitasking server processes that handle outgoing and incoming service requests to or from remote domains. They make access to services across domains transparent to both the application programmer and the application user.

As shown in the following figure, the BEA Tuxedo system supports several types of domain gateways, to allow a BEA Tuxedo application to communicate with other BEA Tuxedo applications or with applications running on other TP systems.

Figure 3-10 Domain Gateway Types

Domain Gateway Types


 

See Also

 


System Services Available to Different Types of BEA Tuxedo Configurations

The following table lists the BEA Tuxedo system services available for a BEA Tuxedo single-machine, multiple-machine (distributed), and Domains application. The single-machine and multiple-machine applications are BEA Tuxedo domain configurations. The Domains application is a BEA Tuxedo Domains configuration consisting of two or more BEA Tuxedo domains communicating with one another via TDomain (GWTDOMAIN) gateways.

Table 3-1 Capabilities Available in Different Types of BEA Tuxedo Configurations 

Available Capability

Single-Machine Application

Multiple-Machine
Application

Domains Application

ATMI

X

X

X

Messaging paradigms

X

X

X

Administration parts:

UBBCONFIG, TUXCONFIG, Bulletin Board (BB),
Bulletin Board Liaison (BBL), Distinguished Bulletin Board Liaison (DBBL),
ULOG, TLOG,
Bridges

Administrative processes:

tmloadcf, tmunloadcf, tmboot, tmadmin, ...

For an overview of BEA Tuxedo administrative processes, see Managing Operations Using Command-Line Utilities.


X
X
X

See Note at end of table
X


X
X


X
X
X

X
X
X


X
X


X
X
X

X
X
X


X
X

Domains parts:

DMCONFIG, BDMCONFIG,
DMADM, GWADM, GWTDOMAIN,
DMTLOG

Domains administrative processes:

dmloadcf, dmunloadcf, dmadmin

For an overview of the BEA Tuxedo Domains administrative processes, see Administering Your Domains Application Using Command-Line Utilities.




X
X
X


X
X

Application processes:
clients, servers, and services


X


X


X

Workstation client management

X

X

X

Security management

X

X

X

Transaction management

X

X

X

Message queuing management

X

X

X

Event management

X

X



 

Note: A Tuxedo single-machine application may or may not have a DBBL process running, depending on the value of the MODEL parameter in the RESOURCES section of the UBBCONFIG file. If MODEL=SHM, no DBBL process is running; if MODEL=MP, a DBBL process and a Bridge process are running. The advantage of having a DBBL is that it periodically checks the health of the BBL and restarts it if it terminates. The disadvantage is that two additional system processes are running: the DBBL and the Bridge.

 

Skip navigation bar  Back to Top Previous Next