了解访问分支的工作方式
通过添加访问分支,您可以更好地控制您的主题访问计划,并允许您自定义特定同届或多种治疗武器的计划。在使用分支进行设计之前,应了解它们的工作原理。
可以将访问分支视为访问计划内的一组访问。也可以循环分支。也就是说,该分支中的所有访问可以针对 n 个周期重复,具体取决于您的研究设计。
可以定制分支以满足您的研究需求。例如,当分配和访问因主题分配到的治疗机构而异时,您可以创建不同的访问计划。在特定访问期间,您只能为一部分主题收集附加数据。您还可以在分支完成之前和之后包括其他访问。
虽然根据治疗武器将受试者分配到访问分支可能是更常见的情况,但您也可以根据受试者对特定问题的回答将受试者分配到访问分支。
如果您选择根据表单数据将主题分配给访问分支,请记住,当初始访问计划包括回应表单的访问与分支之间的中间访问时,站点用户必须在将主题移至访问分支之前跳过这些中间访问。例如,如果访问计划包括筛选访问、第 1 周访问、第 2 周访问和两个新分支(分支 1 和分支 2)以及启动分支 1 的表单问题位于第 1 周,当主题提供此问题的预期答案时,站点用户必须跳过第 2 周访问,以便主题可以在分支 1 中开始访问。
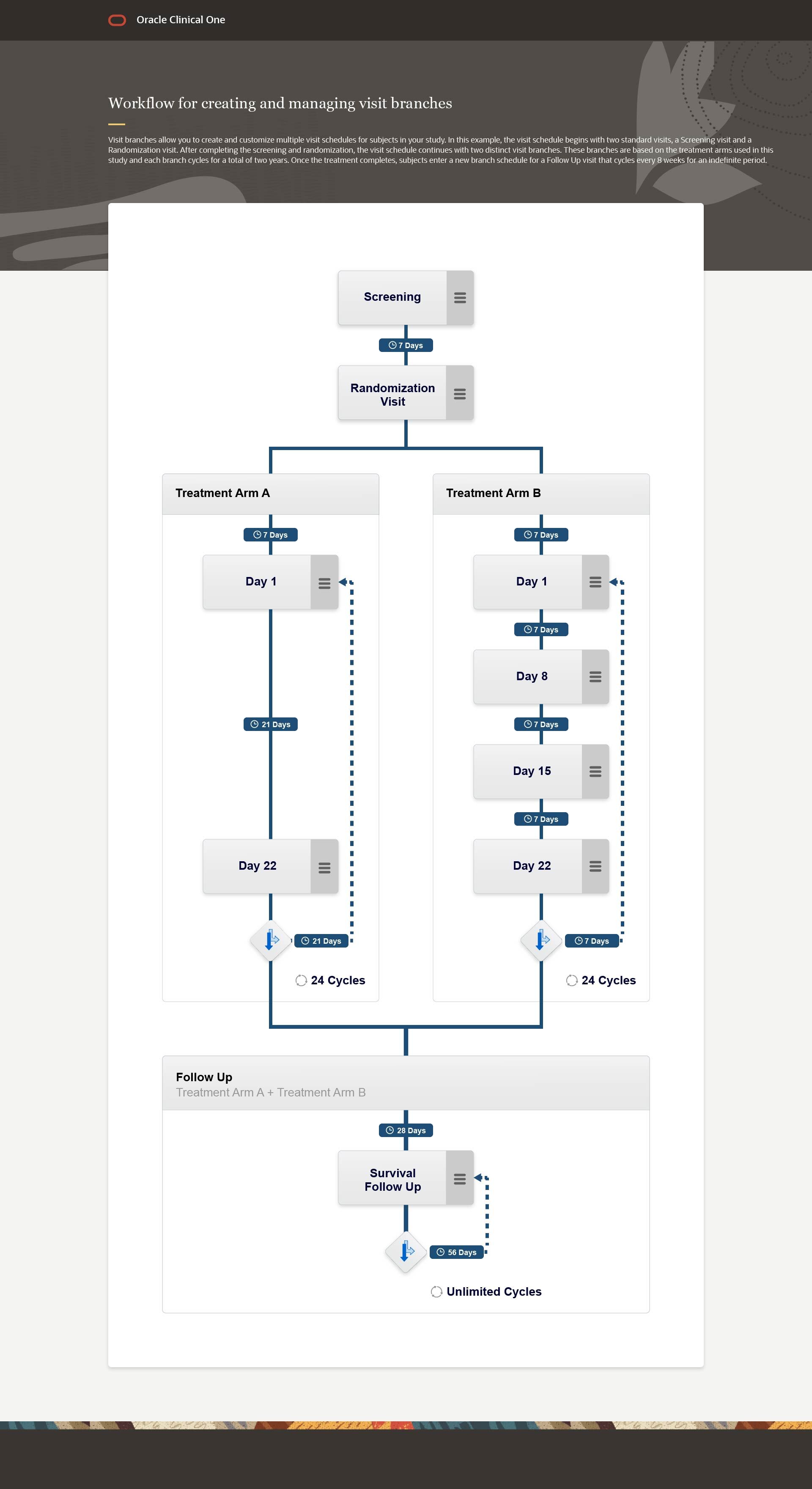
为了帮助理解创建分支的工作流,让我们举一个简单的示例。在本例中,您已经为肿瘤研究创建了两个适用于所有科目的计划访问,一个筛选访问,然后是随机访问。在随机化访问之后,您希望使用基于分配给主题的处理机构的分支来计划主题。为简单起见,我们将称之为治疗臂 A 和治疗臂 B。分支访问将每 28 天循环 24 个周期(超过两年)。处理完成后,您希望所有主题都安排进行一系列后续访问。该研究结束时对所有科目进行研究完成访问。
分支详细信息汇总如下:
| 分支 | 分配主题使用 | 循环 | 周期数 |
|---|---|---|---|
| 分支 A | 治疗臂 A | 是的 | 24 |
| 分行 B | 治疗组 B | 是的 | 24 |
| 后续 |
|
是的 | 无限制 |
要按说明创建这些分支,整体工作流类似于以下内容:
- 创建您的筛选和随机化访问。请参阅创建访视或事件。
- 创建分支 A。请参阅创建访问分支。
- 将您的计划访问添加到分支 A。请参阅将计划访问添加至分支。
- 设置访问计划并添加分支 A 的循环信息。请参阅定义分支的访问计划。
- 创建分支 B。请参阅创建访问分支。
- 将您的计划访问添加到分行 B。请参阅将计划访问添加至分支。
- 设置访问计划并添加分支 B 的循环信息。请参阅定义分支的访问计划。
- 将跟进分支添加到分支 A。这可以通过将分支添加到分支 A 的底部来实现。
- 将跟进分支添加到分支 B。这可以通过将分支添加到分支 B 的底部来实现。请注意,虽然此分支与添加到分支 A 的分支相同,但必须将其单独添加到每个分支的底部。
- 创建研究完成访问。请参阅创建访视或事件。
想要了解如何为肿瘤研究定义访问分支?请参阅您自己的肿瘤研究中创建和管理访问分支的教程。
图 4-1 为肿瘤学研究定义的访问分支的视觉表示

父主题:访问分支