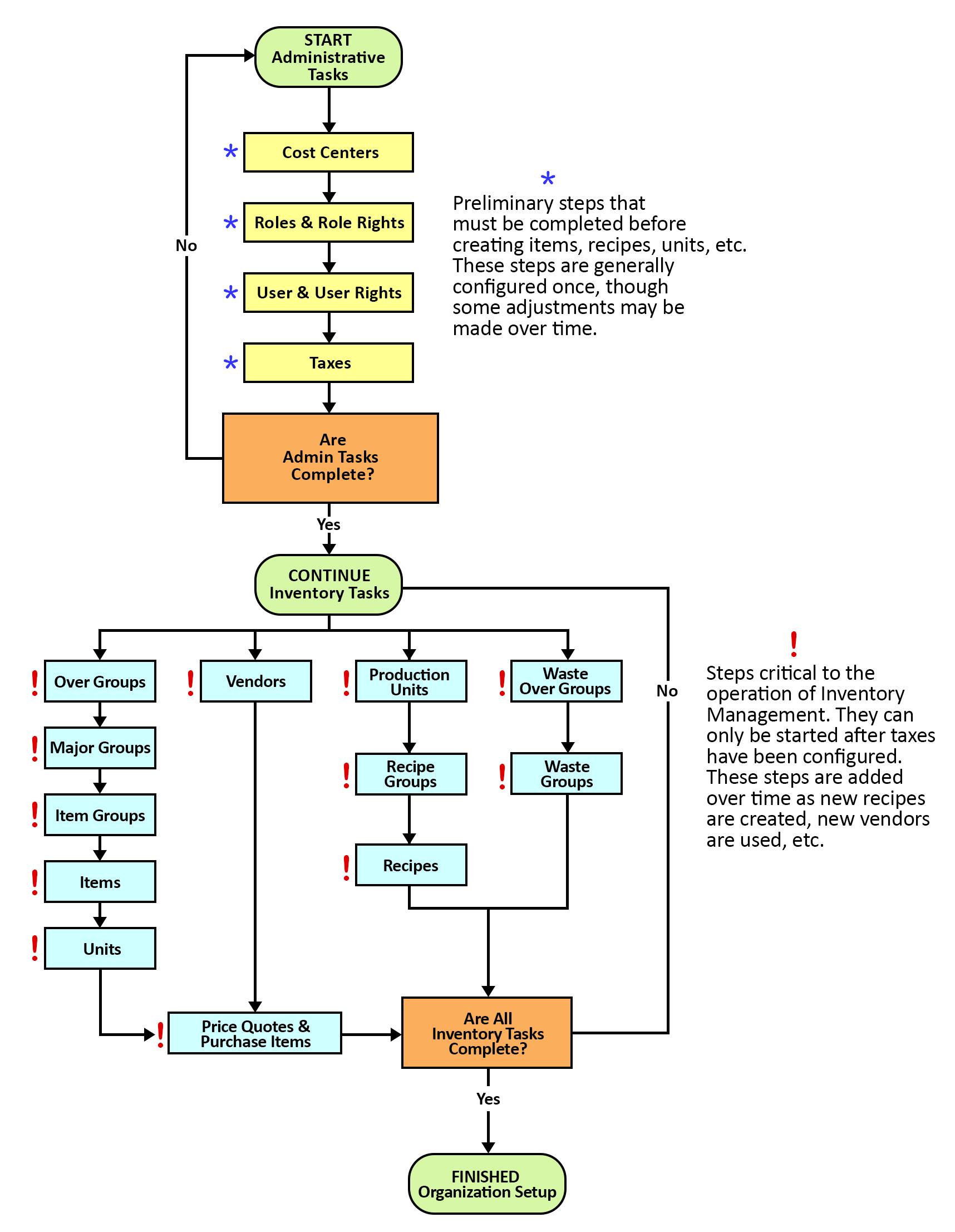
Required Configuration
The following flow chart shows the typical and suggested order
for setting up an organization for basic use:
Figure 1-1 Required Configuration Flow Chart

Parent topic: Introduction to Inventory Management