1.1 Overview

Financial Institution Customer Onboarding is an umbrella term that is often used to describe the entire process that users go through when they start their journey as a customer of a banking product or service.

Onboarding is an ongoing process, which helps banks to create a relationship with customers. In a bank there would be Relationship Manager for every Financial Institution customer, the respective Relationship Manager would take care of the customer to successfully onboard into the bank.

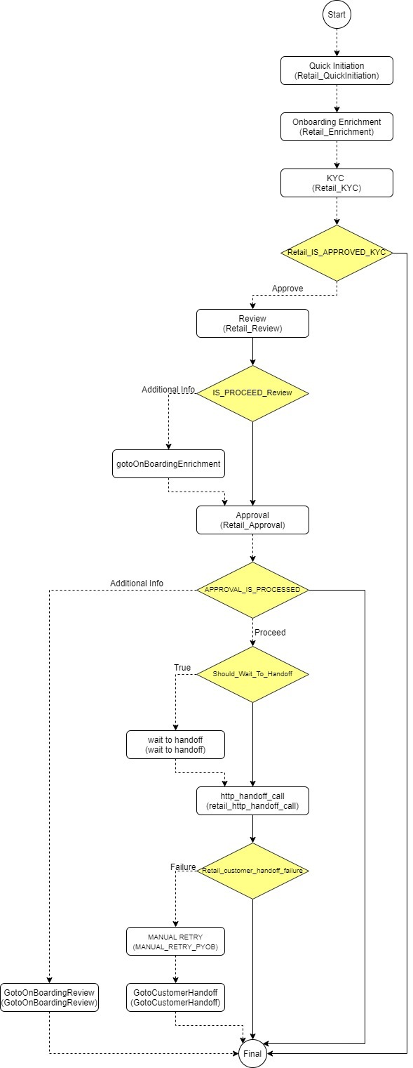
The various activities performed for the Financial Institution Customer Onboarding process are:
  • Initiation
  • KYC
  • Enrichment
  • Review
  • Recommendation
  • Approval

Process Flow Diagram

The flow diagram illustrating the different stages in the Financial Institution Customer Onboarding process is shown below for reference:

Figure 1-1 Financial Institution Onboarding Process Flow