1.1 Overview

This topic describes the information about the Corporate Customer Onboarding.

Corporate Customer Onboarding is an umbrella term that is often used to describe the entire process that users go through when they start their journey as a customer of a banking product or service. Onboarding is an ongoing process, which helps banks to create a relationship with customers. In a bank, there would be a Relationship Manager (RM) for every corporate customer. The respective RM would take care of the customer to successfully onboard into the bank.

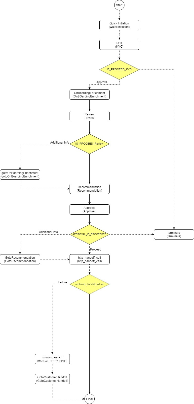
The various activities performed for the Corporate Customer Onboarding process are:
  • Initiation
  • KYC
  • Enrichment
  • Review
  • Recommendation
  • Approval

Process Flow Diagram

The flow diagram illustrating the different stages in the corporate customer onboarding process is shown below for reference:

Figure 1-1 Corporate Onboarding Process Flow

Description of Figure 1-1 follows
Description of "Figure 1-1 Corporate Onboarding Process Flow"