1.1 Overview
Financial Institution Customer Onboarding is an umbrella term that is often used to describe the entire process that users go through when they start their journey as a customer of a banking product or service.
Onboarding is an ongoing process, which helps banks to create a relationship with customers. In a bank there would be Relationship Manager for every Financial Institution customer, the respective Relationship Manager would take care of the customer to successfully onboard into the bank.
The various activities performed for the Financial Institution Customer Onboarding
process are:
- Initiation
- KYC
- Enrichment
- Review
- Recommendation
- Approval
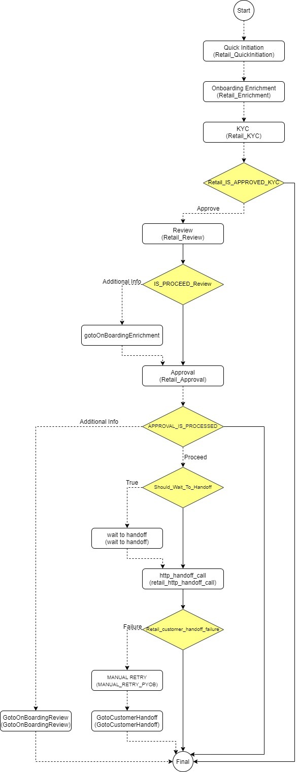
Process Flow Diagram
The flow diagram illustrating the different stages in the Financial Institution
Customer Onboarding process is shown below for reference:
Parent topic: Financial Institution Customer Onboarding