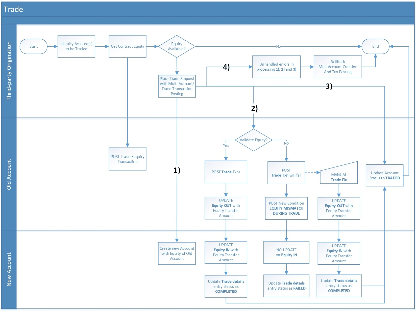
E.3 Trading of Accounts Workflow

The workflow in Trading of accounts begins with a web service request generated from thirdparty origination system and is processed in OFSLL with transfer of customer/member’s Trade Equity from an existing (old) account to a new Account as indicated below.

Figure E-1 Trading of Accounts Workflow



Following are the high-level categorization of different processes involved in Accounts Trading workflow. These processes are handled with corresponding monetary and non-monetary transactions and they are either posted automatically or manually in OFSLL.

Click on each link to view the section details: