2.8.2 Events (New Framework)
Events in OFSLL refers to user/system generated actions on the system such as updating an account condition as delinquent or moving the status of a collateral from INACTIVE to ACTIVE and so on. Whenever such a type of event occurs some defined action can be performed by the system.
When there is change in entities like Account, Customer and so on by performing an insert/ update operation on the base table, system can trigger a defined event with an associated event action to expose the same for third-party applications through JMS message or perform OFSLL actions like posting Comment/Call Activity and so on.
The Events tab serves as a common framework for Line module. In a single flow you can define events with associated actions for entities like Account, Customer and so on with the type of processing mode as either Online or Batch mode. Further, you can define one or more event criteria as a trigger when the corresponding event occurs. For each defined criteria you can define the available event action and associated action parameter(s) to initiate corresponding action in external / internal system.
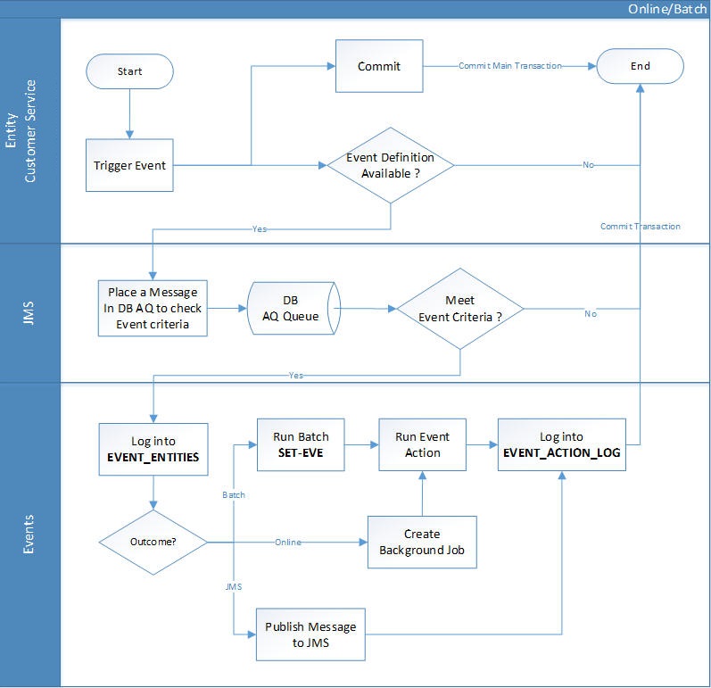
- During Servicing stage, when an event is triggered, the main transaction is committed and a new parallel transaction is created to check if there is an event definition available.
- If there is an event definition available, system places an AQ (Advanced Queueing) message in database to check for any matching event criteria. There can be one or more criteria for an event in database which is further evaluated to get the matching criteria. On identifying a matching criteria, the defined event with criteria is logged into event entities.
- Based on the Event Type, system executes the associated Event Actions.
- If the event is configured to Batch mode, the event action is performed when the following batch jobs - EVEPRC_BJ_100_01 (BATCH EVENTS PROCESSING for the Entities Account/Application/Assets) and/or EVEPRC_BJ_100_03 (BATCH EVENTS PROCESSING for the Entities Customer/Business/Vendors/Producers) is executed.
- If the event is configured to Online mode, system performs the corresponding actions immediately.
- If the Event Action is defined as JMS, a json message is generated with the below format. You can configure additional details into the message by using response User Defined Tables. The data added in this table will be represented in Custom Block as illustrated in the example below.
- The following table indicates parameters available for JMS action type definition.
Table 2-44 JMS action type definition
Parameter Description Display EVENTID System Generated Sequence N EVENTTYPE Lookup Code of Event Type Code N EVENTMESSAGE User entered event action message Y ENTITYNBR Entity Number. For example, Account / Customer Number N EVENTSTARTDATE Event Generation Date and Time N EVENTPROCESSDATE Event Process Date and Time N Note:
The parameter marked as Y in Display column are only available in event action screen for user configuration. Other parameters are system defined and will be part of every event. - For each Event Action, there is a User Defined Table maintained in the system and the same is configurable. There is also User Defined Table maintained based on Response Parameters and the response fields can be used to configure Entity Key, Non-Key and Data columns for custom block of json message. Following combination of Event to UDT mapping are maintained in the system:
- Entity Type | Event | Criteria UDT Type
- Entity | Event Action | UDT Type | UDT Response Type
Navigating to Events
On the Oracle Financial Services Lending and Leasing home screen, click Setup > Administration > System > Events > Events tab.
- Click Setup > Setup > Administration > System > Events > Events tab.
A brief description of the fields is given below:
Table 2-45 Navigation to Events
Field Do this Event Code Specify the unique event code. Description Specify the event description. Entity Type Select the entity type from the drop-down list. The list is populated based on EVENT_ENTITY_TYPE_CD lookup code. Event Type Select the event identification type for the entity from the dropdown list. The list is populated based on EVENT_TYPE_CD lookup code. Processing Type Specify the processing type as either ONLINE or BATCH from the drop-down list. The list is populated based on EVENT_PROCESS_TYPE_CD lookup code.- For Online events, when the event is triggered corresponding actions are processed immediately. Here all the event action executions are asynchronous and does not impact main transaction.
- For Batch events, the event is triggered when the following batch jobs - EVEPRC_BJ_100_01 (BATCH EVENTS PROCESSING for the Entities Account/Application/Assets) and/or EVEPRC_BJ_100_03 (BATCH EVENTS PROCESSING for the Entities Customer/Business/Vendors/Producers) is executed and actions are processed.
Enabled Check this box to activate the event type. - Perform any of the Basic Actions mentioned in Navigation chapter. In the Event Criteria sub tab, you can create a query to an event.
- In the Event Criteria sub tab, perform any of the Basic Operations mentioned in Navigation chapter.
A brief description of the fields is given below:
Table 2-46 Event Criteria
Field Do this Query Name Specify the unique query name. Description Specify the event criteria description. Enabled Check this box to enable the event criteria. - Perform any of the Basic Actions mentioned in Navigation chapter.
Criteria Details
The Criteria Details sub tab allows you to define the selection criteria for the event. System uses these criteria to determine which account to include in the event action.
- In the Criteria Details sub tab, perform any of the Basic Operations mentioned in Navigation chapter.
Note:
Although system allows to define customized selection criteria, the execution of additional selection criteria requires additional processing at server level and can have significant performance impact delaying the EOD processing/web services. Hence it is recommended to have careful consideration while defining the additional selection criteria (like using user-defined tables and columns) and/or get approval from your database administrator before using any selection criteria.A brief description of the fields is given below:Table 2-47 Criteria Details
Field Do this Seq Specify sequence number. ( Specify the opening bracket. Parameter Select the parameter from the drop-down list. Comparison Operator Select comparison operator from the drop-down list. Criteria Value Specify the criteria value. ) Specify the closing bracket. Logical Expression Select the logical operator from the drop-down list. Enabled Check this box to enable the criteria details. - Perform any of the Basic Actions mentioned in Navigation chapter.
Actions
In the Actions sub tab, you can define the event action that the system need to perform when the event is triggered. You can define more than one event action for a particular event and use the Seq field to define the order in which the event action should occur.
- In the Action sub tab, perform any of the Basic Operations mentioned in Navigation chapter.
A brief description of the fields is given below:
Table 2-48 Actions
Field Do this Action Type Select the action type from the drop-down list. The list is populated based on EVENT_ACTION_TYPE_CD lookup code. Action Code The action code is displayed as None by default. Seq Specify the sequence number of executing the event action. Enabled Check this box to enable the event action. - Perform any of the Basic Actions mentioned in Navigation chapter.
Action Parameters
In the Action Parameters sub tab, you can define the action parameters with corresponding values for each event action.
- To define the Action Parameters, in the Action sub tab, click Add or Edit. You can also perform any of the Basic Operations mentioned in Navigation chapter.
- Click Load Parameters. The applicable Action Parameters are loaded for update.
A brief description of the fields is given below:
Table 2-49 Action Parameters
Field Do this Description System auto populate the description from user defined table based on Action code selected. Value Type Select the value type as one of the following which is to be included during event action execution from the drop-down list. The list is populated based on EVENT_VALUE_TYPE_CODE lookup code.- CONSTANT
- SYSTEM DRIVEN
- USER INPUT
- COLUMN VALUE (For this value type, the Action Parameter values are displayed from User Defined Tables based on the Event Type. However, note that if the column value cannot be fetched due to multiple records or if no record exist, then action parameter value is displayed blank/null).
Currently the Column Value is configured to refer only Accounts table (Entity Type) and can process the following Event Actions Type:- POST COMMENT
- POST MONETARY TRANSACTION
- POST NON MONETARY TRANSACTION
For SEND CORRESPONDENCE Action Type, there are additional parameters - USER DEFINED ELEMENT and USER DEFINED CONSTANT available in Setup > Correspondence screen to provide input during execution of Event Action. The same is available in Events screen and can be modified before triggering the event action.
Value If the Value Type is selected as CONSTANT, specify the required action parameter value.
If the Value Type is selected as SYSTEM DRIVEN, you can add the following values for system to derive the parameter values during the execution of the Event.
$GLDATE - GL DATE System Parameter Value
$PAYMENTAMOUNT - Account Monthly Payment Amount
$OUTSTANDINGAMOUNT - Account Total Outstanding Amount
$RATE - Account Rate
$TOTALTERM - Account Total Term
$AVAILABLETERM - Account Available Term
Required Y indicates the action parameter is required, else No. - Perform any of the Basic Actions mentioned in Navigation chapter.
Parent topic: Events


