2.6.3 Incoming EMS Process
The Incoming EMS Process is in two layers. The EMS process as part of jobs in FCJ scheduler, polls the pre configured folder for messages and sends the messages read, to EMS internal queue. The EMS process as part of an MDB listening on internal JMS queue, identifies the message from queue and calls the incoming messages service package to process the message.
The ‘EMS in’ job is available as factory shipped.
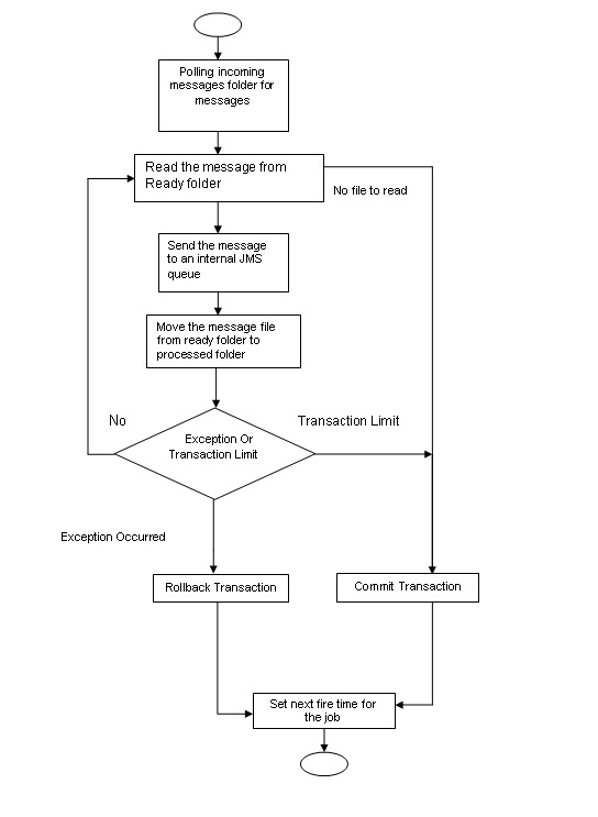
The Incoming EMS Process as part of jobs scheduler is as follows:
- Once the job is triggered, it polls for messages in a folder (Configured for incoming messages).
- Each message is then sent to an internal JMS queue.
- The job is then rescheduled to fire next time.
The Incoming EMS Process in MDB is as follows:

- An MDB that listens on the internal EMS incoming queue receives the message.
- The media details are identified and incoming message processing package is called to process the message.
- In case of any exception while processing, message is sent to a deferred queue.
- In case of messages directly arriving to JMS queue instead of a folder; the same MDB is configured to listen on specific queue.

The following diagram illustrates incoming EMS process in MDB. 
Parent topic: Message Notification Process