3.5.1 Custom Domain Objects
This topic provides information on Custom Domain Objects.
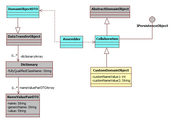
OBDX framework (leveraging undelaying OBP infrastructure) provides a standard mechanism to customize the domain objects that are provided out of the box. The Dictionary object plays an important role in this mechanism.
This section describes how consultants or other third parties can extend domain and achieve Extensibility. This provides true domain model extension capabilities by allowing addition of custom data fields to the underlying domain objects.
Translating Dictionary data into custom domain object
If dictionary is added to DTO then it is necessary to get customized domain Object
which extends base Domain Object. Method getCustomizedDomainObject
in AbstractAssembler is used for the same.
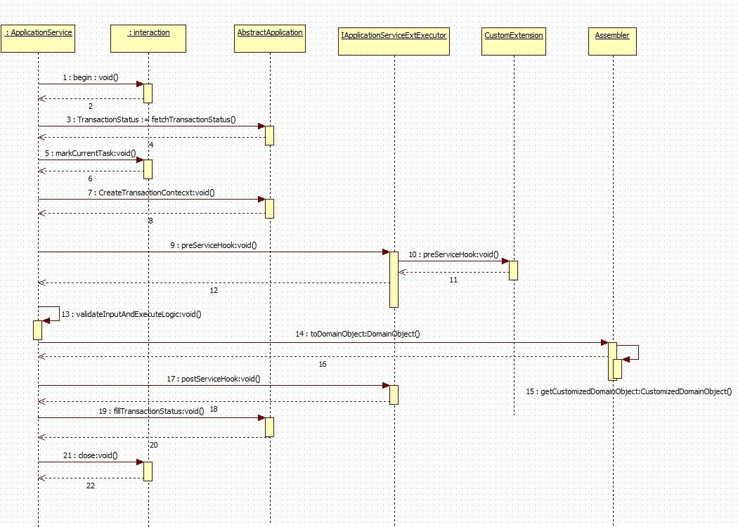
Following image shows call to get Customized domain Object if additional data (Dictionary) is added to the request DTO.
Writing Custom Domain Object
The custom domain object must extend existing domain object class. Mapping for same should be done in database as Customized Abstract Domain Object Configuration. This class contains additional fields added at UI layer and getter, setter for the same.
Below diagram shows the custom domain object and also depicts the role of Dictionary in mapping additional fields from DTO to this custom domain object.
For Example:
Configure Customized domain object in database
The domain object created needs to be mapped as a custom domain object for the existing domain object.
For example:
insert into digx_fw_config_all_b
(PROP_ID, CATEGORY_ID, PROP_VALUE, FACTORY_SHIPPED_FLAG,
PROP_COMMENTS, SUMMARY_TEXT, CREATED_BY, CREATION_DATE, LAST_UPDATED_BY, LAST_UPDATED_DATE,
OBJECT_STATUS_FLAG, OBJECT_VERSION_NUMBER)
values ('com.ofss.digx.domain.origination.entity.submission.lending.application',
'CustomizedAbstractDomainObjectConfig','com.ofss.digx.domain.origination.entity.submission
.lending.application.ext.Application', 'N', 'asdf', 'asdf', 'asdf', '', 'asdf', '', 'Y', 1);
Three main columns that need to be fed with new information are.
CATEGORY_ID: “CustomizedAbstractDomainObjectConfig”PROP_VALUE:” CLASS NAME of the class implementing the custom domain object ”PROP_ID:” CLASS NAME of the DomainObject”.
ORM Mapping
If this domain needs to be persisted in local database, then you need to create Eclipse link ORM mapping to map fields in the domain to database table. Follow these steps:
- Create new ORM file to handle Customized Domain Object.
- This ORM file should contain entries for all custom columns, which are present in the extension domain.
- The extension domain table will be a secondary table, which will have a primary key join column with the base domain.
- Add an entry for this ORM XML in the mapping configuration XML
- Create new table corresponds to newly created Domain Object.
Newly created ORM file will look like (CollaborationDemo.orm.xml):
Now add the newly created mapping ORM entry for the extension domain in your custom jar mapping configuration xml.:
Create/Update “module-cfg.properties” file in your custom jar and add mapping configuration xml file name in it.
Here Assembler should fetch customized domain object. Following example
shows Assembler calls getCustomizedDomainObject which
returns customized domain object with mapping of
nameValuePairDTOArray to this customized domain Object
internally.
For example:
Sequence Diagram
Configuring this custom domain object at appropriate entity level
insert into digx_me_entity_determinant_b
(DOMAIN_OBJECT_NAME, DETERMINANT_TYPE,REPRESENTED_FIELD, IS_FEATURE_ENABLED)
values ('<Fully qualified domain name>', '<Determinant Type>', '<Represented Name>', 'Y');
There are four possible determinant types as follows:
- Enterprise (ENT)
- Legal Entity (LGE)
- Market Entity (MKE)
- Business Unit (BNU)
Parent topic: Domain Extensions







