1.19 Natural Language Processing
Use Natural Language Processing to initiate the NLP process from syndication service with the document ID (from document management system), document type and document content.
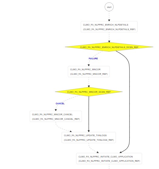
Natural Language Processing (NLP) is a process in which the system identifies the document ID, document type and content from an uploaded file and initiates the respective process. 
Description of the illustration nlp1.png
The process flow for NLP undergoes goes the below stages:
- When a document is uploaded from or a poller receives a document of loan processing type, NLP framework will initiate the NLP process from syndication service with the document ID (from document management system), document type and document content.
- These data is stored in NLP Data Segment. During this initiation, the process lands in a system task called Enrich NLP Details. Enrich NLP extracts the values along with the request and identify the respect business values for the extracted tags and also enriches the information.
- Once the enrich identifies all the business values for the tags then data would go to the decision. If it is successful, then it initiates the respective process using the enriched values. And the workflow ends.
If it is failure, then process lands in the manual correction. You have the NLP values that separate during the initiation process. You can manually update the missing values and proceed.
- The enrich values are updated, with that the NLP framework marks the document against the application for Transaction log update task and continues to initiate the process. With this the workflow ends.
- On failure, it lands in Manual Retry stage. In this stage, you can retry the data. You can also check the NLP details again for correction. Then again the Transaction Logs are updated. On failure of initiation, it lands in decision. In the manual stage, you can cancel then the workflow is terminated.
- User can choose to enable or disable the genAIEnabled toggle to initiate NLP at the use case level. If the genAIEnabled toggle is set to false, the logs will show the message Cannot initiate NLP application as GenAI is not enabled, and the application will not be initiated.
- Participant Drawdown by Machine Learning
Use this process to help you to initiate the Syndication Participant Drawdown process with the support of Machine Learning. - Drawdown Rollover by Machine Learning
Use Machine Learning for Rollover to initiate the Syndication Participant Drawdown Rollover process with the support of Machine Learning. - Loan Origination by Machine Learning
- Sight Funding by Machine Learning
Parent topic: Loans Syndication