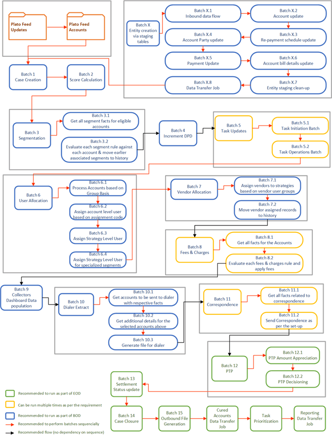
2 Batch Execution Sequence Diagram

This topic describes the information about the Batch Execution Sequence Diagram.

The below illustration explains the batch execution sequence for Oracle Banking Collections Cloud Service.