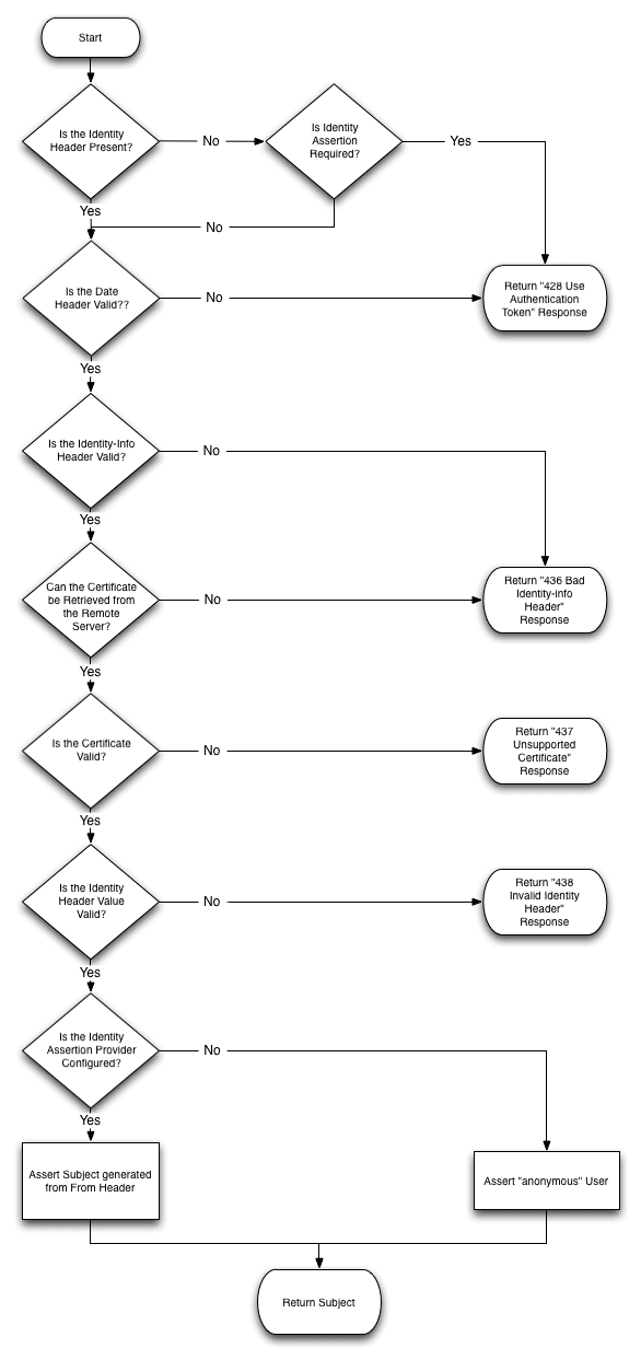
Understanding Identity Assertion with the Identity and Identity-Info Headers
Converged Application Server can also perform identity assertion using the
Identity and Identity-Info headers, as described
in RFC 4474. As with the p-asserted-identity assertion mechanism,
Identity header assertion requires that you first configure the
appropriate security provider (the IdentityHeaderAsserter provider) in
Converged Application Server.
When asserting the identity of inbound requests having the
Identity and Identity-Info headers, Converged
Application Server considers the values of the identity-assertion and
identity-assertion-support elements in sip.xml as
well as the presence of a configured security provider.
Figure 5-4 Managing Inbound Requests Having Identity and Identity-Info Headers
