Use the Pagination Concept in an Integration
When you must fetch a large number of results in Salesforce Commerce Cloud, you can use the Salesforce Commerce Cloud Adapter’s pagination feature. Pagination helps you segregate the total number of results. You can specify the number of results per page according to your requirement while triggering an integration and receive sorted results.
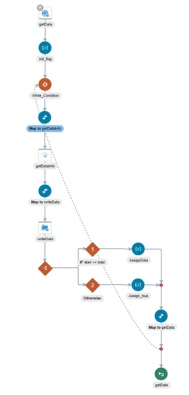
This use case discusses how to use the pagination to sort results while
fetching catalog results. Similarly, you can use pagination for the Stores
object, Roles object, Products object, and so on. To perform this operation,
you create an integration for the Salesforce Commerce Cloud
Adapter in Oracle Integration using pagination with the orchestrator.


