About This Recipe
This recipe incrementally fetches and updates process audit, history and comments data from Process Automation to ATP database at scheduled intervals.
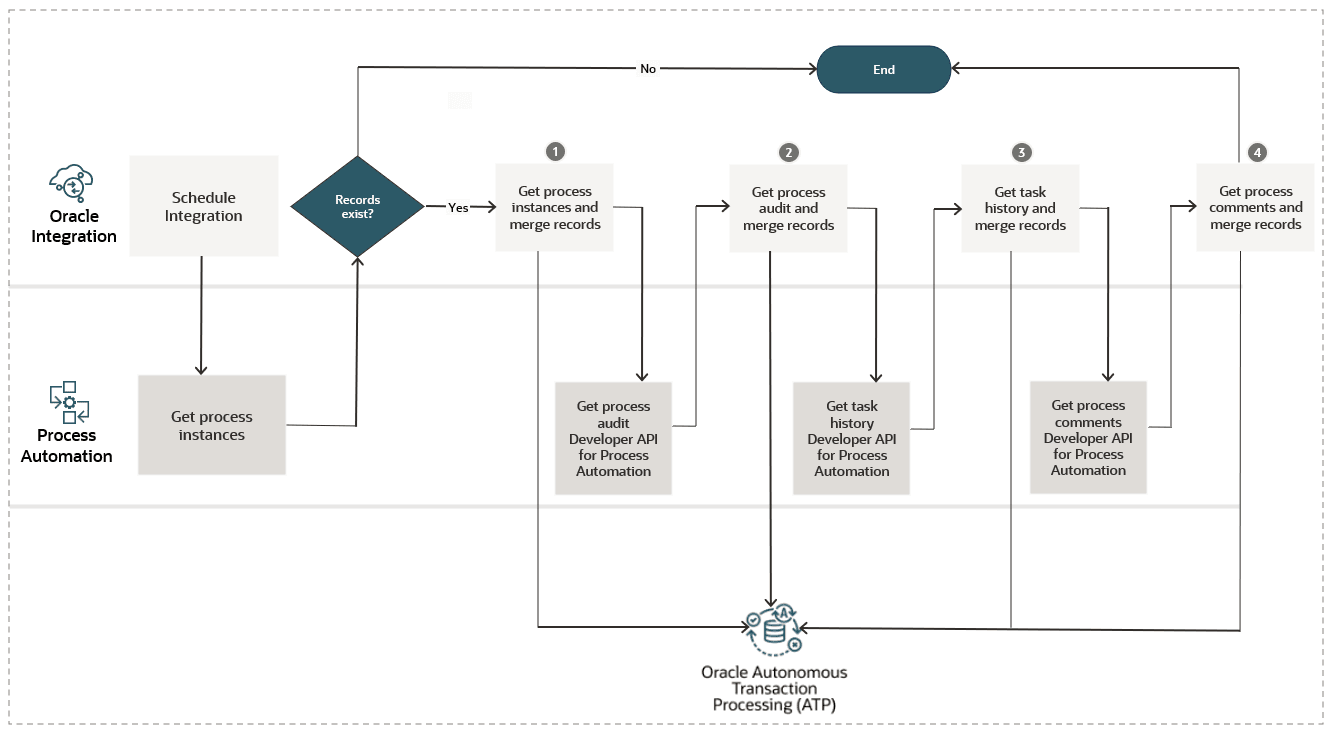
To use the recipe, you must install the recipe and configure the connections and other resources within it. When the scheduled integration flow of the recipe gets triggered, it fetches process instance data from Process Automation and merges the records as needed. Then, the recipe uses Process Automation Developer APIs to get the process audit data, task histories and comments for those instances and merges the data. All processed and merged records are ultimately stored in Oracle Autonomous Transaction Processing.
System and Access Requirements
-
Oracle Integration 3
-
Process Automation
-
An account on Process Automation with the Administrator role
-
Oracle Autonomous Transaction Processing
-
An account on Oracle Autonomous Transaction Processing with the Administrator role
Recipe Schema

Description of the illustration process-automation-atp.png
When the scheduled integration flow of the recipe is triggered, it fetches process instance details from Process Automation. If no process instance exists, the flow ends. Otherwise, the recipe continues to gather more details about the process instance. First, it uses Developer APIs for Process Automation to get process audit data from Process Automation, merges the audit data in Oracle Integration, and stores the audit data records in ATP database. Then, it uses Developer APIs for Process Automation to get task history details from Process Automation, merges the task history data in Oracle Integration, and stores the task history data records in ATP database. Finally, it uses Developer APIs for Process Automation to get process comments, merges the comments data in Oracle Integration, and stores the comments data records in ATP database. Thus, using this recipe you can extract, consolidate and store Process Automation instances' audit, task history and comments data in Oracle Autonomous Transaction Processing to boost analytic and operational efficiency.