Execute Robot Agents in Air-Gapped Environments
If you have a secure VM setup in an air-gapped environment with no internet access (offline environment) and want to execute robot agents without internet access, you can export the robots and their dependencies from an online source environment as a ZIP file. You can then import this ZIP file into an offline target environment and execute robot agents without internet access.
The process ensures that all robots and their dependencies are available in
offline mode without internet access by running the scripts which are available in the
scripts and offline_scripts folder of the robot
agent ZIP file.
-
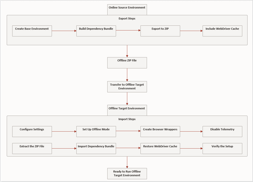
Online source environment is the reference environment with full internet access, where at least one robot has been executed successfully in the desired browser and the export script needs to be executed to generate the exportable ZIP file.
-
Offline target environment is the air-gapped environment with no internet access or restricted internet access, which is identical to the online source environment in Operating System, CPU architecture, user, other system parameters and where the ZIP file exported from the online source environment should be imported to replicate the robot's virtual execution environment.
Note:
Oracle recommends refreshing your offline environments for every release. This can be done by getting the latest robot agent jar file from the online source environment and following the steps outlined in Export the Robot Agent and Dependencies from the Online Source Environment and Import the ZIP File to the Offline Target Environment.The following image illustrates the steps executed by the
rpaAgentEnvDiagnosis, rcc_offline_export_all, and
rcc_offline_import_all scripts described in the following
sections.
Prerequisites
Ensure you have completed the following prerequisites before you start the process to execute robot agents in air-gapped environments:
Portability Limitations
The exported ZIP file is self-contained and is ONLY portable across environments with the same Operating System and CPU architecture.
Note:
Cross Operating System or cross-architecture imports are NOT supported.Same User Account Requirement
The SAME user account must be used for:
- Exporting from the online source environment
- Importing into the offline target environment
Note:
Using a different user account may cause import failures.Identical User Home Directory Structure
Ensure that the user home directory paths and structure are IDENTICAL in both the online source and offline target environments.
Note:
Any mismatch can lead to runtime errors or import failures.Browser Version Consistency and WebDriver Handling
The Chrome and, or Firefox browser versions must be identical in both the online source environment and the offline target environment.
Robots are expected to be executed in the online source environment before running
the rcc_offline_export_all script. During this execution, the latest
web drivers corresponding to the installed browsers are resolved. As part of the export
and import process, these browser-specific web drivers are copied from the online source
environment to the offline target environment. If browser versions differ between
environments, the copied web drivers may become incompatible, leading to browser launch
or session creation failures.
Verify CIDR Ranges
Verify if the following CIDR ranges are added to your network's allowlist or add them if they are not already present.
Note:
You can run thegenerateEgressAllowlist script to resolve the provided domain and
any associated CNAMEs into their IPv4 addresses. The script generates the deduplicated
list of allowed egress IPs. It is useful for firewall or network whitelisting where
outbound access needs to be tightly controlled.
- Mac or Linux:
bash scripts/unix/generateEgressAllowlist.sh - Windows:
.\scripts\windows\generateEgressAllowlist.ps1
| Website | CIDR range |
|---|---|
|
Oracle Integration endpoint |
Obtain this value from the
|
|
Oracle Cloud Infrastructure Identity and Access Management (IAM) endpoint |
Obtain this value from the
|
|
Websites that robots work in |
Obtain these values on your own. |