About Hierarchy Structures
A logical hierarchy can have a balanced, ragged, or skip-level structure.
Balanced hierarchy
A balanced hierarchy's structure contains members that descend to the same level and where each member's parent is immediately above it.
Unbalanced or ragged hierarchy
An unbalanced or ragged hierarchy is a hierarchy where the leaves (members with no children) might not have the same depth. For example, a site can choose to have data for the current month at the day level, previous month's data at the month level, and the previous five years' data at the quarter level.
User applications can use the IS_LEAF function to
determine whether to allow moving down from any particular member.
A missing member is implemented in the data source with a null value for the member value. All computations treat the null value as a unique child within its parent. Level-based measures and aggregate-by calculations group all missing nodes together.
Unbalanced hierarchies aren't necessarily the same as parent-child hierarchies. Parent-child hierarchies are unbalanced by nature. Unbalanced level-based hierarchies are possible.
Skip-level hierarchy
A skip-level hierarchy is a hierarchy where there are members that don't have a value for a particular ancestor level. For example, in a Country-State-City-District hierarchy, the city Washington D.C. doesn't belong to a State. In this case, you can drill down from the Country level (USA) to the City level (Washington D.C.) and below.
In a query, skipped levels aren't displayed, and don't affect computations. When sorted hierarchically, members appear under their nearest ancestors.
A missing member at a particular level is implemented in the data source with a null value for the member value. All computations treat the null value as a unique child within its parent. Level-based measures and aggregate-by calculations group all skip-level nodes together.
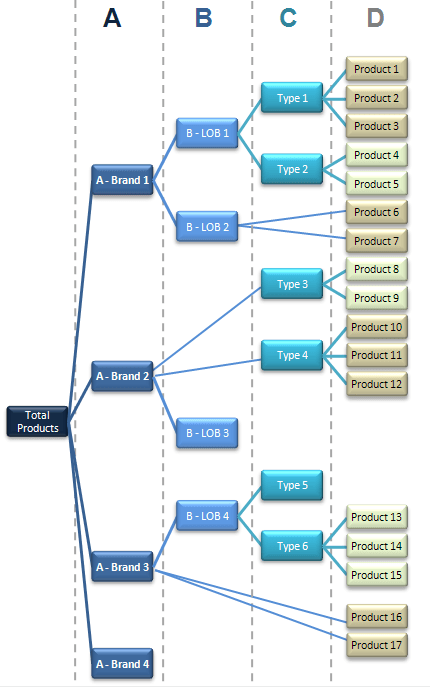
Example of hierarchy containing ragged and skip-level
The image shows a hierarchy with both ragged and skip-level characteristics. For example, A-Brand 4, B-LOB 3, and Type 5 are unbalanced branches, while skips are present between A-Brand 2 and Type 3, B-LOB 2 and Product 6, and others.
