Platform Pack Process Flow
The Platform Pack installation process upgrades Release 9.2 system and path code files.
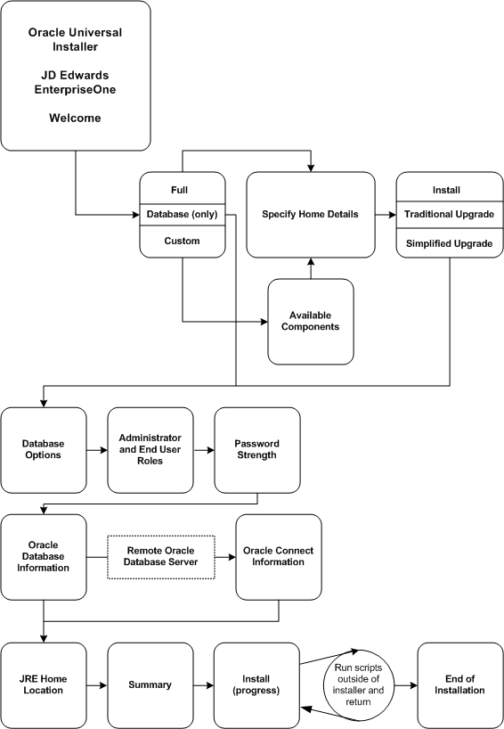
The diagram below illustrates the process flow for the Oracle Universal Installer for the JD Edwards EnterpriseOne Platform Pack.
The Platform Pack installation process upgrades Release 9.2 system and path code files.
The diagram below illustrates the process flow for the Oracle Universal Installer for the JD Edwards EnterpriseOne Platform Pack.