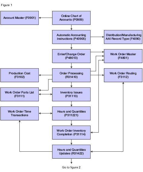
Product Costing and Manufacturing Accounting Implementation GuideManufacturing Accounting Process FlowManufacturing Accounting Process Flow This two-part flowchart illustrates the manufacturing accounting processes: