Understanding Outbound Inventory Agreement Selection for Outbound Inventory Orders

The JD Edwards EnterpriseOne Outbound Inventory Management system allows you to select and attach agreements to outbound inventory orders both automatically and manually.

The system searches for existing outbound inventory agreements based on the following search criteria you enter in the order detail line:

  • Sold To

  • Ship To (and blank value for Ship To)

  • Item Number

  • Branch/Plant

  • Order Date

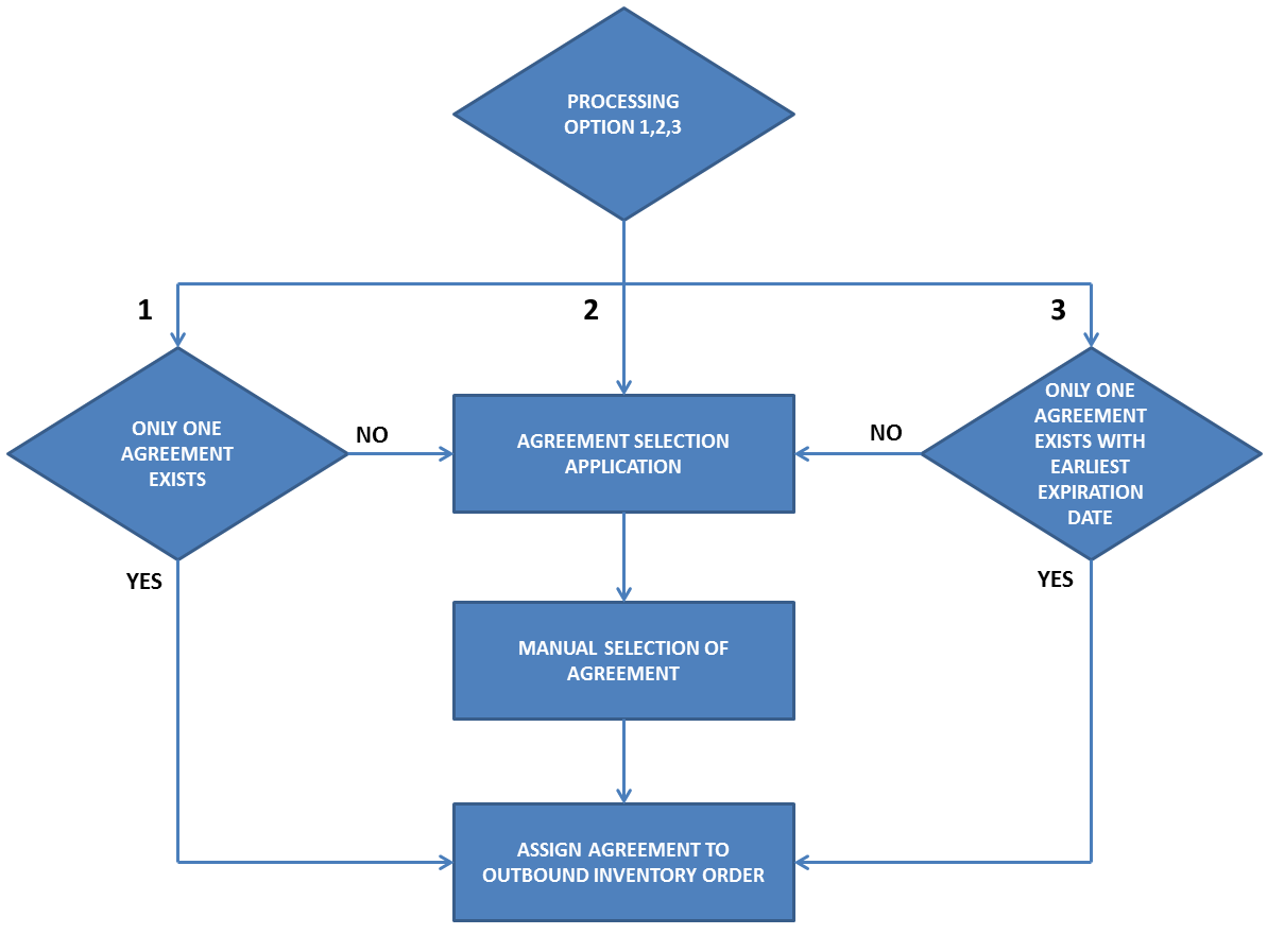
You use the Outbound Inventory Agreement Processing processing option during Sales Order Entry (P4210) to control how the system selects outbound inventory agreements. You can enter:

  • 1 to automatically select an agreement

  • 2 to manually select an agreement

  • 3 to automatically select an agreement with the earliest expiration date

The following diagram illustrates the JD Edwards EnterpriseOne Outbound Inventory agreement selection process flow:

Outbound Inventory Agreement Selection