Fulfillment Processing and JD Edwards EnterpriseOne Demand Scheduling Execution
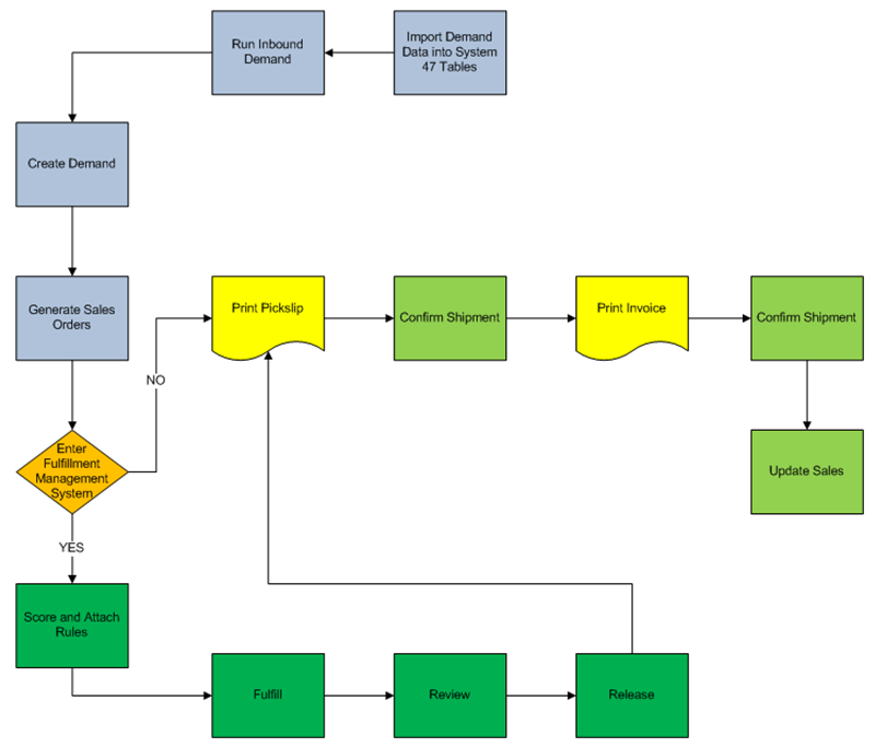
The JD Edwards EnterpriseOne Fulfillment Management system processes sales orders that are processed through the JD Edwards EnterpriseOne Demand Scheduling Execution system. This diagram illustrates the process:

Typically, the sequence of events is:
Receive demand into the system 47 tables.
Run the EDI Inbound Demand Edit/Update report (R47171) to update the inbound demand.
Run the Create Demand Schedule report (R40R010) to generate sales orders.
The system enters orders into the Fulfillment Management system. You then perform the tasks within fulfillment to process the sales order lines.
Create shipments to meet the demand.
Create bills of lading for the orders.
Ship confirm the orders.
Adjust demand and populate the new cumulative shipped values into the Cum (cumulative) History tables.