Understanding Resource Management
Resource management enables you to accommodate fluctuating demand. You use the resource management programs to obtain an up-to-date estimate of the number of required labor and machine resources that are needed on the line. Resource management enables you to adjust the number of available resources as well as productivity percentages to optimize the use of resources. You can also adjust the demand to determine how to use the resources most effectively.
After you define a daily plan for an item, you must determine the resource requirements and compare the requirements with available resources. To perform this analysis, you use the Resource Design program (PF34R010) to retrieve the processes that are required for creating a product. The process map determines which work content selection the resource design uses: sequence of events, standard sequence of events, or actual work content. The resource design stores the resources that are used for a given process by cell.
After you determine the resources that are required for the processes of a particular line design, you can review and revise the number of resources and their productivity. The system retrieves the labor and machine number of operations from the Mixed Model Line Design Detail table (FF30L911) and displays it in the Design Quantity field, but you can revise this value in the Current Quantity field to reflect accurately the pool of actual machine and labor resources. The system enables you to define a resource as shared by the line so that you have some flexibility when determining the number of available resources on a line. The default value for the productivity percentage is 100 percent, but you can modify it based on the experience level of the labor pools or the amount of machine uptime on the line.
Resource designs eventually become obsolete, for example, when resources that are assigned to a particular process become unavailable. To accommodate change, you can assign effectivity dates to a resource design. Using the DFM Resource Effectivity program (PF34R011), you can maintain multiple resource designs with different effectivity dates. However, the program does not allow gaps between the effectivity date ranges of the different resource designs for a line design. The program also does not allow overlap of the effectivity date ranges of subsequent resource designs.
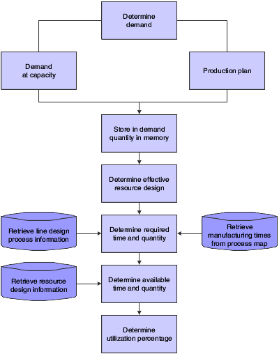
You can use the resource design to simulate the deployment of resources in various scenarios, based on different demand patterns. The simulation enables you to determine whether you have sufficient resources to make the daily plan feasible. You run the DFM Resource Simulation program (PF34R012) to determine the use of resources based on a given day's demand. The program calculates the required time and quantity as well as the available time and quantity of each resource. It calculates the utilization percentage by dividing the time that is required by the time that is available. A plan is not feasible if the calculation shows that any process or cell requires a capacity of more than 100 percent. In this case, the program generates an error message.
You can create a realistic production scenario either by revising the resources or by adjusting the planned demand for a product. The two sources of demand are the demand at capacity, as specified by the process map, and the production plan. Adjusting the demand of items affects the required time and resource quantity of a simulation. Adjusting the resources of a line affects the available time and quantity of a simulation. If the results are not satisfactory when you run the simulation, revise the demand or available resources until you achieve a satisfactory resource utilization.
This diagram provides an overview of the resource management process flow:
