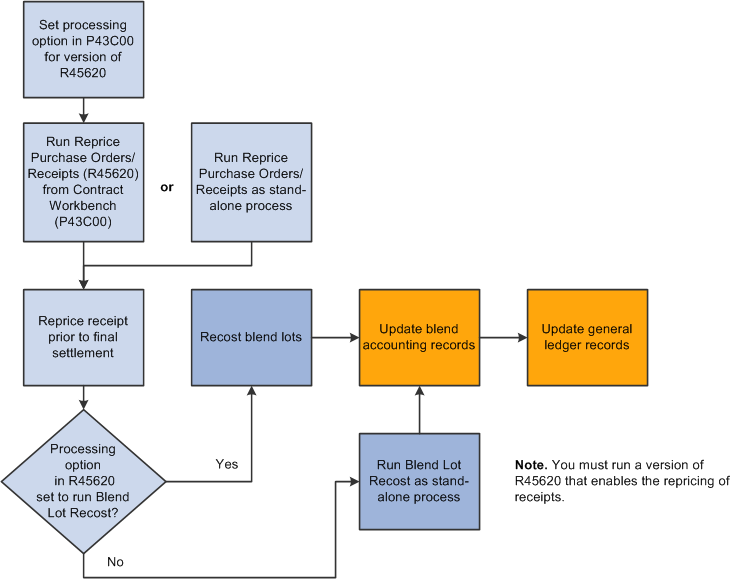
Running the Reprice Procurement/Receipts Program (R45620)
You can run the Reprice Procurement/Receipts program from the harvest contract record or from the Batch Versions program (P98305W). You can specify in the processing options of the Reprice Procurement/Receipts program whether to run the Recost Blend Lots Batch program after the receipts are repriced. If you do not run the Recost Blend Lots Batch program when you reprice receipts, you must run it as a stand-alone process to update the harvest cost-component for your lots.
This diagram shows the methods that you can use to reprice receipts using the Reprice Procurement/Receipts program:
