Understanding the O2C Process for Sales Applicable for GST
Suppliers are responsible for issuing invoices and charging GST at a specific rate of tax on the goods and services they provide to the customers. The GST amount is included in the price paid by the recipients of the goods and services. The suppliers must deposit this GST amount to the tax authority after collecting the amount from the customers. Therefore, while the suppliers charge GST on the supply of goods and services, they do not keep the GST amount they collect. Customers get GST credit (ITC) on the purchases they made. Customers can utilize the GST credit to offset the GST liability on their sales transaction.
The GST calculation is determined by the GST adjustments that are defined in the Advanced Pricing system. The GST adjustment contains information that describes the plan of adjustments to be included in the tax calculation. Each adjustment schedule can contain adjustments for the taxes (CGST, SGST, IGST, and GST Cess) and discounts. After the adjustments are defined, they can be grouped in an adjustment schedule for calculation.
The suppliers must issue tax invoices to the customers in a format that complies with the regulatory obligations.
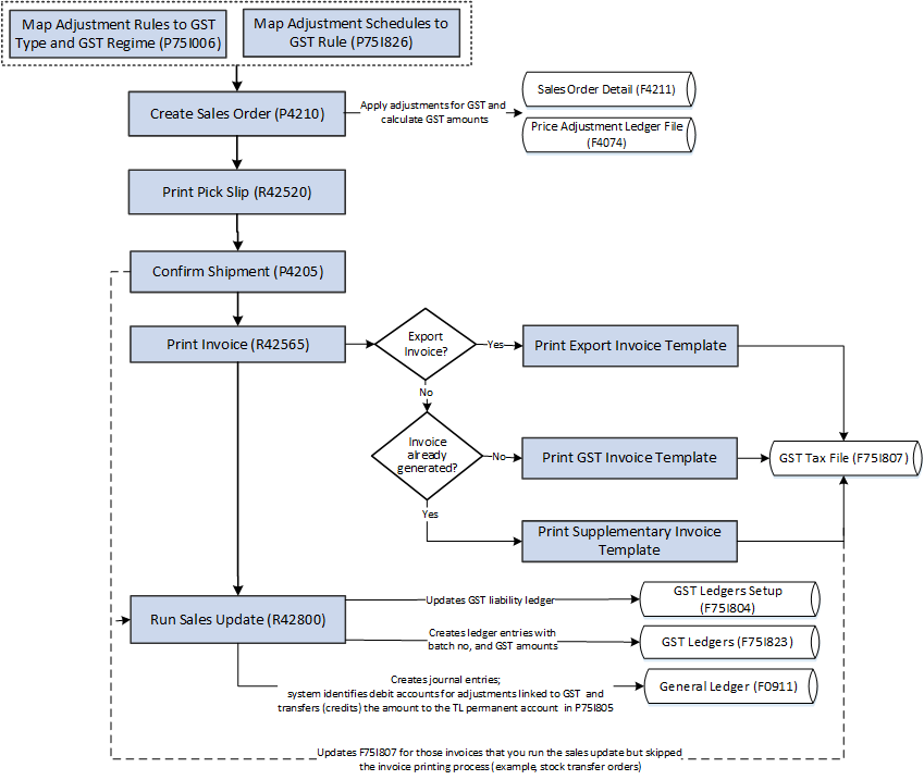
This illustration describes the order to cash (O2C) process for GST applicable goods in the JD Edwards EnterpriseOne system.

To supply goods in the GST regime:
Create the sales order in the standard Sales Order Entry program (P4210). When you create the sales order, you specify the adjustment to use to calculate the tax.
The advance pricing solution calculates the GST based on the tax percentages set up for each GST type. If discounts are applicable, the system calculates the tax amount for each type after deducting the discount amount from the base price.
(Release 9.2 Update) If you are creating a sales order for non-stock line items, you must enable the HSN or SAC code for the line items to run a successful flow for the tax invoice. To attach the HSN or SAC code for a non-stock line item, select the Regional Info option from the Row menu on the Sales Order Detail Revisions form. Then, on the Additional Information form, select the category type as HSN or SAC, and select a value from the GST Category Value drop-down menu.
Run the standard Print Pick Slip program (R42520) to authorize your warehouse personnel to pull the goods from inventory.
Confirm that the goods are ready for shipping using the Confirm Shipment program (P4205).
Print the invoice for the customer using the standard Print Invoice program (R42565).
The system allows you to print tax information using two invoice templates: domestic tax invoice template and export tax invoice template. If you use the domestic tax invoice template, the system prints the invoice data with the GST details. If you use the export tax invoice template, the system prints the invoice data without GST details and prints the invoice details data in the foreign currency. You provide the template name when you set up the Legal Document/UBE Relationship program (P7430024).
Run the Sales Update program (R42800) to record and maintain accurate records.
Note: Before you run the R42800 program for GST transactions, you must turn off the processing options for the Sales Update - Additional Processing Options program (P75I280) to avoid triggering the service report R75I700C.When you run the R42800 program, the system:
Creates journal entries and updates the Account Ledger table (F0911)
Note: If you apply zero rate for GST calculation, the system creates zero lines in the F0411 table.The system identifies the debit accounts for adjustments that are linked with GST and transfers the amounts to the tax liability (TL) permanent accounts that you have set up in the GST Account Master Setup program (P75I805).
The TL permanent account is updated for each adjustment associated with a GST type. For example, if CGST and SGST are applied to sale order line 1, then the system debits the associated accounts for CGST and SGST and credits the TL permanent accounts for CGST and SGST.
For transactions where reverse charge applies, the system creates journal entries for the GST provider amount that is calculated based on the provider percentage set up in the GST Rule Setup table (F75I802).
For transactions that are associated with a bond/LOU, the system updates the bond/LOU accounts and does not affect the intermediate accounts.
Updates the GST Bond/LOU Register table (F75I853) with the batch number and batch type.
Updates the GST liability ledger in the GST Ledgers Setup table (F75I804)
For transactions where reverse charge applies, the system increases the GST liability ledger with the GST provider amount. If the provider percentage is set to zero for the GST rule, the tax liability ledger is not updated and the journal entry is not created.
Creates ledger entries in the GST Ledgers table (F75I823)
For sales orders for which a credit order is created, the system creates negative entries in the GST Ledgers table (F75I804) and GST Tax File table (F75I807).
Note: You must select transactions that belong to the same invoice number and not add any new lines while creating a credit order from the Customer Service Inquiry program (P4210) or Manage Existing Order program (P42101).Updates the GST Tax File table (F75I807) with the GST information for the transaction
In the standard O2C process, you print the invoice using the R42565 program before you run the sales update. The system updates the F75I807 table when you print the invoice. In situations where you skip the print invoice process (for example, during stock transfer) and run the sales update, the system enters a GST record for the transaction in the F75I807 table, but without the invoice number and date.