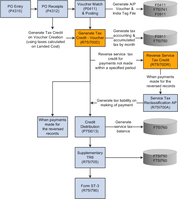
Process Flow for Service Tax
This process flow shows the steps that a service provider performs to process, generate, calculate, and remit service tax in the O2C cycle:

This process flow shows the steps that the manufacturer performs in the P2P cycle:
