Calculating the Reverse Charge for Sales Transactions
If reverse charge applies to a sales transaction, the supplier is liable to pay the provider's percentage of the GST amount to the tax authority. This is the amount that the supplier collects from the receiver at the time of the sale of goods. The distribution of the GST amount is calculated based on the provider and receiver percentages set up in the GST Rule Setup table (F75I802). The system stores the reverse charge information for sales transactions at line-level detail in the Reverse Charge Details Sales Management table (F75I842).
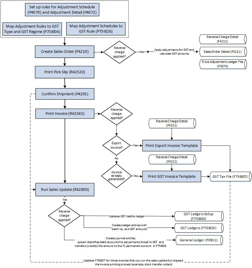
The following image describes the process flow for reverse charge in the O2C cycle for Sales:
