Understanding Inbound Electronic Invoice Processing
JD Edwards supports the upload of e-invoices in Accounts Payable. You can use the JD Edwards standard program to receive electronic invoices from suppliers in the system.
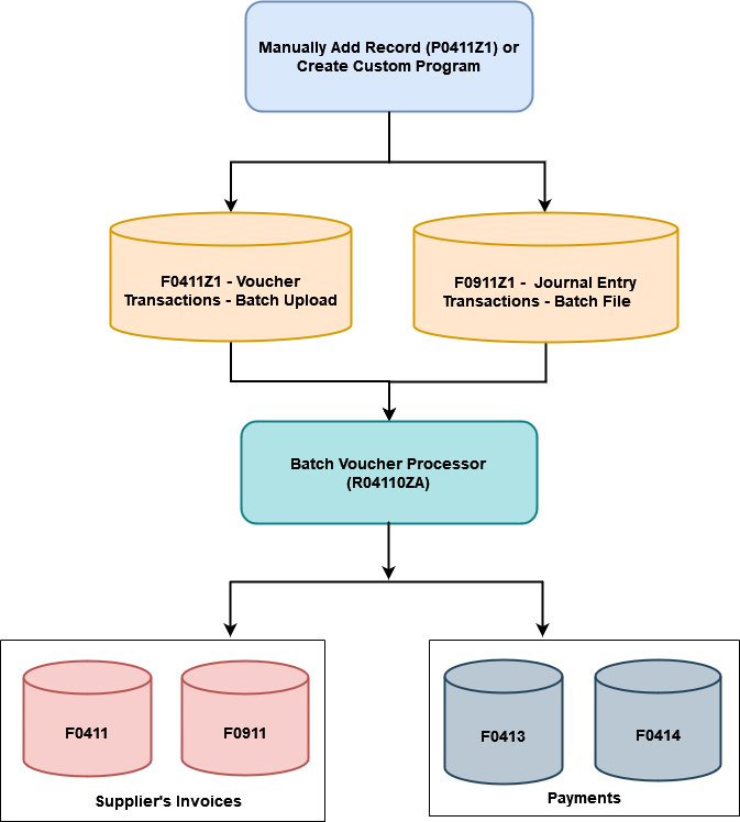
This image shows the basic process flow of the EU inbound electronic invoice processing in JD Edwards EnterpriseOne solution.

You can manually add a record using Batch Voucher Revisions program (P0411Z1) or create a custom program that maps data from an external system to specific fields in the Voucher Transactions - Batch Upload table (F0411Z1) and Journal Entry Transactions - Batch File table (F0911Z1).
After converting the external vouchers and transferring them to the batch processing tables (F0411Z1 and F0911Z1), run the Batch Voucher Processor report (R04110ZA) for creating voucher information in the Accounts Payable Ledger table (F0411) and associated GL distribution information in the Account Ledger table (F0911). This program also creates the associated payment records in the Accounts Payable - Matching Document (F0413) and Accounts Payable Matching Document Detail (F0414) tables if you specify payment information for the batch voucher records.
See Processing Batch Vouchers in the JD Edwards EnterpriseOne Applications Accounts Payable Implementation Guide.
JD Edwards provides a pre-built orchestration to automate the process of entering supplier invoice information into the system. You can use this orchestration as a model to design custom orchestrations as per your requirements.
See Accounts Payable Orchestrations in the JD Edwards EnterpriseOne Applications Accounts Payable Implementation Guide.