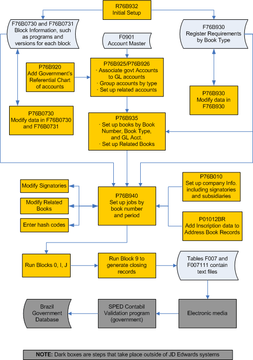
SPED Accounting Process
This flowchart shows the SPED accounting process:

To use the JD Edwards EnterpriseOne solution for SPED accounting:
Run the Initial Setup - UBEs by Block and Required Registers program (R76B932) to load initial setup data to your system.
This program loads two types of data: initial block setup data and initial required registers data.
The system loads the initial block setup data to the Ato Cotepe Header Blocks Template (F76B0730) and Ato Cotepe Detail Blocks Template (F76B0731) tables. The data includes information such as the UBEs and versions to run for each block. You can use the Block Setup program (P76B0730) to modify the block setup data.
The Initial Setup - UBEs by Block and Required Registers program also loads required register data to the SPED Record Rules table (F76B930). The data includes information about which registers are required for each bookkeeping type. You can use the Required Registers program (P76B930) to modify the required register data.
Add the government chart of accounts to your system so that you can associate the government accounts (referential accounts) to the GL accounts for which you report data.
You use the Referential Chart of Accounts program (P76B920) to import the government chart of accounts or manually add accounts.
Associate your GL accounts to the referential accounts.
You use the Ref Accounts by Account program (P76B926) to associate the referential accounts that you set up in the Referential Chart of Accounts program to your GL accounts. You also group your accounts by a group type code to indicate which accounts are used for assets, liabilities, and so on.
You can also set up associations between main accounts and related accounts using the Related Accounts Revision screen in the Brazilian Account Information program (P76B125). The system writes this information to the Related Accounts - 76B - BRA table (F76B927).
Set up the books that you must report.
You use the Book Type Definition program (P76B935) to set up the books that you must report. You specify a book number, and a bookkeeping type from the F76B930 table to the book number. You also set up information about auxiliary books. In a later step, you will set up the jobs to extract data for each book that you define. You set up one job for each book number.
Set up inscription information in address book records.
Inscription information includes registration numbers and the authority that issued the registration numbers. The system reads the data that you set up when you run jobs that you set up in the SPED Job Administrator program (P76B940).
Set up legal companies and add information about signatories, auditors, ostensible partners (if applicable), subsidiaries, and decentralized bookkeeping data
You use the Legal Company Constants program (P76B010) to add information about the legal company that you must report in the electronic file. The system reads this data when you run the jobs that you set up in the SPED Execution program.
Verify that the block setup is correct for your business, and set processing options for the UBEs called by the SPED Execution program.
The Initial Setup - UBEs by Block and Required Registers program loaded block, version, and sequencing data to your system. Use the Block Setup program (P76B0730) to review the data to ensure that it corresponds to your reporting needs. You can add custom UBEs to the sequence if necessary. When you verify your block setup, set up the processing options for the Block I - Open Chart of Accounts & Cost Center (R76B955) and Block I - Balances / PL Account Balances (R76B960) programs. These programs are called from the SPED Job Administrator program; you do not run them independently.
Set up the jobs to run to generate the text files to submit.
You use the SPED Execution program to set up a job for each book that you defined in the Book Type Definition program. When you set up the job, you can also modify signatory and related book information, and add hash codes for the related books.
Run the jobs to generate the text files.
You run jobs from the SPED Job Administrator program. When you run a job, you select the book to run and then select the block and UBEs to run. The system displays in the SPED Job Administrator program the block setup data from the F76B0730 and F76B0731 tables. You can select or deselect the blocks and UBEs to run.
Review the file output.
You can view the text file output in the SPED Job Administrator program.
Copy the file output to the media that you use to submit the electronic files to the government.
The block 9 program is the last program to run in a job. When you run the block 9 program, the system populates the text file processor tables. You then copy the data from those tables to the electronic media that you use to submit the files to the SPED Contabil software for verification.