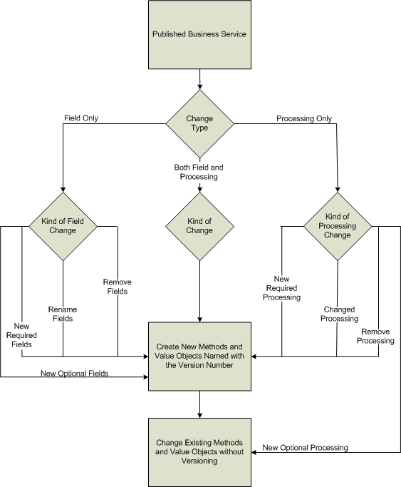
Determining if Versioning Is Required
Basically, any change to the published interface requires that you create a version of the published business service. The following diagram is provided to help decide whether you should create a version of the original method name or published value object class name or whether the processing is changed:
