Understanding Davis Bacon Prevailing Wages
United States federal law states that employees working on federal government construction projects must be paid no less than the stated prevailing wages and prevailing fringe benefits for similar projects. This legislation requires the contractors to:
Pay prevailing wage rates and benefits for corresponding classes of laborers or similar projects in the area (the Prevailing Wage is determined by the Secretary of Labor).
Keep specific records.
Report weekly certified payroll.
Post employee rights.
Prevailing wages are based on the employee's work classification and what the average rate of pay for that classification is in the area that the job is performed. The federal contractor must pay employees working on a federal project the prevailing rate for the job classification assigned to that employee plus any benefits that apply to that classification. This means that the employer has to determine whether the total of an employee's pay and benefits equals the prevailing wage for the union and job. If the total of an employee's pay and benefits is less than the prevailing wage, then the employer must pay the employee the additional amount.
If an employee has multiple jobs with different prevailing wages, the prevailing wage calculation must be done for each job.
JD Edwards EnterpriseOne Payroll enables you to:
Determine an employee's rate of pay by job.
Compare that rate to the job“s prevailing rate.
Determine what action the system should take when a discrepancy occurs and make the appropriate adjustments.
Review detailed reports showing changes made to an employee's pay.
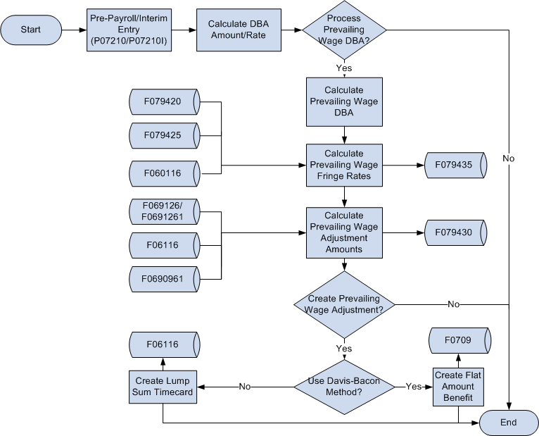
This process flow describes how the prevailing wages are calculated:

(Release 9.2 Update) The JD Edwards EnterpriseOne Prevailing Wage solution provides:
The ability to define prevailing wage and fringe rates within EnterpriseOne applications.
A fundamental methodology within US Payroll for comparing payroll actual pay and fringe rates to prevailing wage and fringe rates, and calculating net difference adjustments.
Processing options that provide additional flexibility in the setup to control certain calculation parameters.
The JD Edwards EnterpriseOne Prevailing Wage enhancement may not address all potential customer requirements, based on customer interpretatUnderstanding Davis Bacon Prevailing Wagesion of the law or employer-specific application of prevailing wage methodology. In addition, this enhancement does not specifically address all possible state-level (mini Davis Bacon) requirements; however, a range of calculation methods are included that may support various needs.