Understanding the Customer/Supplier Balance Worktable
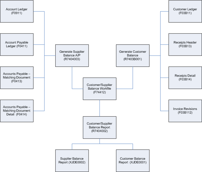
The Customer/Supplier Balance Worktable (A/P and A/R) (F74412) contains information about customer and supplier transactions. You build the F74412 table by running the Generate Supplier Balance A/P (R7404003) and the Generate Customer Balance (R7403B001) programs. The F74412 table supplies information for the Customer/Supplier Balance Report (R7404002).
This illustration is the process for building the F74412 table as it applies to the Customer and Supplier Balance reports:

The way you group information in the F74412 table determines how information is displayed on the Customer Balance Report and the Supplier Balance Report. You can group information in the F74412 table as follows:
By G/L offset and customer or supplier number.
By G/L offset and customer parent or supplier parent number.
By trade account and customer or supplier number.
By trade account and customer parent or supplier parent number.
By customer or supplier number only.
By customer parent or supplier parent number only.
To specify how information is grouped in the F74412 table, you set the processing options for the Generate Supplier Balance A/P and Generate Customer Balance programs.
If you group information in the F74412 table by G/L offset, drafts and deductions are excluded from the customer and supplier balance reports. For other groupings, drafts are included.
The Generate Supplier Balance A/P program retrieves information from these tables:
F0411
F0413
F0414
F0911
The Generate Customer Balance program retrieves information from these tables:
F03B11
F03B112
F03B13
F03B14
The system rebuilds the F74412 table each time that you run the Generate Supplier Balance A/P and Generate Customer Balance programs. The Generate Supplier Balance A/P program rebuilds only Accounts Payable records, while the Generate Customer Balance program rebuilds only Accounts Receivable records.