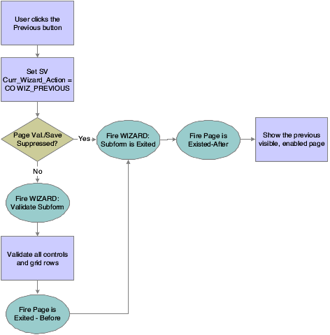
Previous Button Processing

When the user clicks the Previous button, runtime displays the previous upstream, visible, enabled page in the index, including the data entered by the user. To prevent the data from being cleared, runtime does not run the enter page process. If errors occur during validation, runtime marks the pages with errors in the progress list (if visible), but it always displays the previous page, nonetheless.

If the user wants to change previously entered data, he or she may do so, but must click Next to save the changes.

This flowchart illustrates the runtime processing that occurs when the user clicks the Previous button:

Wizard control Previous button processing.