OK Button

OK is a standard button on header detail forms that appears by default. It causes runtime to validate the information on the form and update or add it to the database through JDEKRNL function calls.

This flowchart illustrates the initial tasks that constitute runtime processing for the OK button:

Header detail OK button processing, part 1 of 4.

This flowchart expands on how runtime populates the grid during OK button processing:

Header detail OK button processing, part 2 of 4.

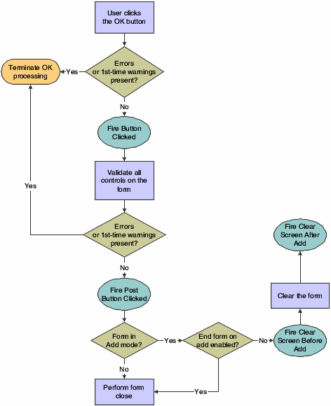
This flowchart illustrates how runtime processes any mode changes during OK button processing:

Header detail OK button processing, part 3 of 4.

This flowchart illustrates how runtime completes the form close process during OK button processing:

Header detail OK button processing, part 4 of 4.