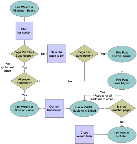
Finish Button Processing
Finally, runtime is ready to perform transaction processing. Runtime processes each subform in order, writing the data to the business view, but not committing to the database. If a subform has a save button that was clicked, runtime performs standard save button processing. After all of the pages have been processed, runtime commits all database changes in one transaction and then proceeds to close each subform and then the wizard form.
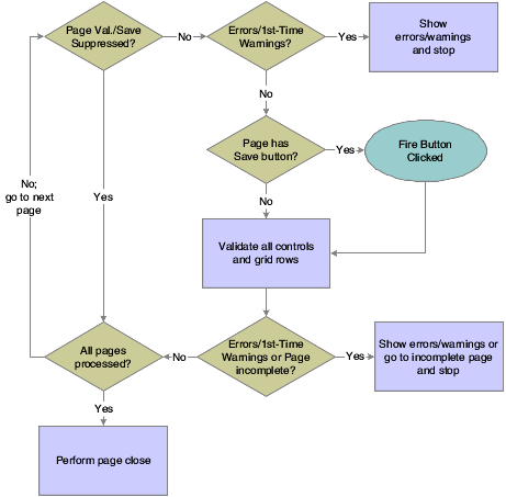
This three-part flowchart illustrates the runtime processing that occurs after the successful validation of all pages in the wizard: