Dialog Initialization

When a power edit form is called, runtime initializes these items in this order:

  1. Thread handling

  2. Error handling process

  3. BV columns

  4. Form controls (FC)

  5. Grid fields

  6. Static text

  7. Helps

  8. Event rules (ER) structures

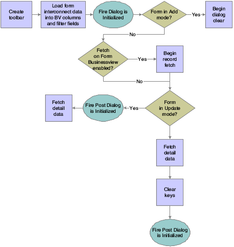
This flowchart illustrates the tasks that runtime performs after initializing these objects to complete dialog initialization, if the form contains a grid control:

Power edit form with grid control dialog initialization.

This flowchart illustrates the tasks that runtime performs after initializing these objects to complete dialog initialization, if the form does not contain a grid control:

Power edit form with no grid control dialog initialization.