Dialog Initialization

When a headerless detail form is called, runtime initializes these items in this order:

  1. Thread handling

  2. Error handling process

  3. Business view columns (BCs)

  4. Form controls (FCs)

  5. Grid fields

  6. Static text

  7. Helps

  8. Event rules (ER) structures

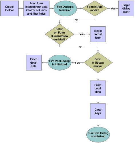
This flowchart illustrates the tasks that runtime performs after initializing these objects to complete dialog initialization:

Headerless detail dialog initialization.